Fórum témák
» Több friss téma |
Fórum » AC motor szabályzó
Témaindító: tibor.bata, idő: Szept 25, 2006
Témakörök:
Idézet: „"Legegyszerűbb, ha leírom mit szeretnék, megmondjátok mi kell hozzá: Van egy PIC18F97J60 mikrovezérlőm, amivel egy 230VAC ventilátor fordulatszámát szeretném szabályozni." Erre írtam, hogy nem kell hozzá kontroller, egyszerűbben is megoldható. Ezután jössz azzal, hogy még mennyi minden másra is van szükséged.” Nos, beismerem, hogy kérdezni is tudni kell. Akkor átfogalmazom a dolgot: engem a működési elv megismerése érdekel, nem kell, hogy adjatok egy kés áramkört NE555-el vagy bármilyen IC-vel. Ha megértettem az elméletet, akkor modellezni fogom vagy a PIC-el, ami ugye szinte mindenre képes, vagy (ha túl hülye vagyok, hogy be tudjam programozni) megépítek hozzá egy áramkört, amíg nem csinálja azt, amit szeretnék. Van itt egy érdekes dolog velem kapcsolatban, amit nem árt ha tudsz: digitális elektronikában elég jól fejlődök, analógban szinte segg hülye vagyok.
Olvasd el ezt és megérted a működési elvét ezeknek az indukciós motor szabályzóknak.
Nos, én frekvenciaváltó címszó alatt olyan készülékeket találtam, mint a mellékelt képen. Ez ránézésre drága és komplikált eszköz.
Hídkapcsolás alatt gondolom, hogy nem a diódahíd-ra gondolsz, ezért megkérdem: mi az? Én a frekiváltót így képzelem el (na téves, szóljatok rám): - Egy diódahíd 220DC-t csinál, tehát van + és - - Egy tranzisztor (FET, MOSFET, ne vitatkozzunk a nevén) szaggatja az egyik eret (vagy a pozitívot, vagy a negatívot) X/sc alkalommal. - A fogyasztóba (motor) 220AC X Hz érkezik. Az áram nem szinuszos, de AC. Jó az ötlet? Idézet: „A neve SSR 3A 240VAC 4-32VDC RSR2ND-A24003 (RAY) RoHS ** SIL ZERO CROSS, tehát gondolom, hogy a ZERO CROSS az általad említett nulla átmenet érzékelés.” Vagyis minden nullaátmenetnél kapcsol. Ha a vezérlése nem a nullaátmenetkor indítja, akkor megvárja a következőt, és akkor kapcsol. Magyarul ezzel nem tudod a hálózati frekvenciát többször megszaggatni, tehát PWM-re alkalmatlan. Viszont leosztani, kvázi alacsonyabb frekvenciával üzemeltetni lehet, csak a vezérlését kell úgy kialakítani, hogy a hálózati frekvenciával szinkron, de annak leosztott hányadával inditsa az SSR-t. Ezzel együtt nem tesz jót a motornak, mindenképp a frekvenciaszabályzós megoldás a nyerő.
Nem értelek, hogy kérdezhetsz ilyet. Egyrészt maga a PWM semmit sem küld, nem vesz, nem fogad ... stb. Ilyesmi nem értelmezhető, ez egy modulációs fajta. PWM jelet elő lehet állítani pl, egy lámpával és egy villanykapcsolóval is, mégsem mondjuk rá, hogy szaggat, ill. akkor használjuk ezt a kifejezést, amikor szabálytalanul kapcsolgatunk. Ilyen alapon minden digitális jel szaggatott jel, mivel bekapcsolom és kikapcsolom. Egy négyszögjel generátor a tápfeszültséget szaggatja a kimenetén?
PWM= impulzusszélesség moduláció. Mivel az impulzusnak van felfutása, alsó, és felső szintje, valamint lefutása, számomra egyértelmű a jelentése.
Jó az ötlet. Tanulmányozd a kadarist linkjén szereplő leírást, és tiszta lesz minden.
Kezdjük az elején
A hálózati feszültség egyenirányításakor nem 230V egyen lesz, hanem kb. 320V. Ez csak a méretezés miatt fontos. A váltakozó áram alatt azt értjük, amikor megváltozik az áram haladási iránya. A te elképzelésed azért nem jó, mert ha felváltva kapcsolgatod a negatív és a pozitív ágat, akkor mindkét esetben ugyanúgy ki és bekapcsold az áramot, de nem vált irányt. Mivel azt mondod, járatos vagy a digitális technikában, vegyünk onnan egy példát a híd kapcsolásra. Vegyünk két TP kimenetű kapu vagy meghajtó áramkört, az egyik kimenetére kössünk egy ellenállás egyik, míg a másik kimenetére az ellenállás másik kivezetését. Nézzük meg az áramkörünk igazság tábláját az ellenálláshoz viszonyítva (tehát ne a nulla ponthoz képest).ez egy táblázat lenne ![]() kapu1 kapu2 ellenállás 0 0 0 0 1 -+ 1 0 +- 1 1 0 Ebből az derül ki, hogy ha azonos ütemben van vezérelve a két kapu, akkor az ellenálláson mindig nulla feszültség lesz, de ha ellen ütemben vezéreljük, akkor egyik esetben az egyik, míg a másik esetben a másik kivezetése lesz pozitívabb az ellenállásnak, ezzel belátható, hogy megfordult az áram iránya. A híd kapcsolást a két kapu kimeneti tranzisztorai adják. Ennek megfelelően kell kialakítani a kapcsolásodat. Ehhez nincs szükség PWM jelre. Azért használnak a frekvencia váltókban PWM jelet, hogy leképezzék a szinuszos feszültség jelalakját, de neked ebben az esetben nincs ilyesmire szükséged. Mivel a PWM jel teljesítmény szabályozást végez, ezért ezt össze szokták keverni a váltó áramú motor teljesítmény szabályozásával. A lényeg a híd kapcsolás és az azt vezérlő ellen ütemű jel frekvenciája.
Egy másik topikban már ki lett vesézve ez a téma, ott EPROM-ak volt megoldva ez a szintézis. Ajánlom a Microchip PIC-es adaptációját.
Kedves köbzoli. Szeretném, ha még ezt a helytelen értelmezést tisztázhatnánk, mivel nagyon sok téves dolog kering a PWM jellel kapcsolatban.
A PWM jelnek 2 paramétere van, a frekvencia és a kitöltési tényező. Amiről te beszélsz, az a jelet kapcsoló elemek (és tápegység) tulajdonságai által meghatározott paraméterek, melyek nem sajátjuk magának a PWM jelnek, hiszen a kapcsoló elemek (és/vagy a tápfeszültség) cseréjével ezek a tulajdonságok is változnak ugyanolyan PWM jel esetében.
Ne zavarjuk össze a szintézissel, a híd kapcsolásnál tartunk
Ráadásul itt nincs is szükség rá.
Na jó, csak az AC-motorhoz hozzátartozik a szinuszáram PWM-megoldással történő előállítása.
simpi, ez az utolsó válasz volt a legjobb, azt hiszem most értettem meg, hogy a nulla pontos SSR-en hogyan lehet felezni a frekit! Ezért köszönöm!
Azért leírom, hogy biztos jól értettem-e. Tulajdonképpen arról van szó, hogy így kapcsolgatom a relét: /\/\/\/\/\/\/\/\/\ Ez itt a váltóáram -__-__-__-__- ez meg ugye egy szinusz kikapcs, két szinusz bekapcs. És csak annyi a lényeg, hogy az SSR-em kizárólag a 0 ponton fog kapcsolni, ezért nem működött régen. Tehát szinkronba kell hoznom a mikrovezérlőm által küldött jeleket és az áramban lévő szinuszt. Eddig jól mondom? És akkor fogok egy teljes-hullámú egyenirányítót és azt kötöm rá a PIC egyik bemenetére, az fogja megmondani, mikor van pont a szinusz közepén az áram, ugye? És utána csak azt kell mondanom a programnak, hogy Ha bemenet 1, akkor kimenet 1, ha bemenet ismét 1 akkor kimenet 0, ha bemenet ismét 1, akkor megint 0 és ha bemenet negyedjére is 1 akkor kimenet 1... és így már 25 (vagy 50) Hz-en szaggat az áramom. Jól mondom? Akkor a kérdések: Miért mondtad, hogy 100Hz a bejövő (amikor 50)? Mi az a teljeshullámú egyenirányító?
Egy kis anyag "netnet.hu"-nak meg mindenki másnak aki építeni akar. Remélem gondolat ébresztő.
Köszönöm, a mellékelt PDF nagyon hasznos! És pontosan ezért, úgy döntöttem, hogy a kevésbé hatékony, de egyszerűbb TRIAC-os módszert fogom lemásolni.
Úgyhogy most megváltoztatom a kérdést: Kérek segítséget, hogy a segédfázisos egyfázisú aszinkronos 220VAC motorom feszültségét a legegyszerűbben növelhessem és csökkenthessem. PWM vagy szimpla kimenet vezérelje? Ugye a szimpla kimeneten is több ezerszer tudom másodpercenként változtatni a szintet, de ha belassul a proci (mondjuk betölt a PIC egy weboldalt), akkor lassul a lábon kimenő frekvencia. Azért kérdem a PWM-et, mert ugyan még nem használtam, de feltételezem, hogy a frekvenciája állandó, a processzor terheltségétől független. Míg kapok válaszokat, jómagam is böngészek a Microchip oldalán és itt-is ott-is egy ideális megoldást keresve.
Ja, és valaki mondjon már egy rövid nevet a segédfázisos egyfázisú aszinkronos 220VAC motor-ra, mert lekopnak az ujjaim, míg leírom!
Akkor mondom:
Adott egy kazánhoz egy faapríték adagoló. Ott az adagolás motorjai fixek, néha ki-be kapcsolja őket egy-egy relé. De a ventilátor kb 20x annyi levegőt juttat be, mint kéne. Jelenleg úgy van lelassítva, hogy egy relé 15ms-ig zárja az áramkört, 85ms-ig nyitja. Ez tökéletes a célnak, de úgy tudom, nem így illik csinálni (ahogy a villany fényerejét sem egy relé ki-be kapcsolgatásával veszem le). Aztán adott egy szellőzőberendezés egy étteremben, aminek a vezérlését most fejeztem be: van egy pillangószelep amit ki-be kell nyitni, ez nem is gond. Viszont: a pillangószelep nyílásszögét 2-10V analóg jellel lehet vezérelni. Mivel ilyet nem tudtam előállítani, így 150-500K-ig tettem rá ellenállásokat, de ez nem fokozatmentes szabályzás. Aztán adott a rendszer két ventilátora, amiket 100-0%-ig kell vezérelni. Itt is kattogtatom a relét úgy, hogy másodpercenként 100ms-10ms-ig állítható egy potméterrel a relé zárás ideje, de ugye ezt nem így kéne csinálni. Aztán van a harmadik ventillátor, ami a budiba van bekötve, azt a motort vissza kellett vennem kb 50%-ra, mert túl hangos volt. Mint látjátok, minden esetben TRIAC-os feszültségcsökkentés elég lenne nekem a probléma megoldására. Legalábbis én így gondolom. Tehát, még ha elvonatkoztatunk attól, hogy egy kapunyitónak kell-e lassú és gyors sebességgel működnie, akkor is meg kell tanulnom, hogyan lehet feszültséget váltani. Aztán ott van az is, hogy milyen klassz digitális diszkófényt fogok tudni csinálni, ha a 100W-os izzók feszültségét állítgathatom
Bonyolult egy fazon vagy. Jó sok vargabetű után eljutottunk oda, hogy végre elárultad, hogy mit is szeretnél. (persze, ha tanulni szeretnél, az más kérdés)
A hasonlatok mindíg sántítanak. A frekvencia váltóban használt PWM -nek több szerepe van, amplitúdó szabályozás, frekvencia szintézis (ha színusz, vagy ahhoz nagyon hasonló jelek előállítására van szükség). Triakkal lehet csak ki - be kapcsolni, de lehet teljesítményt szabályozni. (a ki-be kapcsolás szempontjából a relés, és az SSR -s szabályozás egyenértékű) Ezeket a trükköket csak akkor lehet használni, ha már tudod, hogy mit akarsz szabályozni. Ehhez nagyon kell ismerni a villamos gépek tulajdonságait, hogy az elvégzendő feladathoz a megfelelő típust ki tudd választani. (többnyire nem egészséges dolog, a gombhoz kabátot keresni) Egyébként kazán szellőztetéshez nem tudnám nyugodt szívvel ajánlani az asszinkron motor feszültséggel történő szabályozását. Az adagolóhoz viszont a léptető motoros megoldás lenne jobb, ahogy a pillangó szelep szabályozásához is. A kapunál elég a végállás szabályzás, kapcsolni lehet triakkal, relével, vagy elegánsan SSR el.
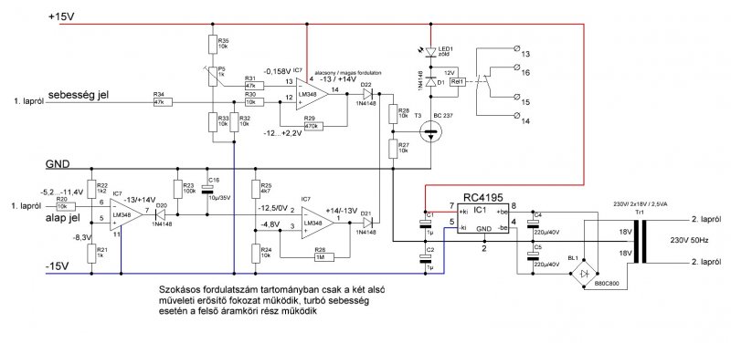
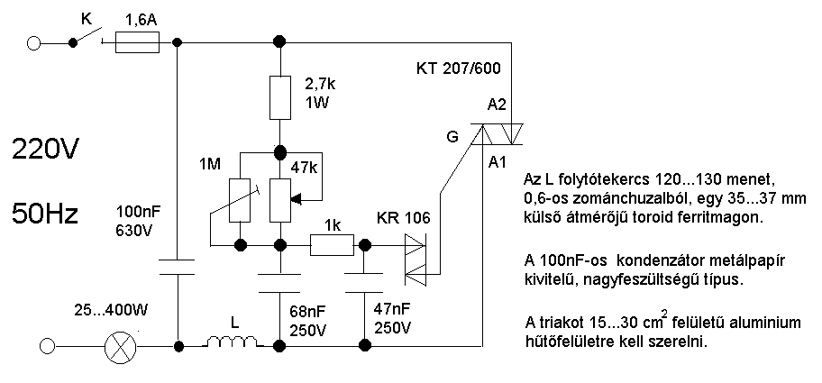
Szerintem szinte minden asszinkron motort lehet a névleges fordulatszámán kívül is járatni, legfeljebb indokolatlanul költséges. Névlegesnél jelentősebben magas fordulatot behatárol a csapágyazás milyensége. Nagyon alacsony fordulat használatának kritériuma a hűtés, ugyanis kis fordulaton nem hatásos a saját tengelyen lévő ventilátor lapát szele. Független ventilátoros hűtés esetén ez sem gond. Az általam közölt 3 .jpg fileben lévő megoldásnál különleges motor van, ez azt jelenti, hogy kettös forgórész van a motorban, egyik hajtja a az adott berendezést, másikon viszont csak a hűtőventilátor lapát van mely a főtengely rész alacsony fordulata esetén a kis terhelése miatt jóval gyorsabban tud forogni, tehát hűteni tud. E kapcsolásnál triak van használva mellyel ugye nem lehet valós frekvencia szabályozást végezni. Itt fontos a valós fordulatszám visszacsatolás, azaz a tachogenerátor. Ezért a beállított fordulatszám mindig az elvárt, gondolom ezt a triak megfelelő gyújtásával éri el. Több ilyen hajtás müködtetek naponta, a motor feszültségek nem határozzák meg a fordulatot, ezt méréseim mutatják. Egyébként nem egyfázisú motor van itt hanem háromfázisú mely deltába van kötve, jobbra és balra is foroghat a bekötés megváltoztatásával. Van hasonló három fázist szabályozó is használatban.
Motor leégésről: szerintem néhány száz Watt teljesítményű motor nehezen ég le, gondolom a tekercselőknél is kevés ilyen van újratekercselésre. Ennek magyarázata szerintem, hogy a kis motorok ohmikus ellenállása és forgáskori induktív ellenállása között kicsi a külömbség, azaz nehezen alakul ki tekercs túlmelegedéséhez elegendő túláram. A fordulatszám szűk szabályozhatóságát vitatom. A mai frekiváltók minden további nélkül nullától akár a névleges 8 szorosáig is lekezelik a motort. Az iparban manapság csak ez a módi járatos, még a léptető motorokat is kiváltja sokhelyen. Robot pozicionálásra is használatos. Hosszúra sikeredett de nem is egy mondatos a téma.
Az asszinkron motorok fordulatszám szabályozása frekvencia váltóval sem probléma menetes, ahogy írtad, a hűtés és a csapágyazás, valamint a megfelelő nyomatéktartás miatti tápfeszültség szabályozás miatt. Az inverteres hajtáslánc motorjai elég speciális motorok. Ezért is drágák az univerzálisan használható inverterek. A szabályozás szempontjából lényegében mindegy, hogy egy-, vagy háromfázisú motorról van szó.
A szűk tartományban való fordulatszám szabályozás a slip szabályozásra vonatkozik, amikor a kapocsfeszültség csökkentésével szabályzunk. Ez csak egy viszonylag szűk tartományban lehetséges, a nagyobb teljesítményű motoresetében egyre szűkebb, az éppen aktuális billenőnyomaték miatt. Bizony a kisteljesítményű (ventilátor) motorok is le szoktak égni, csak a javítás helyett vesznek másikat. És ha le nem is ég, menetzárlatosak lesznek.
Igen, ha te annak az ötven százalékát szétosztod a tanáraid között!
Szerintem a tudásnak nem szabad árat szabni! Egyedül tanultam meg PIC-et programozni, mert nem volt pénzem tanfolyamra. Szerencsére egy jóbarátom pazarolt rám időt, még anno, amikor a 16F690-en tanultam és hála neki, elkészült az első villogóm. Egyedül tanultam meg a TQFP-100 tokozást beforrasztani, mert nem volt pénzem hőlégfúvós forrasztóra. Egyedül tanultam meg KAD software-t használni, majd gerber file-ba exportálni, mert nem ismertem olyat, aki ehhez értene. Egyedül tanultam meg módosítani a TCP/IP Stack-ot úgy, hogy az igényeimnek megfelelő program fusson rajta. De ha néha van egy nálam okosabb ember aki a tanítás puszta öröméért megosztja velem a tudását, azt mindig szívesen és tisztelettel hallgatom! Szinte egyedül tanultam meg mindent a WIFI-ről és most csak a szerénység akadályozza meg, hogy azt mondjam: profi vagyok. Én több száz órát seggeltem, hogy megtanuljam a saját szakmámat és bárkinek segítek benne, ezt szívesen veszem embertársaimtól, amikor bennem van tudásvágy. És IGEN, természetesen a megszerzett tudást, ahogy tovább is adom, úgy anyagilag is hasznosítani fogom.
Nagyon szépen kérlek, ne beszéljetek itt egy vagy háromfázisos motorról, mert az én agyamnak most az is sok infó, hogy az egyfázisos aszinkronos motort felfogja!
Maga az eltolt segédfázis fogalma is olyasmi, amivel még meg kell barátkoznom, valahol le is volt írva, hogy a frekiváltó esetében a kondenzátor nem dolgozik arányosan a frekvenciaeltolással, ezért ki kell iktatni... no nekem ezt is fel kell még dolgozni. Azért is szeretném TRIAC-al vezérelni a motor sebességét, mert egyelőre ennek a megértésére talán képes vagyok; olyat meg nem akarok csinálni, amit nem értek.
OK, most felejtsük el teljesen a PWM-et, a pillangószelepet és mindent.
Kizárólag azt szeretném, hogy van egy TRIAC, annak a pulzálását majd én egy PIC kimenetéről vezérlem és lehessen rákötni akármit: villanykörte, motor, nem számít. Ha már képes vagyok egy villanykörte fényerejét szabályozni, utána megpróbálom egy motorral. Ha már megy egy motorral, akkor ráérünk megbeszélni, hogy ez jó-e a motornak vagy sem, hogy gazdaságos-e elfűtött wattok szempontjából, vagy sem! Először had értsem meg a TRIAC-os feszültségszabályzást; a tudás meglesz, ráérek utána kijelenteni, hogy nem megfelelő a motor irányításához (akkor majd jó lesz arra, hogy Etherneten keresztül a laptopomról állítom a fényerőt a ház minden izzóján). Tehát kéne egy olyan áramkör nekem, ahol nincs potméter, vagy NE555, hanem van egy PIC láb, egy nyomógomb, vagy akármi, amivel szaggatom a feszültséget. Ugye, ha egy relé tudna mondjuk másodpercenként 50x kapcsolni, akkor az is megtenné, de szerintem sokáig nem húzná. A null pontos SSR azért van kilőve egyelőre, mert ahoz null pont érzékelőt kell gyártanom. Tehát csak a TRIAC marad, mint legelső, legegyszerűbb fokozatmentes feszültségállítás. Ez az oka annak, hogy most azt szeretném megtanulni. A mellékelt rajz tetszik: egyszerű! Innen van, ebből a post-ból. Csak nekem nem potméterrel kell megoldanom a szabályzást, hanem digitális kimenő jellel, ezért nem jó nekem. És nem értek az analóg elektronikához, nem látom, mit kéne átalakítani, hogy ráköthessem a PIC-re. Idézet: „Kizárólag azt szeretném, hogy van egy TRIAC, annak a pulzálását majd én egy PIC kimenetéről vezérlem és lehessen rákötni akármit: villanykörte, motor, nem számít.” Kizárólag mindent szeretnél megismerni. Nem lehetetlen, de csak sok tanulással. Előbb meg kellene tanulnod, és értened, hogy működik a triak, milyen villanymotorok vannak hogyan működnek, mit lehet velük kezdeni, mit nem, melyik paraméterét hogyan lehet befolyásolni, és az milyen hatással van. Univerzális megoldás nincs, se pikkel, se PC -vel, se triakkal. A digitális jel analóg átalakításnak is igen sok módja létezik, a feladattól függően, a megoldások is mások és mások., mindíg a célnak megfelelőt kell használni.
Amit szeretnél, mikrokontrollerrel vezérelt fázishasításos teljesítmény szabályozó.
A triakról az egyik legjobb magyar nyelvű irodalom; Lóska Péter: A triac és kapcsolástechnikája (MK,Bp. 1982), de találsz anyagot bőven a neten is. PIC-es aplíkáció is van, pl: http://www.microchip.com/stellent/idcplg?IdcService=SS_GET_PAGE&nod...021266 , de találsz még többet is a Microchip honlapján. A lényeg, hogy a hálózati feszültséghez szinkronizáltan vezérled, gyújtod a triakot. Ilyesmit én is készítettem, de én a szinkronizálást szinkronszabályozóval oldottam meg, mert ipari környezetben működik a készülék.
Köszönöm, itt minden elmélet le van írva, amire szükségem van, csak még fel kell fognom. Olyan sok ott a passzív alkatrész, hogy az csak na! Meg a 220 a Vcc-re megy?! Szóval alaposan át kell néznem, de valószínűleg pont erre van szükségem.
Ha hasonló ötletei vannak másnak is, azt szívesen várom, mert szeretnék mindent megnézni. Egy fontos dolog a motoromról! Ma beszéltem a kapunyitó szerelőkkel és nem úgy megy a kondi, mint ahogy én emlékeztem. Van 3 kábel. Egy az N, egy a Jobbra, egy a Balra. És a kondit a Jobbra-Balra közé teszik be! Ettől még egyfázisú aszinkronos motor marad?
Az olcsóbb megoldásokban a vezérlő elektronikát nem választják le a triak potenciáljáról. Az applikációban is ilyen megoldások vannak. A processzor természetesen 5V-ot kap, de nincs leválasztva a hálózatról. Azért a Vcc van a hálózaton, mert a triakok általában a IV. negyedben nehezebben gyújthatók, ezért ezt így elkerülik a negatív gyújtójel használatával.
Ha megteheted, inkább válaszd le; a gyújtójelet trafóval, optocsatolóval is átviheted, a szinkronjelet pedig az elektronika hálózati trafójáról szokták leggyakrabban levenni.
Most lehet, nagyon hülyét fogok kérdezni, de: MOSFET-el is lehet aszinkronos motor sebességét szabályozni, vagy csak TRIAC-al?
Szia!
Ebben a formában csak TRIAC. Üdv.: Gyula |
Bejelentkezés
Hirdetés |














