Fórum témák
» Több friss téma |
Kedves Fórumozók!
Arra gondoltam, hogy az Airsoft játékon meglepem játékos társaimat egy távirányítású játék-aknával, amely egy gombnyomásra 20-25 db apró műanyag golyóbisokat zúdít rájuk. Az interneten rengeteg videót találtam ,hogyan is tudnám megoldani mechanikusan az akna működését. Viszont az elsütéssel gondjaim vannak. Az alábbira lenne szükségem: Egy távirányítóra, amin egy gombot megnyomva a tőlem 40-70m- re lévő aknán beindul egy motor, ami meghúz egy madzagot ![]() Hogyan lehetne ezt a legegyszerűbben, legolcsóbban megoldani? Nem feltétlen csak az elegáns megoldások érdekelnek Gondolom kell egy adó, egy vevő, egy motor, és tápfesz... De mégis milyen, és hogyan oldjam meg ? Köszönöm előre is ![]()
Távirányításra ezt javaslom. Bővebben: Link A tápellátás a motor teljesítményétől függ.
Hello! Motornak, meg esetleg egy központi zár motorját. üdv! proli007
Hali
Segítséget kérnék. Egy olyan kis szerkezetre lenne szükségem, amit ha a mikrofon + és - drótjára kötök és bekapcsolok, akkor zavaró sistergést, vagy inkább sípolást csinál. Pontosabban szólva, ha megnyomom az adást, akkor ezt a jelet küldi ki. (Ne a kezembe sípoljon a rádió.) Nem tudok semmit, hogy mit hogy kéne. Ha lehet kapcsolási rajzot, vagy valami részletes leírást kérnék, hogy mit, hogyan rakjak össze. Tudok forrasztani, de még csak most kezdtem a sulit, nem vagyok gyakorlott. Az alkatrészeket sem ismerem nagyon, ami kell azt azért meg tudom venni. Ne gondoljátok, hogy bármi rosszat is akarok. ![]() Gyakran szoktunk airsoft-ozni és néha, "rajtaütéseknél" jól jön ha az ellenség nem tud jelezni a többi emberének.
Kérésed hadipari fejlesztés kérdése
. Az ellenség zavarása nem hiábavaló ötlet, ha a "rádióban" amúgy legáliasan adsz. Mindenképpen tudni kellene, hogy PMR alapon játszotok? Ha valamilyen valós rádiós zavarást akarnál csinálni abban nem segítenék, de egy sípolás mikrofonra kötése adatátvitelnek minődül: egyszerűen egy rc oszcillátort kell kötni a mikrofon helyére, amit gombnyomásra engedélyezel. De arra figyelj, hogy az ellenség csatornát fog váltani. Ha RF zavarásban gondolkodsz, akkor rossz helyen vagy, ezen a fórumon nem fognak neked segíteni szakma etikai kérdés miatt. Arra is figyelj, hogy az első vesztes csata után az ellenség alternatív Rf eszköz után fog nézni, hasonlóan egy valós harci cselekményhez. Esetleg másfajta zavarást talál ki ellenetek. Ilyen értelemben kérésed kifejezetten segítheti a rádió kommunikáció elsajátítását, de arra mindenképpen figyelj, hogy legális keretek között tedd ezt a fejlődést meg. Ugye ez egy játék, esetleg az első vicc után érdemes az ellenséggel tisztázni a szabályokat, tehát hogy pl. egy csatornán játszotok és 5 mp-nél nem lehet hosszabb egy síp (különben értelmét veszti az egész játék). Az 5 mp limittel azt imitálod, hogy a "rádió zavaró állomásod" védd rakéta támadás ellen annak kikapcsolásával (virtuálisan). Hogy értelme is legyen ennek a hozzászólásodnak, jelzem hogy sokféle rádió zavarás és lokátoros könyv jelent meg, ezeket érdemes tanulmányozni, külön stratégiákat fejlesztettek erre a kérdésre a hadseregek számára. A hozzászólás módosítva: Dec 23, 2012
PMR rádiót használunk. Meg van beszélve, hogy minden csapat hallgathatja és akár zavarhatja is a másik csapatot. Egy völgyben vagyunk (ott a "pálya") így nem hiszem, hogy bárkit is zavarnánk. Ezért is mertem kiírni ilyen kérdést!
Hogy a hadseregek milyen rádió védelmi eszközöket használnak, az az ő dolguk, és erre a törvények lehetőséget is adnak rá. De Ti nem vagytok hadsereg, a vágyak, és a lehetőségek ezesetben nem találkoznak, és nem írhatjátok felül a törvényeket, etikai szabályokat. Legyetek ügyesek, és találjátok meg a módját, hogy hogyan tudjátok megoldani a problémáitokat, más emberek érdeksérelmei nélkül.
Az az igazság, hogy van nekünk egy 4W-os rádiónk is. Azzal könnyedén zavarhatunk bárkit, akár üres adással is, csak, hogy azt kb. 30km-es körzetben hallani lehetne. Ezért gondoltuk, hogy csak egy csatornát zavarnánk 0,3W-al.
Na de mindegy, ha itt nem ért hozzá senki majd megkérdezzük máshol. Szép napot az uraknak.
Nem értem miért mondod, hogy senki nem ért hozzá... feljebb írtam hogy egy oszcillátort kell a mikrofon bemenetére kötni. Mivel a szabályokat jelezted, így a megoldás be is válik.
Igazad van, ne haragudj.
Neten utána néztem és több ilyen is van. Legalábbis több eltérő kapcsolási rajzot is behozott. Most akkor melyik jó? Melyiket tegyem bele?
A PMR mikrofon vezetékét ki kell valahogy vezetni az oldalára, plegy jack aljzattal. Un fázistolós RC oszillátor tökéletes neked erre a célra, ami pl. két db mikro elemről is működhet de akár lehet szerezni villanyt a rádióból is. A funkció ami neked kell az egy nyomógomb segítségével sipítást visz egy sávba. Ha az ellenséget meg tudjátok figyelni, akkor azon a sávon harci cselekmény közben nyomkodva a gombot jelentős káosz érhető el. Ha ők váltanak sávot utána kell menni... Ez játék a rádiózavarással is. Elvileg RF zavarással leteríthető a PMR sáv, csak ez az eljárás nem etikus, mert a völgy ellenére olyan embereket is zavarhatsz aki éppen életet ment, vagy dolgozik pl. építkezés azonos sávon. Íme egy RC oszcillátor: ezzel nem zavarsz lényegében senkit, mert kicsi a teljesítményed és a rádió RF fokozatait nem módosítottad. Zárszóként megjegyzem, hogy az ellenséget nem ezzel tudod a legjobban megzavarni, hanem olyan rejtjeles beszéddel amellyel az irányokat a "katonákat" és a fegyvernemet megkevered. Ugye a ő jobbról vár egy jövést és balról kap egyet meglepi, jobban mint a síp, vagy az adatforgalom hiánya. Jó szórakozást az építéshez.Bővebben: Link
A hozzászólás módosítva: Dec 23, 2012
Köszi szépen!
Amúgy bázisfoglaláshoz kell a szerkezet. Ha megtámadjuk az ellenség bázisát, akkor ne tudja visszahívni az erdőben őrködő katonáit. Amúgy nem hiszem, hogy a mentősök PMR rádiót használnak. 1000%.
Elvont példa volt a mentés... egyébként sok sikert, tetszik, hogy a taktikán járnak a gondolataid
Ami neked játék, az lehet másnak bosszúság. Ha fordítva lenne, szaladgálnál fűhöz fához.
Erről az a véleményem, hogy mindenki játsszon csak a sajátjával, ne a máséval.
Üdv Mindenkinek! A témát azért hoztam létre, hogy meg tudjuk egymással osztani az airsoft tracer (lövedék megvilágító) építés titkait, tapasztalatokat stb. Valakinek esetleg vannak tapasztalatai? Jelenleg LED-es hangtompítós egységen dolgozok, de kérdés, hogy a led fénye fog-e annyi fényt adni, hogy a BB lövedék feltöltődjön és világítson. Esetleg a vakus megoldás még ami kivitelezhető, de itt a probléma az, hogy a jelenlegi áramkör (átalakított vaku) a kondi nagyon lassan töltődik. A kondenzátort lecseréltem 2.2µF ELKO-ra, de kell neki legalább 5 másodperc amíg feltölt. Esetleg valakinek van ötlete, hogy a kondenzátort hogyan tudom gyorsan feltölteni? Az áramforrás 4db AAA méretű elem.
Használj NiCd esetleg NiMH akkumulátort elem helyett. Jóval nagyobb csúcsáramot képesek leadni.
A gond nem az áramforrással van, hanem jelenleg a vakus megoldásnál sok idő mire a kondi feltölt. ~5 másodperc. Jelenleg labortápról hajtom. Most fogyott el az ötletem, hogy tudnám gyorsabban tölteni.
Sziasztok!
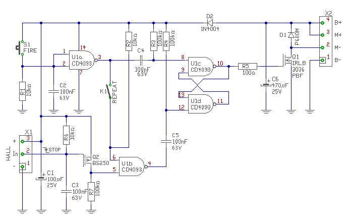
Egy olyan aramkort szeretnek epiteni, ami nagyjabol a kovetkezoket tudja: - nyomogomb, ami egy motort forgat MOSFETen keresztul - kapcsolo, ami egyik allasban engedi folyamatosan forgatni a motort - kapcsolo masik allasaban egy HALL jeladora tamaszkodva egy fordulat utan megallitja a motor, amig a nyomogombot el nem engedem es ujra zarom az aramkort (Felhasznalas: airsoft automatic electric gun automata es egyes loves vezerlese. a nyomogomb az elsutobillentyu, a kapcsolo a tuzvalto, a motor a motor, a jelado pedig a dugattyu felhuzott allapotaban jelezne. Esetleg a szerkezetben talalhato egyik fogaskerekrol, ami lovesenkent pontosan egyet fordul, lehet jelet fogni) A folyamatos forgatashoz megvan a kapcsolas, csak masik FETet hasznalnek. (IRLB3036PBF) Alap kapcsolas Koszonom a segitseget!
Illetve javaslatra siman jo lehet valami altalanosabb ICs megoldas, bar konkretan a motort tovabbra is IRLB3036PBF fettel oldanam meg, mert aranylag nagy aramfelvetelrol van szo.
Hello! Én megrajzoltam, a többi a Te bajod.. üdv!
Uram, ha ezt igy megepitem es mukodik barmikor vendegem ket sorre!
Lehet nem jól értem a problémát, de az Airsoft fegyver alapból tudja a folyamatos (sorozat), valamit az egyeslövés kapcsolást tűzválton keresztül. Ha folyamatosan nyomva tartod az elsütő billentyűt, akkor ugye sorozatot lő a fegyver és addig lő, amíg lőszer van vagy le nem merül az akkumulátor.
Ha jól értelmeztem, akkor Te csak egy sima FET védelmet szeretnél a motorra. Vagy nem jól gondolom?
Eddig legjobb megoldást, amit építettem, az a HopUp kamrába épített UV led Technológia. 4 db 5mm, de szerintem lehet 3mm UV led befúrva, előtte az áramforráshoz igazított ellenállás és egész éjszakát végig lehet lövöldözni probléma nélkül. Előnye: már az első lövedéket is megvilágítja, torkolattűz nincs, ezért a nagy éjszakába nem villog, kapcsolót beintegrálva csak akkor kerül használatra, ha valóban szükség van rá, nincs külső adapter (fegyveren belül, rejtve)
Amúgy szétszedtem egy Big Dragon Trace Unit egységet, mivel megadta magát. Lényege: érzékeli a bejövő lövedéket, vaku villan (túl erős), lövedék megvilágítva elhagyja a hangtompítóegységet. Nem egy nagy durranás, szerintem. Hátránya: plusz egység a fegyver elején (nem célszerű éjjel ezzel bóklászik az erdőben), torkolattűz imitáció (éjjel nagyon világít). Előnye: könnyen felszerelhető (különösebb tudás nélkül), kialakítás. A hozzászólás módosítva: Szept 5, 2013
ELVILEG tudna a fegyverem. egy evig kb tudta is.
Az AUGnal a bullpup rendszer miatt a v3 gearbox a tar mogott van, mig az elsuto billentyu elotte, igy egy hosszu kar jon hatra a gearboxhoz, ami a "valodi" elsutobillantyut nyomkodja. Na, ez egy rakas * es mar csak a szerencsen mult, hogy sikerult-e felig lenyomnom, hogy egyeset lojon. A fenti kapcsolasi rajzzal es megoldassal egy csapasra megszabadulok a hosszu karos megoldastol, a cut-off levertol (ami folyton * a gearboxban), valamint az elsuto billentyu egy Honeywell mikrokapcsolot mukodtet, ami nagyjabol vegtelen elsutes utan is jo lesz, nameg MOSFETesitek is. Ha osszeall es mukodik, rakok fel videot is hozza es akkor van egy DIY semi/full auto full elektronikus elsutesu AEG megoldas, ami mellesleg gearbox fuggetlen lehet. A hozzászólás módosítva: Szept 5, 2013
Igen, ismerem ezt a technikát. Egy MP40 szereltem és ezt volt bent, ami tényleg katasztrófa. A technikai megoldás viszont így már teljesen érthetővé tette számomra azt, amit alapból tudnia kellene (illene tudnia) a fegyvernek.
FET ügyben eddig nekünk a SB-AB-LONG FET jött be legjobban. Kicsi, tudja, amit kell és otthon könnyen megépíthető. Ha már panel, meg építés, célszerű lenne összehozni a kettőt és egy kis panelen elhelyezni. Persze, a FET-t csak javaslom, nem biztos mindenkinek tetszik!
Van ebben is FET (2 is igazabol) de a lenyeges primer FET egy egesz komoly cucc.
Az osszes amcsi AS site ezt javasolta, mert kis vezerlo feszultsegnel is nagyon gyorsan nyitja a teljes vezerelt agat, valamit AS szinten hatalmas terhelesre terveztek (25celsius fokon ilyen 270A megy at 10Volton)... Az SW-AB-LONG-ban IRL1404ZS FET van (http://www.irf.com/product-info/datasheets/data/irl1404z.pdf) (40V, 200A@10V) Amit en a lomexben kaptam az IRLB3034 helyett az IRF1405 (http://www.irf.com/product-info/datasheets/data/irl1404z.pdf) (55V, 169A@10V) Szoval nincs oriasi kulonbseg benne. Illetve en kifejezetten NEM akartam Aktiv fekezest (AB).
Szep, tiszta, atlathato =)
De legalabb megcsinaltam. Most akksi hianyaban meg nem probaltam...
Sziasztok!
Ma végre volt időm összerakni a maradékot és az akksi is előkerült... Egyelőre a folyamatos üzem működik csak, "egyes" állásban a végtelenségig pörögne a motor, hiába mozgatom a mágnest a HALL előtt. Egy TLE4905 L (adatlap) digitális, unipoláris jeladót kaptam, azt kötöttem be. Lehet csak gyenge a mágnes amivel próbálkozom? A hozzászólás módosítva: Szept 15, 2013
Gondolom, azért átrakod majd SMD alkatrészekre+zugsorcső, mert így nem tudom hova férne el.
Különben, nálunk egyik társunk épített egy ilyent+kiegészítette más elektronikával is, de nem az a lényeg, hanem az, hogy ezt ő megoldotta már az ő verziójában. Ha szükséged van rá, akkor dobj egy üzenetet. Sőt,az enyémben is volt a HALL féle dolog, csak kiszedtem belőle, mert nem volt rá szükségem.
Hello! Elsőként a Hall bekötését kellene ellenőrizni, rendben van-e. Mert én a rajzon, csak letettem egy csatlakozót és bekötöttem. A Hall-nak a számozása viszont más. De most átrajzoltam a TLE4905 szerint a számozást és az elnevezést is.
Amúgy a Hall működését ellenőrizheted, ha feszültséget mérsz a GND és a Q lábai között. A Q alacsony szintű, ha mágnes van előtte, és magas ha nincs. De a mágnes pólusa sem mindegy "merre néz". Tanulmányozd az adatlapját. üdv! |
Bejelentkezés
Hirdetés |






Arra is figyelj, hogy az első vesztes csata után az ellenség alternatív Rf eszköz után fog nézni, hasonlóan egy valós harci cselekményhez. Esetleg másfajta zavarást talál ki ellenetek. Ilyen értelemben kérésed kifejezetten segítheti a rádió kommunikáció elsajátítását, de arra mindenképpen figyelj, hogy legális keretek között tedd ezt a fejlődést meg. Ugye ez egy játék, esetleg az első vicc után érdemes az ellenséggel tisztázni a szabályokat, tehát hogy pl. egy csatornán játszotok és 5 mp-nél nem lehet hosszabb egy síp (különben értelmét veszti az egész játék). Az 5 mp limittel azt imitálod, hogy a "rádió zavaró állomásod" védd rakéta támadás ellen annak kikapcsolásával (virtuálisan). Hogy értelme is legyen ennek a hozzászólásodnak, jelzem hogy sokféle rádió zavarás és lokátoros könyv jelent meg, ezeket érdemes tanulmányozni, külön stratégiákat fejlesztettek erre a kérdésre a hadseregek számára.








