| Fórum témák 
 
 » Több friss téma | Fórum » Akkumulátor töltő 
				Sziasztok Van egy Orosz gyartmanyu auto akksitolto (tirisztoros) hibas elektronikaval,am a trafo az jo.Az lenne a kerdes,hogy az elektronika kiiktatasaval egy egyeniranyito hiddal lehet e hasznalni? 
				Szia! Igen lehet, de a töltőáram korlátozásáról gondoskodni kell. Egy sorosan kötött izzólámpa jó erre a célra. A primerbe egy 230V-os izzót, vagy a szekunderbe egy 24V-osat érdemes kötni. 
				Mindemellett még a töltési végfeszültségre is figyelni kell, mert gondolom az elektronika nem engedte 2.4V/cella fölé, viszont neked ott kell ülnöd mellette egy multiméterrel.						 
				Hat akkor hagyom,,mert az izzolampas megoldas az kevesbe szimpatikus megoldas. Es tudtok e ajanlani valami egyszeru elektronikat ami konyen keves alkayreszbol elkeszitheto?  A trafonak szimetrikus kivezetese van. 2x12V   es auto akumlatorhoz szeretnem hasznalni.						 
 
				ezt próbáld ki Nekem bejött 
 
				Biztos jó csak éppen nem tudom meg nyitni.El tudod küldeni jpg formátumban?						 
 
				bocs. holnap beszkennelem a kapcs rajzot meg a fóliát is						 
 
				mind a kettő nagyjából egyforma. Az egyiket ELV-ből másoltam a másikat RT évkönyv egy régebbi számából. suo sikert az építéshez. Ha 6V-ra akarod akkor a Z diódákkal variálj.   
 
				Köszike!						 
 
				Szia. A darlingtonos verzióról tudnál feltenni nagyobb felbontású képet? Melyik potival mit lehet ill. mit kell állítani? Köszi.   
 
				itt egy teljes leítés, valamint a kép a darlingtonról BD 646 vagy valami hasonlló, kb. 300Ft/db						 
				Sziasztok! Segítséget kérnék, akkumlátor töltőt szeretnék vásárolni 10.000 -30.000,-Ft nagyságrendben. Minden féle akkum van Gk olom, zselés, Nicd, NiMh, LiPo . Szeretném ha nem csak töltő lenne hanem karbantartó és "újraélesztő" is, tehát egy komplett akkuállomást keresek. Eddig ezeket nézegettem: ELV ALC3000, ELV ALC7000, ALM5000, VOLTCRAFT UCT 100-6, VOLTCRAFT UCT 50-5 , stb. Jó lenne ha írnátok véleményt, természetesen más tipus is érdekel. Köszönöm Kutyu72 
				L200-al szeretnék töltőt csinálni egy 12v 7,2 Ah ill. 6v 3,3Ah zselés akkunak.Standby üzemmódra! Van erre valami kapcsolás?Az adatlapon (24-es ábra) nem láttam értékeket! 
				Jelenleg így állok vele, még vezetékezés van hátra, meg a trafóra rá kell tekerjek még egy 8V-os szekundert. vagyis az egyik trafóra, mert 2db egyforma toroidot kötök párhuzamosan, mert kicsi a teljesítménye, és nincs másik. Majd ha lesz akkor cserélem és kész. Talán a héten kész lesz. Jó is lenne mert a labortápomat kinyírtam az akku töltéssel  , még nem szedtem szét, nem tudom mi lehet a baja. Mi lehetett ez a gép hajdanán? 
				Hello! "Mi lehetett ez a gép hajdanán?" Aksitöltő..   üdv! proli007 
				Találtam 1 régebbi Elektor-ban 1 töltőt, de sajnos csak most tudtam befejezni - ill. csak szerettem volna, mert az egyszerűsége ellenére nem működik...  Feltettem a kapcsolási rajzot és a mért értékeket. mért értékek kapcs.rajz Normál esetben T1 folyamatosan vezet, és csak túlfesz ill. túláram esetén zárna le. Épp itt van a gond, h nem zár le (teljesen?), csak ha az IC1 4es és 6os lábát rövidre zárom. Valakinek valami ötlet? A helyes megfejtőnek átdobom a teljes doksit, ha érdekli   
				Hello! Pedig ez a rajz jó. Annyi kivetni valót találok benne, hogy a D3 Led helyett, valami zénert lett volna érdemes alkalmazni. De ha a D3 zöld, és a D1/D4 piros, akkor még működhet is a dolog. A méréseidet nem igazán értem. Viszont aksi volt a készüléken? Mer nélküle felejtősek a mérés kiértékelése. Esetleg az aksi helyett, egy tápegység egy 12V/21W-os izzóval.. üdv! proli007 
				Feszültséget mértem az első oszlopban megjelölt alkatrészeken(kivezetéseken). Akksi nem volt a kimeneten, de amikor IC1 4-6 lábakat rövidrezártam, akkor lezárta a T2-t(legalábbis a kollektorfesz leesett). LEDek színe pont amit leírtál  Még annyi kérdés, esetleg hogy lehetne MOSFET-tel helyettesíteni T2-t? Még annyi, h a D3 LED halványan világít, amikor IC1 kimenete alacsony szintre vált (pedig ugyebár ki kéne aludnia..). Próbáltam D3-at rövidrezárni, akkor sem volt jobb a helyzet. 
				Hello! - Azért nem jó, ha nincs aksi, mert IC2-nek nincs referenciája, ha a tranyó lezár. Ezért visszanyit. IC1 meg milyen áramot szabályozzon ha nincs terhelés? Tedd rá az aksit, és működni fog.. - Fet-et lehet használni csak P csatornásat, és a Gate-Source lábak közé pld. egy 2,2kohm-os ellenállás kell. - Ezért írtam, hogy nem egészen jó, a kapcsolás. Esetleg tegyél sorba a D3-al még egy Ledet. üdv! proli007 
				A 'visszanyitás' -os jelenségen gondolkodtam én is 1 ideig, de aztán elmaradt a dolog valamiért. Leugrom az akksiért aztán gyorsan kipróbálom - majd jelentkezem.  Köszi szépen az eddigieket!   
				Hello! Egyébként ez soha nem kapcsolgatja a Led-eket, mert analóg módon leszabályozza az áramot, vagy a feszültséget. Tehát a Led-eknek nem lesz határozott jelzése.. üdv! proli007 
				Hogy érted azt, h 'kapcsolgatja' ?  Nem úgy kéne működnie, h normál esetben csak a D3 világít, túlfesznél csak a D1, túláramnál meg a D4? Mivelhogy a komparátorok kimenetei alacsony szintre váltanak - ezáltal kisöntölik a másik 2 tranyót. Délelőtt nézegettem a töltőmet, de a trafó szekunder kimenetén csak 12.5V~ van, az egyenfesz is kb. ennyi a kapcsokon (pedig gyári töltő...). Ennek ellenére az akksin töltés közben a fesz felment 14-ig is   A trafó után csak 1 Graetz+árammérő műszer van.   
				Hello! - Ja, nem a diódákon kell mérni, hanem a C6-C7 pufferkondin. - Amúgy nincsenek csodák, mert az egyenirányított feszültség csúcsértéke, 1,42-szer nagyobb, mint a váltó. A műszered, meg az átlagértéket mutatja, nem a csúcsot. Ha bent lesz a kondi, nagyobb lesz a villany. - Honnan gondolod, hogy ezek komparátorok. Ezek, analóg szabályzóként működnek. Tehát, az áramot állandó értéken tartja, ha meg az aksi eléri a végfeszültséget, leszabályozza az áramot kisebbre, és ezzel a feszültség lesz állandó. Komparátor akkor lenne, ha lenne pozitív visszacsatolás. De nincs.. (áramnál, meg ésszerűtlen is lenne) - Ez kb. úgy fog működni, hogy D3 és D4 világít, amikor eléri a végfeszültséget, D1 lassan el kezd világítani, D4 meg halványodni.. üdv! proli007 
				Csak azért volt furcsa a fesz, mert eredetileg e töltőben csak a trafó, a diódák meg az árammérő van - és így is működni kellene... Hogy honnan gondolom? Eltelt pár perc most, miután rájöttem - az eredeti szöveg említette  Asszongya: "The main components in the circuit are two comparators and a high-power darlington-type series transistor." " The scaled-down battery voltage is compared to a fixed reverence level of 4.7 V by comparator IC1.." "The current limiter function is provided by comparator IC2 ..." Ezek miatt értelmeztem én komparátornak őket, de a lényegen sztem ez nem változtat sokat. Ha analóg lenne(és jól működne!), tiszta boldog lennék !   
				Hello! "Tévedni emberi dolog! - Szólt a sündisznó, és lemászott a sárkeféről.." (Ez még akkor is igaz, ha hedgehog volt a tüskés.) üdv! proli007 
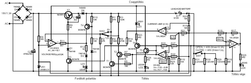
				A mellékelt töltőt akarnám megcsinálni, csak a kérdesem az volna, hogy szerintetek müködő képes e ez az áramkör? Nehogy aztán csak a semmiért csináljam már!   köszi 
 
				Nekem tetszik Tudnál jobb minőségű képet róla?						 
				Hello! Utána számolgattam, ez bizony működőképes. üdv! proli007 | Bejelentkezés Hirdetés | 









 
   
						








