Fórum témák
» Több friss téma |
Ez talán segít
.Elvileg a 0,6mm távolság az jó,de átüthet,ha párás,nedves helyen volt,van.Jah és a 0,6mm az lábtáv,vagy forszem-szél táv,mert ahogy írod hogy láb,akkor kevés.
Pl ha a forrszemen kiáll a kondenzátor hegyes lába az mennyit ronthat a átütési távolságon?
Az nem sokat(max ha nagy a levegő ionizációja,bár lehet,hogy a levegő átütési szilárdságát is figyelembe kellene venni.).De a szigetelési távolságot forrszemek között úgy kell nézni,mintha bevonat nélkül lenne,és oda kell méretezni.A távolságot a vezetősávok távolságához kell mérni,pl. 2 forrszem ami 1mm-es,és 0,6mm a szigetelési táv,akkor a lábtávolság 1,6mm(ha középen van kifúrva a pad
) kellene lennie.Ilyen helyzetekben azért nagyobb távolságot terveznék a helyedben(ahol forrasztás van),ahol védve van,ott nem kell,mert a por,pára nem nagyon befolyásolja.
Sziasztok!
Egy adott GND vezetősávot külön szeretnék elvezetni a teliföldes GND polygon-ján belül. Hogyan tudom elérni, hogy ne olvadjon bele a polygonba? Duplaklikkel a vezetősávra kattintva van egy olyan lehetőség, hogy keep-out, ez volt az első gondolatom, de sajnos nem hozta a várt eredményt.
Szia!
Nem tudom, de én elnevezném azt a vezetőt, mondjuk GND2-nek, akkor kihagyja. De HTeurep biztos tudja a hivatalos megoldást is.
polygon jobb klikk->net options alatt vagy
Don't Pour over same net objects vagy Pour over same net polygons only (Tanács a remove dead copper-t pipáld be)
Üdv.
Gyakran előfordul hogy semanticban összeállított rajzon a PCB szerkesztőben egyszerűen nem huzaloz össze az alkatrészeket a program ott állnak üresen és árván? Akár hányszor update-elem a semanticanál a változásokat akkor azokat az alkatrészeket amit nem hajlandó bekötözni folyamatosan visszapakolja a PCB nézetben a kezdőpontra. Mit kellene csináljak? Teljesen kiakaszt. A hozzászólás módosítva: Szept 13, 2018
Szerintem már a sémában sincs összekötve rendesen.
Miután meggyőződtél róla hogy a sémában össze van kötve az alkatrész. A következő lépések: Design/Netlist for project/Protel 2 Design/Netlist for Document/Protel 2 File/Save Utána a PCB szerkesztőben: Import changes for PCB project
Ez így elég csúnyácska. Miért van áthúzva a vezeték a K38-on 40-en. Lehet, hogy ott nincs is valós kötés.
Szia!
Nézd meg,hogy nem -e fordítva tetted le a lábakat,mert csak 1 ponton fogja kötésként érzékelni,vagy a rajzod nincs jól összehozva a pcb alkatrésszel,más a számozás,stb.
Mivel egyik lábat sem kötötte be, arra gondolnék, hogy a k38-40 csatlakozót te csináltad, de a fekete lábak fordítva vannak. Ezért a fekete láb és a sárga téglalap találkozásánál van a vége a lábnak, ahová köthetnél. Nem biztos, hogy ez van, de ez ugrott be. Egyébként schematic, akárhányszor.
Ugyan ez az ellenállás ismétlődik a rajzon 40x. 40-ből 6db nál nem kötötte össze az alkatrészeket.
Biztosan van valami hibája programnak mert olyat is csinált hogy pl az R111 ellenállást bekötötte egy teljesen más designator jelölésű csatlakozóhoz amihez egyébként semmi köze nem volt. Előzménye az volt a dolognak hogy ezt a 4db csatlakozó ellenállás dióda párost copy-paste módon szedtem át egy másik rajzról. Valami emiatt zavarhatott be. Végül úgy oldottam meg hogy töröltem az egészet és alkatrészlistából nulláról megrajzoltam az egészet.
Elküldhetnéd a kapcsolási rajzot, megnézném.
Üdv mindenki,
Nem tudja valaki véletlenül, hogy hogyan lehetne ALtiumból Gencad-et exportálni? Köszi előre is!
Sziasztok.
Lassan megőrülök. Hogyan lehet eltüntetni a következő üzenetet? Legtöbbször régi tervekből építek újakat copy paste megoldással és amikor mozgatni akarok több mindent pl alkatrészeket együtt akkor mindig felteszi ezt a kérdést és állandóan Yes-t kell nyomjak hogy menjen. Mit kell csinálni a komplett tervvel hogy ne írja ezt ki? A hozzászólás módosítva: Nov 21, 2018
Nem tudom, nekem úgy tűnik, hogy a másolandónál be volt kapcsolva a primitive locked. Másoláskor oldd fel a lezárást.
Megnéztem, nekem nem lehet lock-olni az alkatrészeket sch-ban, csak a string-eket. Én símán tudom másolni gond nélkül, igaz én még dxp-t használok.
Vagy az alkatrészek,vagy a tápok,vagy a vezetékezés van locked-elve,bármit lehet
.
Ctrl+a ,ha kiválasztotta az összeset,akkor valamelyiken jobb click-->find similar objects. A selected-et tedd át same-re. Ha jól csináltad,akkor a kövi ablakban keresd meg a lockedet,azt pipa be,utána ki,így ki fogja szedni azt,amelyik lockolva van
.
Köszi. Működött, bár annyit kellett még változtassak hogy az object kind nál a PART volt "same" beállítással. Azt kiszedtem "any"-re hogy a vonalakat is belevegye. A vonalakkal volt a gond ezek szerint mert csak az alkatrészekkel nem működött.
Sziasztok!
Melyik Rule-ban lehet beállítani a NYÁK és egy utólag berakott 3D STEP közötti clearance-et?
Üdv mindenkinek!
A korábbiakban a pcb felületen bármely alkatrész lábra kattintva megjelölte az vele összeköttendő lábakat. Ez a lehetőségem sajnos megszünt. Tudja e valaki, hól lehet ezt a lehetőséget visszaállítani? Köszönöm a segítséget. A hozzászólás módosítva: Jún 30, 2019
Vagy használhatod a TAB-ot is (/ a kettőt együtt).
CTRL+Click-el csak DIM-el, TAB-al meg csak kijelölgeti a (ha van) meglévő vezetékeket és pad/via-kat.
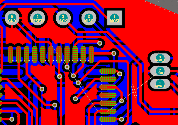
Helló sysy, cross51 köszönöm a segítséget ezeket a módszereket nem ismertem.Viszont, amit kérdeztem, ha a lábra kattintottam, akkor huzalozás nélkül csak az érintett lábakat világosította ki.
Más, a mellékelt ábrán a bekötetlen lábakat bejelöli, de mit jelent a jobboldali kondenzátor jel? Mégegyszer köszönöm a hasznos válaszokat.
Mivel ez egy elég közeli kép és nulla netlabelt látok arra enged következtetni, hogy line-al routeoltál nem wire-el ez hiba. Ezt kézileg tudod javítani, a vezeték tulajdonságainál végig kell menned és belőnöd a megfelelő net nevet.
Az nem egy kondi amit látsz hanem szakadást jelöl, ha a vezetéket rá húzod a polygonra és nincs beállítva az hogy pour over same net vagy all same net objects akkor nem fogja összekötni a vezetéket és a polgyont. A DRC sír a viák miatt is azt is át kell állítani. És szerintem a tokon belüli pad to pad clearance-ért is sír a clearance roule-ban pipáld be az ignore pad to pad clearance within footprint-et. A polygon-od ki megy a panel széléig így nem olyan szép (szerintem) adj hozzá egy board outline clearance rule-t és repoure-olj.
Szia cross51
Mindenekelőtt köszönöm a gyors és alapos válaszodat. Régebben az Orcad-ot és a PCad-et használtam bonyolultabb áramkörökhöz. Ez nagyon rég volt. Most úgy döntöttem, hogy noha korábban már használtam, mélyebben megismerkedem az Altiummal. Csináltam már vele sok áramkört, de most egy igen kemény feladatot tűztem ki célul. A kitűzött feladat egy gyári nyák kopírozása. Kezdődőt a körvonal bevitele. Megszenvedtem vele, de megoldottam. Már fennvannak az alkatrészek s rutolgatom. Eddig csak az alapbeállítást használtam. Most kell a szabályok módosításával, amint írtad finomítgatni. Korom miatt már nehezebben jegyzem meg a dolgokat, de gyakorolnom kell. A nyákon mintegy 30db 0.6x0.3-as via lesz, s mindezt házilag akarom megcsinálni. Ugyan nincs rá szükségem, de újgyakorlatnak megfelel. A problémás huzalozás GND. S csak autorouter. Még egyszer köszönöm a gyors főleg hozzáértő segítségedet.
Board shape-et 2 féle módon tudsz átlépsz board design mode-ba (*pcbdoc-on nyoms egy 1-est)
de ezt nem nagyon használja senki. Amit inkább használnak, csinálsz egy mecha réteget (Outline/Board Outline hasonló néven) és rajzolsz egy formát majd egyik mecha line-ra kattintasz 2 db tab ki jelöli az egészet majd Design->Board Shape->Define ed Objects. Nagyon komplex board shape-et ne Altium-ban rajzolj "nem arra" van. Autocad-ban sokkal könnyeben tudsz komplex formákat csinálni és ezt lehet board shape-ként használni. Erre pontosan nem emlékszem már, de ha érdekel itt találasz részletes leírást. Egyébként, ha önfejlesztően akarsz tanulni akkor érdemes altium duku oldalát bújni (régen techdocs-nak hívták) kb mindent megtalálsz az alap projekttől a high speed-ig (emlékeim szerint van egy pár dolog ami nincs még az újabb altiumokra dokumentálva akkor érdemes ránézni a régebbi verziós doksikra, nekem az is szokott segíteni). autoruter szót láttam a hozzászólásodban, felejtsd el sz... nekem egyszer volt hasznos nyáktervező versenyen arra jó ![]() De ha még is vonzódsz az autoroute felé érdemes az ActiveRoute-ot használni
Szia
Ismételten csak köszönetemet tudom kifejezni segítő készségedért. Ami a körvonalat illeti, mint korábban említettem már megoldottam. Ime: Próbálkoztam AutoCad-el, bonyolult. Maradok a CorelDraw-nál. A fentit megrajzoltam DXF, DWG export Altium import. Nem volt egyszerű, de megoldottam. Egyébként is az Altiumból exportálom a Gerbereket s Plot fájlként importálom a CorelDaw-ba. Onnan aztán köszönet a kinai technikának Kék fólia, Sárga fólia, Lötstop fólia, 0.1 mm-es fúró máris készülhet a házigyártású ál lyukgalvános nyák. Részemről a fotólakkozást részesítem előnyben. Mellékelek egy lyukgalvános fotót. Ami a dokumentációt illeti letöltöttem egy kismilliót, de azt fel is kell dolgozni. Abból nehezen lehet kiolvasni például azt a kondenzátor jelölést. Apropopo jól kinagyítva két apró pontot köt öszze. A léjereket kikapcsolva mindig ottmarad és nem lehet letörölni. Windows10 alatt az Altium 19.1.3-mal próbálkozom és annak a kezelőfelülete lényegesen bonyolultabb a korábbiaknál, külön meg kell tanulni. Tegnapi naphoz képest ott tartok, hogy autorouter kilométerekre kilép a rajzterületről. A history-ból vissza kell mennem a kezdetekhez. Bocsi a fecsegésemhez, de már ilyen egy vén ember. A születési dátumomat magában hordozza a névjegyem. Üdv. |
Bejelentkezés
Hirdetés |




.




