Fórum témák
» Több friss téma |
A klónok CH340 Soros-USB illesztőjének drivere (Letöltés)
Azért tehetnél be képeket, hogy milyenek azok a panelmüszerek amik 500 Voltot mérnek.
Az természetes, hogy hülyeség.
Idézet: Én erre reagáltam, ne vezessük félre a kérdezőt, mert amit ő linkelt, az pont nem ez a típus.„...4-32v az a feszültség amit a bekapcsoláshoz kér tehát az 5v os arduino meg tudja hajtani...” Az állításod az SSR-xxDA verzióra vonatkozik, amit Jonni linkelt. A hozzászólás módosítva: Okt 11, 2023
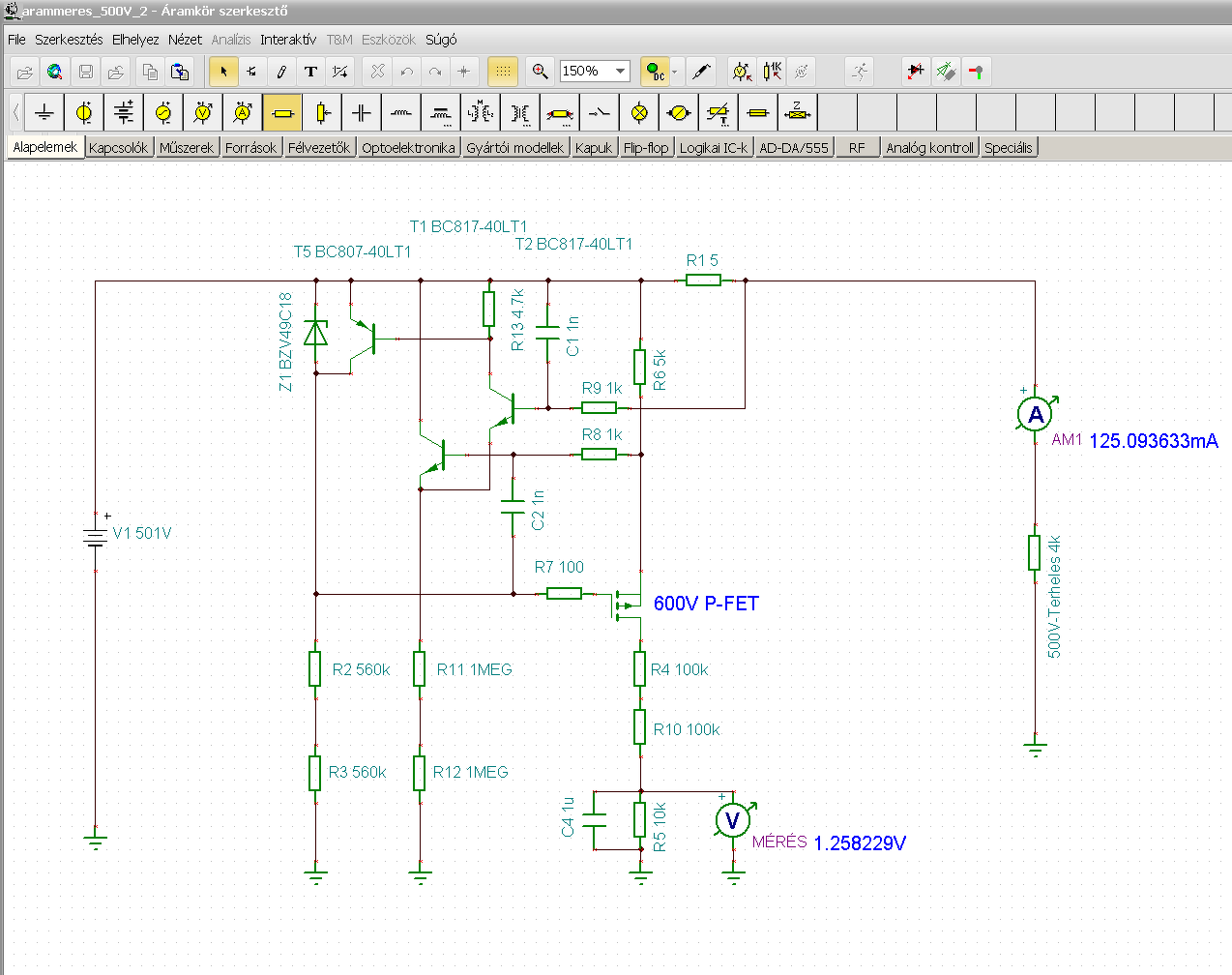
Legyen egy opamp nélküli verzió is, tranzisztorokkal... Ez kevésbé pontos, de azért használható.
A hozzászólás módosítva: Okt 11, 2023
Na ezt ne nagyon mutogasd egy szakembernek. Ennek a müszernek semmi minösitése nincs, müködni müködik, de nem felel meg semilyen szabványnak 48 Volt felett.
Piszkált a dolog, hogy opamp nélkül, és N csatornás FET-el hogyan lehetne megoldani.
Hát így: (ha a szimulátornak is igaza van - és igaza szokott lenni )
Már nem tudom törölni az előzőt, kicsit jobban méretezve (szélesebb tartományban jó).
Mostmár befejezem mára
Jó! Majd csak hobbi oldaldalon fogom.
Bővebben: Link Feszültségosztóról gondolom hallottál. Ez is úgy működik..
Nem a feszültség osztàssal van a baj, de ha ezt te nem érted, akkor minek magyarázzak? Annak a „müszernek“ ugye a tàpellàtása is a mért áramkörböl van, ( vagy külsö tápbol, az egyik rosszabb mint a másik) azaz akár a LED displayen is lehet akár 1000 V is.
Azt, hogy valaki ráirja, hogy 1000voltot is tud mérni, mert sikerült kiszámolnia egy osztot, az még semmi garanciát nem ad a biztonságra meg a szabványok betartására.
Arra 2 - 2.54mm osztású csatira én sem bíznék egy kávét sem, még ha egy lábicsku ki is van hagyva
Ugye ezeket a hozzászólásokat viccnek szánod?
1. Különálló tápfeszültség kell neki, ami nem a mérendő áramkörből származik. 2. Az osztót miért kellene "rágolymózni" a panelműszerre? Elég a leosztott értéket odavezetni. 3. Hozzá ne nyúljon senki egy csöves erősítőhöz sem mert van amiben bizony 800V anódfesz is van? Ilyen alapon semmihez ne nyúlj inkább! Mit keresne egy 200mV-os alapműszeren 1000V? A villanymozdony motoráram mérő mutatós műszerbe is belevezetnek 4000A, mert azt mutatja? A hozzászólás módosítva: Okt 11, 2023
Hali!
Szerintem kicsit elbeszélés van egymás mellett, én pl a https://www.hobbielektronika.hu/forum/topic_post_2579023.html#2579023 hszben lévő kávé mérő műszerre asszociáltam... nem egy alapműszerre
Csak nézd meg azok a müszerek hogy vannak megépitve, nem ugy mint ezek a 10 dolláros hobbi müszerek. És ott az ezer volt biztos nem meg meg a müszer közelébe sem.
Én értem, hogy félsz az elektromosságtól, és tényleg nem árt az óvatosság, csak azt nem értem, hogy egy Arduino topicban, mi keresnivalója van CAT műszer promóciónak? Senki nem írt olyat, hogy kilovoltokat akarna belevezetni alapműszerekbe, ezért az indokolatlan rettegésedet sem értem.
LG lapos TV-hez kellene fabrikáljak egy egyszerű távirányítót. Ki-Be kapcsoló és hangerő növel - csökkent gomb kell rá- (Idős embernek. A TV saját távirányítóját mindig elnyomkodja.)
Valakinek van e ötlete, tapasztalata, gyakorlata a hogyanra. Köszi.
Miert nem hasznalsz isolated ADC-t? Erre van kitalalva...
Ez itt csak egy pelda. A hozzászólás módosítva: Okt 11, 2023
Lenne egyből 3 kérdésem is. A szervó lehet léptetőmotor is nem?
Holnap körbenézek egy két szabályzós fogyasztó után aztán megnézem mit szól hozzá. Mondjuk nem tudom van e. Amúgy milyen tünetek lépnek fel ha nem tolerálja? A nulponti ssr az is jó lesz ha tudom szabályozni viszonylag egyszerűen a teljesítményt. ?ilyen alkatrészeket érdemes megvenni hozzá az arduhoz? Nekem mindegy hogy melyik csak működjön a szabályzás. Amit példaként hoztál fel megosztod velem az alkatrész listát és mit és hogy kell bekötni? Ha már lehet ilyesmit is csinálni akkor megoldom magamnak. Nagyobb kihívás és többet is tanulok belőle. Legalább lesz egy kis sikerélmény.
szedjed szét a távirdát és tegyél bele egy szigetelő lapot amit nem akarsz működtetni.
Ebbe a problémába sajnos én is belefutottam, és a gombok leragasztása sem vált be. De nem érdemes vacakolni a buherálással, mikor egy-két zsemle áráért hozzá lehet jutni: uni táv
Viszont azt nem értem, mi köze a kérdésnek az Ardunio-hoz?
De hogy ardus választ adjak. Kell hozzá egy ir vevő és adó. Majd egy ardu nano(nem tudom van e kisebb) 4 gomb egy elemtartó. Majd az ardu programba felmásolni a jelet amit kiad a távirányító. Majd ezt lejátszani gombnyomásra. Amúgy egy vékony műanyag lap sokat segít. Nekem bevált. Hiába nyomkodtad nem tudta zárni az áramkört.
1.Szervo nem léptető motor.
2.Szerintem nem romlik el. De erre a kérdésre inkább a napelemes/inverteres topic tud választ adni. 3.Nullpontal úgy lehet szabályozni hogy változtatod mennyi ideig hagyod bekapcsolva. megteheted hogy az 50 Hz csak minden második hullámát engeded rá a fogyasztóra így máris 50%-on leszel. Ezt a módszert nem minden eszköz szereti, de nagy tömegű Ohm-os terhelésnél, mint a bojler fűtés nem fog gondot okozni. Továbbá mivel mindig nullpontban vált nem rángatja a hálózatot, és nem termel elektromos zajt sem, ellentétben a fázishatásos technikával. Ha magadnak készíted a MOC3041-nek is van adatlapja, ami tartalmazza az alapkapcsolást is (4 ellenállás, 1 kondi és 1 nagy teljesítményű TRIAK) Én is azt építettem meg. Ha beírod a böngészőbe MOC3041 circuit vagy MOC3041 kapcsolási rajz számtalan találat kapsz, vezérlőtől, a forrasztó pákáig, stb. Ezek az opto-triakok a szimulátor programokban is benne vannak, ott láthatod is működésüket pl: szimulátor Figyelj rá hogy ne tudjon áthúzni sehol az áram, és ne legyen sehol rossz kontaktból származó átmeneti ellenállás. 230V rajta lesz az eszközödön és több mint 5A fogyaszt a fűtőszál. Legalább egy 100W-os izzót tegyél sorba élesztéskor, hogy elkerüld a rövidzárlatból származó kellemetlenséget.
Hobbi projektnak jó az elképzelés, de egy idős nagypapánál, pláne akit utolért az Alzheimer ez nem fog működni.
Gombok kitakarásakor nagyon valószínű hogy fel fogja hívni mnyuggert azzal, hogy elromlott a távirányító. Jobb az ha nem is lát alternatívát. Sajnos ez a tapasztalatom. A hozzászólás módosítva: Okt 12, 2023
Sajnos rengeteg órát vagyok talpon és már kezd kikészülni a szervezetem és sokat hibázok bocsánat. Kimaradt egy fontos szó. A szervó HELYETT lehet léptetőmotor is?
A kinézett arduino kitben van léptetőmotor is és fel tudnám használni. Így külön nem kell vennem semmit. Esetleg egy készen kapható KY-010 Rés-opto modult hogy induláskor tudja hol van a 0 a potméteren. Megy egy 3K-DIM amit kinéztem amihez tennék egy combosabb hűtést is.
Aliexpress Bővebben: Link
Az ok hogy megjelenik az 500V az arduinon ... de földfüggetlen, akkor melyik pólusa ráz?
Ha a +500V az arduino tápja (+5V-ja) a 495V meg az arduino 0V-ja, akkor az arduinon csak 5 V feszültség van ... Nem értem hol van itt a probléma!
Szerintem a 230VAC-t mindannyian "láttunk már", de nekem például fogalmam sincsen, hogy milyen védelmet kell és lehet 500VDC ellen csinálni, hogy ne legyen életveszélyes.
Ha nem érted elég nagy baj.
|
Bejelentkezés
Hirdetés |





) 






