Fórum témák
» Több friss téma |
A téma átmenetileg fagyasztva lett, hozzászólni nem tudsz!
A téma szerinti „ Házi és/vagy gyári rendszerek előnyei, hátrányai.”
Ha audiofil megközelítés szerint mérlegelnénk e dolgot hobbista háttérrel, a különbség alapvetően a gazdaságosságban keresendő. Nem várható el egy gyári termék esetében, hogy lemondjanak a tervezett haszonról, míg egy audifil hobbista szeme előtt a számára elérhető legjobb hangminőség a cél. Ha magamból indulok ki, fiatal korom óta szeretek zenét hallgatni, és azt egyre elmélyültebben tettem, keresve a hozzáértést. Bár szüleim is zenekedvelők voltak, mégis csak én tanultam zongorázni önszorgalomból, mivel egy családi örökség révén volt egy egyszerű fatőkés bécsimechanikás zongoránk ehhez. Azonban zenehallgatásban hamar felülmúltam az akkori játékképességeimet, és a zongoraleckék árát inkább hanglemezekre költöttem. Már fiatalon minden zenei stílus érdekelt. Így tehát volt mire költenem. Megjegyezném, nem voltunk gazdagok, ami az LP számában is megmutatkozott. Szerencsére családi örökség része volt a bütykölés is. Gyerekfejjel kaptam az első egyszerű zenegépből kiszerelt Suprafon sasszit, aminek magam csináltam lábakat, később sztereó fejhallgató erősítőt, az akkori - számomra csúcs - FDS-22 fejhallgatómhoz. Már akkor is világos volt számomra a füles előnye a finom részletek érzékelése tekintetében. Olyan ez, mint egy gombolyagnál a nagyító a szálak keresésekor. A mába visszatérve, sok víz lefolyt a Dunán, történt sok minden. Sorsom része a hallásom, és a jelenlegi építési képességem. Mondom ezt azért, mert a tapasztalataim szerint igen jó erősítőt lehet manapság építeni, ha valakinek erre van igénye. Azonban ennek feltétele a téma szerinti érzékelési képesség is, mert különben csak elfecsérelt idő, és felesleges kiadás lesz belőle. Már az építési eredmények tesztelésénél is alapvető az említett dolog. Olyan ez, mint a mesterséges intelligencia, csak azt tudja összehasonlítani, amit betápláltak neki. És itt van egy érdekes dolog. Az agyunknak van egy javító képessége, mint a digitális világban. Ami nem érzékel, azt a maga tárából pótolja a maga módján. Ez akkor lehetséges, ha csak úgy elmélyülten hagyjuk a zene hatását érvényesülni a tudatunkban. Teszteléskor, az elemző agymunkánál erre nem kerülhet sor! Talán érthető az előzményekből, hogy én erősítőt soha nem vettem, mivel magam építettem a magam számára. Nem sok fajta került terítékre, mivel a zenehallgatási szokásaimnak megfeleltek. Ugyan én is építettem egyszer hangfalat, de úgy járt, mint a zongoratanulásom, az akkori jónak talált Videoton koronára váltottam (OTP-re vettem). Magnóra nem telt. De az LP-k kaptak egy NC440-et Shure M95E-el az 1g miatt. És ha már szóba került, nemrég átépítettem a régi korrektoromat. Nem változtattam mivel egyrészt bevált kapcsolás a Shurhoz, meg az is érdekelt, hogy mit változtat a hangképén a paneltől elszigetelt duál-monó kiépítés. Egyik elemet sem nevezném mindenhatónak, de együttesen jól hallható pozitív eredményt mutattak az eddigiekhez képest. Nem nevezném kiállítási darabnak a látványnak kesze-kusza látványt, de az alkatrészek saját lábukkal kötnek, illetve OCC Silver huzallal, a tápkondi aprózásának is van - látványosnak nem mondható - kivitelezése de ha ez az ára a hangjának, kit érdekel… Az 1µF kondik Jantzen Superior Z-k lettek árnyékolva a közelség miatt. Aksisra terveztem, de még nem telt 2db 24V-os pakkra. Vagyis beváltnak mondanám a paneltől elszigetelt megoldást az eddigi tapasztalataim alapján az építéseim minden területén.
Az akárhonnan kimásolt phono helyett egy jobbat javasolnék.
TJ. A hozzászólás módosítva: Jan 12, 2025
Kedves!
Megmutatnád a kapcsolási rajzát?
Lebeszélni bárkit bármiről azt vállalom, de rábeszélni senkit sem fogok semmire
![]() TJ.
Van egy rendszered. Jól szól. Kikísérletezted. Ennyi. Nem kell Bibliát írni.
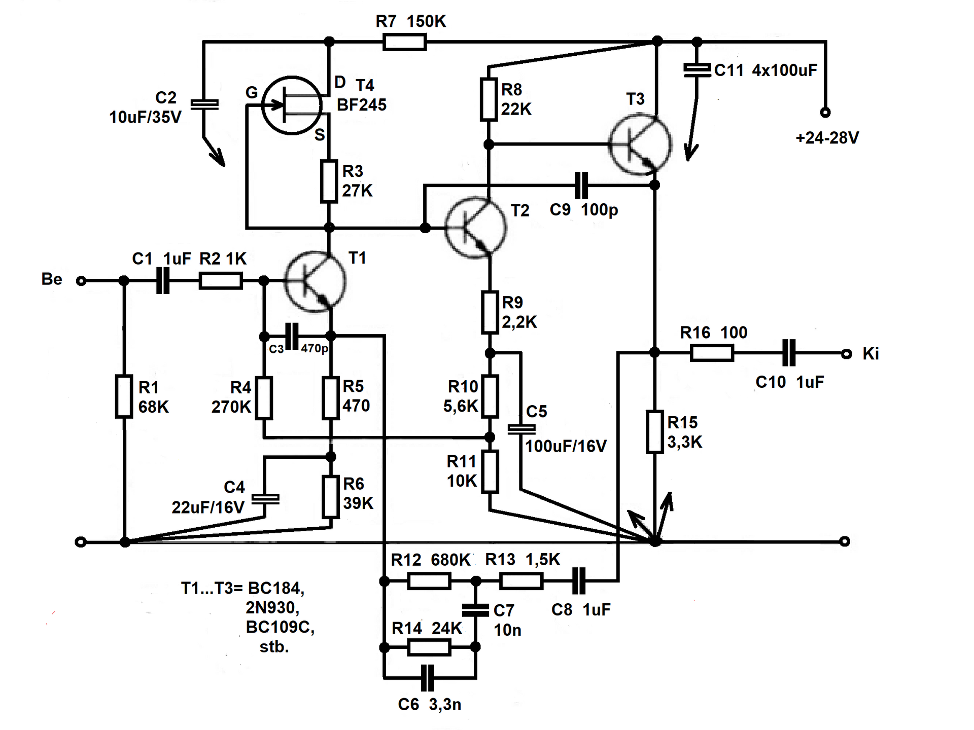
Amúgy a 0. képen szereplő RIAA korrektor S.GY könyvében szerepelt már, de ő is csak hivatkozott az eredeti szerzőre. Amúgy nem rossz a kapcsolás. De eltelt vagy 40 év. Sajnos. A hozzászólás módosítva: Jan 12, 2025
No igen, úgy 45 éve építettem meg először. Azonban mint írtam, most kissé másképp szól.
Kedves Jenő Úr!
Remélem nem bántottalak meg, mivel nem mutattad meg az általad jobbnak vélt kapcsolás rajzát. Én gyakorlati ember vagyok, az elveket másra hagyom. Nézőpontom szerint, mit is jelentene számomra az a "jobb" anyagilag. Az említett régiség költségvetése nagyjából, részben mai áron mai áron: 6x Jantzen Superior Z= 38.190 kb 60 db üveggyöngy= 12.000 24db Dale CPF ellen.= 14.400 összesen= 64.590 Szerinted, ha ennyit kukázok, megérné az általad ajánlott korrektor hangja?
A BF245-ös FET milyen típusú az említett kapcsolási rajzban? Mert szerintem az a mellőzött betűjel sokkal többet módosít a hangon, mint az az összeg, amit összekukáztál rá.
Már nem emlékszem. A többi meg maradjon szerinted, meg szerintem.
Korábban beírtam, hogy én senkinek sem adok konkrét vételi/építési tanácsot - azt mindenki maga választja ki.
TJ.
Mateatek arra célozgatott, hogy a BF245 lábkiosztása: G-S-D
Én igazából csak arra céloztam, hogy áramgenerátort építünk, és azt sem tudjuk, hogy mekkora áram folyik ott. A BF245-ből ugye 3-féle létezik és mindhárom külön állatfaj. Szerintem, ha tudjuk, hogy milyen áramra kell építkezni, urambocsá, netán még párba is válogatjuk a két csatornát, azt biztosan meghallani.
Én ezt értem, csak aki Á-t mond, mondjon B-t is.
Ez ebben a témában szerintem trollkodás kategória, mivel ez nem az építési tanácsok témája.
Az nagyon érdekes lenne, ha az ember nem tudna bekötni egy FET-t, mert más a lábkiosztása, ha B, vagy C fajta. No meg, ha a térben pengeéles egy hang helye, akkor milyen hiba lehetséges a két csatorna viszonylatában.
A témánál maradva, mért is ez a tevékenység? Hát mondjuk a zenehallgatás okán. Tegnap beraktam az egyik kedvenc dalokat tartalmazó CD-met. Rég vettem az akkori rossz anyagi helyzetemben. Pontosabban nem is vettem, hanem kölcsönöztem, és átmásoltattam. Hatása változatlan, mély érzéseket tartalmazó vallomás a hazafiasságról, hovatartozásról (Csajkovszkij).
Az említett énekesnő igen jó előadásával, és a zongorakísérő hozzáértő közreműködésével. Amikor ilyen színvonalú zenéhez jut az ember, mindennek jelentősége van. Bár elég jó az említett CD, de hallgatva felmerült bennem, hogy milyen lenne ez jobb hangminőségben. Találtam is egy audiocédé változatot belőle, kérdés, hogy meglesz e mire szánni tudok rá, annyit. Most meg épp a kedvenc Chopin előadómat hallgatom Steinway-en játszani. Spéci darab, a Sony stúdiót is megjárta az említett hanganyag, és így igen jól szól. Mondjuk, mintha az ember maga ülne a zongora előtt, és a szerző vezérelné az újait, lábait (pedálok). A hangok egyedi megszólaltatása, dallamívek, mikrotempók, meg sorolhatnám. Csodálatos, amikor egy embertársunknak ilyen képességei vannak. Nos ilyen esetben nem árt, ha az embernek van az ehhez minőségben hozzáillő berendezése is. Ám jó hanganyag nélkül törött szárnyú madár az egész.
Nem gondolod hogy esetleg be kellene rakni még két IC foglalatot a 6-os képen lévő IC foglalat toronyba? Még kettő bele és utána még a hegedűgyanta illatát is kiéreznéd a zenéből.
Felőlem oszt úgy rakod be ahogy akarod, de ha drain és a fel van cserélve akkor nem áramgenerátorként fog működni. Azt meg hogyne hinném el, hogy nálad mindegy hol vannak a munkapontok így is úgy is gyönyörűen szól (még a legótvarabb kerámia kondikkal is a korrekciós tagokban). A lényeg a Jancen kondi... majd az megvarázsol mindent : )
Mindenki magából indul ki. Nekem jól jött, hogy egy mozdulattal cserélhető volt a félvezető állomány nyugalmi méréskor. A többi meg csak kötekedés, mivel semmi köze az audiofilhez.
Mért talán a 3 db Jantzen pozíciói elhanyagolhatóak. Lényeg, hogy Ti tudjátok a frankót, én meg békésen hallgatgatom. Azt gondolom, hogy a fától nem látjátok az erdőt.
Egyebként mit lehete használni a kerámia kodik helyett?
Stiroflex, silver mica?
Nem az IC foglalat használatával van bajom, hanem hogy az IC foglalatba bele van dugva egy második abba meg egy harmadik.
- Hiszen ez a ló vak!
- Nem vak az. Bátor!
Ha már nem adjuk alább a Jantzen-nél, ahhoz minimum a Mica illene.
Nem hiszem, hogy ez a téma a Te, meg a többiek "bajáról" szólna. A Te bajod maradjon a Tied, mivel olvasva nem tűnsz audiofil személyiségnek. Viszont már falkában feditek el a téma lényegét. Nem lehetne ezt privátban megbeszélnetek. Mert itt nem hiszem, hogy igény lenne erre, hogy Ti milyen jól elvagytok.
Mellesleg a 3 tok lózung, mivel az első a paneltől elszigetelés, a másodikba meg a félvezetők vannak beleforrasztva.
Örülök, hogy Te ilyen tájékozott vagy, de amit én megfelelőnek tartok hangzásra, azt Te ne akard felülmérni.
Karesz ezek csak elvek, amit hallani az meg a valóság. És Te is tudod, hogy még mennyi minden befolyásol egy hangzást, így semmi értelme ezen az egy alkatrészen lovagolni. És arról sem tudok, hogy valaki kipróbálta volna a közölt dolgaimat, így tapasztalat híján, csak a fogalmuk sincs dolgokat vitatják.
Elek!
Te már egy zárt elefántcsont toronyban élsz. Mindenféle általad kritikának vélt hozzászólást rosszindulatú trollkodásnak minősítesz, bárki véleménye, ami nem egyezik a te elképzeléseiddel már nem ide való szerinted. Neked kéne elgondolkoznod azon, hogy nem a te véleményed, a te jelenléted a mérvadó ezen a fórumon, sem ebben rovatban. Szép, hogy a nyilvánosság elé tárod az általad barkácsolt holmikat, meg az ömlengő szösszeneteidet a zenehallgatási élményeidről, de ha ezt így kiteregeted, akkor a fórum szabályai szerint ehhez mindenkinek van joga hozzászólni, véleményt alkotni, és akár kritizálni is. |
Bejelentkezés
Hirdetés |

















