Fórum témák
» Több friss téma |
Fórum » B5 és B8 végerősítő
Köszi a választ
Ebben van ? B8.zip (192.64 KB) Még fényesednem kell, mert nem tudom megnyitni a zipet Jön Cimbim, és felhomályosit
Na akkor bocsesz.Igen abban van.
Hajrá
Ebben nem zip-ként van.
Ez egy Alkotós adaptáció
Sziasztok!
Megtaláltam KDmester nyákját,beültetés és felcimkézés nélkül. Én beültettem és felcimkéztem,de nem tudom jó-e. Nekiállhatok ennek így? Valamint arra lennék kíváncsi,hogy hány A-es táp kell neki?
Nekem megvan felcímkézve. Már nem tudom kitől kaptam. Hasonlítsd össze a kettőt.
Szia!
1000 köszönet érte!
Na átnéztem a nyák és a kapcsolás szerint is.
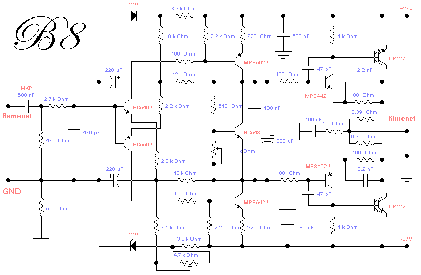
Mind2-ben volt hiba!! Neked a 4,7K-s trimmernél a 3,3K-s ellenállás ami a -27V-ot tápágba csatol,valamint a 7,5K-s ellenállás fel volt cserélve. És akkor még ott volt a bemeneten az a 47K-s ellenállás,ami 4,7K-s ellenállásnak volt írva. Nálam a +27V-os ágnál volt kavar,a 10K-s ellenállás helyén 2,2K volt. Szerencse hogy még nem álltam neki!
Köszi hogy szóltál...
Köszi a válaszod.
Megnéztem, kielégültem, tetszett az átekinthető rajzod Az ápril 14. -én irtadra a puffer kondival kaocsolatban: Nagyon rosszul látod a problémát, mert a tápkondi sorba van kötve a hangszoróval -az egész táp Paksig- igy baromilag hallatszik a milyensége. Szerintem jobban mint a tranyó. Ebből a szempontból a B8 hisztisebb az 5 nél, visszont kevésbé kényes a hangszoró visszapofázására A valamit valamiért itt is igaz
Örülök ha a tervel tudtam segíteni.
Amit említesz, azt nem hiszem, hogy én írtam volna. Már csak azért sem, mert nem is értem melyik kondiról lenne itt szó, és a szimmetrikus erősítőknél miért lenne a hangszóróval sorba bármilyen kondi is.
[OFF]test-tápegység_kondi-tápfesz-végtranyó-hangszóró-test. Bezárult a kör. Így érthette, aki írta.
#417542) Alkotó válasza didyman hozzászólására (#417458) Válasz • Ápr 14, 2009 [Alkotó jelenleg nincs az oldalon]
Ebben olvastam, ha nem Te voltál bocsi Ettől függetlenül amit erre irtam igaz. Mi mozgatja a hangszorót ? A táp. Áramkörileg sorba van kötve. Az erösitő csak "szaggatja" bocs vezérli az áramot, adagolja az energiát a tápból. Valamilyen hányaddal minden alkatrész benne van a körben. Ezért szólnak jobban a primitiv, kevés alkatrészből álló cucok jobban, akkor is ha a szokványosan mért alap paraméterek rosszabbak is És ezért nem lehet egy jó alkatrészt több gyengével lemodelezni, kiváltani, mükapcsolással megkerülni. Pl. egy nanokristályos vamagot a kimenőtrafóba mivel lehet potolni ? Néha egy-egy alkatrész silánysága elképesztően le tudja rontani a "termést" nem a meghibásodásra gondolok. Elöző példánál maradva : A trafo/ N2 -es hálózati hypersylre tekert kimenőtrafó
Most már kínosan érzem magam. Konkrétan megnéztem amire hivatkozol, de abban nem szerepel semmi olyasmi, hogy a tápkondi a hangszóróval lenne sorba kötve. Ott az ESR kondi pufferként történő felhasználásának ésszerűségéről cseverészünk. Ide csatoltam amire hivatkozol, nézd meg te is.
Ettől függetlenül, ha teljesen elvonatkoztatunk, és ragaszkodunk a gondolatmenetedhez, akkor valóban behozhatjuk a "körbe" a tápfeszpuffert, de semmiképpen sem sorbakötve a hangszóróval. Akkor már inkább párhuzamosan, de ez is erősen sántít. Valahogy úgy tudnám hozzáigazítani a valóságot a "modelledhez", hogy a tápfeszt szűrő pufferek feszültségét (ez a tápforrás), a bemeneti jellel arányosan kapcsolgatja az erősítő a hangszóróra. Ehhez csak adalékként mondom, hogyha a fenti egyszerűsített rendszerünket kiegészítjük a trafóval és az egyenírányítóval, akkor elég jól látszik, hogy a puffer elsősorban a diódák felé "dolgozik", és a már "egyenesre kalapált" feszültséget látja az erősítő és a hangszóró. (Ha lesz kedvem lerajzolom holnap.) Tulajdonképpen mi is a kérdés? Mi az amiről esetleg a véleményemre vagy kíváncsi? Ha pontosítod, talán én is tudok pontosabban válaszolni.
Nincs mit!
Ezek szerint még te sem építetted meg? Valakitől érdeklődhetek a hangja iránt? A B5-öt sokan dicsérték,van olyan jó mint a B5?
Hali mindenkinek!
Szeretnék építeni egy sztereo B8-at. De a tápfeszem sajnos +/-32V Ezzel a fesszel már kizárt hogy használhatom? Sajnos a trafóról tekerni nem tudok :no: Üdv! BUÉK!
Szerintem nincs akadálya a +-32V-nak. +-27V-hoz képest +-5V az eltérés. A tranzisztorok tűréshatára bőven ezen értékek alatt van. Esetleg a zener előfeszítő ellenállás értékét érdemes lenne megnövelni, de az sem szükségszerű. Ez csak az én véleményem. KD mester ehhez az erősítőjéhez nem írt részletes magyarázatot, de ha a B5-ből indulunk ki, akkor ennél is megengedhető egy tartomány.
Köszönöm!
Mielőtt írtam, megnéztem mit tudnak a végtranzisztorok. Aztán megnyugodtam hogy 100V-osak. Ha valaki esetleg tud még ehhez a témához hozzászólni, megköszönném. Üdv!
Udv,
Nyugodtan mehet neki a +-32V akár valtoztatas nelkul is. BUEK!
Köszönöm szépen!
Akkor minden oké Csak úgy kíváncsiság képen, meddig lehetne elmenni valóztatás nélkül a tápfesszel?Előre is köszönöm! BUÉK 2010!
Nem tul sokaig. Igy is elfelejtettem irni, hogy inkabb 8ohmos terhelessel hasznald az erositot es ha nem muszaj akkor ne hangositasra hasznald (magyarul ne teljes kivezerlesen hajtsd). Ekkora tapfesszel egyebkent a 4ohmos terhelest mar nem biztos, hogy teljes kivezerlesen elbirja az erosito! Utana kellene szamolni, de ezt most had ne tegyem meg mert indulok szilveszterezni
Rendben. Ez az erősítő 8Ohm-os Vidi dobozokat fog hajtani, azt is inkább magassal mint méllyel.
Mindezt szobában. Jó szilveszterezést. (akinek van lehetősége élvezze ki) Üdv!
Nem építettem meg, csak jó ha megvan a rajz
Nem az a lényeg, hogy hány voltinál üt át a tranyo !
Van olyan tranyo ami 300V/50 A 300W, de 25V-ig tudja a névlegest . 100V-nál csak 200mA-t tud !!! Ez a SOAR Ezért karcsú a BD 249 is
Értem!
Köszönöm! Szóval az a lényeg hogy a teljesítményét ne lépjük túl, de szempont az is hogy ne üssön át. Üdv! BUÉK 2010!
Még hozzá annyit: a katalogus adatok 25 fokra vonatkoznak !!!
Nekem a B5 elsőre, egyértelműen kiváltotta az "ez piszok jól szól" érzést. Nagyon régen nem hallottam az Ottalámon kívül ezt a hangot.
Gratulálok!
Nekem sajna nem jött be a hangja.
Ezzel semmi baj nincs, Te mást keresel.
Azért annyit jó tudni a statisztika kedvéért, hogy akinek eddig mutattam, azok mind nagyon-nagyon jónak ítélték a hangját. (Nálam Eredeti MJL-ek vannak, Alkotós nyák, Dupla tekercses jó nagy trafó, dupla mennyiségű puffer, és ha jól emlékszem 70mA körüli nyugalmi árram)
Nálam az MJL-ek, 400-as a toroid, 100mA nyugalmi 2x60 000µF simítás. Nulla alapzaj, brumm, kitűnő a jel-zaj viszony, de steril hangzás nincs színpadkép, a dobozokból jön a hang.
Nehéz egy hangot szavakkal jellemezni, meg én már koromnál fogva is kicsit süket kell legyek, de nekem egészen más a "hallásom".
Nekem a B5 kimondottan lendületes, nagyon dinamikus, óvatosan megkockáztatom talán kicsit színesebb is mint kéne, de nekem ez direkt tetszik. A steril hangzás nálam a HTA30-ból jön ki, de annak a hangja meg annyira kínosan precíz, és olyan részletező, hogy csak szeretni lehet. A HTA olyan, hogy mikor bekapcsolod igazából nem tűnik fel, de miután hallgattad egy hétig, és lecseréled, akkor óriási hiányérzet marad utána. Nem is akartam elsőre elhinni, de már többször kipróbáltam. |
Bejelentkezés
Hirdetés |





Ezzel a fesszel már kizárt hogy használhatom?
Csak úgy kíváncsiság képen, meddig lehetne elmenni valóztatás nélkül a tápfesszel?
