Fórum témák
» Több friss téma |
Fórum » CRESCENDO erősítők
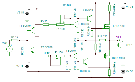
Szia! A Q17 és az Ugs határoló 1N4148-asa fordított.
Szia!
Köszi az észrevételt, jogos... Máris javítottam.
Szia! Szerintem nincs meg, de annak idején a Lacitól kaptam egy rajzot, kicsit az Etalonra hasonlít (bemenet j-fet) ,de vége bipoláris tranyó. Hallottam nála , nem szól rosszul, én nem építettem meg.
D-osztály? Áááh..
Én nem ijedek meg a sok alkatrésztől, nekem ez nem is sok alkatrész. Egyszer kell összerakni. A hatásfok sem érdekel, zenehallgatás közben nem a villanyórát nézem, és 40-50 W néhanapján nem az a kategória, amit érdemes így nézni, szerintem.
Ez az NFB nélküliség érdekel. Kíváncsi vagyok, hogy -ha hallom- mennyivel másabb élmény, hogy nincs átfogó, globálisan késő-fázistoló visszacsatolás.
Erre a megoldásra még én is vissza térek, csak a végén bp. tranyók lesznek. Van is jó néhány kapcsolásom, de valószínűleg az LC Audio Technology Millennium xp végfoka lesz az első lépcső.
Azért megnéztem MOSFET-tel mit mutat a szimulátor, nem vészes.
Hmm, én mindig arra gondolok az IRF és hasonló HEX-FET-ekkel kapcsolatban, hogy a tetemes hőfokfüggésük miatt vajon mekkora termikus torzítást produkálnak B-osztályban. De, ez csak felvetés.
Az IRF csak a szimulátor korlátozott alkatrészbázisa miatt kerül bele, mint helyettesítő. A termikus viselkedéséből eredő hibákat a helyi visszacsatolás elég jól elnyomja. Különösebben nem agitálnék a kapcsolás mellett, mint érdekességet említettem meg a szimmetrikus felépítésű erősítő kapcsán.
2sk134/2sj49 2sk1058/2sj162 Fet-et hol lehet még eredetit kapni? Esetleg valakinek van-e felesleges ilyen tranzisztora?
A kapcsoláson C22-C25 33pF mekkora feszültséget kell elviselniük? Max 50V-os kerámiákat találtam ide.
A kapcsolást megépítve a következő problémába ütköztem. Dobozolás előtt a már kész és bemért áramkört a forrasztási gyantáktól megtakarítottam. Majd átlátszó lakkal lefújtam. Dobozba került. Ekkor ismét ellenőriztem egy multiméterrel. Semmi változtatást nem csináltam az áramkörön, ennek ellenére az offset elbillent. Szimmetrikus lévén az is fura, hogy egyik oldal több áramot vesz fel, mint a másik. Hol kezdjem el a hibakeresést? Nincs semmi zárlatot okozó forgács a panelen. Nem látok rajtapl törött alkatrészlábat.
A hozzászólás módosítva: Okt 15, 2017
Szia! Mekkora ez a billenés? A rajz szerinti 4-5 bemeneti pontokat csippentsd össze, hátha oszcillál.
-300 mV az elbillenés mértéke. Bemeneti pontot rövidre zártam.Nyugalmi áram nagyon bizonytalanul állítható.
A lakkot korábban már használtad sikeresen? Egyáltalán nem mindegy milyen a lakk. Nálam az "akrilán" többször jól bevált, sőt ha muszáj még forrasztani is lehet a fedett részeket.
Volt, amit ezzel a lakkal vontam be. Pl Quad405. Valóban forrasztható lakkozás után is. Eddig ezzel nem volt gond. Nem tudom, milyen válzozás állhatott be a feszés miatt.
A lakkból nem nézem ki a vezetőképességet. A lakkozás előtti tisztítás elég alapos volt? A nyugalmi áram állítás bizonytalansága miben nyilvánul meg?
Két erősítő csatornát építettél? Ha igen, akkor egyformán viselkednek?
Két csatornát építettem, mindkettő teljesen rendben volt lakkozás előtt. Biztosítékok helyett 2 db 10ohm 2W ellenálláson állítottam be a 200mA nyugalmi áramot, azaz mindkettő ellenálláson 2v feszültség esést állítottam be. Lakkozott állapotba ugyanezt nem tudtam megtenni. Negatív oldalon 2V feszültség eséskor a pozitív ágban 0,8V esett csak. Kimeneten -300mV jelent meg. Ugyanez az effektus a másik csatornánál is. Nem tehette tönkre a Trimmert a higító?
Az aszimmetrikus áramfelvétel attól is lehet, hogy rajta felejtetted a hangszórót, ami ugye teljesen szabálytalan.
A kimeneti egyenfeszültséget akár a környezeti hőmérséklet változása is elvihette. Nem ártana valami szabályzó, mint a Millenniumnál, vagy egy sima potis beállító, hogy ±200mV-on belül maradjon üzemi körülmények között. Ami a lakkot illeti, a kételyek eloszlatása véget, az egyik panelen lemosnám nitróval a T1,2,3,4 tranyók környezetét, mert azt tartom legjobban kitettnek az áramszivárgásnak. A trimmer esetleges hibájáról egy cserével tudnál meggyőződni. |
Bejelentkezés
Hirdetés |




Én nem ijedek meg a sok alkatrésztől, nekem ez nem is sok alkatrész. Egyszer kell összerakni. A hatásfok sem érdekel, zenehallgatás közben nem a villanyórát nézem, és 40-50 W néhanapján nem az a kategória, amit érdemes így nézni, szerintem. 


