| Fórum témák 
 
 » Több friss téma | Fórum » Csöves erősítő készítése Ne feledd betartani a fórum viselkedési szabályait, és a topik megmaradásának feltételeit. [link] A téma átmenetileg fagyasztva lett, hozzászólni nem tudsz! 
				Sejtettem, de reménykedtem, hogy nem kell a szellőztetéssel foglalkoznom.  Remélem ez jó lesz. A hozzászólás módosítva: Márc 16, 2017 
 
				Jól látom, nincs alja a doboznak? Ha van, akkor alul is kellenek valamilyen nyílások.						 
				A doboz alul nyitott. Direkt a szellőzés miatt. Az alkatrészeket az e-Bay-ről szoktam beszerezni. Bővebben: Link 
				Szép.    Engem kicsit zavar, hogy ez az erősítő invertál, de lehet, hogy nálad komplett rendszerben pont jó. Azt a 3,3kOhm-ot 3db. 10kOhm/10W-os ellenállásból raktam volna össze, az kevésbé melegedne, biztonságosabb lenne, mint 1db. ellenállás. Üdv! 
				Szia. Mi a tapasztalatod az erősítővel? Én is szeretném ezt megépíteni. Milyen a hangja? Koszi 
				Sziasztok! Kis segítséget szeretnék kérni. Jó pár éve elkezdtem egy Soldano Slo100 utánépítését. A panel, sasszi, trafók, csövek és egyék alkatrészek összegyűltek apránként. A gond annyi, hogy eltünt az a több oldalas orosz pdf, ami a beültetést és a huzalozást tartalmazza, és ami alapján a panelt elkészítettem. A sasszi feliratozása is benne volt.. 1 és 2Mb közötti volt a mérete. Sajnos a neten nem találtam meg. Kérem akinek a birtokában van, segítsen már ki vele! Előre is köszönöm! 
				Még nagyon nem tesztelgettem, de nekem tetszik. Teljesen zajtalan. Egy 32 Ohmos Marshall Majorral, és egy 150 Ohmos Superlux HD660 -al  hallgatom. Mindegyik más zenéhez jó.						 
				"a 6H13C cső katód ellenállása 3k3 14 W-os, és mégis nagyon melegszik." Kizárt, hogy az a rétegellenállás üzemmeleg állapotban 5W-nál többet tartósan elviseljen. Ha a teljes felmelegedés után megérintve* 1-2 másodpercen belül el akarod kapnod onnan az ujjadat, ajánlatos kicserélni egy 8-10W-os huzalellenállásra. A fadoboz belsejében legalább a kritikus helyekre illene plexilap betéteket csavarozni, hogy véletlenül se kaphasson gyújtószikrát. A teljesítménycső foglalata köré 4...6 db 10...12mm átmérőjű szellőzőlyukat kellene fúrni. És alul sem ártana valami burkolat, célszerűen egy perforált alulemez. * Többszáz voltos feszültségre kötött alkatrészt nem fogdosunk!   
				Jó napot. Én a képen látható módon oldottam meg és mérsékelten melegszik. 
				Már megrendeltem 6 db 10k /10 W-os ellenállást. A cső köré is lesznek lyukak. A dobozban nincs több száz volt. Max 150. az ellenálláson 80 V, és a hőmérő jelezte a hőmérsékletet, nem az ujjam.						 
				Mintha a sorba kötött tekercs + kondi nem rezonálna...o) Bizony-bizony, a CLC szűrést tervezni kell, mert jha elszúrod az arányokat, akkor sajátfrekin csúnyán belenghet egy nagyobb áramimpulzusra. A brumm alapfrekijére párhuzamos kondival kihangolt tekercses CLC tranziens viselkedése mindenképpen előnyösebb, és ezt belátni sem nehéz. (Ha ez nem megy, akkor ott a szimulátor, esetleg a mérőeszköz.) Teljesítményerősítőkben azért nem jött divatba a "C-LC-C" szűrés, mert durván beterhel 100Hz-en -> nagyobbra kell méretezni hálótrafót, és lényegesen nagyobb áramú egyenirányító csövet kell választani. A hozzászólás módosítva: Márc 20, 2017 
				Szia! Én csak azért nem tartom szerencsésnek a konstrukciót, mert a hőtől száradnak az elkók. 
				Sziasztok! Szeretnék építeni egy csöves erősítőt lehetőleg 12V-osat ugyan is nekem ez lenne az első ilyen erősítőm és nem nagyon merem a nagyfeszültségűekkel próbálkozni először szeretnék bele tanulni. Szóval ekkora tápfeszültség mellé milyen csövet javasolnátok? Illetve ehhez tudnátok adni egy egyszerűbb kapcsolási rajzot is? Előre is köszönöm! A hozzászólás módosítva: Márc 20, 2017 
				Jó estét. Mégis milyen erősítőt akarsz építeni ? A témában ha visszaolvasol találsz füles erősítőt ecc82-vel ami 12v-al működik. 
				Olyan cső nincsen (forgalomban) amely ilyen kis feszültséggel működne főleg végerősítőként, pár mW -os lehet 50V ból kihozni de annak semmi értelme, 200-250V felett lehetséges csak.						 
				Csak mert ebay-en láttam ilyen kit-et ami 12voltos akkor az se ér semmit?						 
				AC 12V ról megy amiben van egy kondenzátoros feszültség többszöröző ha egyre gondolunk.						 
				Esetleg ha leírnád hogy mi a cél a 12V-os erősítővel...						 
				1-2W-os hangszórót szeretnék vele meghajtani. Én erre gondoltam ami a linken van Bővebben: Link						 
 
				Nekem úgy tűnik, az egy előerősítő, nem?						 
				A linken szereplő cucc egy előerősítő. Bővebben: Link Fájdalom, de a csöves világban a 12V egy teljesítményerősítő anódtápjában kis túlzással kerekítési veszteség. Régi akkus üzemű elektroncsöves autó- és katonai rádióknál is kábé úgy kezdődik a dolog, hogy egy vibrátorral - nem röhög, nem az a vibrátor  - és egy trafóval "rendes", csövek számára is alkalmas feszültséget állítanak elő. Pl. egy autórádió: Bővebben: Link 
				Valamit nem ertek. Azon az ellenallason ~2W disszipacio van. Miert kell 8-10 wattos ellenallas?						 
				Szevasztok ! Én egy amatőr de lelkes hobbista vagyok tehát elég hiányosak az ismereteim /főleg csöves technikában /. Tranzisztoros és ic-s erősítőt már egy-egy db-t készítettem . Most egy csövessel szeretnék próbálkozni ! Az első kérdésem hogy van néhány PE 06/40P tipusú csövem ezekből szeretnék egy kb max 25-30W-os erősítőt készíteni 4 vagy 8-ohmos 50W-os hangfalhoz . Szerintetek SE vagy PP technikájú áramkört építsek ? Ha esetleg tudnátok valami jó kis rajzot és leírást hozzá .  Előre is köszönöm a segítséget . Üdv hospel !						 
				Ez első csövesnek elég nagy falatnak tűnik, de minden kezdet nehéz. A teljesítményigény miatt az SE bukó, marad a PP. Szerencse, hogy az adatlap B-osztályú PP-re közöl adatokat, miszerint az anódfeszültség 600V, a segérdács 300V, Raa=6000 ohm, kimenő teljesítmény 90W. Bővebben: Link Először gondold át hogy mi is kell hozzá, mondjuk egy sztereó erősítőhöz az alábbiak: - 2db Raa=6000 ohm kimenőtrafó - táptrafó, ami ~2x300-350mA áramot le tud adni 600V feszültség mellett, rendelkezik 300V-os leágazással a segédrácsoknak, tud adni 6,3V/6-8A fűtést, valamint kb. -50V rácselőfeszültséget a végcsöveknek. Ez így saccperkábé 400VA+ trafó környéke. - a meghajtás csak hab a tortán, tudnia kellene ~100Vpp meghajtófeszültséget, némi tartalékkal a visszacsatolás miatt. Javaslom hogy először mérd fel, hogy mennyiért tudsz ilyen trafókat tekertetni vagy venni, aztán ha így is megéri a dolog, akkor érdemes visszatérni a részletekre. Én kezdőként egy könnyebben-olcsóbban megvalósítható erősítőbe kezdenék bele, és ha az tetszik, még mindig visszatérhetsz ezekhez a végcsövekhez. Ezekhez a gombokhoz nem egy könnyed 1-2 órás meló kabátot varrni. A hozzászólás módosítva: Márc 22, 2017 
				Szia! Én még azt is figyelembe venném, hogy mennyire gyakori 1-1 cső. PP-hez sztereóban ugye máris 4 darab kell, azok páronként összeválogatva, vagy olyan kapcsolás amiben tudod őket szimetrizálni. Illetve legyen pár tartalék, ha rendesen használod is és cserélni kellene. Nem lebeszélni szeretnénk, de ezek nem az egyszerű csövek közé tartoznak, komolyabb meghajtás kell nekik, és magas az anódfeszültség. Ekkora kimenőteljesítményt csak PP-ben fogsz elérni, de erre elegek a kissebb csövek. Pl EL34 kb 40W-ot ad, 6l6 pedig olyan 30W-ot tud PP-ben. BÁR! Ha ezekkel szeretnél építeni, biztos van itt aki tud segíteni szakmailag (én meg lelkesítelek  ) A hozzászólás módosítva: Márc 23, 2017 
				Meg az említetteket EL34, 6L6 lehet kapni párba válogatva, gyártásban vannak, nem is túl drágák.						 
				És sokkal nagyobb a publikált kapcsolások és leírások mennyisége    
 
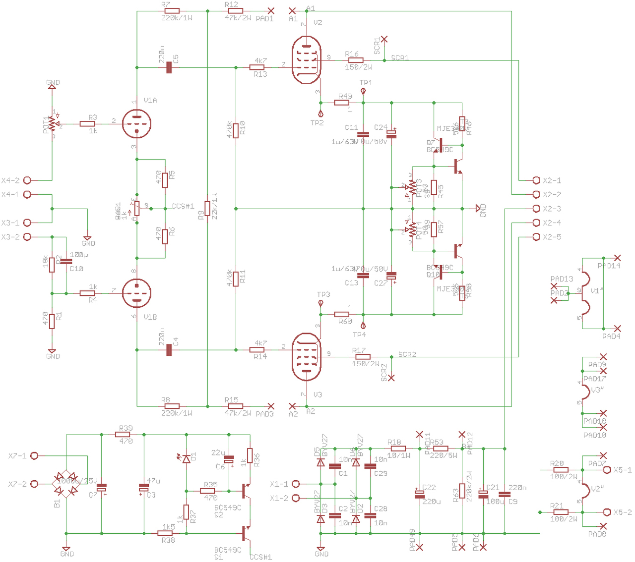
				Üdv! Hátha érdekel valakit. Nekem panelszinten megvan a régebbi Baby Huey, amikhez (is) végre van értelme kimenőket tekernem (gép baj volt eddig) A külföldi fórumon tetemes irodalom és hsz keletkezett, finomodott a kapcsolás. Áramgenerátorok a végcsövek alatt és szintén az első kettőstrióda közös katódjában. A teljesítmény 10W/csatorna, de nagyon dícsérik az ottani Kollégák. A melléklet alapján utánkészítheti magának, akit érdekel. Forrás: diyAudio A hozzászólás módosítva: Márc 23, 2017 | Bejelentkezés Hirdetés | 










