Fórum témák
» Több friss téma |
Fórum » Csöves erősítő készítése
Ne feledd betartani a fórum viselkedési szabályait, és a topik megmaradásának feltételeit. [link]
A téma átmenetileg fagyasztva lett, hozzászólni nem tudsz!
4X6P45Sz-t biztos, hogy 2 AZ4 nem bír el. Az elbír egy monó 807 PP-t, de a Te gépedhez kevés. Csővel jó sok feszt elvesztenél, csak meleget termelnél. A segédrácsot sem oldhatod meg EZ-vel, ha utána sorba kötöd az anódtáppal. Akkor a segédrácsoson is átfolyik az anódáram, az meg nem az EZ üzemi tartománya. Idézet: „El84-nak melyik lába van rákötve a 3-masra?” A kérdés vicces, mintha azt kérdeznéd: Melyik láb a 3. láb? Persze, mindenki érti a kérdést, ami így hangzana helyesen: Az EL84-esnek a 3. lábára melyik elektródája van kivezetve? Csak a pontosság kedvéért.
IMI!
Az AZ-4-eket diódánként párhuzamosítanám, és csak áteresztő lenne! A segédrácsot nem akartam késleltetni, azt lex... Eszem ágába sem lenne cső után sorba kötni...Ne nézz ennyire újnak.. Graetz-el egyenirányítom a 350v-ot, és a 150v-ot, ezeket sorba kötöm, és tagonként, 200v/820µF-al , és 400v/800µF-al szűrném.../mert van kondim.../ Aztán az 500v-ot akartam az AZ4-el sorban rálökni a trafóközépre... Szerinted 300mA-nél oly sok esik? /diódánként 150mA-folyna az AZ4-ben!
Na ismét itt volnék megvettem az EBL-es erősítőhöz az alkatrsézeket. Az lenne a kérdésem hogy hova rakhatok elkot mert csak a két 4.7nF-os meg a 330-as volt síma a többi csak ELKO-ban tudtam venni.
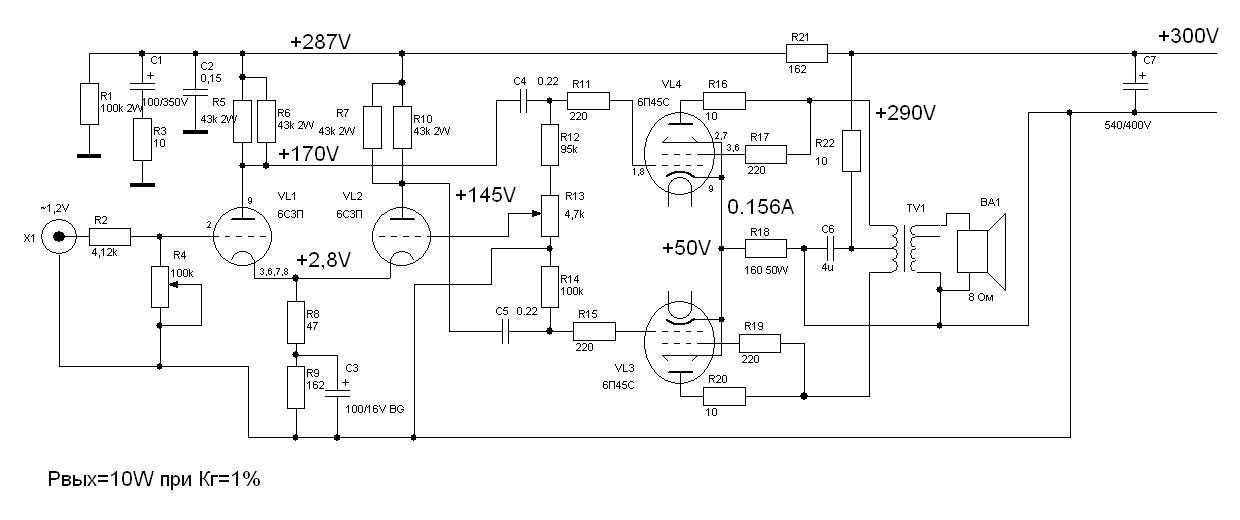
Ha lehet ez alapján ja le valaki (elsősorba CHZ és köbzoli merthát övéké a rajz). Másrészről meglepően olcsó ehez a monohoz az alkatrészár
Erre én is tudok neked válaszolni. A két 4,7n és az egy 330n kívül a többi az elkó, ahogy a rajzot nézem.
Imi 65 valahogy kiszámoltam a kimenő menetszámát. Letekertem a régit, a primer 2x420 menet, a szekunder3x194 menet párhuzamosan.
Ha a szekunder 195 menet a 100 ohm akkor a 4 ohm 40 menet, a 8 ohm 56 menet, a 16 ohm 80 menet. Te is ennyit számoltál. Tekerhetem így?
Én kicsi keveslem a leszámolt primer menetszámot , tuti ennyi volt , 1,8k-ra volt illesztve a trafó .
Amit ezek alapján kiszámoltál az ok . Szekundereknek olyan vastag vezetéket válassz ami a kiszámított menetekkel teljes sort fog adni .
IGEN ENNYI VOLT A MENETSZÁM, PONTOSABBAN 416menet. Köszi a segítséget mindenkinek
Tudnál ajánlani pár dolgot a kiinduláshoz?
Pl pár kapcsolást, pár trükköt, mikre kell figyelni, pár tapasztalatot. Meg hogy milyen alapvető részekből áll egy csöves erősítő hogy legyen valami sejtésem. kicsit konyhanyelven ha lehet mert erősítőben kezdő vagyok, és elektró tudásom sem túl nagy, de aminek kell utánnanézek! Elekrót tanultam meg most is tanulok az egyetemen, de elektroncsövekről semmit sem tanulunk. Debrecenben van valakinek jó csöves erősítője amit netán meg is nézhetnék? Egy kis off: Tudom hogy ez egy másik téma de azért kikérném a véleményeteket, mert gondolom nem csak a csöves erősítőkben hanem akkor már hangfalakban is otthon vagytok. (Mert valamit hajtani is kell az erősítővel) :vigyor2: Szóval a legújabb dilemmám az az, hogy most Usher x-719 hangfalat vegyek (használt darab max 200eFt) vagy egy fullos fejhallgatót? mondjuk Denon vagy AKG vagy Sennheiser vagy nemtoom mert fülesben nem vagyok jártas. Bocsi az offért, ha akarjátok hagyjátok figyelmen kívül.
Jó esélyed van rá, ha meghallgatsz egy csövest, soha többé nem eteted a füleidet tranzisztoros trágyával.
Én így jártam és a rabjává váltam. Mint sokan mások, akiknek megnyílt egy új dimenzió. Feltettem egy lemezt és a sokszor hallot zenére nem ismertem rá. Szobahangerőnél simán lehet beszélgetni, nem tolakodó, nem zavaró. Napokon kersztül is lehet hallgatni anélkül, hogy megfájdulna tőle a fejed. Az egyes hangszerek nem zavarják be egymást. És még sorolhatnám. Pedig csak egy sima pentódás PP házigyártmány.
Szia!
Kapcsolások tömkelegét találod az oldalunkon. Alapvetően kétféle végfokozat képzelhető el, kimenőtrafós, és OTL, ahol a csövek közvetlenül hajtják a hangsugárzókat. Ez utóbbival még meghallgatási tapasztalatom sincs, itt nem is nagyon preferáljuk, ezért tekerünk (tekertetünk) annyi kimenőt. A kimenőtrafó azért szükséges, mert a csövek nagy feszültségről, de kis árammal működnek, a hangszórókat pedig úgy könnyű gyártani, hogy viszonylag alacsony feszültséggel, de tekintélyes árammal működjenek. Ezt az ellentmondást lehet feloldani a trafó alkalmazásával. A trafó meghajtására alapvetően 2 módszert alkalmazunk, egy csővel együtemben (SE), ill. két csővel ellenütemben (PP). Nagyobb teljesítményigény esetén a 2. verzió a nyerő, ezzel 100W körüli teljesítmények sem lehetetlenek. Az 1. verziónál 10W felett van valahol az általunk készített kapcsolások teljesítményhatára. A meghajtófokozata az SE-nek egyszerűbb, csak fel kell megfelelő nagyságúra erősítenie a jelet. PP meghajtónak 2 - egymással ellenfázisú, szimmetrikus - jelet kell előállítania. Alkalmazhatunk triódákat, pentódákat, triódának kötött pentódákat. Feladat még a tápfeszültség, csőtípusok, kapcsolástechnikák, trafó harmóniájának megteremtése. A tápegység mindig transzformároros, az egyenirányítás módja csöves, vagy félvezetős lehet, azonkívül a fűtőfeszültségeket is biztosítania kell külön tekercsekkel. Sajnos, már tényleg - és elég régen - nem oktatják e technikát, csak "mellékutakon" lehet megszerezni a "tudományt".
Utánanéztem az AZ4-nek. 200mA-t bír, 2,3A-es főtőárama van. Komoly. Én azért nem erőltetném ezt, révén ez közvetlen fűtésű cső, és pár sec. alatt felfűt. Lenne kedved feltekerni egy jól elszigetelt fűtőtekercset 4V-ra? Mondjuk nem néz ki rosszul....(Hapro EAG-jában jóval előbb befűtött, mint a 807-es)
Lehet, hogy figyelmetlen voltam, azért nem "esett le", mit is akarsz. Nehéz úgy jól "átrágni" magamat a gondolatokon, mikor percenként így szólongatnak: - Apu, odaengedsz végre már? Ne ezeket a hülyeségeket nézd, mikor xy vár MSN-en. Hát ennyi.
Az off nem gond, hisz szerepel a hozzászólásodban a CSŐ szó.
Szerintem hangsugárzót kéne venned. Aztán utána egy Sennheisert. Nekem AKG-m van, de a mélytartomány elég vicces rajta, nagyon nem úgy szól, ahogy szeretném (K301). Hallom a mélyeket, de nincs súlya, csak rezeg a membrán. Ettől jóval olcsóbb típusokat is hallottam már ebben a tartományban jobban zenélni. Ettől eltekintve (de ettől nem lehet eltekinteni) nagyon szép közepe, és magas tartománya van. De a Sennheiser természetesebben szól, szerintem. Tehát, még egyszer nem adnék 23.000 HUF-ot ezért a fejhallgatóért. Ami viszont jó, az 40.000 HUF magasságában mozog. De annyira keveset használnám, hogy nem éri meg a kiadott összeg.
Imrém, nincs semmi baj!
Akkor marad a ruszki, vagy van két UFO-m, valami régebbi kettősdiódacső, a tetején van a két katódkivezetés na erre varjál gombot!!!
Sziasztok : Erről a vasról lenne szó GU50 hez lenne kimenőnek?
Elég aprócska a valamivel több, mint 6 cm2-ével.
Köszönöm a válaszokat! Most már ezeket a vasakat félre is tettem.Majd jó lessz valahová? EI magosból 16 cm2 es esetleg már megfelelő?
Szerintem olyat még nem tettünk fel, legalábbis nem emlékszem. De tervezünk Neked egyet, ha gondolod. Egyébként a 6P45Sz eléggé hasonlít rá, csak a GU jobban bírja a feszültséget. A 6P meg áramban jobb. Valami ilyesmiben gondolkodj.
Nagyon tettszik!És ezt átlehet dolgozni a GU50 re ?
Persze, meg más meghajtókra is, bár a ruszki csövek szépe muzsikálnak, csak akkor érdemes, ha más van otthon, vagy mást tudsz beszerezni. Ez egy un. UL kapcsolástechnika, a fázisfordító egy katodin kapcsolású trióda, mely az előző fokozathoz egyenáramúlag van csatolva. A végcsöveken külső negatív fesszel állítjuk be a munkapontot, ez a GU-nál is ajánlatos. A trafót kell a GU-hoz (a tápfeszhez) kiszámítani, egyéb teendő nincs is.
Akkor ha jól értelmezem az alap marad ez ,és ebből lehet a GU ra átméretezni? S a kimenőt hozzá igazítani? a Gu tápfeszéhez? meghajtónak estleg ECC85 vagy 6H8C ,vagy valami hasonló? Jól hangzik a számomra ,csak még mindig a kimenő?ezt én nem igen tudom kiszámolni !
Nézd meg ezt, itt triódának van kötve, és más a fázisfordító is.
A 6P45Sz mennyire egyezik meg a Pl509-cel? Mert annál úgy tudom a segédrács nem lehet anódközeli feszültségen, ezért az ultralineár sem ajánlatos nála? Vagy ez hülyeség?
Egy közkérdés? Ki mivel szokott trafót lakkozni, illetve impregnálni??? Én denszeszben oldott sellakkot hazsnálok
Igazság szerint egyik sem "rajong" a magas segédrácsfeszültségért. Ezért is látsz 350V (triódásba 250V) körüli tápfeszeket, mert ez fölé menni már nem jó ötlet. A GU sem szereti, jobban örülne, ha nem triódába, vagy UL-be használnák. De mi leszünk azok, akik beállítjuk őt dolgozni, tehát szokja meg.
Szerk: A 6P nemcsak fizikailag nagyobb, többet is tud.
Nekem is 350 V (345V) a segédrácsfeszültségem UL beállításban és semmi kékség a csőben és természetesen gyönyörűen és brutálisat szól.
Az anódfesz 365V |
Bejelentkezés
Hirdetés |





Az anódfesz 365V 