Fórum témák
» Több friss téma |
van itthon egy csöves mv3-as erősítőm és szeretnék hozzá készíteni egy csöves overdrivet az eredeti erősítő buherálása nélkül (egyszerűen bedugni a bemenetre) lehetőleg ecc83 as csőből (abból van itthon bőven )
ha van valakinek egyszerű rajza azt szívesen fogadnám
Hello! Nincs rajta gain poti? Vagy alacsony szintű bemenet? Mertha ott betorzít az első fokozat gondolom ECC83-mal, akkormár zúzni kell neki
De mindjárt nézek neked valamit. Énis épp most rakom össze a csöves előfokomat
csak előerősített bemenet van rajta de arra gondoltam hogy nem tekerem fől annyira a hangerőt
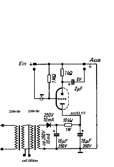
itt a kapcsrajza ha valakit érdekelne
http://www.diyguitarist.com/ itt találsz sokféle pedált, effektet. De szerintem az 1es csatorna első P4 potijával lehet az érzékenységen állítani annyira hogy túlhajtsa a fokozatot
nem az a hangerőszabályzó a mási kettő a hangszín
Ahham. A végfok elé igazán betehettek volna egy master volume potit
Bocs, hogy belekontárkodom, nekem egy Fender Bandmaster reverbem van, (természetesen ecc83-al és el84-el) Szerintetek ott is működhetne ha a száraz csatornára bekötném a diódákat, úgy ahogy a rajzon, illetve annak kimeneteit, nem a vékfokrészre, hanem a másik bemenetre küldeném, pl egy kapcsolón keresztül?
Megcsináltam!!!
Úgy ahogy a rajzon. Naaagyonjóóóóó!!!!
Ilyesmi, hangja van vonalból, sajnos nem volt pengetőm, így zenei élményre ne számíts!. Egy kis zengetőt tettem rá, és szintivel is nagyon jó, egy picit olyan "ringmodulátoros" hangja van.
Bővebben: Link
A tápba jó a 2 db 22uf ondi helyett az 50+50uf-os?
Sziasztok! :wave:
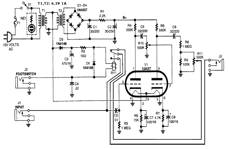
Találtam egy csöves torzítópedál rajzot! És 12V-al működne... Sajnos nem értek a csövekhez. eddig azt hittem, hogy csak 200V feletti feszültséggel működnek! Van jópár régi rádió meg TV csövem, ha lehetne felhasználnám őket, csak nemtom melyik lenne megfelelő?! Igazából konkrétan elektromos gitárhoz lenne szükségem csöves előfokra, amit IC-és vagy FET-es végfok elé raknék. A kérésem annyi lenne, hogy kb.: 10V - 20V működtesse az áramkört, mint a mellékelt rajzon! Körbenézek milyen csöveim vannak.
Elképzelhető hogy működik a cső egy ecc82-es lehet hogy volt régi tv-ben de nem hiszem! Próba szerencse én azt javaslom építsd meg !! :yes: itt a cső bekötése:
remélem tudtam segíteni
Itt vannak a csöveim...
A többit nem találom egyenlőre, de valószínű, hogy azok is hasonló "általános" TV, rádió csövek... Melyikből vagy milyenből tudnám, egy előzőleg említett előfokot összerakni? Tehát ha van más rajz, nyugodtan jöhet!!!
Az ECC82 adatlapján, ha jól értem anódfesznek mimimum 100V-ot ír. Mire alapozod, hogy működik 12V-al? Valami egyszerű magyarázatot adhatnál...
Meg olvastam az ECC83-ról, hogy Hi-Gain és Low Noise cucc, aminek jobban örülnék. De ahhoz biztos valami más kapcsolás kell.
találtam egy ilyet is és az ecl 82-es cső előfok részét használhatnád ecc83 helyett :yes: egyébként szerintem azért működne mert a 3 és a 8 lábaklra 6v van kötve és nem a földön van(javítsatok ki a hülyeséget irok
)
És itt a VOX csöves torzítópedáljai is azt írják, hogy 12AU7(ECC82) van bennük és 9V AC adapterrel vagy 4 x AA batteries elemmel üzemelnek.
Na! Találtam egy korrektnek tűnő pedál rajzot! Ezt a pedált akkor alkalmazhatnám előfokként? (Legalábbis, ha minimálisra lehet venni a torzítását...) Vagy kimondottan preamp-ra van szükségem? Itt az 500k-A poti akarna lenni a Gain? És az "A" jelzés logaritmikusat jelent, mivel nem hinném, hogy a Tone 10k-B jelzéssel lineáris...?
Szia, igen az "A" jelzés logaritmikusat jelent az USA-ban.
Jelzések: USA A - Audio vagy Logaritmikus B - Linear C - Reverse Log G - Graphic Európa A - Linear B - Audio vagy Logaritmikus C - Reverse Log G - Graphic
Utánanéztem tüzetesebben és itt egy megbízható effektpedál oldalról Csöves torzító a Tube Driver.
A külföldi fórumokon jó hangú torzítóként jellemzik. Ha tudok szerezni valahonnan 12AX7 vagy ECC83-as csövet, akkor összerakom!
Én összeraktam egy 6N2P orosz csővel. Működik, csak kicsit zajos, de Boss NS-2 zajzárat kötöttem utána, így nincs vele gond.
Nekem is van egy nagyon állat fullcsöves torzítóm.
Egy 12AX7-es hajtja de jó helyette az ECC85 jobb torzítást ad . A 12AX7-nek máshogy van a lábkiosztásamint az ECC85-nek. Ahonnan leszedtem csak dícsérték.
Sziasztok!
Építenék egy Soldano Supercharger-t, trafóból jó ha készítettek egy toroidot aminek az eggyik kivezetésén 244V (anódfesz), a másikon 4,5V (fűtés) van? Mekkora lenne az áramfelvétele a 2 csőnek az anódon és a fűtésen? Még nem építettem csöves áramkört, tudna valaki segíteni hogy hogy kezdjek neki?
Működik az ECC 82 12 V tápfesszel is, de agyon torzít. Ponte ezt "hazsnálják" ki az alacsony tápfeszű torzítópedáloknál. De nem valami jó a hangjuk, messze elmaradnak a "rendes" 200-300 Voltos anódfeszültségű társaiktól.
Idézet: „12AX7 helyett jó az ECC, bekötése más!” A két cső bekötése teljesen ekvivalens !
4,5V AC + pufferelés = 6,3V DC, elég 1 Amper terhelhetőség a fűtésen és az anódon? Az adatlapját elnézve a 12ax7-nek teljesítménye 1W, I anód pedig 1,8mA.
Ez a kapcsolás nekem tetszik. Megépítem.
Hogyan kezdjél neki? Szerzzél be mindent hozzá, tervezzél meg egy nyákot, és hajrá! Ha nem építettél még csövest, vigyázzál a magas feszekkel. Trafóban tudok segíteni, van néhány 245 Voltos toroidom. A fűtés 6,3 volt legyen, a relé 5 voltos, de én 12 voltossal csinálom, mert az van.
Először trafót kellene szereznem hozzá, én relé nélkül csinálom meg sima váltókapcsolóval, van fenn róla youtubon videó csak keress rá Soldano Supercharger G.T.O. néven. Majd írok ha meglesznek a dolgok.
|
Bejelentkezés
Hirdetés |




ha van valakinek egyszerű rajza azt szívesen fogadnám







. A 12AX7-nek máshogy van a lábkiosztásamint az ECC85-nek. Ahonnan leszedtem csak dícsérték. 
