Fórum témák
» Több friss téma |
Azt kellene még eldöntened, hogy nem okozol-e több kárt a bonyolításokkal, mint ha csak a legegyszerűbb megoldást használnád? Minél több alkatrész, annál több hibalehetőség! Minél több az alkatrész, annál nehezebb a nyák, annál könnyebben reped, törik.
A két fokozathoz ragaszkodom. Úgy tűnik a tranzisztoros, Zener-es első fokozat lesz a legegyszerűbb és legstrapabíróbb. Követelmény: +/- 300V-ot viseljen el. 300-400V-os Darlingtonokat kezdtem nézegetni, némelyikben védődióda és clamp is van, de ezeket nagy áramra tervezték (100mA alatt nagyon gyenge az erősítésük vagy eleve nagyobb a bázis-emitter szivárgóáram, mint a teljes fogyasztás lenne, stb). Talán rosszul keresek. Ha valaki tudna tanácsot adni, nagyon jó lenne.
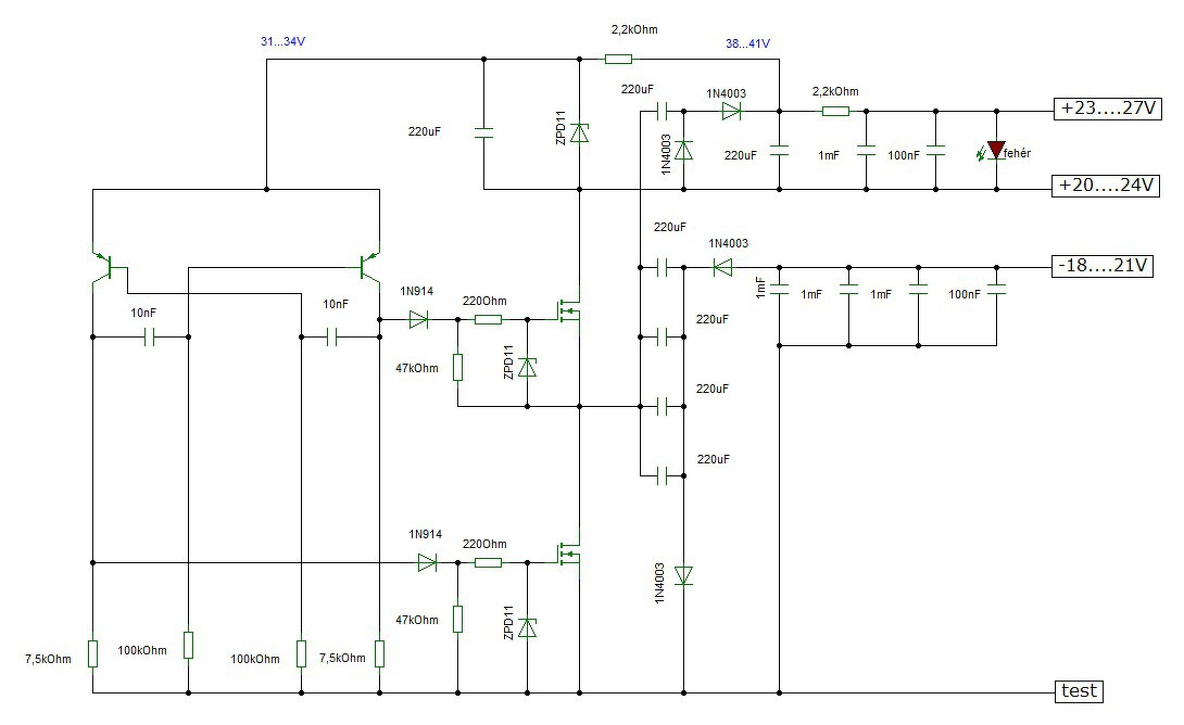
Üdv! Egy DC-DC konverteren agyalok. Célom, hogy egy pozitív polaritású feszültség forrásból, negatívot is csináljak. Egy multivibrátorral hajtanék egy MOSFET párt, amiből előállítanám a fordított tápot. Az alkatrészek a hulladékból válogatva. Így lenne, +- huszon-pár volt. Stabilizálva egy-egy stabilizátor-kockával. Mellékelem a kapcsolást. Véleményezzétek, működhet-e. Egy ettől bonyolultabbat már megépítettem, BD243A adja a négyszög jeleket, ami nem igazán csípi az áram impulzusokat. Nem az a célom, hogy mikrokontrollerrel pislogtassak egy LED-et.
Több probléma is van szerintem.
A felső fet gate meghajtása, illetve source láb DC szempontból lebeg, ha az alsó fet zárva van. A felső fetnek egy rendes lebegő meghajtásra lenne szükség pl lesd el az ir2110 kapcsolás példáját. A 31-34V a pont betáp ? Az astabil multivibrátort a helyedben inkább stabil 13-14V körüli tápról járatnám, a feteknek gate védelme csak feleslegesen disszipálna az eredeti rajz szerint (főleg az alsó fet meghajtása - bal oldali tranzisztor,1n914,220ohm,zpd11 útvonalon), illetve a fetek kikapcsolása a 220ohm-47kohm ellenálláson keresztül elég lassú lenne. Biztos nem fér bele a projektedbe egy vagy két MC36043 illetve 1-1 toroid pl pc tápból bontva (akár a stabkockát is kidobhatod ez esetben) ? A hozzászólás módosítva: Ápr 11, 2018
Ha az ICL7660 at akarod lemásolni nagyban akkor szerintem ne is fáradj nagyban nem fog működni csak iszonyat veszteséggel. Hatalmas impulzusáramok fognak folyni mindenhol. Már maga az elvvel baj van.
Csinálj valami buck, boost konvertert ha +- táp ra van szükséged. A hozzászólás módosítva: Ápr 11, 2018
Az észrevételed összehasonlítva a rajzzal, azt hiszem ez így halott ügy. A táp, egyébként 20...24V.
A MOSFET-eket a nagy áramtűrésük miatt erőltetném. De még kóstolgatom a témát. Köszi a véleményeket.
Hatékonyabban tudunk segíteni, ha megírod mit szeretnél megvalósítani. Minimum be és kimenő paraméterek
Ami a rajzon is látszik. Egy pozitív forrásból egy hasonló negatív forrást, ami tud tartósan 1A-t.
A mellékleten szereplő működik, de könnyen elszáll a BD. Ezeket váltanám ki, nagy áramú n MOSFET-ekkel. A hozzászólás módosítva: Ápr 15, 2018
Váltsd ki inkább BD245C vagy 249C-vel, mert a feteknek nem lesz elég nyitófeszük.
BD 911/912 is elég ide és fele annyiba kerül mint a 249 továbbá nem hamisítják
Az elképzelésemben van feszültség növelés.
Az jutott az eszembe, hogy optocsatolóval vezérelve a MOSFET-et Működhetne? Mind két FET-nek saját optója és váltott vezérléssel. Még mindig alap célom a bontott kütyüimből megépíteni. 30V-os MOSFET-em van vagy 20 db klf. Kicsik és komoly áramokat kibírnak. Ha meg a boltba rohanok, akkor már nem barkács.
Miért nem jó a szokásos offline (ucc384x és egy fet) trafós megoldás? Olcsó, egyszerű, bevált. A trafó méretezése, tekercselése lehet esetleg macerás.
Két okból. Van egy kis bőröndnyi alkatrészem. A másik, nekem - feszültség kell. Megépíthetném csak úgy is, de ha valaki azt mondja ne is próbáljam, akkor megspórol egy halom időt. A táp működik, de van egy gyenge pontja, az a négyszög generátor, amivel előállítom a negatív feszültséget. Nem bírja az áramimpulzusokat. ferci javasolta a nagy teljesítményű tranzisztorokat, de ez csak a végső megoldás, mert hatalmas és nagyobb lenne, nagyobb önfogyasztással, mint a jelenlegi.
A második okot nem értem. Az offline tápegységekkel bármilyen feszültségszint elérhető.
Az elsőről meg azt gondolom, hogy nem érdemes olyan megoldást erőltetni, hiába van hozzá alkatrész, ami nem arra való.
Ezeket kellene kicsit jobban kifejtened :
Idézet: .„Egy pozitív forrásból egy hasonló negatív forrást, ami tud tartósan 1A-t.” Idézet: „A táp működik, de van egy gyenge pontja, az a négyszög generátor, amivel előállítom a negatív feszültséget. Nem bírja az áramimpulzusokat.” Ha jól értem, van egy konkrét terhelés, impulzus jellegű áram felvétellel. Ez lenne 1A +-20V mellett ? A hozzászólás módosítva: Ápr 16, 2018
Valójában +- 12-15V. De valamiért, ha túlterhelem a 7912-es ICt, hajlamos a kipurcanásra.
MAX5035 -öt ismeri valaki? Elképzelhető nála olyan meghibásodási mód, hogy zárlatba megy,
és a bemenő feszültség megjelenik a kimeneten? A hozzászólás módosítva: Máj 2, 2018
Ha megnézed a belső rajzát, akkor igen...a bemenő fesz és a kimenet ( Lx) között egy fetet láthatsz.
Akkor következő kérdés az volna, hogy lehetne túlfeszültség ellen védeni a kimenetet,
mert jó lenne ha a bemenő 65V nem látogatná meg a kimeneten lévő alkatrészeket. Jelenleg úgy tervezem, hogy a MAX5035 Vin előtt van egy 1A olvadóbiztosíték, a kimenetre meg tennék mondjuk egy 20V -os varisztort a test felé, így ha túllő a feszkó a kimeneten, zárlatba megy a varisztor is, és kiveri a konverter előtti biztit, legalábbis ez az elv. Vajon van ennél jobb megoldás?
Attól függ, mennyit szánsz a dologra. Ha az eszköz, aminek kell az 5 V, drága, én meggondolnám egy gyári DC-DC konverter használatát, pl. TracoPower TVN 5-4811WI.
16V kell, de 10EFt -ot semmiképp nem költök rá...
Egy arduino, 6FET meg 2 opto van mögöte, az egész kóceráj nem kerül 5EFt -ba kb...
Hello! Én inkább egy tirisztorral kiveretném a bizit túlfeszültség esetén. Egy varisztor nem igazán erre való, hanem egy tranziens csúcs levetésére. Gondolom, nem láttál még felrobbant varisztort, amely befémezte a környezetét. Több a kár mint a haszon..
A szupresszort nem igazán ismerem, de így leírva, nem is vágom, hogy kellene összeállnia...
Elvileg akkor ha a varisztor helyett a kimenet és a test közé egy TVS diódát kötök,
akkor az előzőekben leírtak szerint fog működni az is, jól sejtem? A hozzászólás módosítva: Máj 2, 2018
Szupresszort azért nem tennék rá, mert az inkább pillanatnyi impulzusok levezetésésre jó, egy zárlati áram azért durvább..
Természetesen úgy beteheted, ha egyben egy bemenő biztit is kiveretsz vele és feláldozod esetleg. Kérdés, hogy a karakterisztikája megfelelő-e ide. Mehetne még egy kövérebb zener is, pár volttal magasabb szinten, mint a védendő tápfesz és hasonlóan működne, mint az előző. Ugyanígy vagy paralel mehetne a tirisztoros védelem is, amit proli007 javasolt. Ennek az az előnye, hogy egy több amperes tirisztorod biztos meg is maradna. Ide viszont célszerű lenne eléje egy jól beállított komparátor, hogy ne mászkáljon állandóan egy gyújtás közeli Igt.
A helyzet az, hogy a biztosítékok elég sokat kibírnak mielőtt jobblétre szenderülnek, bármilyen rövid ideig lesz is kinn a túlfeszültség, de ott lesz....
|
Bejelentkezés
Hirdetés |












