Fórum témák
» Több friss téma |
Ó, inkább számolgasd, többre jutsz. Én is kiszámolgattam inkább, miután a segédprogramot mellőztem
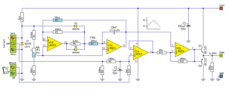
![]() Az a lémyeg, hogy jelen esetben az 555 egy automatikus kapcsolóként értelmezendő. A fel-lekapcsolásokat (azoknak az időtartamát) az ellenállások és a kondenzátor szorzata adja, persze ezt a szorzatot meg kell még szorozni 0,7-el. Nézve a rajzomat: -ha teljesen le van húzva, akkor az áram átfut 1+100K ellenálláson, majd (a könnyű utat választva) a diódán, és 100nF-os kondenzátort tölt. (Mindeközben a 3-on magas szint van, tehát "fel van kapcsolva") Tehát 101K X 0,1µF X 0,7 = kb 7ms alatt tölti fel, majd az 555 átkapcsol, kinyitja a 7-est. Ekkor: -a kondenzátor felől az áram 1K-n keresztül sül ki a 7-es láb felé. (A 3-on ekkor alacsony szint van "ki van kapcsolva") 1K X 0,1µF X 0,7 = kb 0,07ms alatt sül ki annyira, hogy bezárja a 7-est. Kezdődik elölről Ha a potméter a másik végpontban áll (a rajzomon akkor felfelé mutatna a nyilacska), akkor pontosan fordítva történik, akkor a 0,7ms a felkapcsolt, a hosszabb a kikapcsolt. Elég jól ki lehet számolgatni a szükséges alkatrészek értékét így -de nem atomóra ![]() Ekkor már azt is ki tudod számolni, hogy mikor mennyi az a százalék, de szerintem nem érdemes, hiszen sem a veszteségeit az 555-nek, sem a kondenzátor jóságát, nem tudhatjuk 100%-ra. Jó számolást! A hozzászólás módosítva: Júl 27, 2022
Sokkal lényegesebb az alapfrejvencia kiszámitása, nehogy ez a PWM kilohertzes tartományokba kerüljön.
Idézet: „Jóhogy nem PIC kell ehhez.” Ezzel a meglátással az adott helyzetben nem tudok azonosulni. Az eddig tárgyaltak alapján ez egy elektromos kerékpár meghajtása lenne. Eddigi meglátások: 1. 20% alá nem érdemes levinni a kitöltést, mert az alatt a motor meg sem moccan. 2. Az áramkör bekapcsolásakor még ne induljon el. 3. Lehetőleg, amíg a használó nem akar indulni, ne fogyasszon a motor. 4. Elektromos kerékpár. Azaz nem egy potit, hanem egy gázkart kéne tekergetni. A 4. pont esetén két probléma is adódik. A gázkar nem illeszthető potméterként az 555 áramkörébe. Nem 0-tól tápfeszig szabályoz. Sőt igazából 6-7V-nál több nem is kapcsolható rá, mert csökken a szabályzási tartománya. Illetve (bár ez az 555-nél is megoldható) Fékezésnél a motort le kell kapcsolni. Mindezek alapján én nem tudok olyan áramköri megoldást, ami egyszerű, könnyen megépíthető és nem tartalmaz mikrovezérlőt.
Hello! Azért mikrokontroller nélkül is van (lesz) élet..
Ez a számolgatás jól néz ki. Az alapok hiányában sose gondoltam volna, hogy ilyen egyszerű. Most lesz 3 kész 555-ös panelom, azokon tudok majd variálni, aztán kipróbálni.
Csak a számokhoz (a megállapításokhoz) írok.
1. Igazából a 0% kitöltés a legjobb. Pillanatnyilag egy másik fúrógép szabályozó van a bringán. A régi tönkre ment. Ezt ugye ha elengedem, akkor nulla a sebesség és 0 mA áram jön az akkuból. 2. Ez a jelenlegi állapotom. Az épített szabályzónak ezt tudnia kell. Tehát alacsony kitöltést kell tudnia. 2-4% nem számít. 3. A fúró szabályzó ezt tudja. Az építettnél nem elvárt a 0 amper fogyasztás, de alacsony legyen. Az akku képességei végesek és az energia a hajtásba kerüljön és nem a várakozásba. 4. Így van. A potinak kell egy szerkezetet építenem, hogy a valamilyen féle-forma gázkart, ha elengedem, a poti visszaáll alap helyzetbe. Ebbe ütközőket (min-max), bowdennek helyet, rugót kell belekombinálni. És hogy a poti cserélhető legyen, mert hogy az egy kopó alkatrész. Végül a motort nem kell lekapcsolnom fékezéskor. Egy racsnin keresztül hajtja a kereket. Tehát szabadonfutós. Az alacsony kitöltésnek kell biztosítania, hogy ilyenkor (terheletlenül) feleslegesen ne forogjon a motor. A poti mechanikájával még nem tartok sehol, csak fejben. Különben már kipróbáltam volna az épített PWM szabályzómat.
Hadd tanuljon.
Dicséretes hozzáállás. Néha-néha az eredménynél is fontosabb a tanulás. Az már megmarad a fejekben. És az mindig velünk lesz, hogy segítsen.
Nagyon régen és nagyobb méretben 2 ellentétesen "félkörben meghajlított", ellentétesen sötétedő filmcsíkokkal oldottam meg egy nagy motor vezérlését - természetesen fénytől védett dobozban..
2 pár infra optó között mentek. Soha nem romlott el, nagyüzemi körülmények között.
A nulla kitöltés legegyszerűbb megoldása, ha elengedve a gázkar elenged egy mini végálláskapcsolót, ami valahol megakasztja a vezérlést. Vagy a FET Gate-jét testeli (akár közvetetten), vagy a PWM vezérlő (555) tiltását végzi, ...
A baj az ilyen konstrukcioknál, hogy a gázkar mozgása nagyon kis tartományra van korlátozva, azaz egy klasszikus poti alapbol alkalmatlan a feladatra. Ezért vannak az akkus szerszámokban is a legkülönbözöbb ( mechanikus) potikonstrukciok, hogy ujjunk pár milliméteres mozgása lefedje az egész vezérlési tartományt, söt elengedve a gombot általában alapbol ki is kapcsolja a teljes elektronikát.
Sajnos amatör/házi körülmények között meglehetösen komoly, szinte megoldhatatlan feladat.
Bármiféle házi bajlódás a gázkar építésére többe kerül mint ez!
A proli007 álltal ajánlott kapcsolás pedig lekezeli, ha már nem akar (tud) mikrovezérlőt. Illetve, ha nem az építés öröme a cél, akkor szerintem ez itt idő és költséghatékonyabb. A hozzászólás módosítva: Júl 29, 2022
Ebből az 555 tiltása szerintem a legpraktikusabb. Amúgy is mechanikához lesz kötve a poti. A minimum álláshoz kell illesztenem egy mikrokapcsolót.
Elméletben már megvan a mechanika. Nem olyan bonyolult. Bár munka lesz vele, az tény.
Jó lehetne ez a gázkar is, meg proli007 szabályzója, csak ugye erre az 555-re vagyok berendezkedve. Szinte minden alkatrészből van több db.
Igazából kerestem én is kész szabályozókat, de ezt nem találtam. Bár azt írják róla: 24V 350W MAX 18A. Az én motorom 24V 300W-os, de 30A feletti áramot már fogyasztott 1-2 alkalommal. Illetve ennyit már láttam a műszeremen. Nem hiszem, hogy meg mernék venni egy 18A-es szabályozót.
Azért ha nem itt töltenéd a drága idödet, hanem mondjuk a googlen, akkor másodpercek alatt találnál feszültséggel vezérelt PWM generátor 555-l. ( voltage controlled 555 PWM circuit).
A hozzászólás módosítva: Júl 29, 2022
Alapjaiban van 1db működő 555-ös panelem és van még 2db kapcs. rajzom 555-re. Van némi fogalmam, ha kell, hogyan változtassak rajta. A FET-em 2db diódával már rajt van a bordán. Most kezdjek bele egy másik fajta változatba? Gyakorlatilag csak a poti mechanikáját kell megoldanom és már szerelem is fel a bringára. Most kezdjek bele valami másba? Ha motort össze tudtam hozni a flexfejjel vagy megoldottam az ékszíj feszítést, ez a poti mechanika sem fog ki rajtam.
Nem árt, ha ilyen esetben elöre gondolkodol, mert mit érsz azzal, ha végre müködik az 555-s, de nem figod tudni megoldani a kezelés ergonomiáját. Márpedig az sokkal kritikusabb, mint maga a PWM meg a teljesitményfokozat.
Amióta felraktam ezt a motort és a PARKSIDE akkut, baromi jó lett a bringám. Most egy másik fúrószabályozóval működik, lehet vele lassú lépésben haladni, ha nyomom neki, intenzíven gyorsul. Az 555-ösre azért van szükségem, mert ez a fúrógépes cucc nem biztos, hogy kibír 2-2,5 évet, mint a régi. De lehet. A gázkart plusz a potihoz a szerkezetet biztos megoldom. Összességében az egész bringa egy nagyon egyszerű szerkezet lesz. Könnyű lesz javítani, ha kell. Igaz szinte semmit nem kapok hozzá a boltban, de ettől lesz házi gyártmány. Ha összehasonlítom egy gyári e-bringával, akkor közel van hozzá. Csak a töredékébe került. Már most is jó, de az 555-től várok egy kis pluszt.
Már az is megfordult a fejemben (mert előre gondolkodom) ha az 555-össel semmiképpen nem jutok dűlőre akkor a fúrógép szabályozóját pótolom ki 1-2db diódával, mert hiszen lehet, és kész is van a szabályozóm. Visszaáll alaphelyzetbe, nem fogyaszt áramot, a max állásban, a max áram megy ki a motorra. Belül van egy pici kapcsoló. A hozzászólás módosítva: Júl 29, 2022
A ma kapható kapcsolós potik nem olyanok, mint a '60-as évek Orion rádióé, hogy amíg a rádió el nem porlad, addig kapcsolja a 220 V-ot (nem elírás
).
Hello!
A kicsit feljebb az 146 oldal.. A PWM nem változtat a feszültségen, lévén hogy az egy négyszögjel kitöltési arányát változtatja meg..
Üdv.
Van egy 40V 160W DC motorom. Ennek szeretném szabályozni a fordulatszámát. Van e valakinek ehhez a paraméterekhez egy kész kapcsolása? Köszönöm
Épp az előbb jött szembe az ali-n kész cucc:
https://www.aliexpress.com/wholesale?catId=0&initiative_id=SB_2...0002.0
Aliról rendeltem ezt a fajtát de kb 2 perc után behallt. Annyira nem vagyok nagy mágus de az a gyanum hogy kiadja a tápfeszet, max fordulaton pereg a motor.
Ez a típus azért tetszett meg mert van rajta start gomb
Annyira nem vágom, fotóztam..
|
Bejelentkezés
Hirdetés |











