Fórum témák
» Több friss téma |
Hali
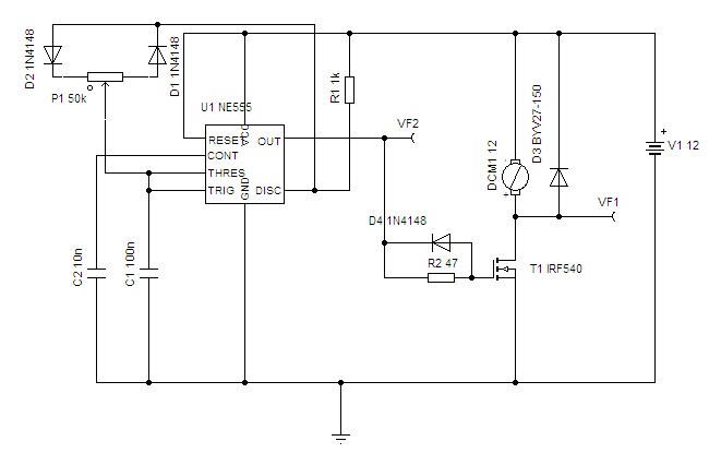
Kozonseges dioda nem jo oda. Mint irtak elottem, gyors dioda kellene. Pl UF5402. Ez a dioda biztositja, az aramkor megszakitasakor, a terheles onindukciojan letrejovo aram levezeteset (Lentz torveny). Egy megoldas a FET meghajtasra, es a motor aramkorre.
átalakítottam a kapcsolást és most van teljes fesz a kimeneten de nem szabályoz az istené se.
Most nem tudok szerezni se venni diódát. Szilveszterre lesz egy ablaktörlő motort kell hajtania. Ez forgatja a malacot a nyárson
Ezzel szeretném beállítani, hogy milyen gyorsan forgassa.
Köss egy ledet a 3-as kivezetésre azzal sorba 1k ellenállást, és az ellenállás másik végét testre. A led anódja megy a 3-as kivezetésre. Így láthatod, hogy a PWM működik-e. Ideiglenesen a 100nF-ot cseréld 1-4.7=µF-ra, így lassúbb lesz, de jobban nyomon követhető a működés.
Hali
Esetleg ha lenne valahol a kozelben egy roncs PC tapegyseg, abban talalhatsz megfelelo diodakat. Sima diodaval ne is probalkozz, mert a FET tonkremegy.
Benne hagytam a 100n de párhuzamba kapott egy 4.7µF-ot. A led folyamatosan világít tehát akkor nem megy a pwm. A fetet ne kössem esetleg ki?
De kösd ki, az a biztos. Ha lekötöd a fet gate-et akkor is forog a motor? Mert akkor a fet zárlatos, és vitte az 555-öt is magával...
Hali
Nezd at legyszives a kapcsolasodat, mert lehet valamit elkotottel. ennek mukodnie kell, ha minden alkatresz jo, es jol is kototted be. Mellekelek egy kapcsolast, ez hasonlo, probald meg ezt.
Köszönöm mindenkinek a segítséget! Megoldódott a probléma. A potméter egyik lába kontakt hibás volt. Rákötöttem egy 12V 21W-os izzót és szépen változik a fényerő.
Egy kérdésem maradt már csak. Találtam itthon diódákat. 1n5404 SB540 SB340 BY294 Ezek közül valamelyik jó-E a motorhoz? Üdvözlet és még egyszer köszönet no meg kellemes karácsonyi ünnepeket! Dj Gombi
Üdv Mindenki
Olyan kérdéssel fordulnék hozzátok hogy szeretnék egy dc motort oly módon vezérelni hogy egy irányba forog majd egy végállás mikrokapcsoló megállítja.Egy bizonyos beállított idő után ismét elindul és megint megállítja a végállás és így tovább.Ha lenne valaki olyan kedves és egy rajzot adna azt nagyon megköszönném. Üdv Norbi
És közben a sebességét is kell változtatni ? Mert ha nem akkor nem kell PWM, vagyis ez nem a te topikod.
Szerintem amúgy a legegyszerűbb mikrovezérlővel. Vagy ezt teljesen kizárod ?
Üdv
Nem kell sebességet szabályozni.Tudom hogy nem ez a megfelelő topic de gondoltam itt is dc motor a téha.A mikrovezérlő az ki van zárva.A lehető leg egyszerűbb megoldás kellene. Norbi
Relé + időkapcsoló. Így tudnám elképzelni.
Erre senki?
Szia! 555-tel ha csinálod, irf1405-tel olyan 7-800 Ft körül (Hestore alapján)
Tiszteletem!!
Lenne egy kérdésem mégpedig az ,hogy tudnátok e ajánlani egy IC-t egy 12V-os 1,5A motorhoz, aminek mindkét irányban kellene "forognia" és lehetőleg egy IC tudjon 2 motort vezérelni, bár ha egyet tud az sem gond!! Előre is köszönöm!! Üdv éter
IC:
L298N HEstoreban kapható! 2 motort tud maghajtani, 2 irányban, PWM ezve akár, tranyós végfok van benne, tehát lesz veszteséged, 2-3A-t tud vinni vonalanként, azaz neked kiváló.
Nagyon szépen köszönöm!
Sziasztok !
Szükségem van egy PWM-re és egy lágyindításra. Meg is találtam mindkettőt egyben itt. A kérdésem az lenne,hogy ha már ugyebár ebben a PWM kapcsiban benne van a Soft Start,vagyis a lágyindító. Akkor ezt gyakorlatilag a C1 -es kondenzátor végzi el? Úgy értem ez a kondi felelős érte? Mert a leírás szerint 47ľF-tól 220ľF-ig adja meg. A kérdés az lenne ,hogy minél nagyobb kondit teszek a C1-re annál hosszabb lesz a felfutási idő? Nem vagyok valami nagy Német nyelvész Ha valaki tudja a választ akkor kérem írja meg. És az is érdekelne,hogy ha mondjuk 1500ľF-os kondit teszek bele akkor még hosszabb idő lesz a felhúzása? Előre is köszi a segítséget. Üdv : INOX
Na jó akkor megépítem,és kísérletezgetek vele.
Köszi!
A topikhoz tartozó kapcsolások közöl melyik 555-öst érdemes megépíteni ehhez?
Sziasztok!
Van egy Tes°Co-ban vásárolt kézi akkumulátoros csiszológépem. Egy http://small-generator.com/Mini-DC-Motor-RS-385.htm[ilyen][/url] típusú motor van benne, de az van rámatricázva, hogy DC 3,6V. Az akkumulátor 3.7V 700mAh (tudom, nagyon kicsi). Ehhez szeretnék egy fordulatszám szabályzást készíteni, mert így nehézkes finom furatokat létrehozni vele. Egy potméterrel szeretném szabályozni, ha lehet, akkor 0-tól maximumig. Ha akkumulátorral nem megoldható, nem gond, mert akkor pl. egy számítógép tápjának 5V-os ágáról elhajtanám. De lehet, hogy egy 1-2A-es kis fali trafót is tudok szerezni hozzá. Előre is köszönöm a segítséget! Üdv.
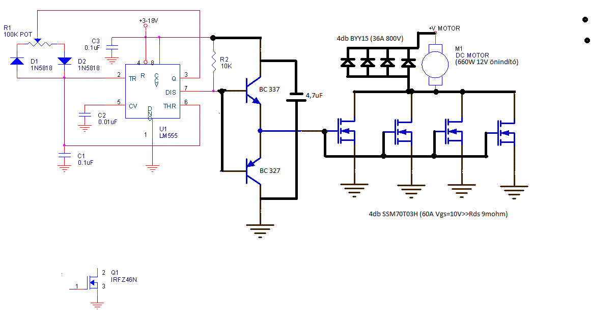
Van otthon rossz számítógépes alaplap? Akár régi? Abból kiszedsz egy fetet, meg keresel pár kerámia kondit rossz pc tápokba van sok, és csak egy 555-ös ic kell, meg egy bc337-bc327 tranzisztorpáros, meg a régi tévéből a potméter. Itt a kapcsolás, amit én csináltam, de ugyanez kb itt van a topikba is, annyi hogy neked nem 4 fet kell bele, hanem csak egy, meg diódából is elég egy 10A-es mondjuk, ezt is találsz pc tápba, méghozzá jó gyorsat. Talán még egy szintén pc tápból kiszedett 1000-2200 vagy alaplapról leszedett 1000-3300µF-os kondit bekötsz a fet lábához. Szóval ha van otthon rossz alaplap, meg rossz pc táp, akkor már csak egy két apróság... Még lehet nyákot se nyomtatnék hozzá, hanem csak úgy igényesen légszerelés után belegyűrném egy gyufásdobozba az elektronikát, hogy minél kevesebb idő alatt meglegyen.
Sziasztok!
Köszönöm AccesDenied-nek is és neked is a válaszokat. CEB30L esetleg jó lenne hozzá? P2 alaplapról tudnék lebányászni.
Köszi, most már csak egy NE555-öt kell túrnom hozzá.
A legközelebbi valamire való elektronikai bolt ~50km-re található, így nem szívesen mászkálok egy 10-15ft-os IC-ért.
Sziasztok!
nagyábol átolvastam a témát. Egy olyan kapcsolást szeretnék építeni amivel egyenáramot lehetne kapcsolni FET-ek kitöltési tényezőjének változtatásával. A lényeg anyi lenne hogy viszonylag nagy áramot tudjon kapcsolni és ne kelljen nagy hűtőfelület a FET-re, Az előzményekből következtetve 555-ös ic-vel lehetne vezérelni a FET-et mondjuk 2 FET lenne kapcsolgatva felváltva és egy jel hatására vagy 100% lenne a kitöltési tényező vagy 0%.(Esetleg potméterrel olyan lenne mint egy motor vezérlő) Müködne így ez az elgondolás? Üdv!!
Természetesen megoldható. A kapcsolandó áramból és a FET adatlapján megtalálható Rds_on (bekapcsolt állapotban tanúsított ellenállás) értékből kell kiindulni. Kisebb feszültségű eszközök ezen paramétere általánosságban kisebb értékű, tehát - mondjuk 12V-ra - elég 30V-osat választani.
|
Bejelentkezés
Hirdetés |




Ezzel szeretném beállítani, hogy milyen gyorsan forgassa. 
Dj Gombi
éter





