Fórum témák
» Több friss téma |
Szevasztok!
PWM-mel hajtok meg egy motort és azt tapasztaltam, hogy a szokottnál jobban melegszik még 100%-on hajtva is, mint közvetlenül a tápról üzemeltetve (PWM nélkül). Arra gondolok, hogy a PWM miatt olyan áramtüskék keletkeznek melyek okozhatnak nagyobb melegedést. Megoldaná/enyhítené ezt a problémát egy fojtótekercs beépítése a motor elé? (Sajnos nincsen oszcilloszkópom amivel megnézhetném a jelalakot)
Okozhatja, ha túl nagy az áram hullámossága. Ekkor a felharmonikusok többletveszteséget okoznak. Vagy feljebb kell menni a pwm frekvenciával, vagy a motor elé kell kötni egy fojtót.
A fojtótekercset mi alapján kell méretezni? Tulajdonképpen egy aluláteresztő szűrőként kellene viselkedjen?
Nem igazán, de így is fel lehet fogni. Az áram hullámosságot kell csökkentenie.
Építettem egy ehez hasonló szörnyűséget.Ebben elvileg a mátrix oszlopaiként lehetne szabályozni PWM jellel a fényerőt.Az a problémám vele,hogy minden szabályzó jel Kezdetén egy pici áthatás történik.,ezért olyan ledek is világítanak(haloványan) amiknek nem kellene.
A programhiba szerintem kizárva,mert ha bármely sor pic kimenetét leföldelem akkor is látszik egy picit a led. Az egész kb 800Hz-n működik jól is csinálja eltekintve ettől az 'apróságtól'. A program 1 PWM megszakítás 2 számkimenetek törlése 3 PWM új értékének beírása 4 betűs kimenetek beírása 5 számkimenetek beírása 6 várakozás A kijelző elvileg a beírt értéktől függő idő múlva a következő megszakítás kezdetéig kap tápot, mindenféle kimenetváltozás elvileg árammentes állapotban történik.
Azt is próbáltam,kicseréltem egy garnitúrát tranzisztorokra ,akkor is .Ha a picre menő betűs vezetéket kikötöttem ,majd letesteltem akkor is világított haloványan a hozzá tartozó led.Lehet az a baj hogy az egész mátrix 8*8-as ,és 12V ról megy ,mert van olyan oszlop aminek az elemei 4 ledböl állnak meg olyan ami csak 1 ledből. ezeknek szerettem volna együtt szabályozni a fényerejét.Sajna ha a magányosaknak teszek előtét ellenállást akkor nem csökken a fényerejük olyan mértékben mint a 4 ledeseknek tápfeszültség változtatásra (10-13V ami a 4 ledeseknek pont jó lenne).
Az javított a helyzeten ha a PWM tranzisztor után raktam egy 100nF kondit,de ekkor, ha a négy ledes oszlopon nem volt éppen kijelzendő az utána következő 1 ledes megkapta a kondi tartalmát +a saját jelét és erre intenzívebb fénnyel reagált. Eredetileg külön tápról akartam járatni a magányos ledeket, de nem találtam nekem tetsző 7-szegmenses közös anódos kijelzőt.Az meg később jutott eszembe hogy a pic + legyen a test.
Igazából ez egy 7-szegmenses kijelzős óra,10-20 kimenet/egyéb állapot jelző leddel, amit szeretném ha éjszaka lehalványulna ,nappal pedig teljes fénnyel világítana ,hogy látható legyen.Annyi benne az extra hogy nagy számkijelzőket vettem hozzá amiben 4 led van sorba kötve.Az a fő problémám hogy a 4 ledes meg a magányos (állapotjelző) ledek fényerő szabályzását hogyan tudom megoldani szinkronban .Addig eljutottam hogy ezt az egészet síma mátrix szerint megcsináltam,PWM kimenettel szépen tudom is állítani a digitek meg a ledsorok fényerejét külön külön ,csak azzal a fránya tüskével nem tudok mit kezdeni,illetve az okát nem tudom ,Ez minden feszültség rákapcsoláskor (a PWM impulzus kezdetén ha jól láttam ) megjelenik.olyan mintha a fet amíg be nem áll a S-D feszültség egy bizonyos értékre addig átvezetne.
A sima tápfeszültség szabályzást elvetettem mert a ledek és a sorba kötött 4 led (egy szegmens) fényerejét nem tudja szinkronba szabályozni, max ha egy zenert is sorba kötök a ledekkel. Azt meg nem akartam,de lehet azt kell csinálni.
Ezt is próbáltam ,bár lehet nem voltam elég precíz,és nem raktam minden ledhez.Azt hiszem csak egy sort ,meg egy ledhez tartozó oszlopot diódáztam meg ,semmi nem változott ,azután hagytam az egészet ,meg nem is igazán van hely neki. De azért kipróbálom aztán majd kiderül.
Na kipróbáltam újra, minden magányos led kapott egy egy diódát Az egyszerűség kedvéért csak egy oszlopot hagytam meg, a többit kikötöttem/kivettem A digitek is maradtak,dióda nélkül (gondolván azok már fordítva sem viselkednek zenerként 14V-ig ).Viszont ha a szimulátorban kipróbálnád hogyha egy oszlopban csak 8V led van ahhoz is kell-e a dióda azt megköszönném (oda sajna nem tudok rakni,meg egy másik órában - PWM és ledek nélküliben - ilyen gond nem volt. ). De sajna így is vannak halovány ledek az oszlopban.Vagy "áthallásos" a panelem ,vagy nincs több tippem. (igaz kb 10-15 cm hosszan mennek párhuzamosan a vezetők kb 0,5 cm távolságra.)
Akkor ez elbukott.A digitekhez nem tudok/akarok rakni.Akkor inkább a többi lednek találok más megoldást.Ami furcsa számomra még ,hogy ha az oszlop vezérlést leveszem akkor kialaszanak ,ha csak az általad is leírt jelenség lenne ,akkor az oszlop jelektől függetlenül világítanának .
A magányos ledek megdiódázását mint írtam ,kipróbáltam.A vezérlést csak letiltani tudom,ekkor csend,ha folyamatossá teszem (én kapcsolgatom ) akkor a ledek túl nagy áramot kapnak tehát ismét csak csend ,de végleges.Még megpróbálom a kijelző tápot levinni ,úgy próbálni PWM nélkül,de az a baj hogy lehet csak azért fognak elaludni mert annyira haloványak lesznek hogy nem látszik a jelenség.
Úgy érzem a PWM jellel van valami összefüggése a fals fényeknek.Mivel volt hogy ezt lekondiztam 100 nF-val,ekkor csökkent a hatás ,cserébe viszont a digit (4led) után következő led oszlopban hullottak a ledek mert ha a digiten nem volt "kép" a kondi feltöltve maradt és a ledeknek ez már néha sok volt a saját vezérlésükhöz pluszba. (gondolom,mert ennek az oszlopnak a fényereje az előző képtől is függött,kondi nélkül meg teljesen független volt.) Ami még ezt támasztja alá,ha az egyik leddel kötöttem sorba egy optot ,azon néztem a vezérlés mely állapotában kap jelet a nem világító ,de mégis világító led. Ekkor azt láttam hogy a táp ráadó impulzus kezdetén jelenik meg rajta egy rövid tüske.Ez az oszlop meg a sorváltásoktól is messze van,illetve mikor lecsengett utána jönnek ismét a sor és oszlopváltások (És csak a saját oszlop kijelölés közben volt az opto kimenetén jel.) Ami tapasztalat még ,ha a sorkijelölő gnd-re menő fet bemenetét zárom rövidre akkor nincs változás (természetesen a rendesen világító ledek kialszanak de a haloványak maradnak ) ha ennek a sornak a szaggatott pluszra menő fetének bemenetét zárom rövidre akkor a hozzá tartozó sorban a halovány ledek is kialszanak.Ez fet 470 ohmon keresztül kap testet a másik feten keresztül ,a lezárója pedig 220 ohm. Ha az oszlop vezérlést veszem el az oszlop ledjei kialszanak teljesen.
IRLML2502 meg IRLML6402.
Már arra jutottam hogy az oszlop vezetékekkel sorba kötöttem egy egy 5.1 zenert.Így talán elegendő szintre halványultak a felesleges ledek.De a teszt ezután következik.otthon estére kiderül.Ha nem akkor tovább szenvedek.
Úgy néz ki a hibát sikeresen "eltakartam" .A valódi okát szerintem már nem fogom megkeresni.Valószínű a ledekkel soros dióda is hiányzik, némi a panelen keletkező "áthallás" is közrejátszik ,meg még valami de arról sejtésem sincs.
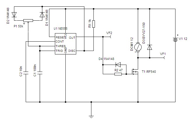
Udv ! Van a mellekelt kapcsolas az a kerdesem hogy mukodne egy 12 V os 3.5 A motorhoz?es az a dioda a motornal mivel lehet legkonyebben hlyetesiteni? Es mit tegyek a VF1 es VF2 o hoz?
Sziasztok!
Korábban már érdeklődtem egy kapcsolással kapcsolatban, azóta meg is határoztam minden értéket, viszont nem tudom, hogy SG3525-ös IC-t honnan tudnék beszerezni... A google nem volt a barátom... Köszi Tomi
Például itt a kapható: Bővebben: Link
Sziasztok!
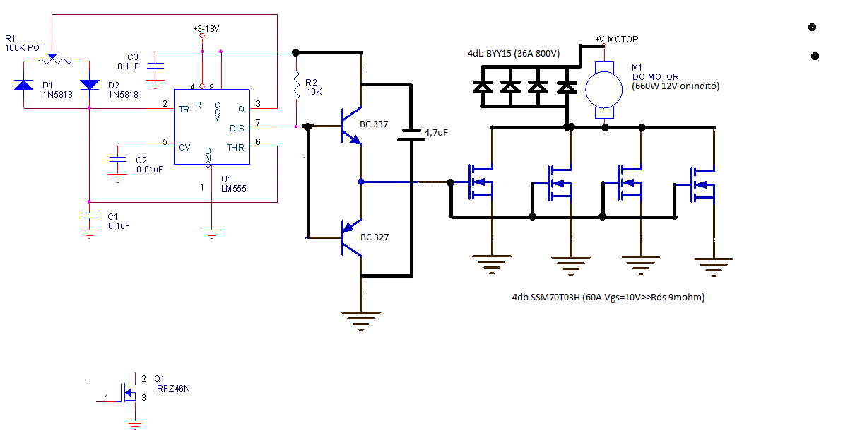
Építeni szeretnék egy 12V-os 500Wos motorhoz fordulatszám szabályzót. Irányváltásra és egyéb extrákra nincs szükségem, csak a potméteres szabályzásra. Ellőző hozzászólásokat olvasva találtam egy kapcsolási rajzot, amit mellékeltem, de nem tudom hogy ez megfelelő lenne-e számomra. Tudna esetleg valaki olyan kapcsolást küldeni ami az itt folyó kb 50A-nél is működni tudna? Köszi Zoli
A mellékelt kapcsolás 100 A feletti áramra is jó, tehát neked is megfelelő lenne.
Attól függ, mekkora nyomatékot kell produkálnia induláskor. Ha nagyot, akkor jó nagy áram kell, nem biztos, hogy elég a 100 A. Kellene bele áramkorlát. Egy-két kondi hiányzik erről a rajzról. De ezt mindenhonnan lehagyják.
Nagy indítási nyomatékra lenne szükség. A kondikat hova kellene raknom?
köszönöm a segítségeteket
A BYY15 diódák katódjára és a FET-ek source-ra, a lehető legrövidebb bekötéssel.
Itt a lap alján van egy 2kW-os szabályzó túláramvédelemmel.
Sziasztok!
A mellékelt kapcsolással egy kb. 100W-os motor fordulatszámát szeretném szabályozni. Szerintetek megfelelően működhet így?
Szia!
A Zener diódával párhuzamosan tennék egy 47-100 nF- os kondenzátort, valamint a D2-es diódát nagyobb áramra méretezném a biztonság kedvéért. A PWM frekvencia lehet nyugodtan nagyobb (10-20 kHz), így nem fog lüktetni a motor nyomatéka.
OK, köszönöm a választ.
A PWM freki nagyobb lesz, mer így eléggé hangos.. Köszönet mégegyszer! Tisztelettel: Acidum.
sziasztok,
HHO építéséhez szeretnék PWM-et építeni, de az elmúlt 15 évben nagyon kijöttem az elméletből sajnos... Negatív pólust megszaggató PWM-re lenne szükségem, ez miben tér el az általam is ismert pozitívtól? Pl ettől: http://www.alt-nrg.org/pwm-v2.html Előre is köszönöm a segítséget
Hali!
Olvasgattam a topicot de nem találtam 220 V -os motorhoz (ipari) fordulat szabályzót 12v,24V rengeteg van de hogy tudok ezekbol 220 ast készíteni? Vagy van valakinek tesztelt kapcsolása 220ashoz? Pwm persze... Minél egyszerűbb és olcsóbb |
Bejelentkezés
Hirdetés |













