Fórum témák
» Több friss téma |
Igen, köszönöm, ez nekem is eszembe jutott, de nagyon melegedne.
Én úgy értettem, hogy a kimenet "amplitúdóját" lehetne valahogy ezzel az áramkörrel csökkenteni?
Szia!
Ha már PWM-el szabályzod a motor fordulatszámát, akkor miért probléma az 5V-os kimenet? A potit toldjad ki egy akkora ellenállással a megfelelő oldalon, hogy a kimeneten ne lehessen több a feszültség 5V-nál, bár nem tudom, hogy változó terhelés mellett ezt ezzel a kapcsolással hogyan oldod meg, de vannak olyan PWM IC-k, amik ezt tudják. A másikat pedig nem értem. A kimenet "amplitúdója" az a táp nagyságától függ, ha egyre gondolunk. A PWM a tápegység feszültségét "szaggatja", a kimeneten nyilván ez jelenik meg impulzusok formájában. Ha a kimenetre teszel egy szűrőt, mondjuk soros induktivitás és utána egy elkót párhuzamosan, akkor jó méretezés esetén az átlagfeszültséget kapod meg, vagyis nem jelennek meg a kapcsolásból eredő tüskék. A PWM rendszerű tápegységek is így működnek - lásd PC tápegység.
Szia.
Értem.. akkor a kimenetre elko és lényegében egy átlagfeszültséget kapok. 12voltos akksiról próbáltam hajtani a motort, de az volt a gond hogy nem lehetett 0-ra szabályozni a fordulatot. Kevesebb tápfesszel a motort meg is tudom állítani (ilyenkor sípol). A frekvenciát kellene csökkenteni? Tegyek be egy nagyobb ellenállást a poti diódái elé?
Szia!
A probléma ennyire azért nem egyszerű! A PWM frekvenciája és a motor paraméterei nyilván összefüggésben vannak egymással. Majdnem mindegyik PWM-el szabályzott motor sípol, hacsak nem olyan magas a freki, hogy nem hallod! Nem azt írtam, hogy egy elkó és kész is van, hanem azt, hogy a kimenettel sorosan egy fojtótekercs (persze méretezett) és utána az elkó! De. Pont azt veszti el az ember ezzel, hogy alacsony fordulaton is legyen megfelelő nyomatéka a motornak. A D3 diódának pedig hatalmas szerepe van a dologban, mert ez nem csak a káros tűimpulzusok elnyelésére való, hanem lendítő diódának is szokták nevezni. Ha ezt kiveszi az ember, akkor ha semmi nem megy éppen tönkre, akkor is a motor hatalmasat veszít a teljesítményéből. Ajánlanám, hogy keresd meg a motornak megfelelő optimális frekvenciát a PWM-en, akkor egész alacsony fordulaton (akár 1 fordulat/másodperc alatt!) is megfelelő nyomatékkal fog dolgozni. igen, az elé a dióda elé kell ellenállás, amelyik irányába tekerve nő a kimenőfeszültség.
Köszönöm a magyarázatot. Az ellenállást a poti dióda elé megpróbálom. Ha nem megy, kénytelen leszek tekerni egy táptrafót. Csak a bökkenő az hogy ez épp a tekercselőgépem szabályozójának készül. Igy még nem üzemel a tekercselő.
Sziasztok.
Olyan gondba vagyok, hogy nem tudom milyen motort lenne célszerű alkalmazom. (A használat kicsit bonyolult és nem is akarok senkit sem ezzel untatni kb. úgy kell elképzelni mintha egy centrifugát hajtana a motor.) Erre a célra van 1db pár párhuzamos kapcsolású szénkefés dc motorom DE lehetőség van rá, hogy kicseréljem az állórész 2 tekercsét úgy hogy soros gerjesztésű motor legyen belőle. A kérdés, hogy a párhuzam vagy a soros gerjesztésű motor a jobb? Szempontok: Lehetőleg kis áramfelvétel 12V-os autó akkumulátorról lenne hajtva és állandó üzemben gyakori indításokkal működne időszakosan kb. 1 percig megy a motor lassabb fordulaton majd megáll kb. 1 perc szünet aztán pedig gyorsabb fordulaton 1 percig majd megáll és ez ismétlődne 8 órán át de lennének hosszabb szünetek is (akár fél óra). Az lenne a legjobb ha pwm-mel lenne szabályozva a fordulat, bár elég lenne 2db fix állás lassabb és egy kicsit gyorsabb. Ha jól tudom viszont a párhuzamos gerjesztésű motorokat nem lehet pwm-mel vezérelni. A másik gond hogy nem tudom mennyire lenne érdemes visszatáplálni az akkuba megálláskor. Jó lenne nagyon, viszont akkor egy párhuzamos motor lenne a jobb ahogy olvastam. Szóval valahogy ezeket kéne összehozni remélem tudtok segíteni. A motor olyan 120-150W-os.
Szia!
Azt azért jó lenne tudni, hogy a motorjaid mennyire lesznek leterhelve, valamint a felfutás mennyire meredek, vagyis lehet e mondjuk lágyindítást használni, mennyire kell pontosnak lennie a fordulatszámnak, stb. Az, hogy akkuról megy, az csak egy dolog, de mekkora kapacitású akkuval akarod használni ezt a valamit, van e mód pl. az akku szolárcellás töltésére, mert lehet, hogy egyszerűbb mint a fékezéskori visszatáplálás. Persze az is nagyon fontos lehet, de a forgatott tömegtől függ, hogy egyáltalán érdemes e vele foglalkozni. Nekem is van hasonló teljesítményű 100W körüli kefés, permanens mágneses DC motorom, terhelés nélküli nyugalmi árama 12V-ról 500 mA, 24V esetén pedig 540 mA. Igaz nem modellmotor, hanem egy szervomotor.
Helló.
A fordulatszám annyira nem vészes 10%-on belül legyen. A terhelés változó kicsit kb 2-8kg-os súly van rátéve egy tengelyre (kúpgörgőn vízszintesen áll a súly nagyjából egyenletesen.) Az akku egy 45Ah autoakku, szolárcella nem lehetséges, a terhelést nem tudom megmondani mennyire terheli meg a motort indításnál talán kicsit, de áttétel alkalmazható kb 1:2-tól 1:4 arányig lefeleé. (olyan 80-200 körüli fordulat kéne főleg, ha negyedelem a fordulatot akkor a motor kb 320-800 között kell forogni.) A motor eredetileg egy wartburg vagy valami német kocsi dinamója volt csak ugye motorként is megy. A felfutás lehet kevésbé meredek és szerintem annyira nem nagy teher a motornak csak a párhuzamot kapcsolású motort nem nagyon lehet pwmmel vezérelni nem? A motornak normális csapágyazás szükséges emiatt esett a választásom erre. (Esetleg majd vmikor felteszek róla egy képet.)
A párhuzamos gerjesztésű motort is tökéletesen lehet vezérelni PWM-mel. A gerjesztőtekercset a PWM elé kell tenni. Álló helyzetben le kell kapcsolni. A dinamók motorként elég finoman indulnak, nem kell áramkorlát. Meg kell figyelni, melyik irányba jobb, mert nem egyforma az ereje és a fordulata a két irányban. A keféket sajnos a legtöbbnél nem lehet állítani. A párhuzamos gerjesztésű motornak stabilabb a fordulata, mint a sorosé. Utóbbié erősen a terhelés függvénye.
A fékezés-visszatápláláshoz elég lenne egy visszáramdióda a PWM-mel ellentétesen (amit általában úgyis tartalmazhat a kapcsolás), de a tényleges működéshez a fékezés idejére meg kell emelni a gerjesztőáramot. Ilyen kis fordulatszámokon a motor viszonylag kis teljesítményt fog igényelni. Javasolnám, ha van rá lehetőséged, tegyél vékony vaslemezt a mágnestörzs alá, amennyire csak biztonságosan csökkenteni lehet a légrést! Gyárilag az adott feladatra elég nagy légréssel készülnek (por-sár...). A légrés csökkentésével kisebb gerjesztőáram kell, van lehetőség a manipulálásra (visszatáplálás) és a motor nyomatéka is nő.
De, lehet. A gerjesztőkör megkapja a névleges gerjesztőáramot ( Rákötöd arra a feszültségszintre, amit előírnak rá. ) Az armatúrakört meg lehet PWM-mel szabályozni.
Szia!
Valami olyasmi elrendezésre gondolsz, mint egy autókerék centrírozó? Azért kérdezem csupán, mert egy 8 kilós tömeget megforgatsz mondjuk 200-as fordulatszámmal, akkor bizony annak a tehetetlenségi nyomatéka elég húzós lesz. A motor és a hajtás közé én biztos tennék valami szabadonfutót, főleg azért, mert az áttételek nem tudom hogy viselik a visszahajtást. Ha van közte valami bontható kuplung, akkor lehet nagyobb áttátelt használni, sokkal nagyobb fordulatszámú motorral, jobb lesz a nyomatéka, mert alacsony fordulatszámon nem túl jó a hatásfok. Más. Ha változó a terhelés, akkor viszont kellene betenni valami tachogenerátoros visszacsatolást és figyelni a fordulatszámot, különben nem lesz stabil. Megint más. Ha az megoldható, akkor sokkal jobban járnál egy permanens mágneses motorral, na nem azért, mert a gerjesztett motorokat ne lehetne PWM-el szabályozni, hanem a dinamó motorként való használata szerintem igen rossz hatásfokú. Remélem nem arra gondoltál, hogy közvetlen a motor tengelyére teszed ezt a súlyt és azért kell "normális csapágyazás"? Gondolkodjál el inkább egy autó hűtőventilátor motorján, ami egy bordás-szíjjal lenne lassítva, ott semmi probléma a visszahajtással még 1:10 áttétel esetén sem. Egy ilyen motor nem egy összeg egy bontóban sem, de ne a legkisebbet válaszd, inkább olyan robusztusat, azok terhelhetők rendesen. Adat általában nincs rajtuk, de azok állandó üzemre készültek, mindent kibírnak!
Nem a 8 kg az a max. inkább olyan 4kb átlagba vagy kevesebb. Mint mondtam áttétel minen féle képpen kell csak azért kell normális csapágyazás, mivel ékszív áttétel lesz ami a csúszócsapágyat eléggé kikoptatja. A 200-as fordulatszám is a max inkább olyan 100 körül átlagba. (de sajnos pontos értéket nem tudok azért kell a pwm mivel ezt majd csak menet közbe lehet kitalálni, semmi köze az autókerék centírozáshoz.) A helyigény miatt pontosítok 1:4-től talán 1:6-os áttételig lehet menni (Ezt még meg kell néznem pontosan)
Egy hűtőventillátorra hogy tegyek rá egy normális ékszíjtárcsát? (8-as tengelyével nem egy nagy dolog legalább is amiket én láttam ennek a generátornak meg van vagy 18-as bordás szíj nem jöhet szóba bizonyos okok miatt de annyira ez nem lényeges). A légrést nem nagyon lehet csökkenteni elég jó kivitelű 2db nyomtatópapír fér csak közé. A gerjesztőtekercs 18V-os az is egy gond bár mivel autó dinamó volt sztem csak 12V-tal gerjesztették. A kérdés, hogy érdemes e visszatöltést alkalmazni mivel elvileg magasabb fordulattal kéne forgatni féküzembe ha jól értettem ami nem megoldható. Az állandó mágnesű motorral nem kéne ilyet csinálni? (Talán egy elektromos bicikli motorja lenne a legjobb bár nehéz olcsón hozzájutni.)
Szia!
Én csak ilyesmire gondoltam, mint ami a mellékletben van. Az elektromos bringa motorja sem kisebb, bár nem tudom mekkora a szabad helyed.
Nem a motor helyigényével van a baj, hanem az áttétel helyigényével, de sztem egy ilyen kicsi bordásszíj nem biztos h túl sokáig bírná. (Ékszíj az van pár szerencsére.)
De a motor az nem tűnik rossznak így a képről, kb egy kisebb ékszíjtárcsával felszerelve már nem lenne talán olyan rossz. Ez miből való? A másik hogy azért kell ékszíj mert van egy tárcsa ami maga a fék egyik része, benne van az ékszíj pálya de egy fékbetét magát a tárcsát fékezi. Nem feltétlen szükséges használni a féket de a motor úgy sem tud akkora lassítást végezni h az néhány másodperc alatt megálljon (kb. 6-10 sec). Ezért lenne jó ha megmaradna az eredeti fékes rész csak a tárcsán át lenne hajtás. A szabadonfutás is megoldható lenne ha a motorra olyan ékszíjtárcsa kerülne. A lényeg most az számomra hogy milyen előnye lenne egy állandó mágnesű motornak szemben az autódinamóval (párhuzamos gerjesztésű motor, de akár soros gerjesztésű is lehet)? A visszatáplálás nagyobb hatásfokú? Kisebb áramot vesz fel? Én kb ezekre gondoltam. Nem tudom milyen motor használata lenne a legjobb? Elsődleges cél hogy egy 45Ah akkumulátorról eljárjon mondjuk 1 napig szakaszos üzemben. (Egész évbe kb 3x2 napot kell, de akkor intenzíven, de a nap végén fel lehetne tölteni arra lehetőség van általában mivel a munka befejeztével csak az akkut kell hazavinni és másnap megint mehet.) Egy egyszerű pwm szabályozó kellene túláram védelemmel esetleg lágyindítással és nem ártana, hogy ha lenne mélykisülés elleni védelem. PWM szabályozót találtam 2-t is 3db IRL540 fettel szeretném hajtani a motort. Túláram védelemnek is találtam valamit.
Szia!
Ez a bordás-szíj már 5 éve megy, ha jó a minősége, akkor nincs gond. A Motor egy Citroen hűtőjéből van kiszedve. A fordulatszáma terhelés függvényében persze változik, ha leterhelem és folyik rajta kb. 10A, akkor n=2000 min a fordulatszáma. A fékezés egy dc motornál igen egyszerű, ha nagyon intenzív féket akarsz, akkor forgórész rövidzárral (de egy sönt ellenállás is megteszi ilyenkor, hogy ne szökjön fel nagyon az áram) megoldható, ha kell letekeri a tengelyedet is, de ha visszatáplálást választod, akkor is megoldható, csak ugyan az a probléma, mint a többi motornál, alacsonyabb a termelt feszültség, mint amiről hajtottad idáig, hacsak ilyenkor nem váltasz át egy még magasabb áttételi fokozatra, hogy legyen megfelelő töltőfeszültséged. A visszáram dióda is elvesz vagy 1 Voltot, vagyis nem tudom, hogy lehetne egyszerűen megoldani. Bonyolultan van rá mód. Mint írod, az a lényeg, hogy egy feltöltéssel eljárjon mondjuk egy napig. Hát itt saccolni már nem lehet. Mindenféle képen mérni és számolni kell. Kell tudni, hogy mekkora az áramfelvétel amikor működik, milyen csúcsáramok keletkeznek indításkor, mennyi a bekapcsolt idő és ennek mekkora az átlag áramfelvétele, milyen idő van, tél, vagy nyár, mert az akku kapacitása igen csak változik, milyen állapotban van az akku, mennyire akarod kisütni, stb. Egy próbamérést meg kellene ejtened, pl. megmérni a tervezett motorod áramfelvételét üresen, áttételekkel, de terhelés nélkül, terhelve klf. terheléssel, mondjuk a 2 - 8 kilóig. Nem tudom, hogy ez a tömeg pl. változó terhelést okoz e, vagy ha már forog, akkor egyenleteset (ezt valószínűsítem, különben nem forgatnád 200-as fordulattal). Szóval nagyon sok dolgon kell átrágni magad. Esetleg sokat segítene, ha valami rajzot, vagy képet fel tudnál tenni, feltéve, ha nem valami szabadalom benyújtására készülsz, mert akkor Isten ments! A permanens mágneses motor valamennyivel kevesebb áramot vesz fel, mint a párhuzamos gerjesztett motor. A soros gerjesztett motorok (porszívó, sikító, stb.) ugyan úgy mennek egyenfeszültséggel is, csak kevésbé tartható kordában a fordulatszámuk. A permanens mágneses motorok esetén mód van valamennyire meghatározni a maximális fordulatszámot, ezt részben a forgórész pólusszámával, a kefék számával és elhelyezésével el lehet érni. A TL494 IC-nek van azt hiszem lágy-indítási lehetősége, ha ezt kiegészíted az IR2121 FET meghajtó IC-vel, akkor lesz egyszerre mély-kisülés elleni védelmed és tehet bele áramkorlátozást is, mert azt is tudja. De meghajthatod 555-el is, vagyis a PWM-et ezzel oldod meg, a FET meghajtását és a maximális áramkorlátozást és akkuvédelmet pedig az IR2121 megcsinálja. legfeljebb be kell építened egy másik időzítőt is, ami esetleg átkapcsolgatja a fordulatszám igény szerint a PWM kitöltési tényezőjét. Erre is van sok kapcsolás. Ebből a FET-ből 1 darab is elég, hiszen azt mondtad, hogy 100W körüli a motor.
Értem. Hát így elég bonyolult a dolog. Ez egy mézpergetőhőz kellene, bele kell tenni a keretet és a centrifugális erő hatásásra kicsapódik a keretből a méz. 2 fordulat kell hozzá mivel egyszerre csak 1 oldalából lehet kivenni a mézet. Ebből az is következik h a 2. oldala forgatása közben már kb majdnem fele annyi lesz a súlya illetve még egy átforgatás miatt ismét az 1 oldalából kell kiszedni az árut. Ez változó terheléssel jár, de a fordulatszám annyira nem veszélyes mert ha pwm-mel állítok rajta akár menet közben azt úgy szemre meg lehet ítélni.
3 db IRL530-at azért tennék, mert akkor ha esetleg változtatnék a motoron később nem kell belenyúlni a vezérlőbe, bár még eddig a motor is egy nagy kérdés számomra. Általában 100-200W körüli motorokat használnak ide. Azért lett volna jó egy elektromos bicikli motor mert ott már meg van oldva a visszatöltés is sőt biztos a mélykisülés is. Akkor ezen az egészen még gondolkodnom kell egy kicsit addig beszerzek pár motort ami alkalmas a célra illetve ami van itthon azokat méregetem kicsit. Ha jól tudom elvileg egy 45Ah akkut a kapacitásának 80%-ig lehet használni maximum. Akkor ezek szerint 9Ah vehető ki belőle ami azt jelenti hogy pl én 9 órán át akarom használni akkor óránként 1 A-t vehetek ki belőle tehát olyan motort kell keresnem ami ilyen ciklikus üzem mellett 1 órányi használat mellett nem vesz fel 1 A-nél többet. (Ez elég húzós.) Kicsit át kell gondolnom a dolgokat, kösz a segítséget.
Szia!
Értem. Az akkut rosszul tudod. Szó sincs a 80%-os kihasználhatóságról. Az ólom akkuknak van egy töltési/kisütési karakterisztikája. A kapacitásukat C10 értékre adják meg, vagyis C az akku kapacitása mondjuk 45 Ah, a 10 pedig a 10 óra alatti kisütés. Vagyis elméletileg 10 órát lehet terhelni 4,5 A árammal. Ez egy elméleti érték, amit 20 C fokra adnak meg, ha jól emlékszem. Az Interneten keress rá valamely akkugyártó adatlapjára és nagyjából kihámozhatod, hogy mennyire változik az akku kapacitása a hőmérséklet, a kisütő áram, stb. függvényében. A centrifugális erőnél az sem mindegy, hogy milyen távol teszed a rekket (mármint amit pergetni akarsz) a forgás középponttól. Szerintem inkább kerületi sebességgel kellene számolnod, mert viszonylag alacsony fordulatszámon hosszabb karon nagyobb lesz a centrifugális erő. Gondolom a lényeg az, hogy ne kelljen sokat várni, hogy kicsurogjon magától a méz, ezt lehet siettetni. Ha sok van, akkor nyilván célszerű, mert különben napokat el lehetne vele tölteni. Mézpergető PWM-es vezérléssel Nos. A videó szerint nem kell túl nagy feneket keríteni a dolognak, csak az a lényeg, hogy fokozatosan lehessen szabályozni. Azért egy túláram határolás nem ért, na meg az akku védelme. A látott motor sem nagyobb annál, mint amit feltettem, közvetlen hajtja tengelyről, a fordulatszáma sokkal magasabb, mint a 200/perc. Tanulmányozd, mert szerintem nagyon okos. A lényege csak az, hogy mindig egyensúlyosan (lehetőleg) kell betenni a rekkeket. A pergetés ideje nem haladta meg szerintem a 2 percet! Lehet a fordulatszámot folyamatosan növelni, majd csökkenteni és megállítani a gépet, ez már egyszerű. Szerintem a mechanikus dolgok kialakítása sokkal nagyobb problémát jelent majd, mint az elektronikáé. A PWM-ben tudok segíteni, de a mechanikus dolgokat meghagynám Neked!
Hát ez nem az igazi meg kell hagyni nem akarom szétoffolni ezért csak pár szól róla. A mechanika az adott kériről való átállás lenne gépi erőre, de a kéri hajtás is megmarad ha véletlen mégis gond van az szabadonfutó tehát nem forog a kar ...stb azzal nem kell foglalkozni. A normál fék is adott illetve a féktárcsára kerül egy ékszíj. Mechanikailag így nem kell átalakítani semmit. Csak a motor ferszerelése + a vezérlő. (Ez egy speciális sugaras pergető nem igazán túl jó nagyobb átmérő kéne neki amit fel akarok fejleszteni nem így működik egyik odlala néz kifelé másik pedig befelé így a külső oldalról kicsapódik a belsőben viszont nem ezért az első indításkor lasabban kell forgatni mert a belső oldal különben átszakadna aztán jöhet a külső oldal gyorsra és mégegyszer a belső, bár ez néha elhagyható. (Elviekben jobb lenne a videoban látható eszköz, de az nem igazán jó kialakítású és most egy új készítése egyenlőre felesleges. Én kb 1 percet írtam forgásnak de ebben talán a nagyobb idő a fékezés az sem túl jó ha hirtelen megáll tehát lágyindítás jó lenne de ugye ha pwmmel vezérlem akkor 0-tól indul és ha lassan tekerem felfele akkor már lágyindítás.
Az akkut majd megnézem. A pwm-nél viszont van pár kérdésem először is amikor bekapcsolta a vidóban a motort elég fura morgó hangja volt és még nem forgott majd amikor tekerte neki akkor is csúnya hangja volt neki. Ez most a kapcsolási freki hangja annyira lent volt hogy hallaható volt vagy a motor lemezes szerkezete rezonált be a kapcsolási frekvencia miatt? A másik dolog hogy a pwm-el a motor feszültségét szabályozzuk vagyis inkább a kitöltést. De effektív értékben olyan mintha alacsonyabb feszről járatnánk kis kitöltésnél. Remélem jól golndolom szóval ha alacsonyabb a fesz akkor kisebb a nyomaték nem? A másik ha alacsonyabb a feszültség nagyobb áramot vesz fel a moci hogy ezzel kompenzálja az ő teljesítményét, legalább is én így tudom. Mivel elvileg párhuzamos, soros gerjesztésű és állandó mágnesű motorhoz is jó a pwm gondolom egy általános tökéletes mindhárom típushoz így egy sima pwm kéne esetleg olyan hogy vissza is lehessen tölteni (de ez a funkció kapcsolható legyen ki-be) ha esetleg valamikor mégis megoldható a nagyobb fordulaton való fékezés (esetleg egy belső áttételű motornál.) Túláram védelem ez jó lenne sose lehet tudni megszorul vagy valami azért ne égjen le a motor és egy akku mélykisülés elleni védelem sem ártana valami egyszerű. Kb. nagyvonalakban ennyi. A fordulatszámot pwmmel is tudom szabályozni, de akkor majd úgy választok áttétet hogy kipróbálok néhányat. A motor hatásfoka mennyire függ a kitöltési tényezőtől gondolok arra hogy ha túl alacsony fordulatszámon megy akkor kicsi a teljesítménye nem? (Nem vesz fel több áramot ugyanolyan terhelésnél kis kitöltéssel mint normál tápfesszel?)
Szia!
Azt kérdezed, hogy : "A pwm-nél viszont van pár kérdésem először is amikor bekapcsolta a vidóban a motort elég fura morgó hangja volt és még nem forgott majd amikor tekerte neki akkor is csúnya hangja volt neki. Ez most a kapcsolási freki hangja annyira lent volt hogy hallaható volt vagy a motor lemezes szerkezete rezonált be a kapcsolási frekvencia miatt?" Igen, mindkettő, vagyis a PWM frekije is okozta, na meg átvette az egész szerkezet. " A másik dolog hogy a pwm-el a motor feszültségét szabályozzuk vagyis inkább a kitöltést." Rossz a fogalmazás! A PWM magyarul impulzus szélesség modulátor. A tápfeszültséget nem folyamatosan, hanem impulzusok formájában adjuk a terhelésre. Az átlagérték nyilván alacsonyabb feszültségként mérhető, de egy villanymotornál a hatása mégsem ugyan az, mintha egyszerűen egy feszültségszabályzón keresztül táplálnánk. "A másik ha alacsonyabb a feszültség nagyobb áramot vesz fel a moci hogy ezzel kompenzálja az ő teljesítményét, legalább is én így tudom." Bevallom nem egészen értem. Ha alacsonyabb a feszültség, akkor miért venne fel nagyobb áramot? Legfeljebb arra gondolhattál, hogy esetleg nem engedem forogni a motort és akkor nagyobb áramot vesz fel alacsony feszültség esetén is? Ha viszont arra gondoltál, hogy maga a PWM is egy veszteséges dolog, az tény. A nyitott FET egy soros ellenállásnak tekinthető, ha nem korrekt a vezérlés és nem nyit ki teljesen, akkor még nagyobb a veszteség, mert az átfolyó áram melegíti rendesen a FET-et, mert nagy lesz a belső ellenállása. Ezért kell arra törekedni, hogy hirtelen nyisson ki a FET és hirtelen is szűnjön meg a vezérlése és zárjon le. A motorok azért szeretik (vagy nem) a PWM vezérlést, mert alacsonyabb fordulatszámon is el lehet vele érni viszonylag nagy indítónyomatékot. Ez azért van, mert a pillanatnyi impulzus nagysága a teljes tápfeszültségnyi, vagyis a mágneses tér nagysága is ehhez az értékhez akar idomulni. Ha csak simán alacsonyabb tápfeszültséggel hajtanád, akkor a mágneses tér pillanatnyi értéke is kisebb lenne. A PWM frekvenciája viszont nem mindegy, alkalmazkodni kell a motor tulajdonságaihoz is. Nem biztos, hogy a nem hallható tartományban dolgozik jól. Sőt, egy ekkora motor egész biztos nem szereti a nagyon magas frekvenciákat. Hadd ne akarjam elmagyarázni két sorban azt, amiről könyveket írtak! "A motor hatásfoka mennyire függ a kitöltési tényezőtől gondolok arra hogy ha túl alacsony fordulatszámon megy akkor kicsi a teljesítménye nem?" Nyilván a kisebb kitöltési tényező kisebb motorteljesítményt takar, hiszen különben nem lehetne a fordulatszámot szabályozni. "(Nem vesz fel több áramot ugyanolyan terhelésnél kis kitöltéssel mint normál tápfesszel?)" Az átlag áramfelvétel a terheléstől függ, ennek kis veszteségű szabályzására találták fel a PWM-et. vagyis pontosan azt akarják elérni vele, hogy alacsony motorfordulatszámon is a lehető legjobb legyen a motor hatásfoka, vagyis az akkuból, vagy tápegységből a lehető legkisebb áramot vegye csak fel, ami a pillanatnyi igényhez kell. Ha csak simán alacsony tápfeszültséggel indítanál egy DC motort és azt várnád tőle, hogy mondjuk legyen a fordulatszáma mindösszesen 60/perc, akkor lehet, hogy a súrlódások és egyéb tényezők miatt el sem indulna. Ha ugyanezt a motort PWM-en (frekvenciája nyilván a motor tulajdonságaihoz vannak illesztve) keresztül hajtod, akkor minden további nélkül megvalósítható ez az alacsony fordulatszám. Hamarabb legyőzi a PWM segítségével a motor a saját és az áttétel tapadó súrlódását, mintha csak alacsony tápfeszültséggel menne. Ennek az az oka, hogy amikor mondjuk a sima egyenfeszültséget arra a szintre emeled, hogy a motor megmozduljon, akkor hirtelen megszalad a fordulatszám, mert a csúszó, vagy gördülő súrlódás alacsonyabb, mint a tapadó. A PWM esetében az indítónyomaték jóval nagyobb, hamarabb megmozdul a rendszer, mert a rövid idejű, ámde nagy feszültségimpulzus hirtelen hatalmas mágneses teret indukál - nagy forgatónyomaték -, majd maga az impulzus ugyan megszűnik, de mielőtt leállna a forgás ismét kap egy újabbat. Valahogy provizórikusan így kellene értelmezni a PWM hatását.
Értem nagyjából így gondoltam amit írtál. értem szóval a pwm egy elég gazdaságos dolog és a motor is úgy viselkedik mintha a teljes tápfeszt kapná logikus is, hogy ha rövid ideig kap teljes tápfeszt akkor is felépül a maximális mágneses tér így arra rövid időre nézve a motor a teljes teljesítményét le tudja adni.
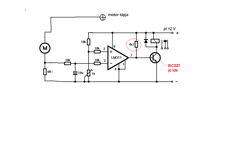
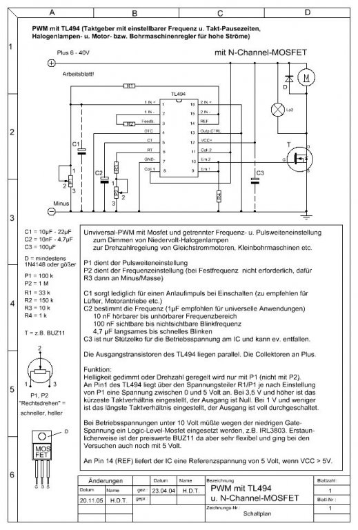
Akkor már csak egy olyan kapcsolást kéne találni ami tudja azt ami nekem kell: pwm áramkorláttal és akkufeszültség figyelővel, de elég egy tényleg primitív kapcsolás, esetleg egy visszatöltés megoldása sem lenne hátrány (legfeljebb még most nem használnám, de késöbb még megoldhatom a visszatáplálás kérdését és akkor nem kell új vezérlőt csinálni). Tudsz nekem iyen kapcsolásban segíteni vagy ajánlani? Magába van pwm dögivel az biztos, a visszatöltés azt írtad nem bonyolult akkor az beleszerkeszthető, áramkorlátos kapcsolás is van. Elvileg egy mélykisülés elleni védelemmel kéne ellátni és kész, nem tudom azok a képek amit feltöltöttem jók? Van benne 2db pwm és egy áramkorlát talán kiindulásnak jók lennének.
"A motorok azért szeretik (vagy nem) a PWM vezérlést, mert alacsonyabb fordulatszámon is el lehet vele érni viszonylag nagy indítónyomatékot. Ez azért van, mert a pillanatnyi impulzus nagysága a teljes tápfeszültségnyi, vagyis a mágneses tér nagysága is ehhez az értékhez akar idomulni. Ha csak simán alacsonyabb tápfeszültséggel hajtanád, akkor a mágneses tér pillanatnyi értéke is kisebb lenne."
Nem egészen. A motor indukciója a tekercselésre jutó feszültség-idő területtől függ, ugyanúgy mint egy trafónál. Az indukció, vagy ahogy fogalmazol, a mágneses tér nem egy pillanat alatt alakul ki, hanem az előbb említett fesz-idő terület építi fel. De fogalmazhatunk úgy is, hogy a motor fluxusa, miután a két mennyiség adott esetben csak egy konstanssal ( a motor felépítéséből eredő konstansal ) tér el. A PWM a kitöltésétől függően egy átlagfeszültséget kapcsol a motorra. Ha ez a PWM elég magas frekvenciájú ( tehát nem néhány Hz ) akkor a motor ennek a feszültségnek az átlagértékét fogja látni, ennek megfelelően a motorban ébredő fluxus is az átlag érték körül fog változni. A fluxusváltozás nagysága függ a motor induktivitásától, a frekvenciától, stb. Normál esetben ez 10...20 % körüli, tehát, amikor a szabályozó bekapcsolja a FET-et, akkor a bekapcsolási idő alatt kb. ennyit nő a motor fluxusa. Megterhelve a motor ugyanolyan nehezen indul PWM-mel is. Akkor lehet igazán kihasználni a PWM adta lehetőségeket, ha a motorra fordulatszám jeladó is van építve, vagyis fordulatszámszabályozott lesz a hajtás. Ekkor valóban igaz, hogy egész lassan is elindul, függetlenül, hogy mekkora nyomatékkal kell indulnia, ( persze csak annyiban, amennyire ezt a nyomatékot tudja szolgáltatni a motor ) legfeljebb jó nagy áramot vesz fel. Különben meg az van, hogy megy bele az áram - ugye nincs a motornak indukált feszültsége, hiszen a motor még áll, zabálja az áramot, aztán meg amikor túl nagy már az áram, akkor hirtelen beindul, hiszen legyőzi a súrlódások fékező hatását és rendesen túlpörög, holott lassan kellene csak forognia. Erre jó a szabályozott hajtás, mert azonnal visszaveszi a kitöltési tényezőt és csak annyi áramot ( kitöltést ) ad a motornak, amennyivel a beállított fordulatszámon tudja tartani a motort.
Szia!
Teljesen igazad van.
Akkor milyen kapcsolást használjak tud valaki valamit ajánlani?
"... ha rövid ideig kap teljes tápfeszt akkor is felépül a maximális mágneses tér így arra rövid időre nézve a motor a teljes teljesítményét le tudja adni."
Sajnos, nem tud felépülni a mágneses tér, csak akkora, amekkora a PWM-ből kijön, vagyis a PWM által generált átlagfeszültségnek megfelelő fluxus jön létre. Ebből az is következik, hogy fele feszültségen, csak fele teljesítményű lehet a motor. Ahhoz, hogy ugyanazon teljesítmény kijöjjön belőle, kétszer akkora áram kellene... ez ugye nem megy, mert a motor tekercselése nem erre van méretezve. Más kérdés, a nyomaték. Ez egy áramfüggő dolog ( meg a motor felépítésétől függ, stb ) A nyomaték, meg a teljesítmény két különböző dolog. Nagy nyomaték ahhoz kell, hogy egyáltalán meg tudja mozdítani a technológiát a motor. Ha ez egy ventillátorlapát, az tömegre könnyű, tehát, kicsi nyomaték is elegendő hozzá. Egy zagyszivattyút meg már elég nehéz megindítani, tehát, oda nagy nyomaték kell, vagyis kellően nagy áram a motoron. Valamelyik Newton törvény erről szól, vagyis egy tömeg gyorsítására fordítandó erő arányos magával a tömeg nagyságával, meg a gyorsítással. ( F = m x a ) Pl.: egy autó ahhoz, hogy jó legyen a gyorsulása, nagy nyomaték kell, a motor teljesítménye másodlagos, hiszen áttételekkel nagy nyomatékot el lehet érni. Ahhoz, hogy az autó gyorsan is menjen, viszont nagy teljesítmény kell, hiszen már nem kell gyorsítani, csak az autóra ható erőket ( kerekek súrlódása, légellenállás ) kell legyőzni. Ezért aztán egy jobb autóban nagy nyomaték van, nagy teljesítmény mellett.
Akkor ha jól értem a lényeget inkább egy kicsit nagyobb teljesítményű motort keressek és nagy áttétellel elég jó lesz mert lesz fordulata is a motornak a nagy áttétel miatt és lesz nyomaték is.
Akkor az a kapcsolás jó lesz amit feltettem valahol fentebb?
Pontosan! Hiszen, ha elég erős a motor és még áttétellel lassítod, akkor már jó nagy nyomatéka lesz, tehát még nagyobb tömeget is meg fog tudni mozgatni és kevésbé fog hirtelen felpörögni.
Nincs időm átbogarászni a rajzot, de jónak néz ki. Hiányzik róla egy 1..5 ezer mikrós kondi a tápfeszültségről. E nélkül jó nagy túlfeszültségek lesznek a FET-en, ami esetleg tönkre is teheti. Arra ügyelj, hogy a FET, az előbb említett kondi, meg a motorral párhuzamos dióda egymáshoz a lehető legközelebb legyenek szerelve, vagyis hogy minél rövidebb dróttal legyenek összekötve, hogy kicsi legyen az áramkör szórt induktivitása. Nem ártana bele áramkorlát, de ha nincs, talán az sem olyan nagy baj, akkor tegyél bele inkább több FET-et párhuzamosan. Ez nem egy 100%-os megoldás, de gondolom, felügyelet nélkül nem működik ez a szerkezet. Ha meg megszorul a motor, akkor gyorsan kikapcsolod. ( mielőtt leégne... ) Lehet visszatáplálósra is csinálni, de elég bonyolult és sok munka, műszer, idő, stb. Szerintem, a használati értéke nincs arányban a ráfordított munkával. Inkább vigyél magaddal még egy akksit...
sziasztok, hegeszéshez épitenék egy forgó asztalt, amit trabant 6 voltos ablaktörlőmotorral hajtanék meg, fokozatmentesen., az lenne a kérdésem a szakiktól hogy milyen paraméterü trafó kellene hozzá, és hogy lehetne ezt valami potméter félével szabályozni? trafó hány amperos legyen? nem nagy lessz az asztal,(20 cm kör) van egy hajtás amire közvetlen csatlakozik a motor tengelye, többen ajánlották már a modellvasut tápját, de az nekem drága és posta is sok lenne. gondoltam egy olyan trafóra amit lehet 1,5 voltonként szabályozni, kapcsolós tipus, ez elég lenne ? 1 amperos. tudom nem fokozatmentes de akkor ha ez maradna tennék rá szijtárcsákat kicsiket felezőnek. motorra pl 3 cm átmérő, meghajtott tengelyre meg 6 cm es.
köszi előre is üdv ati
sziasztok, annyiban változott a dolog hogy az ablaktörlő nem 6 hanem 12 voltos. most néztem meg. ugy adták nekem hogy 6 de meg sem néztem csak nemrégen.
valamint lenne itthon egy számitógép tápegységem ami használt de müködőképes codegen 350 w os. mértem rajta 3,3 5,2 6,3 10, és 16 voltot meghajtattam a motort 3,3 al és 5,2 vel, elég erősen hajtja, fognám le kézzel a motor tengelyét de nem birom. szóval jóless szerintem. már csak az lenne a kérdésem hogyan tudnám szabályozni a tápegység kimeneti áramját. fokozatmentesen, a 16 voltot igénybe véve. köszönöm előre is. üdv ati
Hogy tetszik?
A szakiktól kérdezném hogy mindegy milyen kondenzátort használok a linkelt kapcsoláshoz? A motor és a fet közé nem kellene védődióda?
szia, köszi, ez sokba kerül megépittetni?
és bonyolult? nem értek hozzá laikus vagyok. üdv ati |
Bejelentkezés
Hirdetés |











