Fórum témák
» Több friss téma |
Fórum » DCF77 óra Nixie-csövekkel
Rájöttem, hogy mi volt a hiba.Nincs a szám gépemen soros port(Olyan égetőm van ami soros portra csatlakoztatható) és haver gépével égettem a PIC-et, de a nagy sietségben elfelejtettem törlést csinálni a PIC-en.Most töröltem, égettem és működik.
Na jólvan, örülünk neki. Hajrá a dobozolással...
Talán csak nem a JDM volt, az ominózus égető ! ?
Má megint az a JDM. Jó az, csak nem megy mindenkinél, mindenkor. (olyan mint a sex...
)
Sziasztok!
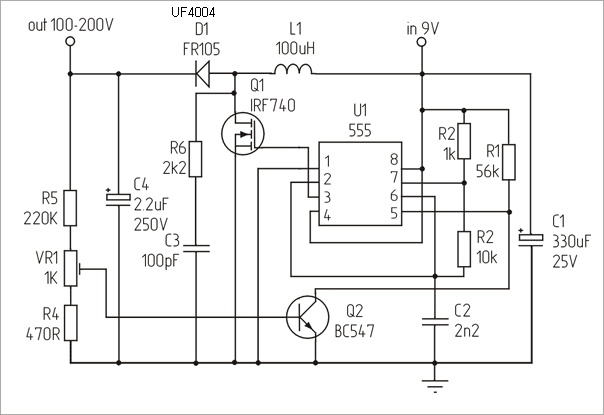
Ezen a fórumon találtam ezt a step-up rajzot. Nekem nem egészen nixie-csőhöz kellene, de ezért nem nyitok új topicot. A kérdésem az lenne, hogy hogyan tudom a kimeneti feszültséget 325V-ra megemelni? Sajnos a Multisim nem tudja nekem leszimulálni. Várom a válaszotokat. Üdv: levi18
Szerintem elsőnek az R4-et kellene csökkenteni. De csak óvatosan (vagy VR1 értékét nagyobbra cserélni) ! Valószínűleg nagyobbértékűre kell szerélni az L1 induktivitást is. S legalább 600V-os alkatrészeket kell beültetni a "nagyfeszültségű" oldalra!
Gondolon én ...
Köszönöm a választ. Milyen kezdőértékeket javasolnál?
Tudom, ha már a Multisimmel nem tudom leszimulálni, akkor össze kéne rakni próbapanelen, de nincs itthon FET-em sem és időhiányban is szenvedek. Kb jövő héten kezdeném el megépíteni. A feszültségértékekre jó is, hogy figyelmeztetsz, mert én még nem nagyon dolgoztam ilyen nagyfeszültségű cuccokkal. És a hatásfokról mit lehet tudni?
Én csak az építési tapasztalataimat tudom megosztani veled... A 170V nál nem volt vele gond. Viszont 200V felett az IRF730 már egy kicsit pirított. Kisérletezésnél mindenlépp alkalmazz egy 12V /10W vagy 21W-os ízzót. Ez jelzi ha valami nem OK. S a fetet is megvédi ha kicsi az induktivitás. Szerintem egy 2.2K-s trimmerrel kellene kezdeni... Tremészetesen a legkisseb feszről inditani a tesztet. S egy árammérőműszeri is nagy sergítség lesz a túlterhelés megelőzésében. Sok sikert!
Köszönöm a válaszod, ha építkezés közben probléma merülne fel, akkor írni fogok.
Találtam egy 1.5v-os elemel működő nixie csöves órát. Egy hasonlott szeretnék én is építeni. Nagyon megköszönném, ha valami kapcsolást, linket vagy valami mást tudnátok adni. De ha másfajta elemel is megy az se baj. A válaszokat előre is köszönöm.
Kép a szerkezetről A hetedik hozzászólás
Hali !
Végig olvastam a topicot Nagyon állatok ezek a Nixie csöves dolgok (nekem Fallout -os hangulat jut eszembe róluk ). Úgyhogy eldöntöttem hogy én is építek hasonlót (azon gondolkoztam lehetne-e számgéphez illeszteni őket, hogy pl proci megy egyéb hőmérsékletet jelenítsenek meg? ), néztem e-bay en csöveket szerintem rendelek..... Viszont lenne pár kérdésem (tudom lesz költői is köztük, de hátha )Gyártják még ezeket a csöveket vajon ? ill. írtátok aszem Tom025, hogy méh telepen akadt rá nixie csövekre..... Nekem eddig a MÉH ről papír és fém kupacok juttotak eszembe, nem is gondoltam hogy ilyen értékes dolgokat lehet beszerezni Ezzel kapcsolatban az a kérdésem hogy csak simán besétálok a helyi MÉHbe elkezdek turkálni azt odaviszem a "portásnak" amit találtam hogy vihetem-e ? Vagy hogy kell ezt elképzelni ?Bocs a hülye kérdésekért .... és előre is kösz a válaszokat Üdv. Zsolti
Hello!
Ez a MÉH telepes dolog szerintem nagyon helyfüggő meg attól is függ h ismered e a fazont aki ott dolgozik vagy nem.Szóval sztem ennek helybe nézz utána. Atz h gyártják e azt nem tudoim én az elektroncso.hu oldalról rendelktem van ott egy teloszám felhívod ha délelőtt hívod még aznap feladja a postán a srác.A Z573M csöveknek 900FT darabja de a sráccal kb2 hónapja beszélgettem telefonon azt mondta hogy lesznek neki a valaha létezett legnagyobb NIXIE-k kb 7000FT/DB de ezt csak beszélgetés szinten mondta.
Köszi a választ
, megyek összehaverkodom a telepvezetővel aztán feltúrok mindent Nixie csövek után .Más téma: Találtam ilyen csövet hogy IN-13 nagyon szép Bargraph kijelző asszem . Tudja valaki hogy lehetne ebből mondjuk hőmérőt, vagy esetleg kivezérlésjelzőt csinálni ?Illetve egyáltalán letudná-e ez a cső a kivezérlésjelző gyors ugrálásait követni ??? Idézet: „Tudja valaki hogy lehetne ebből mondjuk hőmérőt, vagy esetleg kivezérlésjelzőt csinálni” Először a keresőt kellett volna használni...
Igazad van bocsi
elhamarkadott voltam. Csak bezsongtam mert ha minden jól megy lesz pár ilyen szépségem
Hello elkészült a NIXIE órám most járok a tesztelés stádiumában azt szeretném kérdezni,hogy az anódellenállásoknak menyire szabad melegedni? Mert nekem most kb 40sec alatt 50C lett aztán kikapcsoltam mert nem tudom h meddig szabad neki elmenni. A feszültség 305V de ezt le fogom csökkenteni kb a felére ez medoldja a problémámat?
Szia!
A MÉH telepes dolog leginkább helyfüggő. Nem kell haveri viszonyban lenni a telepvezetővel, amit bent megtalálsz, a portán kifizeted és a tiéd. Szabadon turkálhatsz bent. El kell menni, bent körülnézni, a gödöllői méhben van direkt egy külön "konténer" a nyák paneleknek.. Az elektronikáért pénzt se lenne szabad kérniük, mivel veszélyes hulladéknak minősül, nekik kell fizetniük az elviteléért, de ennek ellenére nálunk gyakran megteszik, persze nem egetrengető összegekért. Viszont nem minden telepen vannak ilyenek, van olyan is ahol tényleg csak vas és papír van, meg kell nézni...
Szerintem olyan 180V-ig vidd csak le. A csöveknek a begyújtáshoz általában 140-150V szokott kelleni. Nekem nem melegszenek az ellenállások egyáltalán, olyan 190V-ra van beállítva a DC-DC.
Nekem is lenne egy kérdésem.
Tom025 nixi óráját szeretném átültetni VFD kijelzőre. Van 13 pici VFD-m a típusuk: Futaba DG8R Arra gondoltam, hogy a 74141-et lecserélném CD4511-re, mert az adatlapja szerint meg tud hajtani VFD-t. A gon az hogy nemtudom, hogyan kell rátenni a rácsokat a PIC kimeneteire. Tehát a kérdésem, hogyan illesszem rá a rácsokat a PIC kimeneteire? A neten ennyit találtam a kijelzőkről, a google fordította angolra: Idézet: „Dimensions φ8 × H30 mm dimensional display W3 × H6 mm 0.65V 22mA power grid (current) 12V 0.45mA filament segment 12V 40uA (measured value) Removed from the calculator. Small display tube. Right in the center of a number of "4" segment for the show because there is a segment 8.” Előre is köszi
Szerintem nagyjából úgy kellene megcsinálni, ahogy az eredetiben az anódokat kapcsolgatja, csak nem kell 170V, hanem a 12V-ot kellene a rácsokra is kapcsolni. A 4511 12V-os szegmenskimeneteit meg az összekötött szegmensanódokra. A 4511-ek bemenetein a szinteltolást ne felejtsd el!
Szerintem egyébként az adatok így olvasandók (legalábbis nekem így tűnik értelmesnek): -0.65V 22mA filament power -> fűtés -grid (current) 12V 0.45mA -> digit kijelölés -segment 12V 40uA (measured value) -> szegmens kigyújtás
A szintillesztést milyen IC-vel csináljam?
Talán a legkorrektebb a CD4504 (MC14504) TTL->CMOS szintillesztő lenne.
|
Bejelentkezés
Hirdetés |





) 
elhamarkadott voltam. Csak bezsongtam mert ha minden jól megy lesz pár ilyen szépségem 




