Fórum témák
» Több friss téma |
Fórum » Death of Zen (DoZ) 20W-os A osztályú erősítő
Témaindító: vendelkiraly, idő: Dec 17, 2007
Témakörök:
Köszönöm a gyors válaszodat. A 100 ohm mondjuk 5W és valami jobb minőségű ( poliészter ) kondival jó lenne? elektrik
A 100 ohm nem ok csak 10 ohm kell . A kondenzator ok ha legalabb 40 -50 volt ot tud.
Az ellenàllàs értéktől nem nagyon kellene eltérni . Az ellenàllàs 1-2watt - jó.
Sziasztok!
Egy buta kérdés! A féltàp beállítás után a nyugalmiáram 1,7A-ra állításával a féltápnak maradnia kell, vagy csökkeni fog? Esetleg kicsi a trafó, vagy szimplán elszúrtam valamit? Egyébként szól, nyugalmi állandó.
Egy kicsit elviszi a féltàpot a nyugalmi beàllitàs de ezt egyszerüen korrekciózni kell .
Kettö müszer kell a beàllitàshoz .
Kettő müszer és simán bálittható
Hol lehet ilyen vastag anyagú szögalut kapni?
Tudomásom szerint sehol ezeket én csináltam , a tranzisztorok felől 9mm a másik oldala 10mm .
A hozzászólás módosítva: Jan 3, 2018
Üdv.! Most álltam neki, de elakdtam. Valaki jár még erre felé?
Már rögtön az elején!
Csináltam egyet, elsőre jó lett, csodálkoztam is. Be tudtam állítani a fél tápfeszt is, meg a nyugalmi áramot is. A sikeren felbuzdulva, csináltam még egyet, sikerült elpörkölnöm a tranzisztorokat, mert rossz irányba volt a poti és maxon volt az áram.(bátor voltam és egyből a rendes tápot adtam neki). Aztán kinyírtam az elsőt is, azt most nem részletezem, hogy hogyan. A lényeg, hogy kicseréltem az összes tranzisztort, tegnap kivettem egyesével mindent és leellenőrizgettem, de nem működnek. A nyugalmi áramot tudom állítani, de a fél tápfeszt nem.
Már nem tudok mérni sem. Az egyik 100ohmosom izzik ha ráadom a feszt, meg a p1 is ha le van tekerve. Du. veszek cuccokat hozzá.
A 100 Ω akkor izzik, ha a végtranzisztor rossz, vagy rosszul van bekötve, például elcserélt bázis-emitter huzalozás.
Fotózd le a panel mindkét oldalát, hogy a szemrevételezéssel kiszűrhető hibákra még az előtt rámutathassunk, mielőtt áram alá helyeznéd az erősítőt!
Leellenőriztem a tranzisztorokat, most újak vannak benne. A forrasztások már nem a legszebbek, mert 100x kiszedtem már mindent, leellenőriztem, meg visszaraktam.
A panelterv tükörképét marattad ki Bővebben: Link, erre gondolhatott a költő.
A BD139-eseket átforgattad a tükrözés miatt?
Igen, tudom. Fordítva vannak. Meg a bc212 is ennek megfelelően van benn. Elsőre jó is volt, még hallgattam is egy percig.
Már biztos rájöttél, a P2-t óramutató járásával egyezően ütközésig tekerve indul az élesztés. A másik végállásban a trimmer lábai között 0 Ω az ellenállás.
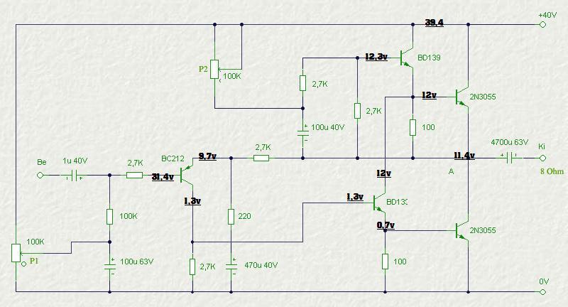
A biztonságos élesztés érdekében tegyél egy 10 Ω-os ellenállást a tápágba és mérd a rajta eső feszültséget. Áram alá helyezést követően állítsd be a P2-vel 100 mA áramfelvételt (1 V esik a 10 Ω-os ellenálláson), ekkor már nyitnak a végtranzisztorok és vizsgálható az áramkör. Amennyiben P1-re továbbra sem reagál a kimeneti feszültség, mérd meg testhez képest a tranzisztorok emitter, bázis és kollektor feszültségét Bővebben: Link. Itt egy rajz amin megoszthatod velünk az eredményeket. Sajnos előfordul, hogy a dióda, vagy tranzisztor vizsgálóval jónak mutatkozó félvezető az üzemi áramon és feszültségen hibát mutat, ezt a mérésedből tudjuk majd megállapítani. Szerk.: Az élesztés kezdetén P1 középállásban. A hozzászólás módosítva: Jan 15, 2019
Szia! A BD139-ek tudnak hűlni hasukkal a hűtőtönk felé? Bár 1W alatt kell csak disszipálniuk, de talán a csavar is átvisz ennyi hőt.
Akkor lesz tartós az erősítőd, ha a végtranzisztorok alá csillámlemez kerül hővezető pasztával és a fenyőléctől izmosabb kengyellel szorítod le őket
![]() A végtranzisztort bekötő huzalokat kurtítsd meg, mert a drótok parazita induktivitása és kapacitása instabillá teheti az áramkört. A hozzászólás módosítva: Jan 15, 2019
Köszönöm a segítséget, infókat. Vettem mindent, este méregetek. Annyit még nem ment sajnos, hogy a bd139 melegedhessen. Egyelőre nem a tartósság a lényeg, hanem hogy egyáltalán életre keljen. Természetesen a fenyőlécet sem végleges megoldásnak szántam és a drótokat sem.
Üdv.! Mivel bd139 helyett bd140-et adtak a boltban , így azokat nem tudom cserélni, majd csak legközelebb. Kicsit azért kísérletezgetek, mert nem hagy nyugodni. Diódavizsgálóval mindegyik bd139-em jó, ami gyanús, mert volt amelyik füstölt is.
2n3055-öt raktam be újakat, amiket szintén megvizsgáltam diódavizsgálóval. Beállítottam a nyug áramot 100mA-re, de csak úgy tudok rajta álítani ha p1-et teljesen letekerem, vagyis nulla az ellenállása. Amint állítok rajta, lecsökken a nyug áram. Mivel kölcsönbe volt csak nálam megfelelő táp, így 24 voltról tudom csak próbálni, vagy kevesebbről. A fél tápfeszt max 6 voltra tudom állítani, annál csak kicsit lejebb megy. Amiket a rajzon megadtál fesz értékeket, azt hogyan kezeljem a 24 voltos tápfesznél? Amúgy szól, kipróbáltam.
Csak írd rá az üres rajzra a feszültségeket! Ha valamivel kevesebb mint 100 mA a nyugalmi áram és/vagy nem áll be a fél-tápfesz az nem zavarja a kiértékelést.
Az a rajz amin a feszültségek is láthatók, az egy hibás erősítőről felvett adatokat tartalmazza. A méréseredményedből majdan levont következtetésekhez igyekszem magyarázatot fűzni, hogy jártasságot szerezhess a hibafeltárásban, nem ördöngösség.
Rendben, nagyon szépen köszönöm, lekötelezel! Holnap megcsinálom.
Amiket méregettem! Köszönöm a segítséget!
A tranzisztorok általános jellemzője, hogy a bázis-emitter között 0,6-0,7 V a feszültség a munkapont környékén. Teljesítménytranzisztornál nagyobb feszültség is lehet, magas kollektoráram mellett.
A BC212 ugyan ez alapján hibásnak tűnne, de itt a mérőeszközöd belső ellenállása vihette el a bázis feszültségét. Ha lett volna a kimeneten egy voltmérő az jelezte volna a feszültség megváltozását. A BC212-t követő BD139 bázisfeszültsége sajnos nem értelmezhető, mert a BC212 kollektorfeszültségével meg kell egyezzen, hiszen össze vannak kötve. Amennyiben mégis a mérés bizonyul helyesnek, akkor ott szakadás van amit meg kell szüntetned. Ezen BD139 emitterfeszültsége szintén irreális. Egyrészt a 100 Ω izzana tőle, másrészt a hozzá kapcsolódó 2N3055 19,8 V bázis-emitter feszültségkülönbsége egyértelműen hibás, vagy bekötetlen tranzisztort mutat. Kérlek ismételd ennek a BD139-nek a mérését!
Rendben, köszönöm! Sajnos pár napig nem tudok foglalkozni vele, de igyekszem!
Üdv.! Ma végre lejutottam a műhelybe, volt is sikerélmény rendesen. Legutóbb már nagyon fáradt lehettem, hibát hibára halmoztam, így sikerült az összes tranzisztort halálra ítélni mindkét panelen. Az egyik bd139-re úgy raktam a bordát, hogy összezártam vele a lábait, volt egy poti, amit ellenőrzés után visszaraktam, de nem forrasztottam be, a trafón nem jó kivezetésekre kötöttem ezért dupla volt a tápfesz, a két potit összekevertem beállítás szempontjából.........pont pont pont. Kellett ez a pár nap kihagyás. Szóval újak a tranzisztorok, sikerült beállítanom a fél tápfeszt is, meg a nyugalmi áramot is. Az utóbbit 1,7A-re. 24 voltról ment kb. egy órát, 38°C lett a hűtőborda. A bd139-re is kellett a hűtés, mert amíg nem volt rajta, addig ahogy melegedett, úgy kúszott felfelé a nyugalmi áram. A hangja nagyon tetszik, még nem hallottam hasonlót soha. Köszönöm a segítséget, majd ha valakit még érdekel, írok a fejleményekről. Bár egy éve nem járt itt senki.
Ügyes vagy! Ha írsz ebbe a topicba, azt elég sokan látni fogják.
|
Bejelentkezés
Hirdetés |








Csináltam egyet, elsőre jó lett, csodálkoztam is. Be tudtam állítani a fél tápfeszt is, meg a nyugalmi áramot is. A sikeren felbuzdulva, csináltam még egyet, sikerült elpörkölnöm a tranzisztorokat, mert rossz irányba volt a poti és maxon volt az áram.(bátor voltam és egyből a rendes tápot adtam neki). Aztán kinyírtam az elsőt is, azt most nem részletezem, hogy hogyan. A lényeg, hogy kicseréltem az összes tranzisztort, tegnap kivettem egyesével mindent és leellenőrizgettem, de nem működnek. A nyugalmi áramot tudom állítani, de a fél tápfeszt nem. 








