Fórum témák
» Több friss téma |
Fórum » Digitális forrasztóállomás
No. Összeraktam dugdosós panelen egy STK200-at. Beraktam egy üres Atmega8-at, pont olyat, mint ami a forrasztóállomásban van. Szépen ki is tudom olvasni, nyilván üres. A következő lépés az lesz, hogy megpróbálom kiolvasni a forrasztóét, viszont nem tudom, hogy mit kell kiolvasni? Flash, EEPROM, mindenféle FUSE bitek, kicsit összekeveredtem.
Hali!
Ha másolni akarsz, akkor nyilván mindhármat ki kell olvasni.
Egyelőre nem sok sikert értem el. Megpróbáltam kiolvasni a forrasztóállomásban lévő Atmega8-at, de arra csak hibaüzenetet dob az avrdude. Initialization failed, rc=-1. Ha visszarakom az üreset, azzal simán kommunikál.
Sziasztok!
A kiforrasztó pákáknál szoktam látni egyik végén menetes, másik végén "csőrös" düznit. Az valami speciális kiforrasztó fej? Vagy van valami más alternativa /hétköznapi felhasználásba/ ?
Az egy feltételezhetően Weller kiforrasztó fej. A páka is vélhetően másik szükséges. Van kézi ónszippantó, de az teljesen más érzés.
A hozzászólás módosítva: Feb 8, 2018
Megerősítem, hogy az egy régi - kézi, gumilabdás - Weller kiforrasztónak a hegye. Ime
Sziasztok!
Ersa Digital 80A-hoz keresek páka hegyeket. A 832-es széria jó lehet hozzá?
Jó estét, sziasztok. Az lenne a kérdésem, hogy a hakko t12 forrasztopáka a hömérséklet ellenörzést, hogyan, milyen módon végzi. Valamint a hakko t12 vezérlöre hogyan lehetne a hakko907 pákát ráaplikálni, hogy a valós höfokot tudja mutatni, illetve szabályozni. Elöre is köszönöm a segítséget.
A hozzászólás módosítva: Ápr 29, 2018
Szia,
A T12 és a 907 nem kompatibilis. A T12 esetén a "hegybe" van beleépítve egy hőelem aminek a fűtőszállal közös két kivezetése van. Az ellenőrzés gondolom úgy történik, hogy a vezérlő lekapcsolja a fűtést majd megméri a hőelem feszültségét, aztán dönt valahogy. A 907-es (eredeti) 4 kivezetéses és termisztoros, illetve van olyan klónjai is ami hőelemes, de akkor se érdemes T12 vezérlővel használni. Kb. 1000 Ft költséggel össze lehet hozni egy (analóg) vezérlőt hozzá, nyilván trafó/táp nélkül.
Köszi az infókat. Közben rájöttem a müködésére. Ha az lm358-ra menö ellenállást lekötöm, a fetröl, és valami illesztöt teszek a termisztor és az IC közé a mérés megoldódik, az indítás meg már megoldható. Meg van a kapcsolási rajza.
A hozzászólás módosítva: Máj 1, 2018
Nekem úgy tűnik, hogy egy T12-es vezérlőből akar állomást csinálni egy 907-es pákához.
Nekem is, csak ennek az értelmét nem látom...
Hello!
Valaki megtudná mondani hakko clone hasonló betéteknek milyen a szenzora és milyen az ohm értéke mert betétem nincs de kellene a betét paraméterei HAKKO-T12 verzióhoz épitenék egy 858D Hö légelőt! De probléma az érzékelönél van nem indul el hakko t12 szabályzás! Modositások h12 Bővebben: Link 858D hez! A hozzászólás módosítva: Máj 6, 2018
Alapvetően vagy termisztor, vagy hőelem van. A T12 hőelemes, szerintem K típus, és ha igazam van akkor a hidegpont és a melegpont hőmérsékletkülönbségétől függő feszültséget ad le (41 µV/°C). A most kezem ügyébe került hamis T12 tip ellenállása 8 Ohm volt.
És ha már T12...
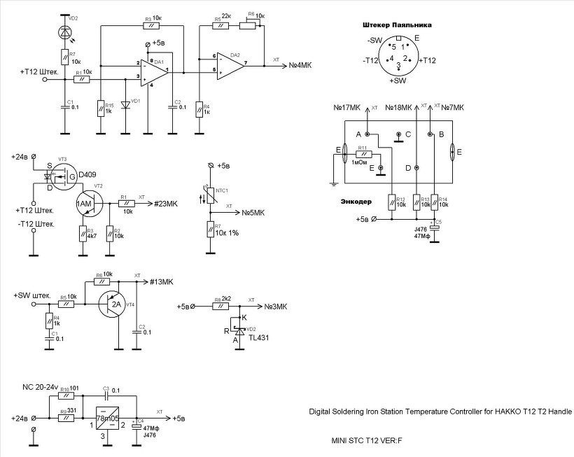
Szóval van nekem egy vezérlőm T12-höz, amihez hőmérsékletkijelzést csinálnék. Az első gondolatom az volt, hogy LM358-ból csinálnék egy 2 fokozatú erősítőt ami végül egy uC ADC-jére menne. Ez az IC 32 Volt inputig nem panaszkodik, az output pedig mindenképp a tápfesz. alatt van, szóval 5V-ról hajtva egy 5V-os uC "védve lenne" ezzel a módszerrel. Viszont a több helyen azt látom (pl. tango51 kommentje is), hogy a T12 + kivezetésről jövő jel egy 10k-s ellenálláson és egy diódán keresztül a GND-re van vezetve, és a 10k és a dióda közé megy az 1. opamp nem invertáló bemenete. Ez miért van így?
Hello! Mert az, hogy egy OPA bemenete kaphat 32V-ot, az csak akkor igaz, ha a tápfeszültsége is 32V. Mert a bementi feszültsége nem lehet magasabb mint a tápfeszültsége.
(Normál működéshez meg sem közelítheti azt. Nézd meg a CMRR paramétert.) Tekintve hogy a pákára rákapcsolja a fűtőfeszültséget a Fet az megjelenne az OPA bemenetén. (Ami egyébként rossz a rajzon mert A Fet S-D fel van cserélve és a GS közé is kell ellenállás kb. 22k, különben sosem fog lezárni a Fet.) Így a 10k és dióda 600mV-ra korlátozza a bementi feszültséget, ami bőven elég, hiszen a hőelem felől, csak pár mV fog érkezni, mikor a Fet kikapcsol. És ekkor mérhet majd az AD. Az LM358-nál 5V tápfesz esetén, maximum 3,6V kimenti feszültségre lehet számítani.
Ma is tanultam valamit, köszönöm!
(A rajzot nagyon meg se néztem, csak a mérő részt. 2,56V referenciát tervezek és 121x-es gain-t, szóval a 3,6V pont tökéletes lesz arra, hogy 1024-et olvassak amikor fűt a páka.)
Igen, 907-es pákához t12 vezérlöt. Megoldva, müködik.
A 907-ben thermoelem van. (Klón) A pákán belül közösitettem a fütést és a höelemet. Egy ellenállás értékét kell megváltoztatni hozzá és müködik.
És a 907-es hőeleme tolerálni fogja a 24V-ot amit ráküldesz így? Hosszú távon is?
Mert a T12-né ez a normális működés, de nem biztos hogy a 907-es klón betétek is szeretik ezt... A hozzászólás módosítva: Máj 22, 2018
t12 betétbe akkor höelem van nem termistor?
Igen, de magad is kipróbálhatod. Egy T12 betétet forrósíts fel (preferáltan ugye hozzá való forrasztóállomással), majd kapcsold ki az állomást és mérj feszültséget a 2 madzagon. Ha 0 V amit mérsz akkor termisztor, ha pár-pártíz mV-ot mérsz akkor thermocouple (kb. 4,1 mV / 100 °C).
T12 betétet nincsen sajnos egy oldalal ezért is kérdeztem meg érdekelne mi a benne lévö szenzor tulajdonsága tipusa !
Segítséget kérnék. Egy hakko 907-es pákát szeretnék vezérelni egy fűtés szabályzóval aminek a kimenete 12V 21mA. A mellékelt rajz egy 5v-os vezérlőből van. Milyen értékekre kellene változtatnom az ellenállás értéket hogy működjön.
Üdv!
Bővebben: Link Hogyan tudnám megtalálni az eredeti oldalt ahol ez "született". Megcsináltam a kapcsolást de valamiért nem úgy működik ahogy kelene.
Ezt nem tudom miért tőlem kérdezed, nem én linkeltem. Én egyébként a filenevekre próbálnék rákeresni a neten, jobb ötletem nincs.
Sziasztok!
Egy kis segítséget szeretnék kérni, pákakészítős projektemben. Próbálom kiemelni a lényeget (bocsi a tömörségért). Cél: leégett kínai páka remek vasaiból használható páka varázslása Hol tartok: leégés után felmértem a kárt, visszafejtettem a kapcs.rajzot, van terv hogyan jutok el a célig. Hol akadtam el: páka hőmérőjének típusára nem akaródzok rájönni. Miért fogtam bele: olcsón jó pákát szeretnék, ez a leégett ideális vasdonor, a többi alkatrész kb van raktáron, így csak lelkesedés kérdése a megvalósítás.-> hobbi Mi a donor: 2 in 1 852 Rework Station (márkátlan, bár ugyanilyen kb a Yihua is) link: https://www.ebay.de/itm/2-in-1-Soldering-Rework-Station-852D-Heislu...040093 Ami a veszteség: vezérlő IC megadta magát látványosan (kipukkant), hőlégfúvó hőmérője szakadást mutat, hőlégfúvó mérőáramkörének egyik ellenállása megfeketedett Konkrét cél: A célom a meglévő elektronikát felhasználva (de nem ódzkodom egy új paneltől sem), egy új mikrovezérlővel saját kóddal életrekelteni a pákát, akár egy kis PID szabályzással megbonyolítva a helyzetet. Konkrét elakadás: Ahhoz hogy szabályozni tudjam a páka hőmérsékletét, tudnom kell a hőmérsékletet feldolgozni. Kerestem neten milyen hőmérőket raknak pákákba, de a hőelem (K-type), vagy hőellenállás (RTD) került előtérbe. Mértem a kapcsokon ellenállást, és feszültséget is, a feszültség mindvégig 0.000V volt. Mért értékek: 23°C=57.6Ohm (szobahőm.); 28°C=59.17(kézmeleg);~300°C=97Ohm (másik pákával 450°C-on fűtve); Tudnátok tippet adni? Előre is köszönöm! Mellékelek: pákáról egy-két képet, panel két oldaláról képet, kapcsolási rajzokról képet, pákahegy bontásáról képet, A hozzászólás módosítva: Feb 8, 2019
|
Bejelentkezés
Hirdetés |


















