Fórum témák
» Több friss téma |
Sziasztok! Az este gondolkodtam hogy mi lenne valami más szenzorral kipróbálni,de fölösleges mert így a potival kipróbálva is ugrált.Nem lehetséges hogy valóban a programmal van valami? Nem értek hozzá.,de aki ért nem tud esetleg benne átírni olyasmit ami hibásnak tűnik? Építettem közbe egy másik kicsi hőmérőt ami egy Nokia 3310-es kijelzőjén mutatja a hőfokot az teljesen jól működik(na de ez most nem ide tartozik),inkább az előzőről szeretnék még segítséget kérni ha lehetséges. Üdv!
Próbáld meg ezt a hex-et rárakni, nincs kizárva, hogy az a hiba, amit mondtam:
Szia! Köszönöm. Délután ki is próbálom,vagyis este. Utána jelentkezem. Üdv!
A két 100nF-os kondit azért hagyjam ott ahova beforrasztottam,? Vagyis az LM35 GND;+VS lábán és az AD-GND között? Mert ugye a helyzeten nem változtatott.
Az AD-GND közöttit nyugodtan vedd le, mert azt eléggé utálja a pic. A másik az jó ha ott van. Az ellenállás maradjon.
Ha ez se segít, akkor sajnos valami hulla a panelon. Vagy a pic, vagy az LM. Vagy murphy keze betette a lábát. ![]() Lehetnek csodák. Egyszer csináltam egy távirányítót RFM02-vel és hetente megzabált egy elemet. Pedig minden mérés, minden program tökéletes volt. Nem volt éppen kispálya, amíg rájöttem, hogy a nagyítós lámpám (fénycsöves) kikapcsolásakor felébred sleep-ből az adó és bekapcsolja az órajelkimenetét. 1uA helyett 5-10mA fogyasztás mellett. Pedig csak másfél centi volt az SPI vonal. Nálad meg vannak jó hosszú vezetékek a panelon, minden hülyeséget összeszedhetnek.
Megtettem mindent.Beégettem a Hex-et is. Ugyanúgy elugrál,(nem tudom hogy ez jelent e bármit is),de azt vettem észre hogy a számok közti ugrálás mintha lassabb lenne.
Tényleg, az nem mondtad, hogy a műszeren ugrál, vagy az LCD-n? Mert ha a műszeren, az nem túl érdekes. Ha az LCD-n 1-2 fokot ugrál, az természetes jelenség. Vannak a programnak hiányosságai. Csak akkor van baj, ha 25 fokról 80-ra pattog, mint az elején.
Most már megoldjuk, ha a fene fenét eszik is.
A Vref körül is lehetnek problémák. (program vagy az MCP1525)
Tesztnél maradjon a potméter és vedd ki a referencia IC-t. A Vref bemnenetet kösd +5V-ra. Üdv mgy
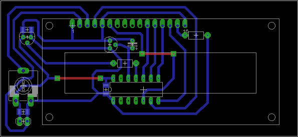
Ígértem paneltervet. Valami ilyesmire gondoltam. Vasaláshoz optimalizálva (jó vastag sávok, lábak között nincs átvezetés), közel egymáshoz a kritikus alkatrészek, rövid vezetékkel, a kondi az LCD alá fektethető, stb.. A maradék két átkötést már nem volt türelmem kibogarászni.
Itt egy új hex. MCLR kiiktatva, 20 olvasást átlagol másodpercenként.
Köszönöm szépen! Nemsokára ki is próbálom.
Sziasztok! Megépítettem ezt:Bővebben: Link Működött is rendesen kb 2 napig
idézőjelbe rendesen vagyis ha beállt a hőfokra akkor 1°C-al többet mutatott mint amennyit kellene. Most meg olyat csinál hogy elindítom megy kb 2-percet és eltűnik a kijelzőről minden. Ha kihúzom az adaptert,és visszadugom még nem indul, kb 5 perc pihenés után megint megy 2 percet . Egész jó játék. Időzítőnek nem rossz. Kondi okozhatja vagy a PIC? A hozzászólás módosítva: Nov 17, 2013
Kicseréltem a kondikat is,ellenállás is jó.Ugyan az a hiba.
Egy 5V Adaptert raktam a Tápegység modulra és onnan hoztam ki 3V-ot és így ment 2-percig.
9V-os elemről raktam a Tápegység modulra onnan tökéletesen megy. Akkor gondolom 3V DC adapter kell ide. Azt az 1 fokot valamivel lehet kalibrálni? vagy ez ilyen,és ennyit tud. A hozzászólás módosítva: Nov 17, 2013
Honna tudod hogy nem jó? Van valami hitelesített etalon hőmérőd?
Mi van a szenzorok környékén? Már más topikokban is számtalanszor kitaglaltuk, hogy a DS-ek nagyon érzékenyek, és a leg kisebb sugárző hőt is "bemérik". Azaz ha a PC táp, laptop, világítótest vagy bármi hőforrás van a közelében azonnal összeszedi. Nekem tavaly januárban -7 fokban az ablakban érte a napfény, és 23 fokot mért.... ilyen ez a fekete műanyag tok..... Ami meg a hibát illeti stabil, szűrt táp.... A hozzászólás módosítva: Nov 20, 2013
Sziasztok!
Szükségem lenne egy kis digitális hőmérőre egy pár extrával. Ki tudna nekem segítene benne? Igazából 4 vagy 6 diódával kellene rendelkeznie. Tudna valaki segíteni? A hozzászólás módosítva: Jan 13, 2014
Mi lenne az a pár extra? És milyen tartományben és pontossággal szeretnél mérni?
Ez engem is érdekelne.
Nekem 0-400fok közt kellene mérnie és 0-5fokos pontossággal. Lehetőleg k-típusú szenzorral kellene a mérést végeznie. Összesen 3 szenzor lenne és ezeket kellene külön-külön mérni. SMD PIC18F452-őm van amit fel lehetne használni. PICKIT2 programozóm van és PIC C Compliler programot használok. A mért értékeket egy 2x16-os kijelzőn szeretném megjeleníteni. Tudsz ebben segíteni? A hozzászólás módosítva: Feb 27, 2014
Uraim,
Továbbra is keresnék egy szakit aki el tudna irányítani vagy tudna segíteni egy K típusú szenzor PIC-re való illesztésében illetve ezen szenzor közölt adatait valahogy feldolgozni és értelmezhető adatokká alakítani. A mérés határ kb 0 és 400fok köz lenne. Tehát ami érdekelne: (P18F4550) Miként tudom rákapcsolni a PIC-re. Hogyan tudom feldolgozni C18-as programnak is értelmezhető módon a szenzorból jövő adatokat. Előre is köszönöm a segítséget.
Ez megoldás lehet?
Bővebben: Link Ha jól olvasom akkor ez AD849x IC analóggá alakítja jeleket melyet a PIC már könnyebben fel tud dolgozni. Vélemény? Programot miként tudom megírni, hogy mérni tudjam a jeleket?
Ha valaki tudna segíteni az előttem szóló kollégának, én is megköszönném.Nekem viszont kellene rá egy állítható kimenet (szabályzó), SSR kimenettel.Köszönöm!
ez a problémakör engem is érdekel úgy hogy figyelek
, Sajnos érdemben hozzászólni nem tudok.
Eddig jutottam:
Megadtam a portoknak, hogy analóg jelünk van. Main függvényen kívül még deklarálnunk kell egy változót:
Aztán a k típusú szenzort rákötöttem a már említett bekötés szerint. A0-ra Lást a képet melyet feljebb linkeltem. És kiíratom az LCD-re az értéket:
Ez ki is ír nekem egy adatot, de a baj, hogy a szenzor értékének (hő emelésénél vagy csökkentésénél) változtatására nem reagál. Valami ötlet? A hozzászólás módosítva: Márc 2, 2014
Van esetleg kapcsolás, hogy miként kötöm a MAX6675 chipet a PIC18F4550-hez?
Nincs kedved egy cikkben összeszedni a tapasztalataidat cuccaidat?
az ott van az adattálbán a 2. kép 3 madzaggal kapcsolódik.
Igen, de ez egyelőre nekem kevés.
Bekötöm a 3 lábát általam meghatározott Portra és lábakra és kb ennyi. De, hogy azok feldolgozása és ... húúúú ez még nem megy. Látom, hogy ez Digitális jeleket ad és ezen digitális jeleket kell feldolgozni. De miért 3 lábra? Az AD849x-nél csak 1 lábat kell bekötni (bár ez analóg), MAX6675-nél 3mat. Azt látom, hogy a két szélső az inkább bemenet és a középső a kimenet, de mit kell az IC felé küldeni? PL. progi nincs erre az változatra? Vagy itt tudnom kellene mi az a "SO, SCK, CS" (ezek lennének a digitális jelekhez feltétlen szükséges adatok?) A hozzászólás módosítva: Márc 3, 2014
Nagyon én sem értek hozzá, de a te picednek van hardweres spi portja, érdemes arra kötni.
18F4550 -> MAX6675. pic 33.(RB0) -> 7.láb pic 34.(RB1) -> 5.láb pic 7. (RA5) -> 6. láb De kötheted ahova akarod csak akkor neked kell programoznod mindent. |
Bejelentkezés
Hirdetés |





1uA helyett 5-10mA fogyasztás mellett. Pedig csak másfél centi volt az SPI vonal. Nálad meg vannak jó hosszú vezetékek a panelon, minden hülyeséget összeszedhetnek.








