Fórum témák
» Több friss téma |
Helo! Ezt jó részletesen leírtad.
Csak annyit tennék hozzá, hogy a Prolong trigger / Keep triggered for 0 ms: a késleltetést lehet beállítani. (mint néhány hifi kivezérlésjelzőjén ha eléri a "piros" tartományt, akkor késleltetve alszanak ki a piros ledek) Ezt a késleltetési időt lehet megadni ms-ban. JĐ
sziasztok
még új vagyok itt... nagyon tetszik ez a projekt, kedvet kaptam hozzá, le is töltöttem a programot, rájöttem majdnem mindenre, abban tudnátok-e segíteni hogy a disco litez progiban mire jó a Network Pipe gomb? Egyébként én is megépítem a kapcsolást csak az a gond hogy sajna már a gépembe nincs LPT -port és nagyon nem is látok hogy valahol lehetne esetleg szerezni ilyet (mármint bővítőkártyába)Segítségetek előre is köszönöm Krisztián
Ha megér Neked ennyit: Link, de lehet, hogy van olcsóbb is. Az USB-s nem mind használható, és az is van vagy 2800Ft.
Találtam olcsóbbat, és ráadásul két LPT kimenettel: Link
Helo!
Eddig nem nagyon érdekelt engem az a gomb, de most megnéztem, mire lehet használni. Ha rámész a gombra, kiír egy kis angol leírást. Lefordítottam. És arra jutottam: hogy elméletileg ha lan-ba van kötve két vagy több gép, akkor ez a DLPro tud kommunikálni másik DLPro-val. Gyakorlatban úgy néz ki, hogy tudod kezelni a másik gépen levő 32 ledet (vagy 8-at). A Network Pipe ablak sarkában van egy kéz, ott lehet beállítani a másik gép IP-címét. Persze ez csak úgy működik, ha mindkét gépen fut a program. DE ez nem 100%, ezt csak gondolom... Ha baromságot írtam, akkor előre is bocsi.
Hello!
Építeni akarok egy led kockát,de nem lpt-ről akarom vezérelni hanem a jack dugó rálenne kötve és ritmusra villogna,és néha felváltva.Van valamilyen kapcsolásirajz ehez? Előre is köszi!
szia
Azt írtad hogy nem mindegyik USB->LTP átalakító használható. Kérdésem az lenne, hogy létezik olyan ami erre a célra alkalmas lenne?
Bővebben: Link Alternatíva: Vedd meg pénteken, hétvégén próbálkozz, ha nem jó vidd vissza hétfőn. 3 napos visszavásárlási garancia.
sziasztok
szeretném megépíteni ezt az áramkörtBővebben: Link a képen lévő 5 voltot honnan lehetne leszedni? külön trafóval oldjam meg vagy a számítógépről vegyem le??? próbálkozom az áramkör megtervezésével de nem igazán akar összejönni az eagle-vel, nem csináltam még ilyet Annyi változtatást szeretnék a kapcsolásban hogy ne 220 V-ot lehessen vele kapcsolni hanem 3V-ot kb akkorát ami egy ledhez kell, de nem egy ledet szeretnék róla hajtani... Tudnátok ebben nekem segíteni?
Szia!
Az 5 Voltot simán veheted az USB-ről is, csak ne legyen 500mA-felett ez össz. áramfelvétel, ami LED-enként 15mA kb. De mielőtt így tennél, hány LED-et is akarsz, megy hogyan? Mert akkor már külön meghajtó fokozat is kell.
szia
Akkor leírnám, hogy mit is szeretnék. Adott ez az áramkör ami ugye a discolitez weboldalán található. Ezt szeretném annyiban változtatni, hogy 220V-ot és törpefeszültséget is lehessen vele kapcsolgatni... Arra gondoltam, hogy két nyákkal valósítanám meg a dolgot, az eggyikkel ugye a vezérlést a másikkal pedig az optocsatolós részét, tehát a képen látható kapcsolási rajz azon része ami az IC-kből kijön az lenne 1 panel a másik panelon pedig lennének az optocsatolók és az ehhez szükséges alkatrészek. Így ha csinálnék egy 220V-os optocsatolós áramkört és egy törpefeszültséghez valót akkor lehetne választani hogy melyiket dugjam rá attól fuggően hogy milyenek a meghajtani kívánt fényforrások (ledek vagy 220-as izzók) Annyit szeretnék még változtatni hogy a ledeket szeretném még kivezetni a doboz előlapjára, így még az optocsatolók előtt kellenének ledek is. A törpefeszültségű optocsatolós nyákkal még annyi gondolatom lenne hogy nem egy ledet szeretnék vele vezéreltetni hanem 1 és 30 közt változna attól fuggően hogy épp mennyit kötök rá tehát mindenképpen szeretnék elé rakni triacot vagy hasonlót hogy nagyobb áramot is elbírjon mondjuk 30 ledet 1 csatornán, de az is lehet hogy csak 1 db fog rá kerülni Még egy dolog lenne hogy lehetőleg ha kell hozzá külön delej, a LPT-n kívűl (gondolom, hogy kell ennyi lkedhez) azt külön táppal szeretném megoldani. Az egészet egy műszerdobozba tervezem beépíteni az elejére raknám a controll ledeket a hátuljára pedig mind a 32 csatornának megcsinálnám külön külön a kivezetéseket hogy csak rá kelljen dugdosni a fényforrásokat( ledeket). Hát így hírtelen ennyi
nos találtam egy pár kapcsolást a neten
mit szóltok hozzá???
+ itt van még egy kép
melyiket építsem meg??? szerintetek???
deluxe32_sch1 és deluxe32_sch2 nem más mint az itt már közölt rajz. a többit nem látni, csak fekete kockák (négyzetek
).
szia
megpróbálom még egyszer felrakni a képeket Ez miben különbözik az előzőtől?? Itt 2 db IC van, miben más? "Akkor leírnám, hogy mit is szeretnék. Adott ez az áramkör ami ugye a discolitez weboldalán található. Ezt szeretném annyiban változtatni, hogy 220V-ot és törpefeszültséget is lehessen vele kapcsolgatni... Arra gondoltam, hogy két nyákkal valósítanám meg a dolgot, az eggyikkel ugye a vezérlést a másikkal pedig az optocsatolós részét, tehát a képen látható kapcsolási rajz azon része ami az IC-kből kijön az lenne 1 panel a másik panelon pedig lennének az optocsatolók és az ehhez szükséges alkatrészek. Így ha csinálnék egy 220V-os optocsatolós áramkört és egy törpefeszültséghez valót akkor lehetne választani hogy melyiket dugjam rá attól fuggően hogy milyenek a meghajtani kívánt fényforrások (ledek vagy 220-as izzók) Annyit szeretnék még változtatni hogy a ledeket szeretném még kivezetni a doboz előlapjára, így még az optocsatolók előtt kellenének ledek is. A törpefeszültségű optocsatolós nyákkal még annyi gondolatom lenne hogy nem egy ledet szeretnék vele vezéreltetni hanem 1 és 30 közt változna attól fuggően hogy épp mennyit kötök rá tehát mindenképpen szeretnék elé rakni triacot vagy hasonlót hogy nagyobb áramot is elbírjon mondjuk 30 ledet 1 csatornán, de az is lehet hogy csak 1 db fog rá kerülni Még egy dolog lenne hogy lehetőleg ha kell hozzá külön delej, a LPT-n kívűl (gondolom, hogy kell ennyi lkedhez) azt külön táppal szeretném megoldani. Az egészet egy műszerdobozba tervezem beépíteni az elejére raknám a controll ledeket a hátuljára pedig mind a 32 csatornának megcsinálnám külön külön a kivezetéseket hogy csak rá kelljen dugdosni a fényforrásokat( ledeket). Hát így hírtelen ennyi."
meg itt van még egy-két kép
és valahogy így nézne ki az áramkör (ezt is a neten találtam) bocs a sok képért....
Mit szólsz hozzájuk?
Szerintem már el is készültél a legtöbb részével!
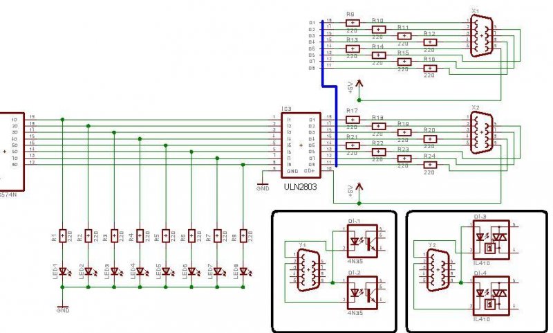
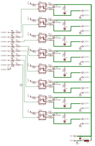
S ezt még 3Ds rajzban is szemlélteted. Az eddig elkészült kapcsolásokat felhasználva, "csak" össze kell huzaloznod őket. A 240V AC-s triakos panel jónak látszik. Ezen szerintem nem is nagyon kell változtatnod. Viszont a LED-füzéreket ha lehet a 1.png ( a LED-ek forditva vannak bekötve!) ULN2803-as kimeneteiről is lehetne vezérelni. ( S akár ez is maradhatna az alap vezérlőpanel. ) Csak a LED ek tápfeszültségét kell a LED-ek DB számához méretezni. Figyelembe véve az ULN2803-as adatait is. Vagyis a blokkok így lennének egymás után. LED-es: Deluxe32 (+ kontrol LED-ek) + ULN2803 -> LED-füzérek külső ( Vagy akár belső saját) tápforrásról megtáplálva. ( Az ULN2803 feszültségéhez méretezve. ) 240V AC-s ( Optocsatolós. ) : Deluxe32 (+ kontrol LED-ek) + ULN2803 -> Optopanel ( a MOC optokkall és a triakokkal. ) --> 240V-os izzók. (( A MOC OPTO LED-jeit, ekkor a deluxw32-ről kell megtáplálni. ))
A TRIAK-os panelt így nem alkalmazhatod! Egyenfeszültségnél a triakok az első impulzusnál "beragadnak"! Viszont a felesleges alkatrészeket eltávolítva - módosítva, a kapcsolás váltakozó áramra jó lesz.
![]() PL a triakkal párhuzamosan kötött RC kondenzátora, unipoláris 10-100-nF-os és 400VAC-sak legyenek. Az IN-1 és -2 közötti kondenzátort is el kell távolítani. Az induktivitás maradhat. De a várható legnagyobb áramra kell méretezni. S az IN-2 GND pontját is meg kell szüntetni, életvédelmi okokból! :felkialtas: ( Mivel a készülék a hálózatra ismeretlen fázisviszonnyal lesz csatlakoztatva, és az összekötött GND esetén, az egész készüléken életveszélyes feszültség lehet jelen.)
... Mivel a LED-ek száma eltérő lehet ezért érdemes FIX terhelő ellenállás helyett áramgenerátort alkalmazni. Szerencsére több megoldásból lehet választani. Én a közkedvelt _LM-317-es_ ajánlanám.
...
Köszi a választ, de azt hiszem a problémám nem itt van, mert a leírtak szerint minden be van állítva, de mégsem villognak a ledek, viszont ha megy a winamp és közben fent van az a kis 4*8-as ablak ami mutatja hogy hogyan villognának a ledek, és közben megy a diaglitez is és azon ha folyamatosan nyomkodom a control bits alatti 4 gomb közül mondjuk az elsőt akkor fel- fel villannak a ledek úgy mint ahogy abban a 4*8-as ablakban a kockák mutatják. Szóval az a meglátásom (ami lehet,hogy hülyeség), mintha nem frissülne az LPT port. Mit lehetne ilyenkor tenni?
Köszi a választ előre is.
szia
először is köszi a választ még nézegettem ezeket a dolgokat neten és megvan hogy milyenre is szeretném ![]() Egy viszonylag univerzális kütyüre gondoltam. Tehát... ---A vezérlő doboz (műszerdobozba szeretném beépíteni) alap vezérlő áramkör ami ugye áll az LTP csatiból, 74574 IC-ből, ULN2803-as IC-ből és a doboz elejébe szerelt controll ledek előtét ellenállásából. Szeretnék a két IC közé csatlakozókat amire ahogy a képen is látszik (1.png) párhuzamosan kapcsolnék 2 db 9-tűs D-sub csatlakozót (mint az RS232-es csati olyat), ezt a doboz hátúljára vezetném ki az LTP csatival együtt. Azért akarok mind a 4 IC-hez kettő darab 9 tűs csatit hogy rá lehessen csatlakozni több meghajtott egységgel... ( közetkező bekezdés) pl egy ledes (8 kimenet) és egy 220V-os (szintén 8 kimenet) És ugye kéne még bele egy tépegység ami ezt az áramkört látná el szuflával. ---A triacos doboz amivel ugye a 220V-os izzókat lehetne meghajtani (ebből készülne 4 db mert ugye 4*8=32 ) ez a doboz 9-tűs csatival csatlakozna a fő egységhez. a hátúlján lenne 8 db 220-as kivezetés és egy RS-232-es csati és persze a betáp (ebbe elvileg nem kell tápegység).---Ledek hajtására szolgáló doboz (ez hajtaná meg a ledeket) ebből a dobozkából is 4 db készülne. Itt viszont azt szeretném hogy 1-40db ledig bármennyit rá lehessen kapcsolni egy kimenetre éppen annyit amennyire szülség van Ebbe a dobozba viszont már kell külön táp aminek el kell bírni a ledeket ami max 320 db led lehet Annak örülnék ha mondjuk 12Vos feszt adna ki a kimeneteken mert max a ledek elé rakok előtét ellenállást vagy sorosan kapcsolok 4 db-ot.Ez lenne az elképzelésem....
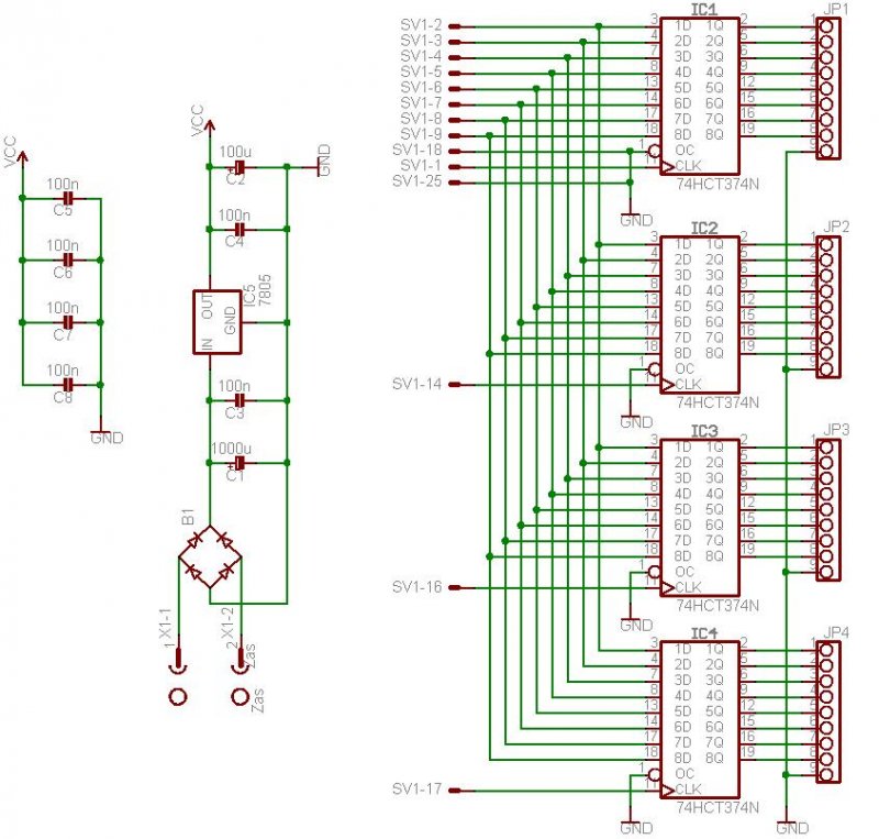
megpróbáltam megtervezni a vezérlő dobozba kerülő áramkört... Légyszi nézzetek rá, hogy okés-e minden rajta. És ha esetleg valaki megtenné, hogy rak rá egy külső tápot (tehát nem a számítógépről szeretném venni) azt nagyon megköszönném
meg a ledek ellenállásának kéne az értéke 470 ohm???És ha nem gond, legyen szíves valaki tervezze meg a nyákot mert nem boldogulok ezzel az eagle progival de csak ha nem baj!!!Előre is köszönöm mindenkinek a segítséget
Azt nem tudom menyire szerencsés két programmal egy portot vezérelni... De ha a diaglitez-nél a kimeneti pontokat lehet állítani és a csatlakozón is megjelennek a jelek, akkor a PLUGIN-nél is jónak kellene lenni a PORT vezérlésének. (Természetesen megfelelő beállítás mellett. ) Még körül lehet nézni a Vezérlőpult/ Rendszer.../Eszközkezelő/Portok - beállításai között.
Más ötletem most nincs.
Kicsit át kellene gondolni még a kapcsolást!
( Persze ez nem jelenti azt, hogy a kapcsolásod így nem működne. ) 1: A belső kontroll LED-eket ULN2803-al hajtod meg. ( !? ) ( Szerintem feleslegesen )2: De, a kimeneti pontokat közvetlen a 74HC547-ről akarod meghajtani. Ide viszont mindenképp illene egy-egy illesztő (erősítő) fokozat. MERT a kimeneteken bármi megtörténhet. S talán egyszerűbb az adott port erősítő CHIP-jét kicserélni. ( Bár a jelen esetben nem egy méregdrága kontrollert kellene cserélni. ) Üzemeltetés szempontjából is előnyösebb a kimenetek független kezelése. Az egyik kimeneten létrejövő rendellenesség csak az adott kimenetet bénítja meg ( szerencsés esetben ), de a 74HC574-es IC még túlélheti és a másik porton tovább szolgáltathatja a vezérlő jelet. Igy kicsit üzembiztosabb lesz a készülék üzemeltetése.De mellékelek egy rajzot az én elgondolásomról... Az ULN helyett bármilyen nyitott kollektoros nem invertáló logikai kapu is jó... ( Egy ULN-ől a két opto kimenet ( s akár a kontroll LED-ek is ) meghajthatók. Biztosan el fogja bírni. 3*15mA... )
szia
hát biztos jobban értesz hozzá! Én csak egy kezdő amatőr vagyok, mondjuk annó 5 éve elektronikát tanultam (gyengeáramot) a Corvin Mátyás Szakközépiskolában, de nem azon a pályán helyezkedtem el... na mind1, nem ide tartozik Viszont megterveztem a kapcsolási rajzot ahogy javasoltad remélem így már jobb lessz. Vszont a tápot még mindíg nem értem... ha külső tápot rakok tehát nem az ltp-ről veszem akkor az ULN2803-nak kell csak külső táp??? a 74574 IC-k az ltp-ről kapják a tápot vagy ez most hogy is van? Mert valamennyi táp az áramkörhöz gondolom az LTP-ről is jön vagy nem?Elvileg ugye a táphoz kell egy trafó egy 7805-ös stabilizáló IC és két kondenzátor ezeket még valahogy be kéne varázsolni a kapcsolásba, légyszi ha van egy pár perced tedd bele ezeket az alkatrészeket és kösd össze, hogy összeálljon teljesen a kép (számomra). Nem szeretnék semmit leégetni meg felgyujtani Előre is hálásan köszönöm |
Bejelentkezés
Hirdetés |




és nagyon nem is látok hogy valahol lehetne esetleg szerezni ilyet (mármint bővítőkártyába)













...







