Fórum témák
» Több friss téma |
Sziasztok!
Ahogy olvastam végig a hozzászólásokat egyre jobban megtetszett nekem is ez a 192 ledes. Ha megírnád a programot, annak én is nagyon örülnék. Ha jól tudom ennél a vezérlésnél a ledek száma fordítottan arányos a frissítés gyakoriságával, de ez gondolom 192 lednél még nem nagyon látszik. (javítsatok ki, ha nem jól írtam) Ha lesz időm, és energiám, talán a nyári szünetben megcsinálom.
Ez a fajta ledem van.Bővebben: Link
Akkor szereznem kellene 5V tápot na de honnan? Vagy valahogy le kellene csökkenteni a feszültséget,hogy 5V jöjjön ki mondjuk egy 12V tápból. Feszültségszabályzó kellene ami eléggé nagy áramot is elbír.Tudnál valamit ajánlani ami jó lenne erre a célra?
Igen jól tudod, de itt tényleg nem gond, sőt a 32*24 (768db) RGB LED-esnél sem lenne probléma, csak az már kész anyagi csőd lenne.
Nem akarok multiplexelni, ezért a fényerő tökéletes lenne, csak amit kinéztem IC-t, nem bírja meghajtani a LED-et. Kell hozzá vagy tranyó, vagy meghajtó IC.
Akkor másik IC kellenek vagy tranyók?
Akkor hogy oldjuk meg mi legyen? Nézel másik IC-t vagy rakjunk tranyókat?
Olyan soros tároló lenne a legjobb, ami egy ledet még elbír. Persze a leg korrektebb LED-enként egy tranyó (vagy tranyómező) lenne. Az egész úgysem jó egy nyákon, tehát nem lesz gond a helyszűke. Egy másik topikban ennek a megoldásán tanakodunk.
Igen. Meg én is agyalok valami egyszerű, jó megoldáson.
Sikerült valamit kitalálni,hogy hogyan oldjuk meg a problémát?
Bocsi, most kicsit a kecskeméti talival vagyok elfoglalva, de utána lesz időm foglalkozni vele. Van már ötletem, csak még utána kel nézni, és egy szimulátoron se ártana letesztelni.
Rendben.
Egyébként lehet én is ott leszek.
Helo!
Nem akarlak sürgetni, csak azt szeretném kérdezni, hogy hogy állsz a "dologgal"? Esetleg ha már van elképzelés, vagy rajz, és leírod, megtárgyaljuk, esetleg (bár ezt kétlem ) megpróbálnék én is belesegíteni. Nagyon köszönöm!
Szia!
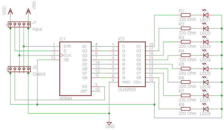
Van megoldás. A 24 darab soros tárolós IC után jön 1-1 darab tranzisztormező. Árban ugyan ott vagyunk, mint 8db tranzisztor+8db bázisellenállás, viszont egyszerűbb az áramkör, a nyák. Ez az IC már akár kis izzók (max 25VA) meghajtására is képes. 24db 74 HCT 374 (74 LS 374) 24db ULN 2803 A 192db 820 Ω-os ellenállás 192db LED. Egy nyákra megy 2-2 IC és 16 LED. ez alkot egy sort. a LED-ek 1cm-enként lesznek, tehát 16-17cm hosszú, és kb 5 cm széles csík kell. s ebből lesz 12 sor. Így a kijelző kb. 16*12 cm-es lesz. A nyákok élével sorakoznak majd egymás mellett. A kapcsolási rajzot, nyáktervet a hétvégéig megpróbálom elkészíteni.
Hello! (bocsi, hogy eddig nem válaszoltam, csak összeszedtem a gondolataimat
)Értek mindent! Szóval 12 egyforma panelt kell készíteni, amik egymásra lesznek fogatva gondolom távtartóval. Néztem, hogy 16cm-es nyákokat lehet kapni, úgyhogy az pont jó lesz. Összeszedtem az alkatrészeket. Számomra kicsit húzós az ár, de majd félreteszek rá. (kb 7500Ft+maratás+forrasztás+idő) Még azt szerettem volna kérdezni, hogy milyen ledet ajánlasz? Zöldet akarok, 5mm-es, csak azt nem tudom, hogy diffúz, vagy transzparens? (a deluxe32 piros diffúzzal van, viszont a transzparens szebb lenne) Kössz! JĐ
Sziasztok!
Én "leragadtam" a 32 LED- es változatnál, ahhoz tervezgetem a panelt. Lenne egy két fura kérdésem. Az "alap" kapcsolást szeretném megépíteni, viszont a 74374-es adatlapján láttam egy-két feneséget. A LED-eket "pozitív logikával" akarom bekötni, csakhogy a kimenetek max. árama magas szinten 1-2,6 mA, míg alacsonynál 12-24 mA. Nekem az utóbbi érték szimpatikusabb, ahhoz viszont az Ut-t kéne közösíteni a LED-eknek, plusz a winampot is inverzbe kéne belőni. Ráadásul ha jól vettem ki a datasheet-ből, az IC-k max árama 40mA (gondolom a 8 kimenet terhelésével együtt). Kérdésem az lenne, hogy mi a tapasztalatotok ez ügyben. Talán értelmesebb lenne egy laza multiplex kapcsolást összedobni, 12 tranzisztorral úgy, hogy a 8 adatbit adná a sorokat, a 4 kontroll az oszlopokat. Igaz ekkor semmi tároló nem lenne közbeiktatva, de ez talán nem is zavaró... Válaszotokat, véleményeteket, kritikátokat előre is köszi!
Szia! Erősítheted és invertálhatod a 74374-es kimenetét NPN tranzisztorokkal, vagy ULN2003 ( ULN2023; ULN2068. ) tranzisztorhidakkal. Így a nyitott kollektoros meghajtás minden előnyét ki lehet használni! De akár buszerősítő IC-t is lehetne alkalmazni a kellő áram leadásához.
A 74534es típus a 74374 invertáló megfelelője...
Köszönöm a segítséget!
Valószínűleg egy öszvér megoldást fogok először kipróbálni, azaz elhagyom a 74 374 IC-ket, és vonalmeghajtókkal simán mátrixban vezérlem a LED-eket. Így talán nagyobb áramot is keresztül tudok rajtuk hajtani, mert a kontrollbitek miatt nem folyamatosan kapnak jelet a LED-ek. A meghajtók 500 mA terhelhetősége pedig épp elég, még sok is .
Kíváncsian várom (várjuk) a tapasztalataidat!
Remélem megosztod velünk!
Mindenképp! Akkor is, ha egész más házibuli - tartozék kerekedik ki a dologból, nevezetesen füstgép
. Legalább tudni fogjuk, hogy nem így kéne. Az eredeti panel tervét befejezem, de nem bizti hogy megcsinálom, inkább felrakom, mert ha már egyszer elkezdtem...
No, végre elkészültem a "kézzel fogható" kapcsolási rajzzal. (Az időm is kevés volt, meg egy teljesen új progit kellett elsajátítanom, de megérte, jó kis progi!)
Ez a rajz egy 8 bites egység, ebből kell majd tetszés szerinti darabot sorba kötni. A mostani esetben 24 db lesz. Ahogy írtam, egy sorban 2 ilyen, s 12 sor lesz. Tápellátás 5V. A nyákterve is "kész", de ráfér némi optimalizálás. ![]() * A rajz hibás, ezért töröltem. ITT a jó rajz. Action2K
Köszi! Javítottam. Más hiba esetleg?
Helo!
Fúú, nagyon köszönöm! (próbálnék hozzászólni, de nem tudok mit... ) Amúgy értek mindent amit írtál.Karácsony környékére terveztem az építését, úgyhogy nem sürgős. Várom a nyáktervet, és a programot.Köszi! JĐ
Az adatlap szerint a QS' (10-es láb) invertáló kimenettel kell sorosítani a CD4094-es léptetőtárolókat. De akár egy három vagy négypólusú jumperrel is megoldható a kívánt soros kimenet kiválasztása.
Más észrevételem nincs.
Heló! Érdeklődni szeretnék hogy jártas e valaki olyasmiben, hogy pc-ről szeretnék ütemre vagy esetleg valami progi segítségével, egy adott zenére például égőket vezérelni. Hogy értsétek pontosan mi is a kérdésem például: BO-CI BO-CI TAR-KA "zene" lejátszása közben mondjuk azt szeretném, hogy van 4 égőm az 1-es égő a BO-ra, a 2-es égő a CI-ra, a hármas égő a TAR-ra, a 4-es égő pedig a KA-ra villanjon fel. Persze némileg több égővel, égősorokkal, komolyabb zenével gondolnám mind ezt. Köszi a válaszokat előre is.
Nincsmit! Remélem megtalálod a kérdéseidre a választ.
S ha még lenne, tedd fel nyugodtan.
Sziasztok! Van ugye ez a 32 ledes kapcsolás. Kipróbáltam a DIAGLITEZ-zel működnek a ledek , de a winamppal semmi. Valaki valamelyik fórumban egy discó litez beállításai nevű fájlt felrakott azt leszedtem aszerint beállítottam a winampot de egy led sem akar működni a winappal. Jó lenne ha valaki tudna erre megoldást. Előre is köszi
Ja nem tudom számít e valamit de a discolitez beállításai nevű fájlban idézem:
Alapban a D-Litez csak a fekete kockáit mutatja meg nekünk. S ez nem túl látványos... Ahhoz h valami a képernyőn és az élő LPT-proton is megjelenhessen, a következőt kell tenned: Az egereddel kiválasztasz egy kockát és a JOBB billentyűvel ráklikkelsz egyet. Ekkor egy Lite Setup(1) ablak jelenik meg! Na nekem nem Lite Setup (1), hanem Lite Setup (2) jelenik meg? Köszi mégegyszer
Meked azt hiszem a Dlitez finomhangolása fog kelleni:
' Szia! A "dlitez210.exe" telepítését és beállítását levezetem neked. Hátha ezzel, így meg tudod oldani, h elinduljon a discólitez a winamp alatt... Én a 2.5-ös winampot használom, mert nekem ez a verzió tökéletesen megfelel és ez alá, a d-litezt betudtam állítani. Az újabb winampokkal nincs tapasztalatom... Ha már telepítetted a D-litezt, akkor a beállítást olvasd át! Telepítés A d-litez telepítéséhez el kell indítani a "dlitez210.exe"-t. Ekkor egy előugró ablakban megkérdezi a program, h. hova, melyik könyvtárba pakoljon ki. Itt érdemes mindjárt a WINAMP telepítési könyvtárát beállítani (( megkeresni) Bár aszem alapból azt a könyvtárat jelöli ki, ahova a winamp lett telepítve). Ha ez megvan akkor next-gomb megynyom... A telepítés végén egy "Log.txt"-ben el lehet olvasni a beállítási és egyéb infókat. Persze angolul. ![]() Beállítás Ezzel a telepítésnek vége. Jöhet a PLUG-IN beállítása. Elindítod a WINAMP-ot, s utána a BEÁLLÍTÁSOK / TULAJDONSÁGOK... (Ctrl+P Bill) -ban megkeresed Plug-in / Látványopciót. UA-zt éred el ha a Látvány opcióban a Plug-in választás... (Ctrl+K bill) választod! Ott, a LÁTVÁNY PLUGIN-ben kiválasztod a DiscoLitez (Vis_DiscóLitez.dll)-lt. Ezután már csak a D-liezt kell "finomhangolni" . Megpróbálok egyszerűen fogalmazni.... Alapban a D-Litez csak a fekete kockáit mutatja meg nekünk. S ez nem túl látványos... Ahhoz h valami a képernyőn és az élő LPT-proton is megjelenhessen, a következőt kell tenned: Az egereddel kiválasztasz egy kockát és a JOBB billentyűvel ráklikkelsz egyet. Ekkor egy Lite Setup(1) ablak jelenik meg! DE nekünk a másik, az Expert beállítás fog kelleni, szóval klikk oda ballal... Ez már egy kicsit részletesebb panel. S itt lehet szépen beállítani a megjelenítési paramétereket. Az Expert-ablak funkciói: Triggered ranges / Lite enabled. Ez be kell pipálni, különben a kocka inaktív lesz! /Trigger Range / From és / To csúszkákkal a triggerküszöböt lehet beállítani. Ezt majd kikisérletezed... Data to use / Spectrum data / Form és / TO. Ezekkel lehet finoman beállítani a frekvancia tartományt... / Waveform averange. Itt egy "durva UV-métert" paraméterét állítjuk be, s ekkor csak a Trigger Ranges csúszkái változtatnak a kocka villogási paraméterén. Visual. ITT lehet a beállításokat ellenőrizni. Ez a VIZUÁLIS RÉSZ! Lite Color. Itt a kocka szintén lehet beállítani. Jobb klikk. Csak fekete ne legyen! Channel. Hangcsatorna választás. ( Értelemszerűen egyet ki kell választani! Mert nem fog addig a kocka villogni!!! ) Prolong trigger / Keep triggered for 0 ms. ??? ??? Hardware output[u]. Nyomtatóport beállítás! / Output Plugin[/u]. A ténylegesen létező nyomtatóportot kell itt kiválasztani. Ált. ...port at 378h szokott lenni. / Channel. Itt az LPT port kimeneti bitjeit lehet az adott kockához hozzárendelni. Fontos! Egy kocka egy portbit!!! / Enable hardware output. Ezzel lehet engedélyezni a portot, h a kimeneten is megjelenhessen a jel... S ezt így szépen be kell állítani az összes használni kívánt kockán... Még valami nagyon fontos!!! Ha sikerült egy szép beállítást eszközölnöd, akkor azt a D-Litez főablakában, az OPT-fül alatt mentheted el. S onnan tudsz elmentett Lite Rig.. -fájlt visszatölteni. S van még egy két hasznos lehetőség... PL: minden számhoz egyedi fényeffektet lehet készíteni és azt a D-Litez elő is szedi… ( Lásd: Discólámpák - Winaphoz - _.jpg ) De az előbb említett beállítások a legfontosabbak ahhoz h. egyáltalán valami a kimeneten megvillanhasson. Sok sikert a plugin használatához! ÜDV.: _jami_ ![]() " |
Bejelentkezés
Hirdetés |




Ha megírnád a programot, annak én is nagyon örülnék.
Kell hozzá vagy tranyó, vagy meghajtó IC.
.




