Fórum témák
» Több friss téma |
Fórum » EAGLE NYÁK tervező
Témaindító: csonthulye, idő: Dec 1, 2005
Témakörök:
Eagle leírások a neten:
Eagle alkatrész-könyvtárak: http://www.snapeda.com
és a leírás hozzá.- http://www.piclist.com/images/www/hobby_elec/e_eagle.htm - http://pa-elektronika.hu/hu/cikkek/75-eagle.html
Kíváncsi vagyok a véleményetekre.
Szerintetek hogy sikerült?
Persze az alkatrészek is könnyen átrakosgathatók, egyik lbr-ből egy másikba.
Amúgy egyszer (igaz elég régen) kaptam tőled egy (ha jól emlékszem) attila86.lbr-t, lehet, hogy még meg is van valahol. Ha megtalálom átküldjem?
Hmm, ha megvan akkor küldd át légy szíves, hátha újabb mint gondolom.
Remélem a lábkiosztásokban nem tévedtél, én nem ellenőriztem.
A sematikus jeleket kétféleképpen lehet megcsinálni. Az egyik, amilyet te csináltál, a tokozás másolata - azonos elrendezésben és sorrendben. Ilyet lehet generáltatni a make-symbol-device-package-bsdl.ulp -vel. A microchip.lbr-ben is van néhány dspic33, azok is ezzel készültek. Én inkább a 33IO-MQ.sym -hez hasonló elrendezést szeretem. Ha már a Microchip-pel foglalkozol, próbáltad a honlapjukon elérhető Ultra Librarian software-t? Elvileg azzal többféle NYÁK-tervezőhöz lehet alkatrészkönyvtárat generálni a letöltött anyagból.
Köszönöm! Kipróbáltam a Ultra Librarian-t. Tetszik egyszerű vele az alkatrészeket létrehozni. Én a tokozás másolatát szeretem, tervezéskor számomra áttekinthetőbb.
make-symbol-device-package-bsdl.ulp ki is próbálom majd. Köszönöm a segítséget
Szia. Én meg egy moderátort várok...
Hi,
Ez a reader, de van egy szerkesztője is az Ultra Librarian-nak ahol hozhatsz létre saját alkatrészt egy adatbázisba. Mondjuk ennek csak akkor van értelme ha a támogatott nyák szerkesztők mindegyikéhez akarsz alkatrészt készíteni egy mozdulattal.
Sziasztok!
Találkozott már valaki azzal a hibával hogy ha az 5.11.0-s Eagle-lel gerbert generálok, akkor a feliratokon az "Á" betűt elrontja? Minden más ékezetes betű jó, csak az Á nem. Tervező nézetben, ha csak a brd-t nyitom meg, ott még jó, csak ha gerbert generálok belőle akkor nem. Tudtok valami megoldást? Köszi
Ne használj ékezetet. A többit már a tervezőben is eldugja . . .
Ha nagyon akarsz tudsz képet berakni, oda azt írsz , amit csak akarsz. A hozzászólás módosítva: Okt 7, 2012
Sziasztok! Hogyan lehet megoldani hogy valamilyen billentyű kombináció lenyomásával réteget lehessen váltani?
Azt hiszem, sehogyan. Viszont az egér görgőjével kattintva tudsz váltani - legalábbis a vezetősáv-rétegek között.
Köszi! Ez is jó. Sőt! Jobb is. Így még gyorsabb is mint ha billentyűzetet nyomnám. Nyáktervező versenyre indulok úgyhogy minden másodperc számít.
A hozzászólás módosítva: Okt 7, 2012
A billentyűkombinációk a szerkesztőablakokban az Options - Assign... párbeszédablakban definiálhatók. Csak arra kell ügyelni, hogy a már foglaltat ne írd felül.
Nem találtam sehol ilyen usb3 lib et (néztem a cadsoftnál is) nincs meg valakinek ?
Sziasztok,
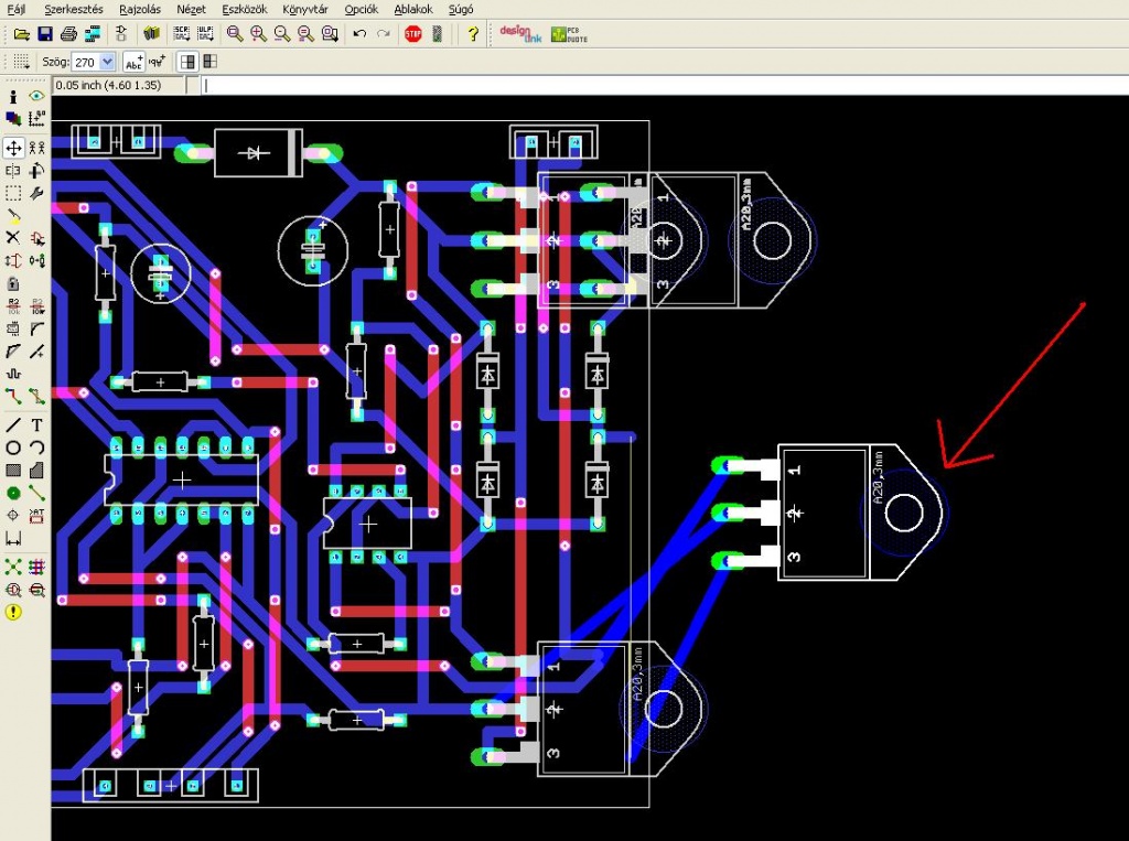
a 6.2.0 Light Edition verziót használom. Miért van egyes teljesítménytranzisztoroknál (pl: BD249) a fémházon a furat körül "Top restricted" terület kijelölve, mintha a tranyót fektetve kéne a nyákra szerelni?
még egy kérdésem lenne,
a GND-t egy rögzítési ponton akarom letestelni a fémvázra. Hogyan tudok egy összefüggő rézfelületre furatot elhelyezni, hogy a furat területén ne legyen réz? A drillel nem tudok ilyet.
Felteszem, rossz poziciónálást választottál. Az eagle többet is feldob, válassz olyat ami neked megfelelő.
Sziasztok!
Azzal a kérdéssel fordulok hozzátok, hogy milyen módon lehet megnézni egy vezetősáv hosszát illetve van-e valamilyen mód arra, hogy egyforma hosszú vezetősávokat készítsek? Köszönöm!
Üdv,
vezetősávra jobb egérgombbal > dimension; vagy dimension parancs kiválasztása után bal gombbal a kérdéses sávra (/lyukra, furatra): kiírja a hosszát (/átmérőjét), nálam mm-ben. A copy-val tudod másolni a megfelelő hoszúságú vezetősávot. A hozzászólás módosítva: Okt 11, 2012
Hello,
talán ha elolvasnád a tutorialt is, nem csak a kézikönyvet. Ott van a 15. fejezet végén a polygon GND használata a demo2.brd-vel illusztrálva. A hozzászólás módosítva: Okt 11, 2012
Hi,
Egyforma hosszú vezetősávok készítésére a differenciál érpár rajzolása van kitalálva. Ennek nézz utána. Üdv !
Rendben, köszönöm szépen a válaszokat!!!
Kis segítséget szeretnék kérni az EAGLE programmal kapcsolatban.Próbáltam egy hangrögzítő áramkör áramköri rajzát tervezni de a nyákterven valamiért eltérően vezetékezi össze a a program a vezető sávokat z ic vel.Tudna valaki segíteni hogy ennek m i lehet az oka esetleg?Csatoltam az áramköri rajzot.Ahogy észrevettem csak az IC bekötési pontjait cseréli fel a program tervezéskor.
Helo!
Megnéztem valóban nálam is felcserél egy két lábat, egy dolgot tudnék javasolni, alkatrésztervezőben át kell párosítani a lábakat... Nekem ez az Ic és könyvtár meg sincs, ugyhogy sajnos nem tudok segíteni benne, de esetleg ha elküldöd a könyvtárt, akkor megnézhetem.
Az alkatrészt tedd fel mert a lábcserék azon dőlnek el.
Igen igazad van, kicsit fáradt vagyok most értem haza melóbol...
lionsec: Az alkatrészt tedd fel. |
Bejelentkezés
Hirdetés |












