Fórum témák
» Több friss téma |
Fórum » EAGLE NYÁK tervező
Témaindító: csonthulye, idő: Dec 1, 2005
Témakörök:
Eagle leírások a neten:
Eagle alkatrész-könyvtárak: http://www.snapeda.com
és a leírás hozzá.- http://www.piclist.com/images/www/hobby_elec/e_eagle.htm - http://pa-elektronika.hu/hu/cikkek/75-eagle.html
És csak egyetlen oldalt kellett volna visszalapozni. De egyesek szerint könnyebb mást dolgoztatni, mással kerestetni, mint keresni.
![]() Frankye, ez nem neked szól, hanem a kérdezőnek. A hozzászólás módosítva: Jún 4, 2013
Bocsánat,igazatok van
,csak nem volt időm bogarászni...Köszönöm !
Csak okulásként:a beállítások rendben voltak,egy régi HP 5P produkálta ezt a hibát,másik nyomtatóval OK.
Sziasztok!
Biztos egy újabb láma kezdő kérdés de gondoltam inkább megkérdezem, hátha okosabb leszek. Eagleben összeraktam egy áramkört. A kontha-ban bevásároltam a kellő eszközöket (egy nagyon egyszerű áramkör, már segítettetek benne itt a fórumon). Szóval megvan a nyákrajz és az eszközök is. És ennél a résznél csapott belém a kérdés. Honnan tudom, hogy a vásárolt eszközök ugyanolyanak mint amit az eagle használ. Például, az én esetemben, honnan tudom, hogy az USB csatlakozók pontjai pont ott lesznek ahol az eagle is jelzi? Kapcsoló esetén dettó... honnan tudom, hogy a kapcsolónak ugyanolyan vastagságű tűi vannak mint az eagleben beillesztett kapcsolónak. Van erre valami hülyebiztos módszer? (nyákrajz csatolva) Segítségeteket előre is köszönöm!
Idézet: „Van erre valami hülyebiztos módszer?” Van, nyomtasd ki és tedd rá az alkatrészeket, vagy a rajzon a rács méret alapján számold ki mi mekkora, vagy használd a mérőt (dimension) ikont, vagy .....
Szia ! Niedzella már megválaszolta, én is ezt a módszert követem: Ki kell nyomtatni 100%-os méretben. Ha a nyomtatott változat nem jó - a panel sem lesz az. SMD-nél egyszerűbb a helyzet, mert csak rárakod a padekre, de furatlábasnál, nem árt átdöfni a papírt és úgy belepróbálni. Nyilván sokat segítenek az adatlapok és a meglévő alkatrészek, no és egy tolómérő is. Az alkatrészek jellemzően raszterre vannak méretezve, azt a rács ki/bekapcsolásával is ellenőrízheted magában az Eagle-ben, hogy pontosan illeszkedik-e az alkatrészed a raszterhez. Ha pedig nincs olyan alkatrész a könyvtárban, ami kellene - marad a saját rajzolása.
Szia,
Javaslom, hogy legközelebb fordítva csináld a dolgot: Először vedd meg az alkatrészeket, utána tervezz hozzá NYÁK-ot! Legalábbis, én így csinálom... Persze ilyen egyszerű áramkörnél, szinte biztos hogy minden stimmel (bár az USB csati...), de bonyolultabb áramköröknél lehet majd gond.
Sziasztok!
3db nyáktervvel is készen vagyok már, a készíttetésnél szóltak, hogy a 10mil-es vezetékeket nem tudják garantálni. 16-osra kellene változtatnom. A tervek elég bonyolultak ahhoz, hogy minden sávot áthúzzak 16-ossal. Van erre valami automatikus megoldás, hogy a minden 10mil-es vezetéket 16-osra cseréljen, a más méretűeket pedig ne változtassa meg? Köszönöm.
A csavarhúzónál beállítod a vezetékszélességet 16 ra ezután amire kattintasz, azt átrajzolja.Lehet nem a leggyorsabb, de az újra vezetékezésnél azért jobb.
Szia!
1. Kézzel minden egyes huzalt át váltasz más szélességre, vagy 2. Használod ezt: Bővebben: Link
Talán a drc szabályoknál lévő min vezetékszélesség módosítja a boardon lévő vezetékek szélességét. A lyukaknál működik, lehet vezetékre is.
Ha gondolod nyomok fel egy videót, de csak ha kell jelezz légyszíves ha kell.
Sziasztok. Tudna valaki segíteni az EAGLE-ben egy nyákterv elrendezésében? Már nyűglődök vele egy ideje, de nem akar az igazi lenni.
Amúgy ez egy elektromos dobókocka, amit próba panelen összeraktam és klasszul működik, de a brd fájl nem akar összejönni. Előre is köszönöm. Kari55.
Köszi a gyors reagálást.
Szerkesztés/change/width működik, de nagyon sok a vezeték. IMI féle ULP lehet jó megoldás lesz, kipróbálom. A DRC szabálymódosítás utólag nem változtatja meg a vezeték szélességet, ezt próbáltam már. Itt akadtam el önerőből... Még egyszer köszi a segítséget. Ui.: Az ULP tökéletesen működik, egy pillanat és megcsinálta az összes 10-ről 16-ra cserét...
Szia!
"Azért ez elgondolkodtató mi az hogy 10mil-t nem tudnak garantálni." A hozzászólás módosítva: Jún 13, 2013
Ez valóban érdekes, mert 10mil az ugye 0,254mm Én CNC-vel, ami egy mechanikus monstrum - tudok 0,2mm-es marást csinálni gond nélkül, csak nagyon precízen kell beállítanom a Z 0 pontját. A vegyi eljárás ennél pontosabb eredményt ad. Igaz azonban, hogy az alámaródásra is ügyelni kell. Mellesleg a gyakorlatban én is azt tapasztaltam, hogy le lehet gyártani vékonyabb vezetősávot, de nehezen kezelhető, könnyen feljön stb... Lehet, hogy inkább itt a gond. Én azt tapasztaltam, hogy itthoni körülmények között ami biztonságosan használható, az a nyák vastagságának kb 10-20 szorosa azaz 03-0,6mm. Ez nem jön fel egykönnyen és sokáig használható, ráadásul gyártani is könnyebb. Nyilván vannak soklábú tokok, amihez ez kevés, de ott már egyébként is trükközni kell, azaz ezüstözés, aranyozás szükséges ami egyben a rétegvastagságot is növeli, javítja a forraszthatóságot, etc. etc.
Eagle-ben hol találhatóak a szalagkábel-csatlakozók? 24 és 26 pines nyákba ültethető anyára van szükségem. Létezik ilyen letölthető formátumban?
CON kezdetűek között biztosan.. Nyilván nem az alap készletet érdemes használni, kicsit böngészni kell az eagle oldalán. Van jópár.....
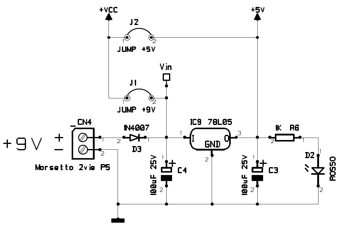
Megtaláltam, köszönöm szépen! Lenne még egy kérdésem: A mellékletben található J1-J2 alkatrészek hogyan nézhetnek ki a valóságban, valamint mi a szerepük a kapcsolásban? Lényeges őket beültetni?
A J1 és J2 jumperek. A pinhead mappában 2x1(vagy 1x2) néven találod meg. Konkrétan 2x1 tűs tüskesor. Arra hivatott, hogy azzal állítod be azt, hogy milyen feszültség jut ki VCC-re. Hogyha 9V-ot szeretnél akkor értelemszerűen a 9V-os jumpert kell rövidre zárni, hogyha 5 V-ot akkor az 5V-osat. A tüskék rövidre zárásához pedig ilyet szoktak használni. Ezt elvileg minden elektronikai üzletben lehet kapni.
Köszönöm szépen!
Most már csak azt nem értem, hogy az Eagle miért nem engedi a Vin vezetéknek beírni a nevét, mert akkor a többit is megváltoztatja. :S A hozzászólás módosítva: Jún 14, 2013
Végül sikerült beszúrnom az alkatrészt, és át is tudtam nevezni, de szeretnék megkérni valakit, hogy nézze meg, jó-e így az összekötés. Mellékeltem a rajzokat.
Rajz rossz. Ha van előtted egy rajz, azt miért nem tudod lemásolni ?
Vajon mit jelent az IC VI és VO kivezetése? (És miért van minden "fejjel lefelé"?)
Sikerült megoldani... Miért lenne fejjel lefelé?
Így rajzoltam, így van..
Szia! Gyakorlatilag az egyik jumperrel rövidrezárod a stabkockát, tehát nem mindegy, hogy bent van-e vagy sem. Az tény, hogy panelterven nem árt ha van mindig valamilyen "menekülési útvonal" ha mégis más célra is használná az ember a kész panelt. Megoldhatod ezt persze akár dip switch-el is, de egy sima ónpacával is a nyákoldalon. Sőt van is olyan library amiben ilyen ónpacás felületed van, ami könnyen össze és szétfolyatható. Te döntöd el - neked melyik a legmegfelelőbb. Jumperből van alacsonyabb smd kivitel is én például egy előlapnál kénytelen vagyok azt használni, mert a sima jumper magas lenne és nem férne el a fedlap. Használhatsz 0 ohmos ellenállást és panelbiztosítékokat is. Riasztóknál kis hullámvonalakat tesznek a panelre - elvékonyítva, hogy eldurranhassanak, vagy könnyed mozdulattal lehessen elvágni, a felhasználásnak megfelelően.
Köszönöm a segítséget, végre egy hozzászólás, amiből tanulni is lehet!!
Sziasztok. Átnéznétek-e a nyáktervemet, (kicsit átrajzoltam)hogy jó-e? Mert próba panelen jó volt, most meg a kész panel nem akar működni.
Köszönöm. |
Bejelentkezés
Hirdetés |





,csak nem volt időm bogarászni...Köszönöm ! 

Így rajzoltam, így van.. 