Fórum témák
» Több friss téma |
Üdv.
A legegyszerűbb az 555 IC-s kapcsolás, ahol az 555 IC out-jára közvetlenül van kapcsolva aPiezo hangszóró. annál egyszerűbbet nem nagyon találsz. Ugyanazen fórum 527001 hozzászólásban ott a kapcsolási rajz. Üdv Dolfin
Sziasztok.
Én is építenék egy jól működő rágcsáló riasztót egyik ismerősömnek.Végig olvastam a hozzászólásokat és nem tudtam eldönteni hogy most melyik a jól működő. Ha valaki tutira tudja mondani hogy jól bevált neki akkor megcsinálnám. Én csináltam egy szúnyogriasztót ott az volt a gond hogy megvolt az áramkör,én sem kaptam megfelelő csipogót 60 kHz-ig hozzá (legalábbis itt Magyarországon).Vettem itt egy sima piezo-t és eléggé visító hangot adott(azt hittem hogy nem jó a kapcsolás de kiderült hogy a piezo igen csak nem alkalmas erre a célra),aztán végül rátaláltam erre az oldalra Bővebben: Link innen hozott is az egyik ismerősöm egyet most ez van benne,itt most már semmi nem halható csak ha párhuzamosan kötök egy kondít mint annak a leírásában le van írva.Az utolsó héten tudtam már csak tesztelni mivel későn jutottam hozzá-de várom a következő nyarat mert úgy látom bevált. Na most ez az egész leírás nem ide kellett volna csak az a kérdésem hogy vajon itt is nem az a hiba hogy nem megfelelő hangszóró (csipogó) piezó van rákötve? Ha valakinek van most beüzemelt jól bevált rágcsáló riasztója írja meg melyik az én is szívesen megépíteném. Köszöntem előre is. Üdv.
Sziasztok, ha adapterről szeretnék egy ilyet használni akkor jó lesz a bekötés a rajz alapján? Na meg a piezzo?
Bővebben: Link Köszöntem a választ.
Hangszórókkal kapcsolatban mik a tapasztalatok? A mezei (olcsó) piezók adatlapok szerint csak pár kHz-ig működnek rendesen.
Működő áramkörben mi az ami tuti bevált?
Sziasztok, elolvastam a feltöltött linken lévőképet. Mindent értek csak egy dolgot nem, milyen LED kéne bele pontosan ( ha nem átlagos akkor milyen) ?
válaszokat előre is köszi.
Hello!
Végre valami gyakorlati eredmény! Egyszerű és olcsó.. üdv! proli007
En is reg kuzdok a szomszedaim miadt az egerekkel, eddig a befottesubeg+dio ami a legjobban bevallt, de osszel annyira elszaporodnak hogy szinte sorban allnak az uj uvegert.Nekem az "egerlikvidator" nevu keszulek jott be nagyon foleg azert mert tapasztalatbol tudom hogy az egerek valamiert nagyon szeretik a 12v egyenaramot.A falapos-rezdrotos szerkezet 220-al betapolva kicsit kamikaze mutatvany, foleg egy muhelyben ahol azert van eleg sok gyulekony cucc, de egy nagyfeszultsegu "szunyogsokkolo" egersokkolo kivitelben szerintem hatasosabb.Nem tudom hogy az egyenaram miert olyan vonzo az egerek szamara.
Hello!
Érdeklődni szeretnék, hogy konkrétan, hogy lehetséges és mik kellenek egy komolyabb ultrahangos rágcsáló riasztóhoz. Persze ami működik a patkányok ellen is kapcsolások és leírások érdekelnének, illetve nyáktervek.
Már van ilyen téma: Bővebben: Link
Mért nem használod a keresőt? Bővebben: Link
Hali!
Segítség annyi de annyi kapcsolási rajzot és hozzászólást elolvastam és lestem de nem tudom eldönteni melyik jó ezért kérek vkit, aki már épített és tesztelt egér ellen és patkány ellen is riasztót az kérem segítsen a választásban akár 80 akár 1000 nm2 lefedőről is. Köszi szépen
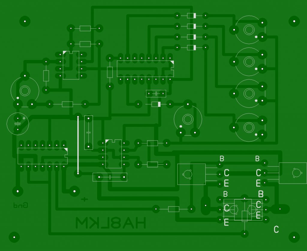
Szia! Az általam építettet a linken találod. KB 20 DB készült belőle barátaimnak és ismerőseimnek. Van aki dicséri van aki nem. Ha e-mellett döntesz felteszem a nyák rajzot is.
Köszi szépen igen ezt már láttam és tetszik a kapcsolasok.hu n megtaláltam csak féltem h amik rajta szerepelnek értékek nem jók mert azt írta az egyik hozzá szóló h változtatni kell az ellenállások méretein és mivel osszilloszkópom még nincs így nem mertem belevágni. De egy próbát megér és köszi, ha lehet meg tudnád esetleg mondani h mekkerro hz re képes mert ahogy nézegettem a boltiak is bizonyos tartományokban mozognak és ezért gondolom h beválhat. Mert gondolom a hangnak a terjedése függ a hz-től és ezért írják h bizonyos boltiak mekkora négyzetméterekre jók mert nekem sajna kell a padra nyest ellen kell sajna a pincébe és a műhelybe az egerek ellen is.
Sziasztok!
Tud-e valaki közületek tuti kipróbált Ultrahangos patkány riasztó frekvenciát. A kapcsolás nem gond csak hogyan hangoljam, hogy tényleg sikoltófrászt kapjon a "vicsok" ? Most építek egy szerkezetet és az ultrahang multivibrátor már megy. Kösz előre is ha van infótok erről!
Elkészült a Nyák is azóta. Jelenleg 40 KHz a frekije.
Hali ez amit csináltál patkányok ellen jó ? Kipróbáltad már? Mert ha igen el szeretném kérni a nyák tervet illetve a kapcsolását is mert én is éppen ezen ügyködök! Köszi
Szólni szól, csak az a baj, hogy én is hallom, valamint a hangsorozat váltásánál nagyon csicsog! Mondjuk édesapámat nem zavarja lazán alszik mellette (az ágya mellé tettem Hi
) Még nem derült ki hogy mit szólnak hozzá a patkányok. A macska is alszik mellette, pedig szkóppal nézve kb. 30KHz-s jelet is tartalmaz.
Hali! Elég szép böszme ség kipróbálnám én is a nyomtató barát nyák tervét és a kapcs rajzot küldd már el kérlek vagy emailban köszi
Szia Balázs!
Én is itt a topikban találtam a kapcsolást többször ajánlották a srácok csak rá kellett kattintani. Csak még azóta sem derült ki, hogy bármire is riasztó lenne... Lehet, hogy alakítani kellene rajta, vagy fogni egy Patkányt kísérlet képen.
Hali!
Köszi szépen hát ezt is meg csinálom aztán majd meg mondom milyen a kapcsolasok. hu lévős egér riasztót mind két értékkel meg csináltam de sajna időm nem votl rá h bevigyem az egyetemre és meg nézzem oszilloszkóppal De már majd rá szokok! És Te mit halottál a piezzókról igaz h a lapka is meg ami lapka de foglalatba van az is csak 180 fokba górja a hangot mert irányitott ? A kapcsolási rajzokkal meg még annyi prob van h most randizgatok az eagllel és hát még kezdeti státuszban járok mert azt nem tanitják még:d De köszi mindent:d Rem vmi már működni fog meg hát még egy ebriasztót is kell sajnos
Nem sokat érnek ezek a 30-40KHz-es kütyük.
A szomszédomnak olyan riasztója van,a ami hallható tartományban is prüttyög, és 30KHz-en is, valamint változtatja a jel frekvenciáját 30KHz, környékén, mégsem ér semmit. A 45mp.kénti 2sec.prüttyögést 80-100m.re is hallani lehet, nagyon zavaró idegesítő tud lenni,főleg éjszaka de az egerek megszokják.
Hello!
Szerintem azért van bizonyos szöge az Ultrahang terjedésének már a hangsugárzó tölcséres kivitele végett is. Amúgy még nem tapasztalt édesapám sem patkány aktivitás csökkenést. Holnap jó Húsvéti locsolkodást kivül-belül!
Nos lehet benne valami de én tulajdon kép ezekből indultam ki:http://rovarcsapda.eu/spuri_er_-_kisebb_teruletek_vedelmere
http://rovarcsapda.eu/ultrasonic_-_nagyobb_teruletek_vedelmere - http://rovarcsapda.eu/ultrasonic_-_1200_-_nagy_teruletek_vedelmere akarom majd elkészíteni a kapcsolását az folyamatban. és ezek leírásából gondoltam h működhet mivel a kicsi az nekem van és bevált annak most, http://rovarcsapda.eu/spuri_er_-_kisebb_teruletek_vedelmere ezen kívül a nyest riasztónak is használják éppen ezért gondoltam h az egyezés ezekben szerintem és a lényeges közös dolgok a frekvencia tartományok. És azon gondolkodtam h a kicsi és a nagyobb közötti különbség az h azért nagyobb a frekije mert nagyobb területen alkalmazzák ill a több hangszóró az pedig a lefedésre kell szóval érdekes probléma minden képpen. |
Bejelentkezés
Hirdetés |







) Még nem derült ki hogy mit szólnak hozzá a patkányok. A macska is alszik mellette, pedig szkóppal nézve kb. 30KHz-s jelet is tartalmaz. 


