Fórum témák
» Több friss téma |
Üdv
Amiket leírtunk azok mint elektronikai kapcsolás működnek és ugyanazon az elven működik mint amit a boltokban megkaphatsz (pl Conradban), tehát ugyanúgy működik. Ha nagyobb hangnyomást akarsz elérni beköthetsz nagyobb feszültséghez 2 db piezo hangsugárzót, az IC-k és a tranzisztorok tűréshatáráig. Én tapasztalatom az hogy működik a kapcsolás, mert a kamránkban (kb 3x3-m) eltűntek az egerek. Előtte a padláson volt, és kb 2-3 nap után apa már nem hallotta a kaparászást. Üdv
Értem, és nem tudnád nekem azt a kapcsolást elküldeni amit konkrétan te épitettél meg?
Üdv
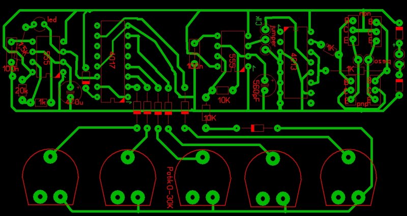
Ha visszaolvasol megtalálod, de itt van, Sprint layout-tal a kapcsrajz, meg JPG-ben is. Persze átalakíthatod. Nekem most 1db piezo hangsugárzó van rajta (Conradban vettem 2000Ft volt, de most nem találom a linkjét) és 28V-al hajtom. Az 5db potméterrel lehet a frekvenciát állítani. 5 különböző hangon sugároz felváltva, és néha állítani kell hogy ne szokják meg az egerek. Én az egyik helyére egy NTC termisztort kötöttem, így a hőmérséklet függvényében változik a frekvencia, így nem kell mindet tekergetni, de akár fotoellenállást is lehet, akkor a fénytől függ az egyik freki. Üdv
Köszi a segitséget, és mondjuk ehhez a kapcsoláshoz mit szólsz? http://www.kapcsolasok.hu/kezdo/64-ragcsaloriaszto
És itt a villogó led váltja a frekvenciát
Üdv
Ez is jónak tűnik. Az én kapcsolásomban van egy erősítő rész is, így ha 18V-ot adsz rá akkor a piezon 36V lesz, mivel a polaritást változtatja, tehát a hangereje is nagyobb lesz. Az 555 csak max 18V-ot bír ki, de a kapcsolásban a villogó led jó ötlet, így egy folyamatosan változó frekvencia lesz amit sugároz. Ha ezt a kapcsot megcsinálod és rárakod az én kapcsolásomra a 4013-as elé (a kapcs. bal oldalát a 4017ig lehagyhatod) akkor ott lesz az erősítés is, és még nagyobb hangot érhetsz el. Üdv
Üdv mindenkinek!
Ehhez az egér riasztóhoz: http://www.kapcsolasok.hu/kezdo/64-ragcsaloriaszto Ez a piezo megfelel? http://www.avelmak.sk/index.php?lm=394&pg=det&article=36098 A segitséget előre is köszönöm.
Nem. Meghajtóelektronika nélküli piezó kell, azaz csak egy piezo lapka, vagy piezo magassugárzó. De mégjobb választás lehet a Conradnál kapható piezo, mert az valóban képes ultrahang tartományban is sugározni.
Értem akkor ez megfelelne? http://www.avelmak.sk/index.php?lm=394&pg=det&article=35823
Egy pezo miatt nemfogok rendelni a Conrádtól.
Elvileg jó, bár nem tudom mit keres ott a frekvenciája. Az elektronika nélküli lapkákhoz ilyet nem szokás írni.
Ez tuti jó lesz: Bővebben: Link Hopp, most látom, ott is ír. Akkor viszont ez: Bővebben: Link
Oké
Köszi a gyors választ, és a segitséget!
Szia megépitetem a led villog utemesen de lasan pezoban egy katanás halik mikor a led nem villágit,hogy tudom hallhato frekvenciára vini ,hogy kiprobáljam a mukodését.
Szia
Az normális, mert akkor nem ad hangot, akkor kattan egyet. Ha a 100K-s ellenállást megnöveled, mondjuk egy potmétert kötsz rá vagy egy nagyobb ellenállást próbaképpen, akkor a frekvencia csökken és átmegy a hallható tartományba. Szia
Szia holl van ez a 100k ellenálás mert én nem látam a rajzon ijet 1k 1.5k 10k 20k vanak a beultetési rajzon
Szia még anyit , hogy a te álltald a 450266os hozászolásban kozoltet csináltam meg.A mugy a kutyám érdekesen néz mikkor bekapcsolom.
Jaa, azt hittem a Villogó LED-es csináltad.
Akkor a 4017-es IC után lévő potmétereken kell állítanod, vagy ha ellenállást tettél oda akkor elég ha az egyiket kicseréled nagyobbra.
Koszi szépen kiprobálom de akkor szerinted mukodik azok alapján amit irtam.
Szia sajnos 220k potival sem tudtam hallhato hangot kicsalni a piezon 13.5 v táp melet 11.8 volt van jelen .A 4017 rol lejovo diodákon szépen lépeget korben a feszultség,szivesen veném a segitséged elore is koszi.
Hello!
Ne az ellenállásokat bizergáld! A C2 330pF-os kondival kell párhuzamosan kötni másik (pld 4,7nF-os) kondit. :yes: üdv! proli007
Igen, az is egy megoldás
ha a potik nem elég nagyok.
Mi a hejzet a pezon lévo feszultségel az jo ,akkor 4,7nf kondival fogom hallani, hogy mukodik .
Hello!
Miért? Mi a helyzet a piezon lévő feszültséggel? Bocs, de miért kérdezel olyan dolgot, amiről nem tudod micsoda.. Mert én nem értem amit kérdezel. De az oszcillátor frekvenciáját, a 4017-el kapcsolt ellenállások és a C2 kondi határozza meg. A rajz szerint ez 60..80kHz. Ha a kondit 15-szörösére növeljük, akkor a freki a 15-ödére esik le, azaz 4..5,3kHz-re ami már hallható. Nem? De az helyett, hogy beforrasztanád a kondit, vissza kérdezel. De ez csak egy rossz szokás, vagy bizalmatlanság? Miközben nincs benne semmi kockázat.. Le kell róla szokni.. : :yes: üdv! proli007
Bocs csakk érdeklodok szertném ha mukodne és ezért kerdezek mert nem csináltam még hasonlo kapcsolást. A pezon lévo feszultséget azért kérdeztem ,hogy ez ebben a kapcsolésban jo e.Minden segitséget szivesen veszek és nem bizalmatlanság,csak kiváncsiság .
Szia sajnos 4.7nf sem tudtam hallhato hangot csalni ,sem az 555 rol sem a erosito részrol,hol keresem a hibát mint irtam a 4017 kimenetei szép me
nek korben .
Hello!
Alapvetően két hiba lehet. Nem oszcillál az 555, vagy nem felezi a frekit, a 4013. (gondolom szkópod nincs) Ha a 4017 foglaltaban van, akkor vedd ki, és az 555 7. lábáról a +12V-os tápfeszültségre köss egy 47kohm-os ellenállást. A C2-őn persze legyen rajta a kondi! Így ha egy 47..100ohm-os ellenálláson keresztül egy hangszórót (vagy magát a piezot) rákötöd a GND és az 555 3. lába közé, hallani kell a hangot. - Ha ez nem működik, akkor keresd a hibát az 555 körében. - Ha működik, tedd a hangszórót át, a 4013 13-as, majd a 12-es lábára. Mind két lábon hallani kell a jelet, persze itt már fele frekvenciával (egy oktávval lejjebb). - Ha működik, akkor teheted a hangszórót át a T1-T3 majd a T2-T4 emitterére. Ott is hallani kell a hangot. (eddig minden esetben a hangszóró másik lába a GND-n volt. - Ha működik, akkor teheted a hangszórót a piezo eredeti helyére. (De a hangszóróval soros ellenállást ne hagyd ki, mert a tranyók besértődhetnek, ha a táp "bika") - Ha működik, vissza lehet tenni a 417-et, vagy kiemelt IC mellett, diódák anódjára egyenként ráadni a +12V feszültséget. Ekkor különböző hangmagasságokon kell megszólalnia a szerkezetnek. Szóval, valahogy ilyen szisztémában kell egy hibát keresni. üdv! proli007
Koszonom szépen nemsokkára ki is probálom és jelentkezem utána mégegyszer bocsi az estiért .
Koszonom kiprobáltam mukodik de csak a piezoval sobankotott 100omosal sikerult megszolaltatni.A 4.7nf leveve csak a katanások hallanak mikor a led kialszik egy pillanatra vagyis mikor lép a 4017es.
Hello!
És akkor mi a gond? Nem vagy denevér, így a 20kHz feletti hangot nem hallod.Tegyél sorba a piezoval két antiparallel kötött Led-et (párhuzamosan kötöd, csak nem az anódokat kötöd össze, hanem mindig az anódot a katóddal). Ha ég, szól a hangszóró.. üdv! proli007
Nincs semmi gond vele csak köszönöm a segitséget .
Azt én is tudom ,hogy az ultrahangot nem hallom.
Sziasztok megépitetem mukodik de a patkányt nem zavarja a kondit kell cserélni hogy más legyen afrekvencia
|
Bejelentkezés
Hirdetés |






ha a potik nem elég nagyok.
