Fórum témák
» Több friss téma |
- Ez a felület kizárólag, az elektronikában kezdők kérdéseinek van fenntartva és nem elfelejtve, hogy hobbielektronika a fórumunk!
- Ami tehát azt jelenti, hogy a nagymama bevásárlását nem itt beszéljük meg, ill. ez nem üzenőfal! - Kerülendő az olyan kérdés, amit egy másik meglévő (több mint 17000 van), témában kellene kitárgyalni! - És végül büntetés terhe mellett kerülendő az MSN és egyéb szleng, a magyar helyesírás mellőzése, beleértve a mondateleji nagybetűket is!
Az akkudba 16 h * 250 mA = 4000 mAh töltést kell belepaszírozni ( az általad megadott adatokkal ).
A töltőd 130 mA-t csorgat. Tehát 4000 mAh / 130 mA = 30,7 h-n keresztül kell töltened. --- Nekem 'GP Power Bank 4' van, normális, hogy jó kézmeleg mind az akku mind a töltő. A töltő leírása nekem 2500 mAh-s akkura 19 h időt ír.
Az akkuk eredetileg valamennyire fel vannak toltve.
Az akkuknal az elejen celszeru 'formazni', azaz par teljes merites (1.2V-ig) es teljes feltoltesi ciklust erdemes csinalni. Szoval szerintem meritsd le csontig, aztan utana rakd ra a toltore. Ha hozza adtak, akkor szinte biztosan automata (ha van rajta valami piros/zold led, ami a vegen vilagit, akkor bingo).
Csak zöld LED van rajta és csak akkor világít amikor tölt.
Ha befejezi szerintem akkor is zöld lesz. Most csak azon lepődök meg hogy 1,4V 5 óra töltés után, holott 1,2V volt amikor rátettem. Namármost akkor hagyhatom rajta az előírt 16H-ra hiába már max 1,4V-on van?
Szia!
Az LCD-ket váltóáramról kell táplálni, és az a FEt állítja elő a szükséges feszültséget a tizedespont részére(angolul: decimal point). Ha nem akarod használni a tizedes pontot nem muszáj beültetni.
A töltőm nem 130mA-t csorgat hanem 220-at annyi is van ráírva a töltőre, meg le is mértem. Bár neten tényleg valahol 130-at írnak.
Hali!
Amiről tegnap beszéltünk,hogy a gépem ki kapcsol mikor hozzá érek valóban a földeléssel volt gond. Még pedig nem kis gond,mivel végig néztem szakadás mérővel a földet az elosztóig és akkor vettem észre,hogy el volt szenesedve nem egy két vezeték amit gondolok én okoztam a sok áram felvétellel. Na és ahol el volt szenesedve ott a földelés le volt szakadva a bejövő fő kábelről mikor vissza tettem nem volt semmi baj a géppel de a szenesedett vezetékeket valahogy ki kel bontani és kicserélni. A segítséget köszönöm. nem gondoltam,hogy nem érintkezik.
Szerintem fokozatosan próbáld,amíg meg nem szűnik a probléma.
Először kondi a zavarforrásnál ,minél nagyobb, akár több mikró( de olyan ami nagyon kis induktivitású (kerámia)! ), antiparalell dióda méginkább szupresszordióda. Azután LC tag , komplett szűrőt csak a legvégső esetben érdemes... A vezérlő rész és a relé szűrését is érdemes megnézni.
A NiCa és a NiMH akksikat is 0,9-1,1V-ig merítik a kisütő fukciójú készülékek.
Egyébként nagyon gyártó függő dolog az akksi ,egyesek a 0,8V alatti értéket adják meg mélykisülésnek, de van olyan cellám, amit rendszeresen 0,4-0,5-ig merítettek, mégis működik(még).
Bocsi, de továbbra sem értem.
Hogyan lesz ebből váltó? Nem csak a 3db tizedes pont van idekötve.
Hmmm...
Az enyémre írva 180 mA, mérve rövidzárási áramerősség 440 mA, üresjárati feszültség 5.99 V. Terhelve nem mértem - bár úgy kellene. --- A papír leírás szerint korlátlan ideig a töltőn tartható az akku, ugyanakkor egy másik leírás szerint nincs benne csepptöltő. De legalább nem került sokba. Eddig.
Szia!
Nem a legjobb kép de használható.
Hanem még mi? Az LCD kijelzőknek van egy közös pólusuk, ezt jelölik BP(back plane)-vel. Ehhez képest kell ellenkező fázisú jel a működtetéshez. Mivel ebben a kapcsolásban a FET fázist fordít, a drain kivezetésén ott a szükséges jel. Ott a rajzon a három átkötés helye, attól függően, hogy melyik tizedespontot akarod használni, azt kell átkötni.
Mindenképpen rakj antiparalell diódát, varisztort és LC szűrőt, ezek együtt már megoldja a problémát, mekkora áramot kapcsolgatsz, és mekkora a vezetősáv mérete a nyákon, mert ez is okozhat az ellenállása miatt PL fezsültségesést, de ez már a találgatás része! Azt nézd meg, hogy watchdog reset történik, vagy csak téves info kerül a bemenetre!
@smiler79 , Pepepen
A vezérlő szűrésével szerintem semmi probléma, minden integrált áramkör táplábához a lehető legközelebb van egy 4u7 tantálkondi és egy 100 nF-os fóliakondi párhuzamosan, tápvezetékek csillagpontból, kétoldali teliföld. Relét egy tranzisztor húzza be, relé tekercsen van védődióda. A relé érintkezőiről 1.8 mm széles átónozott vezetősávok visznek a tőle kb. 1 cm-re lévő csatlakozóhoz. A relé OMRON, 8 A-t tud kapcsolni, a szivattyú induláskor 3 A-rel rántja meg a tápot, működés közben 0,8 A-re beáll. Az antiparallel dióda biztos, hogy jó ötlet egy DC-motorhoz (a szivattyút DC motor hajtja)? Amikor hiba van akkor resteli a kontrollert és az LCD-n néha fura karakterek tűnnek fel.
Nálam még a tápon (mikrovezérlő tápjai) szokott még lenni egy mini tekercs is 47nH ha jól emlékszem, de ez nem biztos! Az antiparalell diódét felejtsd el! Oszcilloszkóppal nézd meg a tápokat a mikrokontrolleren, amit írtál az a watchdog resetre utal! Ha kapcsolóüzemű tápot használsz, nézd meg, hogy tudja-e az impulzusterhelést utánpótolni (oszcilloszkóp!). A védődióda shottky? A relé nem túl egészséges, a kapcsolgatásra (ívhúzás), inkább FET-et használj közvetlen kapcsolni a szivattyút!
A javaslatom, hogy mindenképp rakj a tápra egy oszcilloszkópot, és figyeld a tranzienseket! Ha ez megvolt esetleg a részletek ismeretében könyebben tudunk segíteni!
1. A watchdog reset valóban utalhat a táp pillanatnyi "elfogyására" is.
2. A relé érintkezőin szoktak még RC tagot is használni(bár inkább AC esetén). 3. A szivattyú vezetéke, ha rossz helyen megy ( pl. a panel közelében), vagy hosszú , indukálhat zavarjelet. Processzoros beléptetőrendszerhez van az ajtómágneshez zavarszűrő, ami mindig megoldotta az ilyen problémát ( zsugorcsőben kivezetésekkel szupresszordióda,vele párhuzamosan soros 220nF-47Ohm)
Helló!
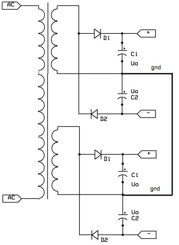
Egy rövid kérdésem lenne csak: Egy trafón van két külön szekunder tekercs, különböző menetszámokkal. Szeretném mindkettő tekercset feszültségkétszerező módszerrel egyenirányítani: Bővebben: Link. Összeköthető-e a két GND? Tudom, hogy nagy lesz a brumm feszültség, és nem a legjobb megoldás, de ezek most nem fontosak, a megfelelő feszültség inkább. Köszönöm a választ!
Szia!
A rajzodon nincs gnd! Azt a kapcsolást kellett volna felraknod, amit meg szeretnél valósítani. Ha a két tekercsed egymástól független, akkor megcsinálhatod a két feszültségduplázót, és utána az egyik pontjukat közösítheted(nem egyértelmű, hogy hogy szeretnéd összekötni).
Mindenhol kaphatóak, de legyen.
Lerajzoltam! Így képzeltem el.
Működni fog.
A földhöz képest mondjuk pl. +18V-ot és -18V-ot, meg mondjuk +6,5V-ot és -6,5V-ot fog adni (tekercsektől függően persze, de +- U1 és +- U2 feszültségek lesznek). Ezt csak azért írom, mert feszültségkétszerezésről írtál, de a bekötésed szerint nem a kétszerezésnek van jelentősége.
Sziasztok!
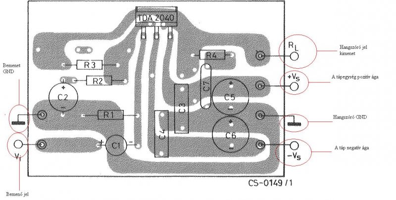
Remélem jó helyre írok. Építenék TDA 2040-ből egy végfokot. Az lenne a kérdésem, hogy a mellékelt képen helyes-e az elképzelésem a "vezetékezésről"? Illetve hogy két végfoknak +-20V vagy 2x +-20V, aaz +-40v-ra van szüksége. Ha egyik sem, akkor körülbelül mennyire lehetne szüksége? Köszönök minden segítséget Üdv: Bigpeterson
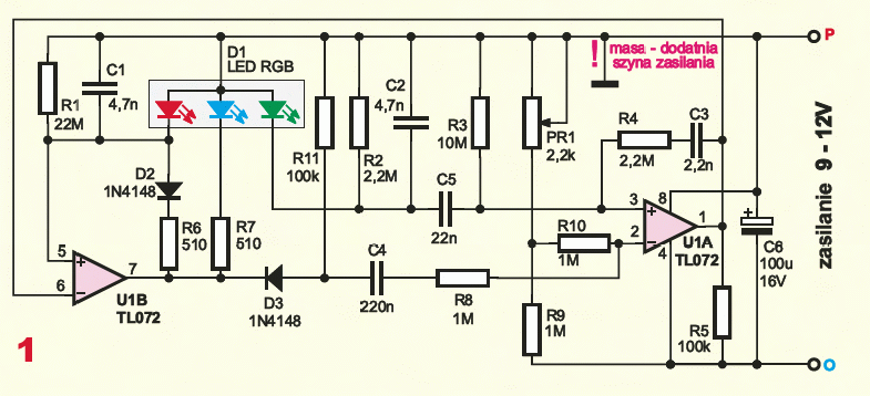
Nagyon köszönöm! A ledet hol lehet beszerezni? Vagy tehetek bele 3 különböző színű ledet?
Köszönöm.
Szia!
Jó a bekötésed. A 2*20V a maximuma ennek az IC-nek, inkább 2*16-18V kellene.
RGB-LEd-et keress. Pl.: Bővebben: Link
Itt egy jobb minőségű rajz.
Köszi! Tudtam, hogy valami "R" betűvel kezdődik de nem ugrott be és még a rajzon is ott van.
.
Egy SRAM memóriából , hogyan lehet készíteni egy LIFO jellegű memóriát?
Tud ehhez valaki segítséget ajánlani?
Köszi!
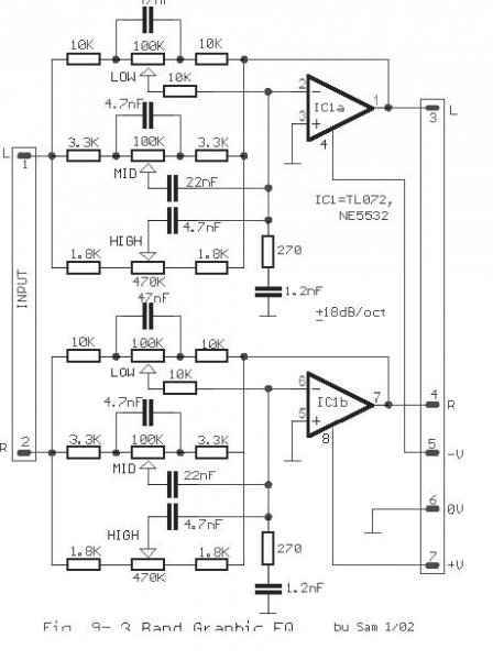
Szeretnék beletenni egy hangszínszbályzót, a kapcs rajzát mellékeltem. Tandem potmétert tennék bele, ide Lineáris kell? Ez 5-12v között működik. Így akkor mekkora trafó kellene. Bocsi ha fárasztó vagyok, de inkább kérdezek minthogy elbaltázzam |
Bejelentkezés
Hirdetés |














