Fórum témák
» Több friss téma |
- Ez a felület kizárólag, az elektronikában kezdők kérdéseinek van fenntartva és nem elfelejtve, hogy hobbielektronika a fórumunk!
- Ami tehát azt jelenti, hogy a nagymama bevásárlását nem itt beszéljük meg, ill. ez nem üzenőfal! - Kerülendő az olyan kérdés, amit egy másik meglévő (több mint 17000 van), témában kellene kitárgyalni! - És végül büntetés terhe mellett kerülendő az MSN és egyéb szleng, a magyar helyesírás mellőzése, beleértve a mondateleji nagybetűket is!
Hellosztok
Hát nemtaláltam ilyen topikot úgyhogy itt kérdezem meg: Mi ez a két műszer? Az első két-és az utolsó két képen? A képek minőség sajnos ilyen, de ha kell akkor csinálok.
Hali
hogy tudnám kiszámolni, hogy mekkora ellenállat kellene egy 4W-os hangszóróra, ha azt egy 20W -hejére akarom bekötni? sajnos az erölködőt nem lehet megbontani. üdv
ja, és a 20W-os az 4ohm-os volt,
ez a 4W-os medig 8ohm
Az erősítőre a megfelelő impedenciájú hangszórókat lehet CSAK rákötni, ha te ezt egy ellenállásal megváltoztatod annak nemlesz jó vége.(az erölködő bánja)
Még soros-párhuzamos kötésekkel kilehetne tán okoskodni, de akor se lenne jó. Egyszerűen annyit kell tenni hogy nemtekered fel a hangerőt csak addig amíg a hangfal bírja.(azért nézd meg hogy az új hangszórók impedenciája passzol-e az erősítőhöz) szerk.: Most látom hogy írtál. Akkor az impedencia jó és mivel az eredeti 20W 4ohm az újra 10Watt 8ohm fog jutni. Viszont a megoldás akkor se változik.(netekerd túl a potit) Ui: a fenti műszereket valaki ismeri hogy melyik mire jó?
oké,, akkor majd vigyázok hogy ne tekerjem túl a potit.
Köszi
Üdv
Itthon apummal nézegettük minek mennyi a fogyasztása... Egy kicsit megvariált elosztóval és egy régi műszerrel. A gondom az hogy néztem egy aktív hangfalnak az áramát és a mérőzsinórokat kihúztam. Még 1x visszadugtam hogy biztos legyek mi mennyi. Akkor műszerből nagy szikra és kész. Gondolom azmiatt hogy a méréshatár alacsonyan volt és a hangfal hirtelen sok áramot akart felvenni. A műszer azóta mindenben többet mér árammérésnél legtöbb méréshatárnál kiakad a legkisebb áram hatására is. Voltmérésnél olyan 2x többet mér. Szétszedtem elég "egyszerűnek" tűnt, tehát csak ellenállások egy forgókapcsoló sönt és 4 diódát találtam hirtelen a alapnyákon. Namost azlenne a kérdésem, hogy ezzel lehet-e vmit kezdeni vagy kuka? (Tudom 220al nemszabad "játszani" erről szó nincs csak picit figyelmetlen voltam) Választ előre is kösz
Az előfokot becsatlakoztattam egy földeletlen t elosztóba és csökkent a zaj, de még így is elég nagy.
Sokan mondják, hogy a kívülről érkező elektomos zajok ( trafóház ) is okozhatják, sőt sok esetben okozzák ezt a zajt. Ugye elektromágneses árnyékolásra lenne szükségem. Van ennek valami egyszerű és jó módja, esetleg az áramrendszerrel lehetne-e valamit csinálni, vagy fóliázni kell vagy mit tegyek? V
Az első müszer egy szigetelési ellenállásmérő. Vigyázz! Nagyfesszel ( 500-1000V ) mükszik!
A másik meg szerintem egy TELJESÍTMÉNYFIGYELŐ MŰSZER lehet. ( Benne van a nevében: WATT-ŐR! )
A műszer többi funkciója rendesenműködik!? Ja látom... a feszmérésnél is vannak gondok.
Kis árammérésnél van egy kis biztositóbetét, ellenőrizd és cseréld ki, olyan értékőre ami benne volt, vagy amit a műszer leírása ajánl!!! Valószínűleg csak ez ment ki. Ha mégsem akkor lehet a hibás alkatrészeket keresgélni, cserélni. Valószinűleg egy két dióda, és OPA is elhalt...
Hát igen én is biztosíték csere célból szedtem szét a műszer csakhogy nemvolt
. Diódákat pedig kicserélem mást nemtudok.
Hmmm... LEhet hogy tényleg valami taljesítmény mérő a máspdik, nah azt még megnézem hogyhogy müködhet...
Viszont a másik hogyérted hogy 500-1000V-al megy? Egyáltalán tudom én azt valamire használni vajon?
Szerintem egy komplex "kis" ellenállásmérő állomás.
Keresni kell hozzá valami infót a neten....
Igen tudod, ha valaminek nézed az átütési szigetelését/ellenállását.
pl.: Trafó primer/szekunder között jó a szigetelés, villanymotor föld felé / fázisok egymás között szigetelt, stb.. stb.
Hát akkor az csak jó valamire.
De valami leírás lehet hogy csakkelleni fog hozzá mert lővésem sincs hogykéne beüzemelni, mert semmi elemtartó hely, vagy hálózati kábel. Valaki aki látott ilyet valami ötlete hirtelen van?
Van 1 PCI-SCCME8738LX-2 típusú hangkártyám (gyártót nem tudok mondani)
ez a hangkari tökéletesen működött, mielőtt újra nem lett téve az xp most hogy újra van telepítve így csak az alaplapra integrált megy azt tudom hogy hol kell kikapcsolni az alaplapit, kikapcsolatm és 1ik sem ment nemtudjátok hogy hogyan kell csinálni még sose csináltam ilyet még azt szeretném kérdezni hogy mi az a rotary encoder , és mire való a válaszokat előre is köszönöm
Hangkártya: Eszközkezelő látja? Drivert feltetted?
Rotary encoder: Forgójeladó. Hasonló mint egy potméter, csak nem ellenállást változtat. Ilyeneket használnak pl. golyós egerekben, és a két gomb közti gördítő is ilyen elven működik. Wikipédia...
már megtaláltam a választ a hangkarira
nagyon fainos kösz az encoder válaszát
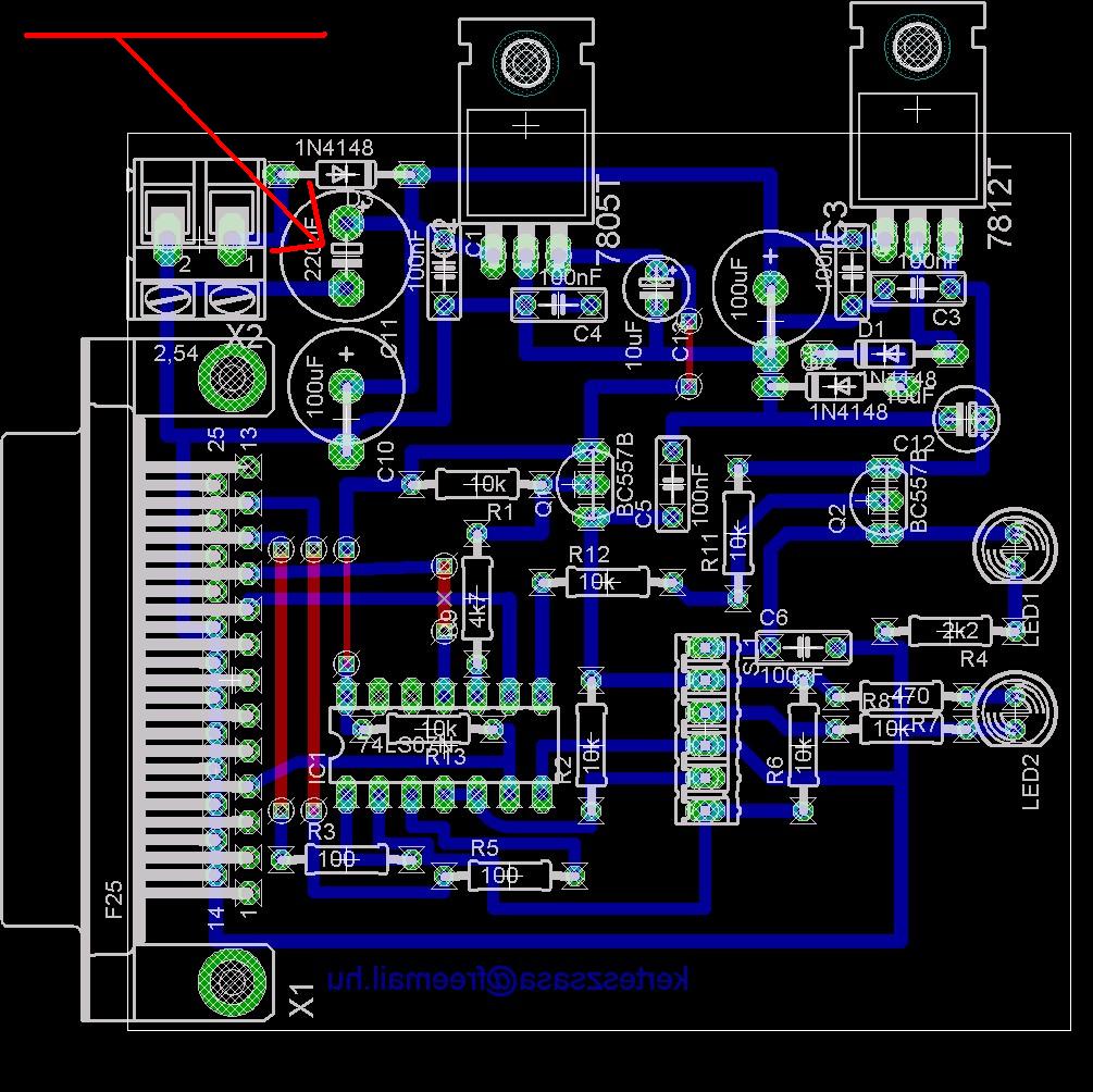
Helló. Az a kérdésem lenne, hogy ott annál a kondenzátronál meik a + és meik a -?
A fölső a pozitiv(az1N4148)- katódjával is össze van kötve,és értelemszerűen az alsó a-.
Egy régi mobiltelefon akarok üzemeltetni akksi nélkül, a kapocsfeszültsége 3.6V.
Arra gondoltam, hogy egy zéner diódát rakok elé, és így számoltam: U(zéner)=3.6v, U(táp)=12V, I(max)=200mA Ebből a szükséges zéner teljesítmény nekem 720mW-ra, és az előtét ellenállás 420ohm-ra adódott. Egy 3.6V/1.4W-os zéner tehát "elbírná". Az előtét ellenállás pedig 420ohm-ra adódott. Jól számoltam?
üdv mindenkinek
már ledurran lassan az agyam a gondom: hcf4016be lábkiosztását szeretném megtudni, mert amugy néztem datasheet-en de 1 katalóguson belül 2 féle kiosztás van...szerintem elrontották. kösz előre is
Ezt nézted? Mert itt tényleg 2x van, (Functional diagram, és PIN connection) de én úgy látom, ugyan az a lábkiosztás min a kettőn.
Bővebben: Link
ohh
köszönöm amugy azthiszem én is ezt néztem csk máshol... de látom már..lehet nem kellene egész nap kockulnom kösz, most vettem észre..az out/in lábak "kétirányúak"
üdv mindenkinek! nekem az a kérdésem lenne hogy egy 12v 60w halogén izzót milyen teljesitményű hálózati adapterrel lehetne müködtetni? azt tudom hogy 230ról 12 re trafó kell de mennyi mA ?
köszi előre is.
hello! nekem egy olyan kérdésem lenne hogy van a kapcsolási rajzokon a föld pont, ez eddig jo meg minden, de ezt amikor épitem a kapcsolást hova kell kötni valojában?? negatív tápra vagymi? nem tom.....! tom hogy gagyi kérdés, de tényleg nem tom! segitségetekért elöre is köszi
Ha ezt a kapcsolást két ceruza elemmel akarod működtetni akkor sorbakötöd őket és annak az elemnek amelyiknek szabadon maradt a minusz (-) vége, oda kötöd a rajzon szereplő földpontokat (ez másnéven a GND), a másik elem szabadon maradt plusz (+) végére pedig +3V-os pontot. Azzal a plusz minusz pontokkal ne törődj ahol a két elemet összekötöd, most nem kell semmire, szimetrikus tápnál lenne fontos de azt most nem magyarázom mert akkor csak összezavarnálak! :yes:
üdv
aham! ok! köszi sokat segítettél, majd megemlítelek ha megkapom a nobelt
bár adig egy pötyet még lehet fejlödnöm kell meg 1x kösz
Mivel az alatta lévő 100µF-es kondi + lába össze van kötve vele így a felső a + míg az alsó a -
|
Bejelentkezés
Hirdetés |








lehet.
Valószinűleg egy két dióda, és OPA is elhalt...
. Diódákat pedig kicserélem mást nemtudok.


a gondom: hcf4016be lábkiosztását szeretném megtudni, mert amugy néztem datasheet-en de 1 katalóguson belül 2 féle kiosztás van...szerintem elrontották.
kösz, most vettem észre..az out/in lábak "kétirányúak" 
bár adig egy pötyet még lehet fejlödnöm kell 




