Fórum témák
» Több friss téma |
- Ez a felület kizárólag, az elektronikában kezdők kérdéseinek van fenntartva és nem elfelejtve, hogy hobbielektronika a fórumunk!
- Ami tehát azt jelenti, hogy a nagymama bevásárlását nem itt beszéljük meg, ill. ez nem üzenőfal! - Kerülendő az olyan kérdés, amit egy másik meglévő (több mint 17000 van), témában kellene kitárgyalni! - És végül büntetés terhe mellett kerülendő az MSN és egyéb szleng, a magyar helyesírás mellőzése, beleértve a mondateleji nagybetűket is!
Csak azért válaszoltam, mert végül is volt mire.
És olyan opció nincsen, hogy csak úgy felvetem, mert tudom. Meg olvastam tegnap néhány bejegyzést és ezt nem akartam kihagyni. Hol voltak ezek mérés órán amikor ilyeneket tanultak mint a -3db-es esési pont ?? És picit meg akarom válaszolni minden erre olvasónak is, hogy amikor azt állítja valaki, hogy nem szól úgysem hangfal 20 hz-et, mert tipikusan így szokták akkor arról beszél, hogy neki nincsen lehetősége a feltételeket megteremteni, mert sajnos az ilyen hülye dumákban már szinte hisznek is. Amúgy épen most bökök be egy újat az erősítőhöz mekkora hangszóró való típusú kérdéshez fűztem válasznak, mert ott is égtelen nagy a káosz. minap egy fórumon pl. azt mondta nekem valaki, hogy a hangszóró másfélszer akkora teljesítményű legyen mint az erősítő és ez "ökölszabály". Na ezek miatt jön ez az erősítős magyarázat amit az erősítőelemek "lelkivilágának" ismeretében lehetne még polírozni, de így közérthetőbb és végtére is több éves tapasztalattal mondom gyakorlatból amit mondok, mert pl. igaz h néha elbírja 1 az 1.5 arányban az erősítőt a hsz mégis többnyire azt már jól hallod hogy nem könnyen ezért az én írásomban azt olvasod, hogy zenei/2=közelítőleg az rms aminek a fele pedig a kellemes hosszútávú használathoz jó. De olvasd el
Hello!
"Két oroszlánt úgy lehet megfogni, hogy ötöt megfogsz, és hármat elengedsz." Teljesítmény felétek nem számít? Szükséges a galvanikus elválasztás?.. Hogy lehet egy ilyen félkérdésre választ adni? De inkább azt írd le mihez kell, vagy mi a cél. üdv! proli007
Varázsszemet kellene vele hajtani max 15 -20mA
Hello!
Most már csak azt kell tudni, mekkora feszültség van erre a célra. Csak a 230V, vagy más egyen, mert abból is lehet StepUp konverterrel 250V-ot készíteni. Ez ugyan macerásabb, de "Nixis kollégák" készítettek ilyen dolgot. De még mindig nem lehet tudni, hogy galvanikus elválasztás kell-e. Mert ha nem, akkor közvetlen egyenirányítva a 230V-ot, 330V-ot kapsz, és ebből lehet akár egy tranyóval+ellenállással is előállítani a 250V/20mA-t. De ha van a készülékben egy trafó, akkor onnan visszafelé is lehet trafálni egy 5VA-es másikkal. stb. (Anno nagyon haraptak a "varászszemre". Hangolásjelző elektroncső volt a szabatos elnevezése..) üdv! proli007
Nekem egyenáram kellene 250V-on.
Ezt a tranyós ellenállásos ötleted ide kitennéd kép ként légyszives? A nixie-s táp kevés.
Köszönöm
Tisztelt Alkotó!
Miután leszóltad a Quad-jaimat( 19 megépített komplett erősítő/48Q-panel) Abból 13-nak Én tekertem kézzel a trafóját is. itt meg éltetsz másokat ami nagyon dícsérendő (de csak azt aki új anyagokból építkezik),vagy a Te féle átdolgozott dolgokat valósítja meg! Hogy is van az a autó a négy használt gumival??????????Miért nem passzol az ha valaki fölhasználja az elfekvő tranyóit/ alkatrészeit???? Nem tudom miért is nem válaszoltál a legutóbb, de van sejtésem: úgy látom alamuszi Ember vagy!!!!!!!!!!!!!!!! Üdv.: Kovács Sándor/könnyűipari mérnök
Hali!
A laptopomban tönkre ment az a kábel amibe beledugod a töltőt (a laptopon belül, az alaplapra van rádugva). Rendelni szeretnék másikat, de nem találok ehhez a géphez valót, de találtam egyet ami hasonló, annyi a különbség hogy az 120W-os géphez van, az enyém csak 90W. ( Ezt a kábelt néztem, nem tudom mi az a kis műanyag rajta, de az enyémen nincs olyan. ) Lehet valami baj belőle ha nagyobb kerül bele?
Nem akarnék jobban belebonyolódni ebbe, mint amit meg tudsz érteni.
Engem egyáltalán nem zavar, ha Te mást gondolsz mint Én. Mindketten elmondjuk a magunkét, majd lesz aki veled, és lesz aki velem fog egyetérteni. A személyeskedéshez nem rendelkezel elegendő információval rólam.
Félreértettél...Nem élek tévedésben már rég.Newton és Faraday igen,ők leírták amit tapasztaltak és megfigyeltek.Mindenféle hátsó szándék nélkül.Az utánuk következő "tudósok"már a rabszolgatartó rendszer részei.A mai tiszta és nyíltszívű(botcsinálta)kutatók koszos sötét garázsokban dolgoznak.A miértekkel hiába kényeztetne bárki...úgysem értenéd.Neked kell feltenni a kérdést:hogy miért...és Neked kell megtalálni a választ is!Valaki jön és megpróbál segíteni erre Te megtámadod.Itt nem egy marék mágnesről van szó!Rabszolgatartó társadalmakban nem tanítanak az iskolában sem igazságról,sem függetlenségről.Főleg tapasztalatot megfigyelést.Beülsz a padba és megtanulod amit mondanak,hogy ötöst kapjál.Ez tudás?...nemnem,ez NEMTUDÁS, jó rabszolga leszel.Ennyi.
A Newton és Faraday utáni rabszolga-tudosók kísérletekkel találták meg az atomi részecskéket, az akkor iskolában tanított éter elméletet kísérletekkel próbálták igazolni, vagy megdönteni.
Akik pedig tengelyen átmenő erőkkel akarnak forgatni valamit, ők az iskolában nem figyeltek, és szerintem nem is kísérleteztek. Nem vérre megy, de néha a hajam tépem egy ilyen rajztól. Van aki a kis %-os eltérésű ellenállásokat is egyenként megméri, hogy egyformák legyenek, ha precíz műszert épít. Ott az a marék mágnes, gondolom Internetről rendelve, és azok 100% egyformák? (Mágneses tulajdonság, tömeg, alak... egyik leírás sem úgy kezdődik, hogy ezeket megmérte.)
Ez nagyon jó duma, csak nem mond semmit, továbbmennék, nem jelent semmit. Tanítani való forradalmár-lózung, ami semmi konkrétumot nem tartalmaz. A "rabszolgák" ugyanis jártak a holdon, a Michio Kaku féle médiatudósok 106 éve semmit sem tudnak kezdeni a reletivitáselmélettel, mert nem hiszik el, hogy az nem egy másik fizika, hanem a Newtoni rendszer kiterjesztése olyan körülményekre, amik
1:Nem emberi léptékűek 2:Nem megfigyelhetőek 3:Földi körülmények között nem léteznek. Nem értenélek... meg sem próbáltad! Kit támadtam én meg? találtam egy durva számítási hibát, ami rossz következtetésre vezette. (Ugye emlékszel arra az amerikai projektre, amit nem tudtak felhasználni az SI és a birodalmi mértékegységrendszerben megadott méretek keveredése miatt?)
Sziasztok!
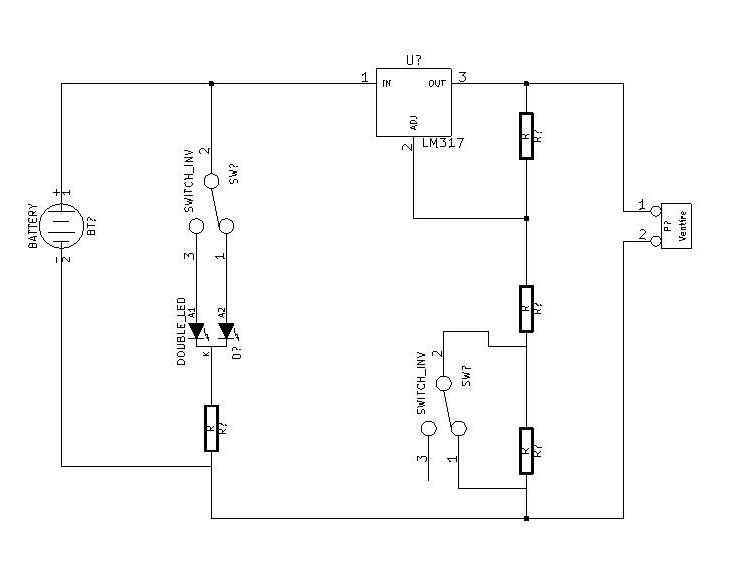
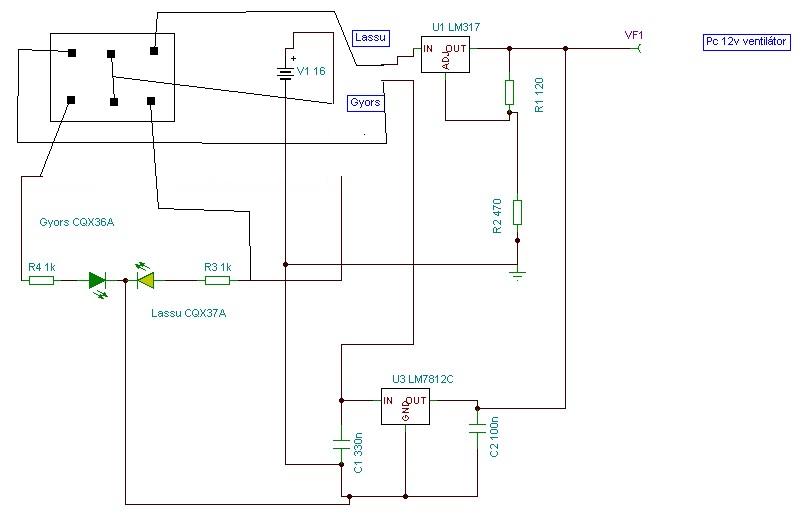
A melékelt kapcsolást meg lehet épiteni vagy nem két ic nem fogja bántani egymást?
Azért mert még egy duó viszajelző ledet vezérelnikel az a kapcsoló másik lábára eset.
Jelenleg ebbe a formációba van megoldva mert máshogy nem lehetet megoldani.
Azért ez egyszerűbb:melléklet.
Kondik nincsenek rajta, a kapcsoló természetesen két áramkörös morze. UI: Látom Simpi megelőzött, az Ő rajzáról leszedheted az értékeket, az enyémről a ledes részt.
Nem jó egyik formáció sem mert a led fojamatosan világit mind a 2 egyszere ezért akarom 2 ic vel megoldani.
Miért is világít egyszerre? Vagy az egyik kap tápot, vagy a másik, amelyiknek pedig az egyik lába "lóg a levegőben" elég kis eséllyel fog fényt kipréselni magából. Amúgy pont úgy van bekötve mint a Te rajzodon. A lényeg a kapcsoló másik érintkezőjén van.
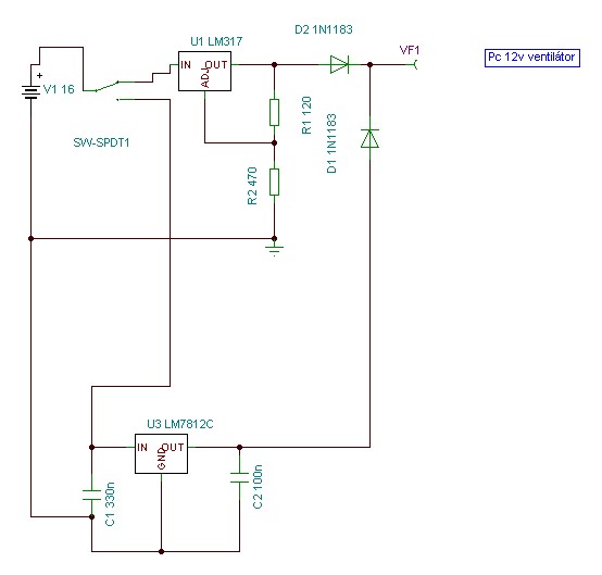
Az lm317 szakitani akarom a feszöltségét hogy ha nem kell a ventilátor akkor ne menjen. Ugy lenne megcsinálva hogy gyors ki lassu a gyorsnál a zöld led világit ki állásnál egyik se a lassun meg a sárga led világitana. De ha igy csinálom akkor egyik se támadja a másikat hátba. Itt számolni kel a dióda nyitó feszültségével.
Hello!
Így nem lenne megfelelő? Persze az 317 ellenállásait a kívánt feszültség szerint kel kiszámítani - beállítani. Te nem peszéni matyar? Olvasd el már légy oly kedves, miket írsz! Nem használsz vesszőket, hatszor kell elolvasni mit is szeretnél.. :no: üdv! proli007
Üdv!
Egy olyan problémám lenne,hogy egy négy LED-es elemlámpát szerettem volna csinálni,de a négy párhuzamosan kötött LED közül csak egy világít folyamatosan, és erősen, de a többi hol világít,hol nem.Van hogy halványan világítanak,vagy pedig szabálytalanul villognak.A táplálás egy 3,7 V-os telefon akkumulátor,350 mA.Az áramnak elegendőnek kell lennie 4 db fehér LED meghajtásához,a feszültség pedig még kicsit több is mint kellene.Nem értem mi lehet a probléma,és ebben szeretnék segítséget kérni. Köszönöm.
Forrasztási hiba, kontakthiba. Ellenállások vannak? Hány ohm-osak?
Ellenállás nincsen benne,én úgy gondolom rendesen össze van forrasztva,azt mindig ellenőrzöm,most pedig már ki is van öntve ragasztópisztollyal hogy ne essen szét,legfeljebb szétbontom,és újra összerakhatom,ütésre mozgatásra nincs változás,ezért vetettem el a kontakt hibát.
Próbáld ki, hogy teszel rá sorosan pl egy 100 ohmos ellenállást és 12 V-tal meghajtod. Ha most jók lesznek, akkor eddig nem érte el a feszültség a nyitófeszültségüket.
Rendben,megpróbálom,de ha nem érte el a nyitófesz.-t,akkor mit tudok tenni? A jelenlegi táplálás akkor elvetve?
12 voltról is ezt csinálja,megméregettem a LED-eket a nyitófeszültség megvan(3,4 V,ez talán már több is)
Egy ellenállás van, úgy párhuzamosan a ledek vagy mindnek külön ellen állás? Ha egy van az összes lednek akkor amelyiknek a legkisebb a nyitófeszültsége az fog teljes fényerővel világítani, a többi nem igazán.
Egyáltalán nincs benne ellenállás,mert úgy gondoltam hogy 3,7 V nem fogja őket tönkretenni.Kellene bele?
Segítene valaki? Mit gondoltok, árt ha nagyobb W-s kábelt rakok bele?
Hello!
Ilyen hogy nagyobb "W-os kábel" nincs. Legfeljebb "nagyobb teljesítmény átvitelére képes kábel". Ha közel azonos tápfeszültséget feltételezünk valahol, akkor csak a vezeték keresztmetszetét növelik a nagyobb teljesítmény miatt. Hogy kicsi legyen a vezeték ellenállása, így ne legyen rajta számottevő feszültség esés, vagy is veszteség. Ha a vezeték bekötése és csatlakozó típusa-kiosztása azonos, akkor nem lehet probléma. A "dudor" ami a kábelen van, vélhetően egy zavarszűrési célzattal ráhúzott ferritgyűrű. Azt szokták így a kábelhez zsugorcsővel rögzíteni. Azért nem írtak, mert valószinűleg nem ismerik a gépet/kábelt, mint ahogy én sem. üdv! proli007 |
Bejelentkezés
Hirdetés |














