Fórum témák
» Több friss téma |
- Ez a felület kizárólag, az elektronikában kezdők kérdéseinek van fenntartva és nem elfelejtve, hogy hobbielektronika a fórumunk!
- Ami tehát azt jelenti, hogy a nagymama bevásárlását nem itt beszéljük meg, ill. ez nem üzenőfal! - Kerülendő az olyan kérdés, amit egy másik meglévő (több mint 17000 van), témában kellene kitárgyalni! - És végül büntetés terhe mellett kerülendő az MSN és egyéb szleng, a magyar helyesírás mellőzése, beleértve a mondateleji nagybetűket is!
Hello!
Kiveheted. De nézd meg, hogy ne melegedjen vagy búgjon terhelés nélkül. És ha lehet a szekunder huzal vastagsáság is, mert az tájékoztat a maximális terhelőáramról. üdv! proli007
Köszi a segítséget! Ha jól látom akkor 1mm körüli lehet de az viszont érdekes, hogy a primer ágon vannak vastagabb vezetékek nem a huzal hanem csak a kivezetések de az is lehet, hogy csak optikai csalódás! És a primer oldalon barnák a vezetékek szekunderen pedig szürkék toroid trafómon is barnák a primer oldalon!
Köszönöm mindenkinek a segítséget.
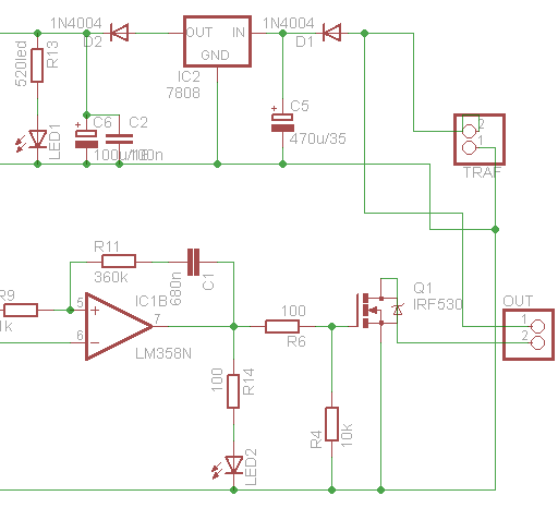
De a D1-nek mi szerepe lesz a gratez híd után?
Ha erről a rajzról van szó, akkor a D1 az egyenirányító és ott nincs Graetz.
köszönöm.
De nem értem hogy ha az IC-nek +-táp kell akkor ebben a kapcsolásban mért csak + tápfeszültséget adunk az IC-nek?
Törölve.
A hozzászólás módosítva: Nov 27, 2012
A feszültség stabilizátor előtti kondenzátort nem süti ki a páka árama.
Most látom, hogy rossz választ adtam. A műveleti erősítők + bemenete féltápfeszültségen van, ezért nem kell kettős tápfeszültség.
Hello!
A kivezetések általában hajlékony vezetékek, De nem az számít, hanem a trafódrót (zománcozott huzal) átmérője. Annak terhelhetősége általában 2,5..3,5A/mm^2 Maga a primer kivezetés lehet vastagabb, de inkább a szigetelése, a hálózati feszültség jó szigetelése miatt. A trafónál, az Up/Us=np/ns Vagy is a feszültség aránya a menetszámok arányával megegyező. A Pp=Ps ha a hatásfokát elhanyagoljuk. Avagy a szekunder terhelés teljesítménye megjelenik a primeren. A teljesítmény P=U*I. Az áram ebből I=P/U, így ha a trafó lefelé transzformál, (a szekunder feszültsége a kisebb) akkor a szekunder áram nagyobb (lehet) mint a primer, és a huzala is ekkor vastagabb. üdv! proli007
Hello!
A stabilizátornak szűrt egyenfeszültség kell. A páka viszont mehet a szűretlen kétutas egyenirányított feszültségről. A D1 "elválassza" a kettőt. Mert ha nincs benn, akkor akkora kondi kell, ami szűri a páka áramát is, ráadásul feleslegesen. Ha bent van a D1, akkor azon keresztül feltöltődik a kondi. De amikor a feszültség visszaesik a nullponton, a dióda lezár, és nem engedi a pákának kisütni a kondit. Így a kondinak csak az elektronika kicsiny áramát kel szűrni, vagy is lehet sokkal kisebb. Ráadásul egy pufferkondi csúcsfeszültségre töltődik, ami gyök kettőször nagyobb, mint az effektív 24V. A páka ezt a feszültséget kapná meg, ami sok lenne számára. De ha az egyenirányított feszültség szűretlen, akkor annak effektív értéke megegyezik a váltóval (egyenirányító veszteségét nem számolva). Így a 24Veff váltófeszültségből 24Veff egyenáram jön létre. Vagy is jó a 24V-os trafó hozzá. üdv! proli007
Köszönöm!
Már ezzel is sokat segítettél. Üdv : nthg
Hello! Letöltöttem a java-t,de most sem indul a szimulátor. A cookikat kéri hogy adjam hozzá.Azt kell?
próbára nem változtattam a kapcsoláson csak beraktam egy triakot a fet helyére, tapasztalatom az hogy nem működik kikapcsolt állapotban leesik a páka feszültsége 15.7 v-ra.
Greatz híddal megoldódik a probléma?
Sziasztok.
Lenne egy kérdésem hozzátok. Mi történik, ha egy SMD LED-re olyan előtét ellenállást rakok, hogy a LED teljes fényerejének csak kb 75%-án világít. Ettől lehet valami baja? Esetleg nőhet a LED-nek ettől az élettartama? Főként a második kérdésre érdekelne a válasz. Mert konkrétan mostanság azzal foglalkozok, hogy autóba adok el LED-es helyzetjelzőt. És hát észrevettem, hogy ezek nem bírják pár hónaptól tovább mert lassan elkezdenek kiégni.. Arra gyanakodtam eme szép világban 2012-ben, hogy direkt túlfeszelik, (direkt kisebb értékű ellenállást tesznek rá valamivel) hogy pár hónap alatt égjen ki és vegyen a júzer másikat. Holott tudtommal a led-es technológia már ott tart, hogy éveken át kellene üzemelnie. Eme csöppnyi (tényleg nagyon kevés) elektrotechnikai szaktudásommal azt eszeltem ki, hogy kicserélem a benne lévő ellenállást nagyobb értékűre azzal a céllal, hogy bár valamivel kisebb lesz a fényereje (bár az nem baj mert alapból elég nagy fényerejű) de már nem lesz túlfeszelve és ennek köszönhetően többszörösére nő az élettartama. Helyes a gondolat menetem? Volt értelme kicserélnem nagyobb értékűekre az ellenállást a LED-eken? A választ előre is köszönöm.
Hello!
A kérdéseidre a válaszok: Nem. Igen. Igen. Igen. Csak műszakin is menjenek át azok a helyzetjelzők
Szia!
Jó a gondolatmeneted és volt értelme nagyobbra cserélni.
Bocs, de meg kell kérdeznem, hogy csak letöltötted, vagy fel is telepítetted? Nekem cookiet sosem kért, bajod nem lehet belőle, engedélyezd neki.
exorcist és kadarist!
Köszönöm a válaszotokat! Na akkor megnyugodtam, hogy volt értelme a munkámnak. Ha az utólag beépített "gagyi" xenon átmegy a műszakin (márpedig sok esetben sajnos át) akkor ez le se fogják ejteni szerintem..
Hello!
Lehet túl érzékeny a triac, de az R6 ellenállás a triac-hoz túl kicsi. Cseréld ki próbára R4-et és R6-ot 1kohm-ra. A komparátorban meg a visszacsatoló C1 kondit ki kellene dobni, R11-et pedig megnövelni, ha nagy a hiszterézis. Ez a típusú visszacsatolás eddig csak gondot okozott.. üdv! proli007
köszi holnap megcsinálom a változtatásokat és megírom mi a helyzet.
Sziasztok !
Remélem nem szegek szabályt ha itt teszem fel a kérdésem , de nem találtam ezzel kapcsolatos más helyet. Most kezdem tanulni az Automatika 1 tárgyat vill.mérnök szakos vagyok , de nem sokat értek belőle. Nagyon matematika centrikus az egész , értem én , hogy az egész alapja meg lényege a matek , de kicsit érthetőbb nyelvű irodalmat nem lehet találni róla valahol ? Amit kaptunk könyvek azok már a 4. oldalnál deriválnak , de nem értem mit miért csinál.
Sziasztok!
Adott egy magas lépcsőház, ahol élg körülményes a nagy belmagasság miatt az izzócsere. Hagyományos izzóról beszélek, mert a gyakori kapcsolgatás miatt a neon és az energiatakarékos izzók hamar feladják. Arra gondoltam, hogy mi lenne, ha tennék egy ellenállást az izó elé, amitől körülbelül csak 70%-on világítana, mondjuk egy 100W-os izzónak a fénye így pont elég lenne tudom, hogy így körülbelül egy gyertyára fog emlékeztetni a fénye (mármint színhőmérsékletileg), de ez nem baj. Próbálkozott már valaki ilyesmivel? Szerintetek így meg lehet növelni az izzó élettartamát? Mekkora teljesítményű ellenállás kellene ehhez és hány Ohm körüli?
Egyenlőre kicseréltem az ellenállásokat meg ki dobtam a c11-et.
De a helyzet változatlan triak típusa BT138-800. Este folytatom
Üdv EXORCIST!Bocsi,tegnap nem akart menni,de ma megindult.Kiadott egy fekete ablakot,ahol van egy áramkör,és mutat áram irányt.Ezzel lehet saját áramkört is készíteni és tesztelni?Ha igen,akkor mibe kell belemennem?Üdv!Különben frankónak tűnik!
A hozzászólás módosítva: Nov 28, 2012
|
Bejelentkezés
Hirdetés |




Csak műszakin is menjenek át azok a helyzetjelzők





