Fórum témák
» Több friss téma |
- Ez a felület kizárólag, az elektronikában kezdők kérdéseinek van fenntartva és nem elfelejtve, hogy hobbielektronika a fórumunk!
- Ami tehát azt jelenti, hogy a nagymama bevásárlását nem itt beszéljük meg, ill. ez nem üzenőfal! - Kerülendő az olyan kérdés, amit egy másik meglévő (több mint 17000 van), témában kellene kitárgyalni! - És végül büntetés terhe mellett kerülendő az MSN és egyéb szleng, a magyar helyesírás mellőzése, beleértve a mondateleji nagybetűket is!
Az elektronika tanárom ma ezt a kérdést, sehogyan sem tudom felfogni, hogy mi is a válsz.
Szerintem be ugratós.... És befolyásolja.
Természetesen befolyásolja, bár nagyon kis, elhanyagolható mértékben, és attól is függ, hogy mekkora az alap mérőmű belső ellenállása. Ha az 1 Mohm -nál nagyobb, az a párszáz ohmos előtét ellenállás valóban elhanyagolható, de ha csak egy deprez műszer néhány kohmos belső ellenállása terheli, akkor már nem.
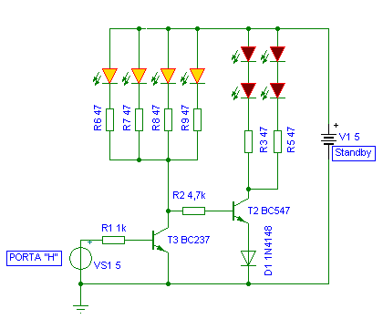
Hello! Azt nem írtam, hogy ha minden Led-et a készenléti táp táplál, akkor lehet egyszerűsíteni is a kapcsolást. Hiszen az első tranyó meghajthatja a fehéreket, és egyben az invertálást is elvégezheti. (A dióda az emitterbe azért kell, mert az első tranyó kollektor-emitter feszültsége nem tud a "nagy" kollektor áram miatt 600mV alá menni, akkor nem kapcsolna ki a második tranyó. De így egy diódányi 700mV-al magasabb feszültség kell, hogy a második tranyó kinyisson.) A kapcsolás hátránya, hogy a port felől, kb. 5mA meghajtóáramra van szüksége. Valamint hogy a második tranyó bázisárama átfolyik a fehér Led-eken, és azokat ismerve igen kis áram hatására már "parázslanak". Ha ez nem zavar, akkor jó lesz, vagy ha a két tranyó helyett pld. BS170-es Fet-et használsz, akkor nem fog, és a vezérléshez sem kell áram. Valamint dióda, és bázisellenállás sem kell. üdv!
A hozzászólás módosítva: Ápr 10, 2013
Hello! Ha a szorosan a PWM nevéből indulsz ki, akkor természetesen igazad van. De egy szabályozásnál, miért ne lehetne 0..100% között szabályozni? Elvileg és a gyakorlatban is ha ezt az alkalmazott eszközök megengedik, akkor nem akadályozza semmi. (Például trafónál 100% nem lehet.)
Hilo! Miért lehetne csak PIC-el? Egy PIC is csak ugyanolyan logikai áramkör mint a töbi, csak programozható. üdv!
Igen, de a PWM az moduláció, és nem szabályzó. Persze lehet kétállású szabályzónál az egyik végállás, és a másik végállás között szabályozni az időben, és ha csak az egyik végállás van folyamatosan bekapcsolva, akkor az már 100 %. De az már nem PWM. Hasonlóan a fázishasításos szabályzáshoz, (vagy inkább vezérléshez) csak azt mondjuk, hogy PWM szerű.
Az Impulzus szélesség modulációhoz szükséges maga az impulzus sorozat, aminek a szélességét befolyásolhatjuk, moduláljuk. Ha nincs impulzus sorozat, akkor PWM sincs, az ,már akkor az valami más. A hozzászólás módosítva: Ápr 10, 2013
Hello! Én nem vitatom, hogy megfogalmazás szerint igazad van, de nézd meg a Wiki-n is ott látható, a 100 és 0%-os moduláció. Hiányzik is az impulzus.. Ettől még nem mondják azt, hogy ez nem PWM. Gondolom amikor a PWM-et "kitalálták" és mint fogalmat bevezették, tényleg szó szorosan a "rádiós értelembe vett" modulációra gondoltak. Lehet nem is feltételezték, hogy milyen széleskörű felhasználást fog ez jelenteni.. A megfogalmazások időről időre más értelmet nyernek. Aztán vagy kap új szót, vagy nem. Gondolj csak a RAM kifejezésre, mire értették, amikor rövidítést kreáltak belőle. Ma meg senki nem gondolkodok el rajta.. De ne offoljunk ezen, főleg ne mi ketten, mert mindegyikünk tudja miről van szó, kezdőket meg csak megtéveszt a szpícs. üdv!
Jó napot mindenkinek!
Egy olyan kérdésem lenne, hogy hogyan tudnék készíteni egy "intervallum kapcsolót", vagy hasonlót. A lényeg, hogy van egy solar-os, ledes kerti lámpám. Amiben van egy 600ma-os aaa-s elem, illetve egy led. Azt szeretném, hogy percenként kapcsoljon be menjen 1-percig, majd 1-perc off, majd így tovább... Az on-off időtartama relatív ez lehet akár 2,3,10-perc is... Mi lehet erre a legolcsóbban kivitelezhető megoldás? Totál kezdő vagyok, most ruháztam be műszerész szerszámokra és unalmas perceimben szeretnék egy kicsit tanulgatni! Tehát ennek tudatában, amolyan szájbarágós válaszokra, segítségre számítok! ![]() Előre is köszönöm!
Szia!
A fehér ledek parázslása nem okozna problémát,bár ki kell próbálnom,mennyi fényt adnak ebben a formában. A ledek fénye nem közvetlenül lenne 'felhasználva',hanem visszaverődő fényként.Így könnyen lehet,hogy ez a megoldás is jó lenne. Lementem ezt a rajzot is. A port felöl 5 mA pluszban szerintem nem okozna gondot,azért ellenőrzöm a mikorvezérlő adatlapját. Nagyon szépen köszönöm! A hozzászólás módosítva: Ápr 11, 2013
Egy picit el kell keserítselek. Bár alapvetően egy egyszerű feladat, kb. 2 percig jó egy egyszerű 555 IC-vel megoldott astabil multivibrátor, ha hosszabb időt akarsz meg kell fejelni egy CD4040 számlálóval. Ami a dolog nehézségét adja az a tápfeszültség, ezek az ic-k nem mennek 1,2V-ról.
Ha teljesen kezdő vagy akkor először olyan kapcsolásokkal foglalkozz ami elmegy egy 9V-os elemről, vagy dugasztápról, az utóbbi néhány hónap (hét, ez ugye az aktivitásodtól függ ) eltelte után már olcsóbb és környezet barátabb megoldás.Itt találsz egyszrű kapcsolásokat, ezeken menj végig. Na jó, az lcd-sen nem kell De a cikkek közt találsz még pár kezdőknek való írást alkatrészekről, elméletről. Ha ezeken átrágod magad, nem sokára már ezt a feladatot is meg tudod oldani. Itt a felmerült konkrét kérdéseidre fogsz kapni választ, csak először rá kell jönni, hogy mi is az amit nem tudsz. "A tudás kezdete a nem tudás tudása." A hozzászólás módosítva: Ápr 11, 2013
Sziasztok!
Oszcilloszkóp használatával kapcsolatban kérnék egy kis segítséget. Oszcilloszkóp segítségével hogyan tudnám leolvasni egy ismeretlen jel frekvenciáját? Ha például az oszcilloszkóp az alábbiak szerint van beállítva: 1 V/DIV , 0,2 ms TIME/DIV 0,2 ms a periódus idő (T) ? Ekkor f=1/T , így f=1/0,0002s = 5kHz Én így gondolom különben. Annak van jelentősége, hogy V/DIV hol áll a frekvencia meghatározásánál? Köszönöm a választ.
Jó az elgondolásod. A feszültség beállításnak nincs hatása a periódusidő mérésére, miért is lenne
Szia! Jó a számításod. A feszültség érték a frekvencia meghatározásnál lényegtelen (kisebb felbontásra állítod pl 0.5V akkor könnyebben meg lehet határozni a periódus időt, jobban lehet látni a metszéspontokat). Periódus idő meghatározása gondolom megy.
mps megelőzött A hozzászólás módosítva: Ápr 11, 2013
Hello! A feszültségnek nincs szerepe a dologba. A lényeg, hogy egy periódust, vagy is két azonos fázisú pontot nézz az ábrán. A 0,2ms/div akkor lesz 5kHz, ha a periódus időd, pont egy osztás volt. Ha három kocka, akkor persze 3*0,2ms idővel kell számolni. üdv!
Szia, frekvencia meghatározásánal nem számít a V/DIV (a függőleges osztás). Ahhoz, hogy a frekvenciát meghatározd azt kell megvizsgálni, hogy a jel mennyi idő alatt tesz meg egy periódust. A TIME/DIV (vízszintes osztás) erre való. Ha te 0,2 ms-re állítottad a vízszintes beosztást akkor az azt jelenti, hogy egy négyzet (osztás) annyi időt jelent. Ezek után megnézed, hogy egy periódus alatt hány osztást halad a jel és felszorzod azzal a értékkel. Vagyis ha 0,2ms az TIME/DIV és egy periódust, 5 osztás alatt tesz meg akkor 0,2ms x 5 = 1ms és ebből következik, hogy az f = 1/1ms (0.001s) akkor a frekvencia 1000 Hz vagyis 1Khz.
Köszönöm! Olvasgatok, próbálkozok!
Üdv!Az lenne a kérdésem , hogy létezik - e olyan relé ami 9V-ra húz be(9V-os elemről szeretném üzemeltetni), és 230-at lehet vele kapcsolni , és ha létezik , akkor nehéz e beszerezni egy ilyet?
Nem nehéz beszerezni, elég gyakoriak a 9V működtetésű jelfogók. De...
A 9V telepek nem a nagy kapacitásukról híresek, a jelfogók pedig elég sok áramot vesznek fel. Megoldható a dolog bistabil jelfogóval, de a működtetésük nem egyszerű, viszont csak a váltás idején igényelnek tápfeszültséget. Kérdés az, hogy miért a 9V elemet választottad. A 3R12 vagy lapos elem sokkal több energiát tartalmaz, mint a 9V elem. Ráadásul az 5V jelfogókat sokkal könnyebb beszerezni, ezek 4.5V-ról is üzembiztosan kapcsolnak. A kapcsolt teljesítményt is figyelembe kell venni a jelfogó kiválasztásánál. Az érintkezők csak egy bizonyos áramot tudnak kapcsolni, ha nagyobb a terhelés, akkor hamar beég, tönkremegy. Ha többet elárulsz terveidről, akkor könnyebb segíteni.
Sziasztok!
Meg tudna nekem mondani valaki azt, hogy ha a 74151 STROBE labara semmit sem kapcsolok akkor mi lesz a kimeneteken? mert azt tudom hogy ha 'L' szint akkor az bekapcsolja a kimeneteket es a bemenetektol fuggo kimeneti szintek jelennek meg, ha 'H' szint arra azt irjak, hogy a W kimenet 'H' es az Y kimenet 'L' lesz. Erdekelne mert a 74151-esek kimeneteit parhuzamositottan ravezettem egy masik IC binaris ABCD bemeneteire es nem tudom, hogy igy beleszolnak-e egymas kimeneteibe? Vagy csak eppen az a 74151-es kimenet lesz aktiv a bemeneteken aminek aktualisan a STROBE laba 'L' szinten lesz.???????
Köszönöm szépen a válaszokat nektek! (mps,mrobi,proli007,Falabu)
Üdv!
Az idő múlásával tönkremehet a zománc a huzalon? Találkoztam már olyan trafótekerccsel, amelyről darabokban jött le a zománc, mennyire valószínű, hogy a régebbi tekercselőhuzalok (20-30 év) már nem olyan megbízhatóak?
Sziasztok!
Robogómba a (önindítós) riasztót ha bekapcsoltam nem jelzet mozdításra csak ha a gyújtást ráadtam. Miután szétszedtem a riasztót le volt törve ez https://www.dropbox.com/s/pb3npn2zxco0uic/%C3%89rz%C3%A9kel%C5%91.jpg . Visszaforrasztás után a beélesített riasztó rögtön jelzett. Most teljesen kivan forrasztva véve az érzékelő (csak gondolom,hogy ez a érzékelő) és így is élesítés után rögtön riaszt. Mi mehetett benne tönkre? Javítható,vagy örökre vasalva? Köszi.
Ezt szeretném megcsinálniBővebben: Link , úgy , hogy 9V-ról működtessen egy relét , ami 230-at tud kapcsolni
A hozzászólás módosítva: Ápr 11, 2013
Akkor nosza. Ez 9V-ról működik és annyit kapcsol amennyit a relé bír. Tehát csak megfelelő relét kell választanod hozzá.
Sziasztok!
Megnyugtatásra volna szükségem! Történt ma, hogy egy villamos fogyasztó áramfelvételét mértem és sikerült összezárni a fázist és a nullvezetőt. Hála Istennek nem történt baj, a biztositékot 15Amper azonnal levágta a villanyóránál, viszont egy hangos durranás kisérte a házban (kertes) a házon belül az egyik fali elosztódobozban, ami be volt vakolva, még a vakolatot is ledobta... Az automatát visszanyomtam és azóta működik minden, de érdekelne, hogy rá kell-e nézni a csatlakozódobozra vagy elég a vakolatot javitanom??? Köszönöm!
Hello! Elég nyilvánvaló a kötések ellenőrzésének szükségessége. A vakolat magától nem ugrálós, de az sem szép, hogy egy kötés be van vakolva. Örülj neki, hogy így derült ki, nem egy növelt terhelésre.. üdv!
A hozzászólás módosítva: Ápr 11, 2013
Azért nem árt a dobozba sem belenézni, Lehet ott leégett szigetelés is. Gipszelni ráérsz utána.
Sziasztok!
Nemrég elszállt a fehérfüst a tápomból. Gigabyte-ge-r460-v1 szó mi szó rendesen terhelve volt,egy 1200 wattos mac erősítőt hajtott. Benne lévő nagy kondi pukkant ki, 400v 270uf Ha kicserélném egy másikra orvosolná a problémát? esetleg nagyobb értékűre cserélem jobban bírná ? Egyáltalán lehetséges nagyobb kapacitásúra cserélni ? Ilyet tudnék beszerezni jelenleg: 390µF 450V Kis terhelésen kezdett el pukkadozni,leszedem az erősítőt,üresbe bekapcsoltam és akkor a nagy pukk.
Sziasztok! Megint jövök a kinzó kérdéseimmel. Remélem nem gond.
Szóval, csináltam egy áramkört mely egy 7,5V-os elemből, egy kapcsolóból egy 460 Ohmos és 460k Ohmos ellenállásból és egy led diodából áll. A kapcsoló egyik állásban a 460 Ohmos ellenállásos áramkört kapcsolja be, a másik állásban pedig a 460k-sat. (Mellékeltem az áramkör rajzát.) Azt nem értem, hogy miért van az hogy sötétben is alig látszik, ha kapcsolok a kapcsolón, azaz nem az történik, hogy a led látványosan elhalványodik vagy világítani kezd. Biztos nagyon bugyuta kérdés...de azért kérlek válaszoljatok. Köszönöm! |
Bejelentkezés
Hirdetés |









) eltelte után már olcsóbb és környezet barátabb megoldás.








