Fórum témák
» Több friss téma |
- Ez a felület kizárólag, az elektronikában kezdők kérdéseinek van fenntartva és nem elfelejtve, hogy hobbielektronika a fórumunk!
- Ami tehát azt jelenti, hogy a nagymama bevásárlását nem itt beszéljük meg, ill. ez nem üzenőfal! - Kerülendő az olyan kérdés, amit egy másik meglévő (több mint 17000 van), témában kellene kitárgyalni! - És végül büntetés terhe mellett kerülendő az MSN és egyéb szleng, a magyar helyesírás mellőzése, beleértve a mondateleji nagybetűket is!
Hello!
Az lenne a kérdésem, hogy ha ilyen tokozású alkatrészeket használok (LM317T vagy IRF 1324) akkor a hűtésnél mi a szabály? Az ilyen alkatrészeket rakhatom egy hűtőlapra/bordára, vagy külön bordákat kell használni, vagy minden esetben az alkatrésztől függ? Vagy egy bordára lehet rakni, de szigetelni kell a bordától (akkor már egyszerűbb a külön borda sztem) Esetleg van valami alapszabály? Köszönöm! A hozzászólás módosítva: Ápr 9, 2013
Sziasztok!
Érdekelne tapasztaltabbak véleménye az alábbiról: Mi történik egy RS485 meghajtó IC-vel (MAX485), ha a kommunikációs vonal felől 12V-nál nagyobb feszültség kerül a bemenetre. Egyszer valaki olyasmit mondott, hogy "kiül" táp fölé és ilyenkor gyakorlatilag lefagy,kiakad. Előre is köszönöm a választ! torjekg A hozzászólás módosítva: Ápr 9, 2013
Más gyártmány. Az mcd érték jelenti a 'fényességet'. A látószög és a fényesség egymástól független paraméter.
Milyen az a sztem hűtőborda?
Alkatrésztől és kapcsolástól függ, hogy kell-e szigetelni. Az adatlapon fel van tüntetve, hogy az alkatrész fémes felülete milyen kivezetéssel van összekötve. Ha ezek a kivezetések a kapcsolásban is össze vannak kötve, akkor mehet egy hűtőbordára, szigetelés nélkül.
Körülbeli érték kijelzését például össze lehet rakni egy-két reset IC-ből (ezekből létezik nagyon sok feszültségre méretezett), ellenállásból és LEDből. 4.1V ICvel a feltöltött állapotot, 3.3V körülivel pedig a kisütött akkut lehet minősíteni.
A hozzászólás módosítva: Ápr 9, 2013
Sziasztok!
Egy kis segítségre lenne szükségem ennek a kapcsolásnak a működésében. Nagy vonalakban sikerül megfejtenem, hogy ez gyakorlatilag egy szünetmentes tápegység, ha van áram a skottky diódán keresztül folyik az áram a fogyasztó felé, az IC pedig tölti az aksikat, hálózati áram hiányában pedig a mosfeten keresztül táplálják az aksik a fogyasztót. Ami nem világos, a mosfet diódáján keresztül nem folyik a töltőáram a fogyasztó felé is töltés közben? Hogy nyit ki a mosfet? Tudomásom szerint a p csatornás fet akkor nyit ki, ha a gate-re a source lábhoz képest negatívabb feszültség kerül, akárhogy nézem ebben az esetben ez nem teljesül. Megköszönném, ha valaki felvilágosítana, a fet működését illetően ebben a kapcsolásban.
Hali,
A fényre gondoltam, attól védve lesz. Az adót és a vevőt egymás mellé helyezném és egy kis prizma lenne a tükör. Távolság maximum 8 mm. Relé behúzó relé feszültség 12V A reed csővel az a gondom, hogy több ilyen van egy kb. 8 cm átmérőjű körben és zavarják egymást a mágneses erőterek. Köszönöm A hozzászólás módosítva: Ápr 9, 2013
Sziasztok!
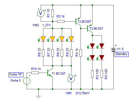
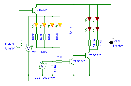
Egy kis segítséget kérnék egy hozzáértőknek egyszerű alapkapcsolás megalkotásában. Adott két tápegység : az egyik folyamatosan üzem alatt van (Stand by - 5 V-ot ad),a másik pedig üzem közben van feszültség alá helyezve (Amikor a készülék be van kapcsolva). Szeretnék egy olyan ledes világítást készíteni a főkapcsolóhoz,ami 2x4 db ledből állna. 4 piros led világítaná meg a bekapcsológombot Stand By állásban,bekapcsoláskor pedig a 4 db fehér világítana,a 4 piros nem. Ameddig jutottam elméletben,saját tudás alapján : A 4 fehér ledet megfelelően méretezett ellenállással rákötöm a csak üzem alatt aktív transzformátorra. A piros ledeket egy tranzisztorral kapcsolnám,a tranzisztor bázisát pedig egy invertáló logikai kapu kimenete vezérlené. A bementére szintén az üzem alatt aktív transzformátor tekercsét kötném. ( Az üzem alatt aktív transzformátor tekercse DC 12 V,ezt 7805-tel stabilizálnám,ami re aztán kötném az ic-t,a tranzisztort és a ledeket is.) A segítség az invertáló résznél szükséges : műveleti erősítőre van szükségem invertáló alapkapcsolásban,esetleg egy sima 74LS06 bekötésével is megoldható a dolog? Köszönöm szépen előre is!
Bocs, de ez így nekem nem mond semmit.Egy típust írnál, és rákeresek, mert nem ismerem.
Köszi Üdv,Csupasz
Sziasztok.
Nekem egy olyan kapcsolásra lenne szükségem ami egy 12VDC motort hajt meg úgy, hogy egy mikrofon küld egy jelet. A jelre kb fél másodpercig forog majd a következő jelre mondjuk irányt vált. Tehát nekem az lenne a legjobb hogyha randomba forogna a motor. Ezt nem tudom hogy hogy lehetne a leg egyszerűbben megoldani. Esetleg valakinek van kapcsolása vagy ötlete? Előre is köszönöm. Tomi44
Hello! Remélem ez megfelel. Ha több fokozat van, akkor a 8 infra Led-et lehet sorba is kötni. Így 33ohm-os ellenállás kel sorba a 8-al. (De a tápfesznek stabilnak kell lenni, mert az már kb. 10V lesz a diódák feszültsége. Ha a táp változna, akkor nagyon változna az áram is.) üdv!
Hello! Nem kell ide annyi hókusz-pókusz. Még stabilizálni sem kell, ha a 12V-ot egyenirányítod és szűröd, arra is ráköthetőek a fehér Led-ek. pld. úgy mint a pirosak vannak, kettő-kettő sorba. üdv!
Szia!
Köszönöm szépen a kapcsolást! Annyit kérdezhetnék ezzel kapcsolatban,hogy ha üzem közben vagyunk,a piros ledek mitől alszanak el? A Power On gomb megnyomására világos,hogy a fehér ledek világítanak,hiszen az ő 'felük' záródik. A másik oldal működését nem értem sajnos. Köszönöm szépen!
Hello! Azt szeretném kérdezni,hogy a tirisztort váltakozó irányú vagy egyenirányú áramkörben használják fordulatszabályzóként?
Mikor a Power ON gomb zárt állapotban van akkor a T1 tranyó kinyit és "söntöli" a piros ledeket.
Ez az én álláspontom, de proli007 szakszerűbben tudja majd elmagyarázni. Ha jól magyarázom R2-T1-R4 lényegében egy tranzisztoros invertert alkot. A hozzászólás módosítva: Ápr 9, 2013
Szia!
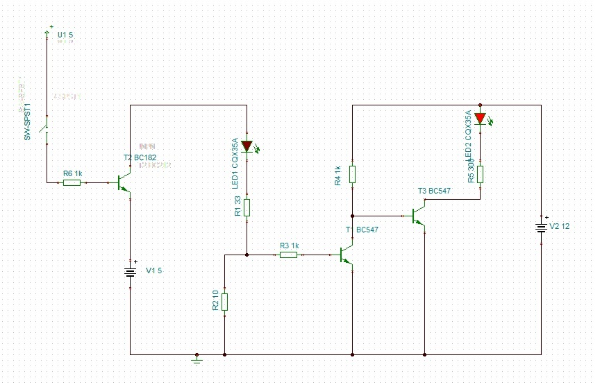
Közben a kérdésemet megválaszolta blackdog, ezúton is köszönöm neki! Lenne egy apró változtatás a rajzon,a kapcsoló személyét illetően : a bekapcsolási 'jel' egy mikrovezérlő kimenete lenne. Ez a láb jelenleg egy ellenálláson keresztül hajt egy MOC 3041 optotriack-ot. Erre a lábra bázisellenállással rákötnék egy tranzisztort,amit a kapcsoló helyére kötnék be. Amióta láttam a feltöltött kapcsolásod,nem hagy nyugodni a dolog. Összeraktam az eredeti kapcsolást Tinaban,most használtam először.(Még be is kellett 'szerezni') Abban a változatban,ahogy megcsináltad,tökéletes működik. Ha a kapcsolót simán relére cserélem,úgy is rendben van a dolog. Viszont tranzisztorra nem tudom cserélni valamiért,mindegy hogy NPN vagy PNP. Próbáltam többféle bekötést is,a képen a legutolsó változat. Amikor bekapcsolom,mindkettő led világít,a piros nem akar kialudni. Az összes bekötési próbánál ez a jelenség volt látható. Ez mitől lehet? (Az U1 digitális feszültségforrás a mikrovezérlő kimenetét szimbolizálná. Először próbálkoztam négyszöggenerátorral,de szerintem még a bekötése sem volt megfelelő.) Válaszod köszönöm szépen előre is! A hozzászólás módosítva: Ápr 9, 2013
Hello!
Imádom,mikor össze vissza beszéltek. Nagy regény trafóról stabilizátorról, bekötött Led-ekről, miegymásról. Aztán valami mást szeretnél. Nem lehetne elsőre egyszerűen megfogalmazni az igényt? Minden dolog belekeverés nélkül? De ha már áramköröket szeretnél létrehozni meg kellene ismerni a tranzisztorok alapkapcsolását, jellemzőit. Valamint nem lehagyni a rajz felét. De lemondom az eredeti hogy működik. - Amikor a kapcsoló ki van kapcsolva, vagy is nincs táp csak a Standby-nál, akkor a ledeken átfolyó áram nem ejt feszültséget az R1 ellenálláson. - Így a T1 tranyónak nincs bázisárama, tehát a T1 tranyó zárva van. - R4 ellenálláson átfolyó áram befolyik T2 bázisában, és a T2 így ki van nyitva, égnek a piros Led-ek. - Amikor bekapcsolod a kapcsolót (bekapcsol a "főtáp" ) akkor a fehér Led-eken áram folyik. A Led-eken átfolyó áram összegződik az R1 ellenálláson. Ha az ellenálláson eső feszültség meghaladja T1 bázis-emitter nyitófeszültségét (600..700mV), akkor a T1 bázisába áram folyik, a T1 kinyit. - T1 kollektora elnyeli az R4-en folyó áramot, így a T2-nek nem marad bázisáram. Vagy is T2 lezár, és így a piros Led-ek elalszanak. (T1 invertál, mer közös emitteres kapcsolásban működik.) - A Led-ek áramát a velük soros ellenállás korlátozza, kb 20mA-re. Az R1-en a négy fehér Led árama folyik át, ami a 10ohm-on 4*20mA*10ohm=800mV feszültség fog esni. (Ha csak egy Led árama folyik át, akkor az csak 200mV lesz, ami a T1 nyitófeszültsége alatt van. Így nem is működhet a kapcsolás. Vagy működhet, ha R1 értékét növeljük.) A T1 bázisáramát R2 ellenállás korlátozza, hogy abba ne folyjon be a 80mA, mert hasmenése lesz. A fehér Led-ek előtét ellenállását(R6..R9) a következő képen számoljuk ki. Azt kell tudnunk, hogy az ellenállásra mekkora feszültség jut, és mekkora áramot szeretnénk látni rajta. A Led nyitófeszültsége 3,2V, áram 20mA-t szeretnénk. - Tudjuk, hogy a kapcsolás működéséhez, 5V áll rendelkezésre, és az R1 ellenálláson minimum 800mV feszültséget szeretnénk. Mivel az R1-en mind a négy Led árama átfolyik, az áram itt 80mA. 800mV/80mA=10 ohm. Tehát R1 értéke 10ohm lesz. - Az R6-ra jutó feszültség a következő. Utáp-Uled-UR1=5V-3,2V-0,8V=1V. A Led-en átfolyó áram, 20mA. Így az R6 értéke UR6/Iled=1V/20mA=50ohm. Vagy is 47 vagy 51ohm-ot tehetünk pld oda. Piros Led-nél, kettő sorba van, így a két Led feszültségét kell figyelembe venni, miközben a tranyó kollektor-emitter feszültség vesztesége a 40mA esetén, kb. 100mV lesz. Vagy is UR3=Utáp-(2*Uled)-UCE=5V-(2*2,2V)-0,1V=0,5V. R3=UR3/Iled=0,5V/20mA=25ohm, vagy is 27ohm megfelelő. (Persze nem biztos, hogy a piros Led nyitófeszültsége ennyi lesz, mert akár 1,5..2,2V-ig terjedhet. Meg kell mérni. Meg lehet nem is 20mA-t szeretnél beállítani.) Ha tranyóval szeretnéd kapcsolni a fehér Led-eket, akkor tudjuk, hogy amikor a mikrovezérlő portja magas szintű (+5V) akkor kell a fehér Led-nek is égni. vagy is oda is magas szint kell. A tranzisztoros kapcsolásoknál, az emitterkövető (közös kollektoros) kapcsolás nem fordít fázist. Az NPN tranyó kollektorának kell pozitív feszültség. Tehát a kollektort a +5V-ra, bázisát a portra, emitterére a terhelést kell kötni, ami jelenleg a Led-ek testesítenek meg. Sajnos a kapcsolásban az emitterkövető kimeneti feszültsége a bázis-emitter feszültséggel alacsonyabb, mint a port feszültsége. Ez ugye 600..700mV, miközben az előző példánál, az R6 ellenállására csak 1V maradt. Most még ez is csökkenni fog kb. 600mV-al. Így az R6-ra már csak 400mV jut. Az meg elég kevés már. De R6=UR6/20mA=0,4V/20mA=20ohm. Éppen hogy.. Jobb a helyzet, ha a portnak nem a magas szintjénél kel bekapcsolni a Led-et, mert akkor egy PNP tranyót használhatunk, azt jól kinyithatjuk a port-al, és kisebb így a veszteség. (100mV). ekkor a tranyó közös emitteres kapcsolásban működik, vagy is a bázisába korlátozó ellenállás kell a portról. De alkalmazhatunk a PNP tranyó előtt inverter fokozatot mint a T1, vagy az egész kapcsolást a fejére állítva is megoldhatjuk a problémát. Na rajzolok mindegyik megoldásra egy példát mindjárt.. üdv! A hozzászólás módosítva: Ápr 9, 2013
Szia!
Sajnálom,hogy nem minden részletet írtam le elsőre. Többször elolvastam a működési leírást,nagyon érthetően és jól magyarázol. Sikerült megértenem a működését a rajz és leírás alapján,bár magamtól nem tudnék ilyet tervezni. Sajnos az alaptudásom tényleg hiányos,teljes mértékben iskolán kívül szerzett. Ám nagyon örülök az ilyen írásoknak,ami alapján azért gyakorlati oldalról lehet szert tenni tudásra. Nagyon hálás vagyok NEKED,nem először segítesz ki a problémából! ![]() Köszönöm szépen!
Sziasztok!
A segítségeteket szeretném kérni egy problémában amellyel már két napja kinlódom. Ket sima Tamiya motort szeretnék vezérelni arduino-ról, ami már sokszor összejött, de most már nem értek semmit. Vásároltam több fajta tranzisztort is de nem müködik. Most egy BD441-el próbálkozom de még ez is úgy csinál mintha nem birná el a motort. A bázisán 1k5-ös ellenállas van, az emitter 0-án, a kollektoron a motor negatív fele. Van védődioda is. Próbáltam direkben megnyitni, nem megy. Max egy ledet bír el. Már ötletem sincs mi lehet a baj. A motorok 2.5-3 voltott kapnak. A segítséget előre is köszönöm.
Szia! Mekkora a motor áramfelvétele? Mekkora feszültségre kapcsolod a bázisellenállást? Ezek a tranyók az adatlap alapján 40-140 bétával rendelkeznek, a bázisellenállás ha 5V-al számolok is csak 2,6mA-t enged, ez 100-as (optimista eset) bétával is 260mAkollektor áramot enged.
Szia. Köszönöm a gyors választ. Öt volt és a motor kb 800mA-t vesz fel így már értem de hogyan tudnám kiküszöbölni, kisseb ellenállásal?, amúgy egy 600Ohm-ossal meg csak melegszik.
Igen, kisebb ellenállással, ha meg tudod hajtani, tehát bírja a kimeneted, vagy nagyobb bétájú tranzisztorral, még egy kis tranyóval amit darlingtonba kötsz a mostanival. Azért melegszik mert nem tud kinyitni teljesen, így nagy a saturációs feszültség.
Konkrétan akkor tudsz számolni, ha megméred a tranyót. Ha meg van a 100-as béta akkor jó a 600Ohm, ha nincs csak mondjuk 50 akkor már 300Ohm kellene. Így számold(közelítőleg): 5V("táp, ami a bázisellenálásra kerül")-0,7V( Ueb )=4,3V; 800mA(kollektor áram)/50(erősítés)=16mA(ekkora bázisáram kell); 4,3/0,016=268Ohm. A kacsintás helyett az U alsóindex eb került volna, nem tudom miért, de nekem ezeket mindig kicseréli szmájlira. A hozzászólás módosítva: Ápr 10, 2013
És lenne itt még valami. Két tranzisztort mikor beforrasztottam már elsö probálkozásra, ugy hogy a bázisan csak ellenállás volt és nem is lehetett rajta feszültséget mérni már nyitott, de multiméterrel ok. Egyébként vigyáztam forrasztáskor a melegedésre, és a dióda polaritására.
Húzd le a bázist 100K-val testre. De ha be van kötve ez nem lényeges, csak akkor ha valamiért megszakad a bázis kör, ekkor elindulhat a motor, ami nem mindig egészséges. Alkalmazástól függ be kell e rakni, mondjuk én nem szoktam ezen a kb 1 Ft-on spórolni.
Nagyon szépen köszönöm a segítséget, magamtól nem jöttem volna rá, pedig rengeteget kinlódtam és további szép napot neked, mégegyszer kösz!
Sziasztok!
Van 3db kd224505 600V 50A -es darlingtonom. Tudnatok mondani par alkalmazast, amiben remekul lehet hasznalni egy ilyet?
Olvasgattam, számolgattam és arra jutottam hogy PWM szabályozást 0-100% között csak PIC el tudok elérni. Ebben szeretnék megerősítést vagy cáfolatot ha tudtok segíteni.
Sem 0, sem 100 % kitöltést nem tudsz elérni semmivel se. Csak gondolj bele, az impulzus hossza nem lehet nulla, mert akkor nincs. A két szélső értéket pedig mindegy milyen módon közelíted meg legjobban, ez pedig leginkább az áramkörök kapcsolási idejétől függ. Lehet PIC -nél gyorsabb áramköröket is használni, és akkor jobban meg lehet közelíteni a szélső értékeket, de azokat elméletben sem lehet elérni. Mindíg kell lennie valamekkora impulzus hossznak, vagy impulzus szünetnek, illetve ha nincs impulzus, akkor vagy 0, vagy logikai 1, azaz egyenfeszültség van, de ez nem része az impulzus szélesség modulációnak. Közte pedig előállíthatod analóg módon komparátorral, ill. digitális módon számlálással.
A hozzászólás módosítva: Ápr 10, 2013
Sziasztok.
Adott egy BD135 típusú NPN tranzisztor. Ennek a bázisát szeretném egy ATMega48-ra kötni, vagyis 5V-ra. A kérdésem az, hogy a bázis és a mikrokontroller lába közé mekkora ellenállás kell? Ezen kívül szeretnék BC182 tranzisztort is használni, ebből az egyiket szintén a mikrokontrollerhez, a másikat pedig 12V-hoz. Valahol 1kohm körül tippelném, de szeretnék megerősítés kérni hozzá. |
Bejelentkezés
Hirdetés |
















