Fórum témák

» Több friss téma
Fórum » Elektronikában kezdők kérdései
- Ez a felület kizárólag, az elektronikában kezdők kérdéseinek van fenntartva és nem elfelejtve, hogy hobbielektronika a fórumunk!
- Ami tehát azt jelenti, hogy a nagymama bevásárlását nem itt beszéljük meg, ill. ez nem üzenőfal!
- Kerülendő az olyan kérdés, amit egy másik meglévő (több mint 17000 van), témában kellene kitárgyalni!
- És végül büntetés terhe mellett kerülendő az MSN és egyéb szleng, a magyar helyesírás mellőzése, beleértve a mondateleji nagybetűket is!
Lapozás: OK   2269 / 4046
(#) kérdező válasza reloop hozzászólására (») Márc 22, 2014 /
 
A T1-e 6V van, a T3-on, T2-n jónak tűnik. Lehet, hogy az ellenállásoknál rontottam el valamit?
(#) nedudgi válasza Franszi hozzászólására (») Márc 22, 2014 /
 
Mutassál már linket azokról az "égők"ről. Körtére gondolsz, ugye? Hogyhogy nem lehet megoldani a legalább két csoportra bontást? Képet mutass arról is. Nem tudok elképzelni olyan szituációt, megoldást, ahol nem lehet elhelyezni két pár sorkapcsot.
Tápegységet nem szabad párhuzamosan összekapcsolni. Legalább két (Schottky) dióda kell a kimenetekre.
A hozzászólás módosítva: Márc 22, 2014
(#) kendre256 válasza szucsip hozzászólására (») Márc 22, 2014 /
 
Nagy valószínűséggel simán párhuzamosan lehet őket kapcsolni.
Az összes kapcsolóüzemű tápnak van túláramvédelme. Emiatt csak egy meghatározott terhelésig feszültséggenerátor, utána többé-kevésbé áramgenerátor lesz (a karakterisztikájától függően). Ha párhuzamosan kapcsoljuk őket, annyi történik, hogy a nagyobb feszültségű kezdi a terhelést felvenni. Mikor már olyan nagy a terhelés, hogy nagyobb lenne a terhelőárama, mint amennyi az áramkorlátja, elkezd csökkenni a feszültsége, eléri a kisebb táp feszültségét. Ekkor belép a kisebb feszültségű táp is, a további terhelést már ő szolgálja ki.
Ennek persze az a következménye, hogy ha van pl. két 5A-es áramkorlátos tápunk, és 8A-es a terhelés, a kicsivel nagyobb üresjárási feszültségű táp mindig 5A terheléssel megy, a kisebb feszültségűn pedig 3A terhelés lesz.
Ez csak akkor nem lehetséges, ha az áramkorlát elérése után a táp bistabil jelleggel azonnal lekapcsol. De jellemzően először egy ideig csak kicsit csökken a kimenőfeszültség, utána van valamilyen visszahajló jellegű karakterisztika.
(#) Franszi válasza nedudgi hozzászólására (») Márc 22, 2014 /
 
Kb. ilyen égőkról van szó. Egy hasonló csillárról mellékelek képet, a szerkezet megegyezik ezzel, de összesen 24 db égő kapcsolódik a vázhoz.

csillar1.jpg
    
(#) kérdező válasza reloop hozzászólására (») Márc 22, 2014 /
 
Nálam minden jónak tűnik, de mégsem működik.
(#) reloop válasza kérdező hozzászólására (») Márc 22, 2014 /
 
Mekkorák ezek a feszültségek?
(#) kérdező válasza reloop hozzászólására (») Márc 22, 2014 /
 
Most 28V-a táp, a T1-en meg olyan 6V van.
(#) reloop válasza kérdező hozzászólására (») Márc 22, 2014 /
 
A T3 kollektor-test feszültség lenne még érdekes.
(#) szucsip válasza kendre256 hozzászólására (») Márc 22, 2014 /
 
Hát rendben van, de nekem mégsem szimpatikus a sima párhuzamosítás. A karakterisztikájuk pedig nem mindig visszahajló. Sőt, szerintem a disszipatívakra jellemző a visszahajló karakterisztika (amit én annyira utálok).
(#) kérdező válasza reloop hozzászólására (») Márc 22, 2014 /
 
A T1 kollektor feszültsége 5V körüli. A bázison, meg az emitteren is ennyi. Kb. mi lehet a hiba? A NYÁK, meg a forrasztások szerintem jók.
Igaz, egyes alkatrészek kicsivel eltérnek a megadottól, mert itt nem tudtam pont olyat szerezni. Ettől függetlenül valami brummot azért kéne adnia szerintem.
A hozzászólás módosítva: Márc 22, 2014
(#) reloop válasza kérdező hozzászólására (») Márc 22, 2014 /
 
Harmadszor futok neki, hogy a T3 kollektorfeszültségére rákérdezzek. Az lenne az 5V? Nem tudom milyen tranzisztorokat ültettél be, az egyes lábak a megfelelő helyre kerültek? A T3 például milyen típus? A beültetése alapján EBC-nek néz ki, lehet mégsem az?
(#) kérdező válasza reloop hozzászólására (») Márc 22, 2014 /
 
A rajz szerint T1 BC 109 C, de én BC 550-et raktam. A T2 ugyan így, a T3 2N 2905, de én BC 560-at raktam. A T3 kollektoránál olyan 0,8V körül áll a mutató. Lehet, hogy itt van valami gond?
(#) reloop válasza kérdező hozzászólására (») Márc 22, 2014 /
 
Igen, úgy nézem kollektor-emittert felcserélted
(#) kérdező válasza reloop hozzászólására (») Márc 22, 2014 /
 
Megcseréltem a kollektor-emitert továbbra is 0,8V-ot mérni.
Maga a rajz nem lehet hibás? Csak azért gondolok arra, mert pár alkatrészt nem tudtam szerezni.
A hozzászólás módosítva: Márc 22, 2014
(#) kendre256 válasza szucsip hozzászólására (») Márc 22, 2014 /
 
A visszahajló karakterisztika a párhuzamosításnál éppen problémát jelent, az lenne a jó, ha tiszta áramgenerátoros üzembe állna az áramkorlátban. Labortápokkal (amelyeknek szép áramgenerátoros üzeme is van) rutinszerűen csináltam párhuzamosításokat, ha nagyobb terhelhetőség kellett. Persze a szokásos kapcsolóüzemű tápok nem ilyen precízek, a karakterisztikájuk állandó feszültségű része elég jó, a túláramvédelmet meg csak olyan "valamilyen" karakterisztikával biztosítják, de nem igazi áramgenerátorossal.
(#) reloop válasza kérdező hozzászólására (») Márc 22, 2014 /
 
Ami hiba volt a rajzon az látom javítva lett. Működnie kéne. Hol tértél el lényegesen az előírt értéktől?
(#) kérdező válasza reloop hozzászólására (») Márc 22, 2014 /
 
Még kiméregetem az ellenállásokat, hátha rossz irányból néztem a színkódokat. Nem értem, mi a fenének kellett kitalálni a színkódot, mikor simán rá lehetne írni az értéket.
(#) reloop válasza kérdező hozzászólására (») Márc 22, 2014 /
 
Egész jelentős eltérések esetén is életjelt kéne mutatnia. A forrasztási oldalon nem lehet zárlat? A T2 kinyit egyáltalán? Ez abból látszik hogy bázisa-emittere között 0,6V-ot, valamint a T3 bázis-emitter között szintén 0,6V-ot lehet észlelni.
(#) nedudgi válasza Franszi hozzászólására (») Márc 22, 2014 /
 
Márpedig meg kell bontani a csillár összekötéseit, és akkor nem lehet gond. Két egyforma részre bontva működni fog, gond nélkül. Mint már írtam, ha két tápegység elfér, akkor el kell férni egy sorkapocsnak is.
Végső megoldásként a csillár felett levő dobozt is ki lehetne cserélni valami nagyobbra...
(#) kérdező válasza reloop hozzászólására (») Márc 22, 2014 /
 
A T2 b-e között 0,8V van. A T3-nál viszont 24V. (A tápfesz 28V.)
A hozzászólás módosítva: Márc 22, 2014
(#) reloop válasza kérdező hozzászólására (») Márc 22, 2014 /
 
A T3 akkor továbbra sem stimmel. Nézd meg adatlapon a BC560 lábait! Emitter pozitív tápra, bázis T2 kollektorra kerüljön.
(#) djtoma hozzászólása Márc 22, 2014 /
 
Milyen kell a hangszóróra hogy ne kapjon mélyet de magasat viszont igen,nagyon is!!
Nekem 400V 22uf van rajta igaz ezzel nem kap mélyet de a magas nagyon kicsi és halk is a hangszóró!Én nem értek ezekhez a dolgokhoz!
A hozzászólás módosítva: Márc 22, 2014
(#) kérdező válasza reloop hozzászólására (») Márc 22, 2014 /
 
Most már helyesen van benn a tranyó.
A T3 b-c között 5,5V van, a test, és a kollektor között 0,8V.
(#) voodoo hozzászólása Márc 22, 2014 /
 
Üdv!

Trafó méretezésnél Tesla (indukciót) mit jelent? Hogyan kell kiszámolni? Van a Skori féle trafó méretező és nem tudok oda mit behelyettesíteni.

Üdv.
(#) jointsilver36 válasza sziszipuszi hozzászólására (») Márc 22, 2014 /
 
Szia!Ez a dolog nem működik 12 voltról ,hogy lehetne áttervezni?Gondolom nem csak tranzisztort tirisztort kell kicserélni nagyobb értékűre.Ellenállásoknak mekkoráknak kell lenniük?
Köszi a válaszod
(#) kérdező válasza reloop hozzászólására (») Márc 22, 2014 /
 
Esetleg gyártási hibás lenne a tranyó?
(#) reloop válasza kérdező hozzászólására (») Márc 22, 2014 /
 
(#) kérdező válasza reloop hozzászólására (») Márc 22, 2014 /
 
Kicseréltem, mert még volt egy a másik ugyan ilyen, de még meg nem épített panelhoz. Így se jó. Holnap átnézem az ellenállásokat, egyenként kimérem.
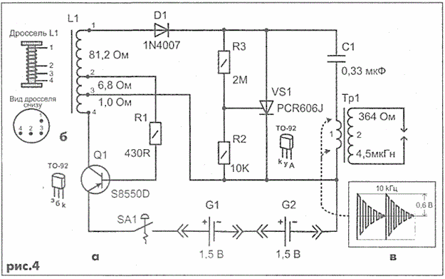
(#) jointsilver36 hozzászólása Márc 22, 2014 /
 
erről a kapcsolásról mi a véleményetek?Meglehet oldani 9 voltra?Ha igen mit s mekkorára kell kicserélni?Előre is kösz a válaszokat.
(#) reloop válasza kérdező hozzászólására (») Márc 22, 2014 /
 
A T3 helyes beültetése esetén a bázis-emitter feszültsége nem lehet 1V-nál nagyobb.
Következő: »»   2269 / 4046
Bejelentkezés

Belépés

Hirdetés
XDT.hu
Az oldalon sütiket használunk a helyes működéshez. Bővebb információt az adatvédelmi szabályzatban olvashatsz. Megértettem