Fórum témák
» Több friss téma |
- Ez a felület kizárólag, az elektronikában kezdők kérdéseinek van fenntartva és nem elfelejtve, hogy hobbielektronika a fórumunk!
- Ami tehát azt jelenti, hogy a nagymama bevásárlását nem itt beszéljük meg, ill. ez nem üzenőfal! - Kerülendő az olyan kérdés, amit egy másik meglévő (több mint 17000 van), témában kellene kitárgyalni! - És végül büntetés terhe mellett kerülendő az MSN és egyéb szleng, a magyar helyesírás mellőzése, beleértve a mondateleji nagybetűket is!
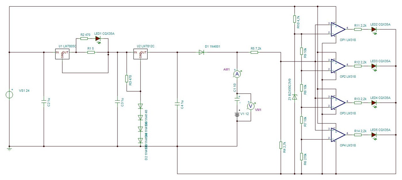
Sziasztok! Nem vagyok már éppen kezdő, de a kérdés szerintem ide passzol legjobban. Adott a csatolt kapcsolás, a hibajelenség az, hogy a jobb oldalon lévő kapcsolásban az LM3900 nem hajlandó működni. Az összekötött neminvertáló bemeneteken 0,6V-ot tudok mérni, ha kiveszem az IC-t, akkor helyreáll a feszültség az ellenállásértékeknek megfelelően. Én hibáztam a kapcsolás tervezésekor, vagy rossz az új IC? A kapcsolási rajzon 4 különálló IC szerepel, mert a Tina nem ismeri az LM3900-at
Bocs a kérdésem akkor az erősítőhöz menő GND és a test ugyanaz tehát nem kell külön vezetni a GND-ét?
Ez a kapcsolás több sebből vérzik. Így az első ránézésre is. A C1 10 µF -os kondenzátor nem kell a töltendő akkumulátor elé. Az U1 -el + 5V -ot állítsz elő , azután pedig az U2 -vel 12 V -ot, ez így nem lehetséges. Megcserélve esetleg jó. A LED1 -et is a GND -re kell kötni.
A hozzászólás módosítva: Jan 20, 2015
A kondik csak az miatt vannak ott, hogy a Tina szimulációja ne bolonduljon meg, a valóságban csak a betápnál van egy 1000u-s kondi. Nézd meg légyszíves kicsit jobban a kapcsolást, az U1 nem 5V-ot állít elő, hanem az R1-el együtt egy áramgenerátort alkot. A stb IC-s része a kapcsolásnak kifogástalanul működik, már sokadszorra alkalmazom. Akérdés egyébként is a kapcsolás jobb oldalára vonatkozott, a leendő tulaj kérése az volt, hogy a töltés előrehaladtát 4 LED-en keresztül lássa, ezért került oda az OPA-s komparátoros rész.
Szia! Hogy esett a választásod erre az IC-re? Nézd már meg a belső felépítését! Bővebben: Link
![]() Szerk.: a kijelződ tipikus LM324 alkalmazás, persze más lábkiosztással. A hozzászólás módosítva: Jan 20, 2015
Szia! Úgy esett erre a válsztás, hogy ezt kaptam, a leendő tulaj idehozta nekem ezt az IC-t, hogy a boltban ezt adták neki, mikor olyan IC-t kért, amivel 4 LED-et lehet kapcsolni... Adatlapot nem néztem,
csak lábkiosztást, mondván sima 4-es OPA, csakszokatlan lábkiosztással. Van esetleg olyan 4-es OPA tipus, aminek egyezik a lábkiosztása? Mert már kész a panel Azt hiszem ez volt az utolsó alkalom, hogy hozott alkatrészből építkezek...
Azonos lábkiosztást nem tudok, el kell metszegetni a vezetősávokat és bedrótozni. Legyen LM324!
Én meg azt remélem ez volt az utolsó alkalom, hogy ismeretlen IC-nek nem néztél bele az adatlapjába A hozzászólás módosítva: Jan 20, 2015
Azom van is itthon, skkor nekiállok faragni, ezt a nyüves 3900-at, meg úgy eldobom, hogy soha többé ne találjam meg
Ebből az esetből duplán tanultam, köszönöm a segítséget.
Visszaírt a gyártó, kéri a szériaszámot és megadja a töltésvezérlő IC pontos típusát. Ilyen is van!
Ennek örülök, akkor nem kell párszáz adatlapot átbogarászni!
![]() Nekem egyszer két hónap után jött meg a válasz - soha nem szabad feladni.
Sziasztok!
Én csak most kezdtem el elektronikával foglalkozni, és nem nagyon értek a tranzisztorokhoz. Valaki tudna mutatni egy kapcsolási rajzot és elmagyarázni (érthetően) egy BC547 tranzisztorral és 9V-os elemmel működő LED-es villogót?
Sziasztok! Valaki megtudná állapítani,hogy a rajzon,helyesen vannak berajzolva a diódák,mert ugy vélem valami nem stimmel.
Szia! A jobb felsőt és a bal alsót fordítsd meg.
Ha kvázi-szinuszos inverter kimenetére leválasztótrafót kötök, kiintegrálja a feszültséget egészséges szinusszá, amiről mehetnek induktív terhelések is?
Azt is megköszönném, ha valaki megmondaná az inverter igazi nevét, mert tudom, hogy nem így hívják, de nem találom sehol.
Sziasztok. Van egy Tungsram 160 wattos UV higanygőz lámpám, mekkora a szükséges fojtótekercsnek az induktivitásnak?
Szia!
A 160W-os higanygőznek nem kell előtét. Bővebben: Link.
Hello! Ne az IC-t hibáztasd a tudatlanságod miatt! Ez egy igen érdekes Norton erősítő, aminek bemenete nem feszültség, hanem áram vezérelt. Az adatlapján számtalan érdekes kapcsolás található vele. De még a rajzjele sem egyezik meg más OPA erősítővel..
Köszönöm mindenkinek aki segített!
![]() A Venti 0,45A felvételű a 9db smd led ~0,18A egyébként. Remélhetőleg elhajtja még így is az USB port ![]() Ilyen lett A hozzászólás módosítva: Jan 20, 2015
Csőbe (falba), szabad vezetéknek, hegesztőtrafóba, kapcsolóüzemű tápba elég (J=5). 'Normál' trafóba kevés.
A hozzászólás módosítva: Jan 20, 2015
Sziasztok!
Zener diódát lehet használni túlfeszültség védelemre? Például van egy áramköröm, aminek a jelbemenete maximum 5 V lehet, ide hogy kössek be egy ZD-t, (5,1V-osat) hogy ha eléri a ZD nyitófeszültségét, akkor a ZD söntöljön, és ez vezesse el a feszültséget? Kis áramokról van szó (pár 10 mA) Előre is köszönöm!
Szia!
Igen lehet használni, sőt használnak is! Kétirányú védelem.
Szia!
Tehát ha jól gondolom, akkor ez úgy működik, hogy amíg kisebb a a bejövő feszültség (konkrétan TTL jelszintekről beszélünk), addig a ZD nyugton van, nem szól bele, viszont ha meghaladja a nyitófeszültség, akkor "rövidre zárja" a bemenetet, és a bemenet felé nem is folyik áram?
Nem zár rövidre, hanem beáll a feszültség a Z-dióda letörési feszültségére, annál nem lesz nagyobb. Persze, ha kellően kicsi a generátor belső ellenállása, akkor a dióda egykönnyen zárlatos lehet a túl nagy rajta átfolyó áramtól és akkor tényleg teljes rövidzárlat alakul ki a sarkai között.
Ezt kizárt, mA-ek folynak ott csak. Akkor gyakorlatilag ez tökéletes nekem.
Köszönöm szépen!
De mi okozhat túlfeszültséget egy ilyen vonalon és az mennyire üzemszerű? Én egy TTL vonalra nem tennék 5,1V-os diódát, mert a szórások miatt lehet, hogy 5V-on már vezet, ami miatt extra terhelést okozhat az adott áramkörnél.
Jobban belegondolva, igazából nem sok esély van rá.
Akkor már inkább 5,6 V-os, nem? Elképzelhető hogy a TTL jel helyett simán adott feszültséget kap (áramgenerátorról van szó) És ott lehet, hogy az 5 V több lehet, mint 5V- ezért gondoltam! |
Bejelentkezés
Hirdetés |






csak lábkiosztást, mondván sima 4-es OPA, csakszokatlan lábkiosztással. Van esetleg olyan 4-es OPA tipus, aminek egyezik a lábkiosztása? Mert már kész a panel
Ebből az esetből duplán tanultam, köszönöm a segítséget.










