Fórum témák
» Több friss téma |
- Ez a felület kizárólag, az elektronikában kezdők kérdéseinek van fenntartva és nem elfelejtve, hogy hobbielektronika a fórumunk!
- Ami tehát azt jelenti, hogy a nagymama bevásárlását nem itt beszéljük meg, ill. ez nem üzenőfal! - Kerülendő az olyan kérdés, amit egy másik meglévő (több mint 17000 van), témában kellene kitárgyalni! - És végül büntetés terhe mellett kerülendő az MSN és egyéb szleng, a magyar helyesírás mellőzése, beleértve a mondateleji nagybetűket is!
Nem tudom. Etil is jó lehet. Egy söröskupakba szoktam önteni, az elegendő - csak a lehűtésre kell, nem agresszív anyag. Litzét is így forrasztottuk anno, de akkor még nem ihattam sört.
Sziasztok!
Régebbi népszerű routerek kapcsolási rajza nem elérhető valahol? Lehet, hogy csak én keresem rosszul, tápkör javításhoz kéne. A keresett típusok: Tplink 1043ND és Asus RT-N16. Köszi!
Esetek 95%-ban a satnya elektrolit kondenzátorok hunynak el, a maradék 5%-on osztozik az adapter és esetleges forrasztási hiba. Ehhez nem kell kapcsirajz. De jól jön...
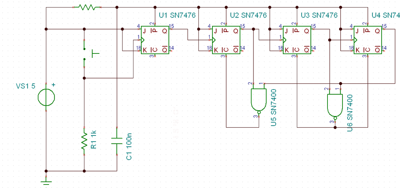
Köszi, megvan. Most a reset tápon van és induláskor a Q kimenet alacsony szinten van. Ez így jó. De hogy tudom újraindítani vagyis alapállapotba rakni hogy akármilyen a kimenet, újra alacsony szintű legyen? Próbáltam már a resetet tápra is meg GND-re is kapcsolni nyomógombbal, de nem nullázza le a kimenetet.
Páka és forrasztóón kell hozzá, nálam szokott működni. 350 °C elég szokott lenni.
Különös tekintettel, hogy innen indult a dolog:
Idézet: „Bontott trafót vettem, a zománcozott huzal végeiről szeretném leszedni a zománcot.” Szerintem megvakar, megforraszt, örül
Hello! Nem igazán érthető a problémád. Ha megnézed az adatlapot, akkor láthatod, hogy a Reset állapotot az R bemenet alacsony szintre húzásával lehet kiváltani. Ekkor a Q kimenet alacsony szintű lesz, a Q\ (negált) pedig magas szinten. (Mert a Q és Q\ mindig ellenkező állapotban van.)
Tehát ha induláskor szeretnéd hogy a Q alacsony szinten legyen, akkor a táp bekapcsoláskor az R bementet egy "pillanatra" alacsony szintre kel állítani. Pld. úgy hogy ez R bemenetet egy ellenállással a tápra kötöd, és egy kondival pedig a GND-re. Ekkor bekapcsoláskor amíg a kondi fel nem töltődik az R bemenet szintje alacsony lesz. Ha pedig feltöltődött, akkor magas szintű és működhet a tároló a J-K és órabemenetről. Amíg az R alacsony szinten van a többi bemenet hatástalan. De ha ezt egy nyomógombbal szeretnéd működtetni, akkor nem elég a nyomógombot az R és GND közé kötni, felhúzó ellenállás is kell. Vagy is az R bement és a tápfesz közé is kell egy ellenállás. Mert amikor a nyomógomb nyomva van, az alacsony szintet ad, mikor pedig elengedett állapotban, akkor az ellenállás gondoskodik a magas szintről, úgy hogy felhúzza a tápra az R szintjét. Remélem így már érthető..
Értem egy részét és meg is csináltam amit írtál. Ez egy bináris számláló lenne, és a képen most láthatod hogy a bináris kimenet az most épp a decimális 10. Ebben az állapotban szeretném újraindítani a számlálót, vagyis most ne 10-et hanem 0-át mutasson. Ezért kellene resetelni hogy a kiinduló állapotba kerüljön, vagyis minden Q kimenet alacsony szintű legyen és kezdje elölről a számolást 9-ig.
A nyomógombbal most csak léptetem, de raktam egy másik nyomógombot a kondival párhuzamosan, akkor meg magas szintet adott minden Q kimenetre. Ez nem jó.
Teszel egy két bemenetű NAND kaput a U4 és U2 Q-jára, a kimenetét pedig rákötöd a törlő bemenetekre.
Egen, de megforrasztás előtt megmézni is meg kellene. A blankolás megvan, előbb-utóbb alakul a többi is
![]() Köszi a választ mindenkinek!
Nem volt elég az egy NAND kapu mert 9 után 12-re ugrott, de így kettővel már sikerült. Köszönöm a segítséget!
A hozzászólás módosítva: Nov 27, 2017
Pedig annak egyetlen NAND kapuval mennie kell. Persze csak akkor, ha a NAND kapu kimenetét rákötöd az összes tároló C lábára, de legalábbis az U2, U3, U4-re.
A hozzászólás módosítva: Nov 27, 2017
Moderátor által szerkesztve
Úgy is próbáltam, de lefagyott az egész a Tinában. Nem tudtam tovább léptetni és megmaradtak a H szintű kimenetek is.
A 3,3V-os buck PWM IC szétégett, még a hozzá tartozó FET pár gate-jén is zárlatot mértem, ezek kiforrasztása után is gyanús ohmikus értékeket mérek a 3,3V-os körön. Mindezt egy állítólagos 14V-os adapter okozta, amely valószínűleg hibás volt.
A hozzászólás módosítva: Nov 27, 2017
Olvastam, erre írtam a páka és forrasztóón kombót. Tovább kell melegíteni és ahogy ég/olvad a lakk, már fut is rá az ón, nem kell vakargatni.
Ez csak a Spice modul satnyasága. Mert ha belegondolsz, a két kapu bemenete ugyan oda van kötve, tehát a kimenti logikai állapota is ugyan az, sőt ugyan abban az időben vált át. Akkor mi lenen a különbség egy vagy két kapu esetén?
Hello! A régi zománchuzalt nem lehet pákával leégetni. Később lett divat a forrasztható zománc. Kezdetben gondot is okozott a gyenge bevonat, mert hamar leolvadt. Eezek a huzalok akkoriban piros vagy zöld színben pompáztak. Ma már kicsit a kettő között van az igazság. De ha ez egy "régi trafó", akkor egyáltalán nem biztos hogy az megolvad ezen a hőfokon. A Litze huzal szálainak is fel kellett izzani, hogy ledobja a zománcot. Az pedig 800°C körüli hőmérséklet.
Akkor nagy valószínűséggel megpurcant minden 3,3V -vonalon. Ki kell próbálni, külső tápról megtáplálva, feléled -e, ha nem, akkor minden hiába.
Próbálgattam, bár eddig nem túl sok sikerrel, tehát nem vagyok biztos benne, hogy jó helyre kötöttem.
Mindeközben belül még az USB 5V-os buck pwm köre is működött, az előzetes mérésemet igazolta, hogy az még életben maradt, gondolom a kimenet terheletlensége okán. Ugyanezt egyébként kipróbáltam egy hardveresen jó eszközzel, azt sem sikerült csak 3,3V-ról működésre bírnom, ezért lenne jó ha találnék kapcsolási rajzokat ezekhez, mert nem éri meg a komplett tápkörét feltérképeznem.
Sziasztok!
Jön a karácsony, úgyhogy szeretnék egy kisebb világítós ajtódíszt csinálni. Olyat szeretnék, hogy egy karácsonyfa alakú darabot kivágnék egy próbanyákból és körberaknám LED-ekkel a szélein. Azonban ajtódísz lévén szeretném mindezt elemről /akkumulátorról működtetni. Nagyjából ismerem már a soros-párhuzamos kötéseket, de olyan elosztásban, mennyiségben, áramerősséggel szeretném a LED-eket felhasználni, hogy ne merüljön le az akku 10 perc alatt. Ami rendelkezésemre áll: LED-ek (normál fényerejű, zöld és piros színben), ellenállások, próbanyák, 3.7V 750mAH drón li-po akku vagy 1db 3.7V 18650 akku. Legalább 10-12 LED-et szeretnék hogy azért látsszon, hogy karácsonyfáról van szó. Kérem szíves segítségeteket.
Itt az oldalon van KETTŐ darab is, egyik szebb mint a másik.
Szia.
Ezek 5 vagy 3 mm-es LED-ek? Általánosan 2V körül van a nyitófeszültség. Ez típus és színfüggő is. A 3,7V már két LED soros kapcsolásához is lehet, hogy kevés lesz. Akkor marad az 1 LED + 1 ellenállás sorosan alapkapcsolás. Ezeket lehet párhuzamosítani. Persze ekkor nagyobb az áramfelvétel is eredően majd. Más megoldás a nagyobb tápfeszültség, vagy mini step-up konverter. Ennek van előnye és hátránya is. Érdemes kísérletezni a LED-ekkel: Próbálj meg egy LED-et egy soros 390 Ohmos ellenállással rákötni a 3,7V-ra és megnézni, hogy miként is világit egyik és másik szín. Amennyiben nagyon gyenge a fénye, akkor 180 - 220 Ohm ellenállással próbálkozz. Kis segédprogram: LED soros előtét számítás
Köszönöm a gyors választ.
5mm-es LED-ekről van szó. Időközben gondolkodtam, hogy megtoldanám a projektet egy mikrovezérlővel, egy ATTiny85-el például, mert azzal már dolgoztam és kicsi az áramfelvétele. Így az ő lábairól lennének vezérelve a LED-ek, hogy ne csak simán világítsanak, hanem mondjuk egy kis PWM-et is használva villogjanak (fade). Persze ez megbonyolítja alaposan a dolgokat.
A LED-ek nyitófeszültsége első körben a színüktől függ, plusz egyéb veszteségek. Bővebben: Link
De 3.7V-ról normálisan kettőt semmiből sem tudsz sorbakötni (na jó pirosat még talán). Arra számíts, hogy 10 LED darabonként 10 mA-el megtáplva már 100 mA. Ehhez már kell valami tranzisztor, mert a kontroller nem viszi el. A kisebb akku is kb. 7 órát, maximum. Lehetne valami step-up konverter, ekkor jóval energia takarékosabb lenne a kontroller meg tudná kapcsolgatni.
A Step-up konverter használatával hogy válik energiatakarékosabbá a projekt?
Elnézést, ha triviálisat kérdezek, de ezekről keveset tudok. A hozzászólás módosítva: Nov 28, 2017
Nagyjából úgy, hogy a veszteségek az áramtól függenek. Ha megemeled a feszültséget, ugyanakkora teljesítményhez kevesebb áram kell. Bár a konverternek is van vesztesége (hatásfok), ez még mindíg kevesebb, mint amit az "áramgenerátor" ellenálláson veszítesz.
Pl. esetedben a 10 LED -en ha mindet sorba kötöd, akkor csak 10 mA (egy led árama) fog folyni, és az előtét ellenálláson is csak ennyi. Ha szimplán párhuzamosan kötöd, akkor 10 szer 10 mA fog folyni, az előtét ellenállásokon is. A részletes számolgatást rád bízom, ha egyszer elvégzed, magad is rájössz.
Igen, igazad van. Majd szereléskor letesztelem
. Amúgy sikerült megcsinálni, köszi a segítséget. Ha összerakom akkor egy impulzus számláló lesz ami 9999-ig tud számolni és egy tekercselő gép adja majd az impulzusokat 360°-onként hogy tudjam hány menetnél tartok. Az impulzusokat meg egy hall jeladóval tervezem.
Közép leágazásos trafó két diódával egyenirányítva és kondival simítva. De ez a sok vonal bekavar. Hogy is értsem ezt? Egy plusz és egy minusz kimenet van. Szimulátorba csak egy vonalat mutat.
A hozzászólás módosítva: Nov 30, 2017
Talán vedd vissza a time/div kapcsolót egy fokozattal és a triggert állítsd be, hogy megfogja.
Az se mindegy, fel vagy lefutó élre szinkronoz. Nem nagyon látszik, hogy van szűrőkondi. A V/div hol áll? A hozzászólás módosítva: Nov 30, 2017
|
Bejelentkezés
Hirdetés |













