Fórum témák
» Több friss téma |
- Ez a felület kizárólag, az elektronikában kezdők kérdéseinek van fenntartva és nem elfelejtve, hogy hobbielektronika a fórumunk!
- Ami tehát azt jelenti, hogy a nagymama bevásárlását nem itt beszéljük meg, ill. ez nem üzenőfal! - Kerülendő az olyan kérdés, amit egy másik meglévő (több mint 17000 van), témában kellene kitárgyalni! - És végül büntetés terhe mellett kerülendő az MSN és egyéb szleng, a magyar helyesírás mellőzése, beleértve a mondateleji nagybetűket is!
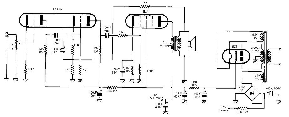
Sziasztok! Építettem egy csöves erősítőt használt alkatrészekből. Szól rendesen (kicsit brummos) ám használni mégsem merem. Mivel a katodkörön 250V-ot mértem. Olvasgattam (munkapon beállításról) de nem világos. Valaki kioktatna ezügyben?
Köszönöm!
Még nem biztos. Átalakítottam hogy helyzetjelző felkapcsolása nélkül is világítson . Plusz a fényerő állítónak is a pozitív vezetékét átkötöttem egy gyújtás (+) ra. Mert az innen kapót (-) al dolgozik a cucc. A fényerő szabályzó kapcsoló egyébként (+) (-) És a kimeneti (-) Szétszedve egy tranzisztornak látszó alkatrészt láttam. Össze szereltem az autót majd elkezdett villogni. Aztán elsőtétedet kapcsolgatásra még vissza jött pármásodpercre majd végleg elsötétült.
Hiba Próbáltam gyors végigtapogatni mi melegedhet de semmit nem találtam. Pár percet hűlt és ismét működött. most megpróbáltam egy dióda elé hidalni a talán kapcsolási (+) -t. Most tesztelem hogy megismétlődik. Már lassan egy órája világit lehet hogy most jó lesz bár most nem jár a motor és nem tölt a generátor..
A katód és a testpont között van egy 150 ohmos ellenállás, ha ott 250 Volt van az nagy baj, meg egyből elégne ez az ellenállás. Valamit nem mértél jól! Vagy nem a katódot, hanem az anódot mérted! De ez egy automata anódáram beállítással működő erősítő, mit és, hogyan akartál munkapontot állítani rajta?
Idézet: „katodkörön 250V-ot mértem” Ha mérésed valós lenne nem is működne, valamit rosszul mérsz!
Ha az EZ81 katódját érted "katódkörön", akkor az teljesen normális...
Viccesen van lerajzolva a készülék, mellesleg.
Sziasztok!
A mellékelt képen amit bekarikáztam az milyen értékű kondi lehet szerintetek?
Akkor jól sejtettem csak nem voltam benne biztos. Köszi.
Szia!
Köszönöm a választ. Az EZ81 katodján mértem csak rosszul fogalmaztam meg a kérdést. De lentebb megválaszolták. Köszi mindenkinek!
Fektetve rajzolták a csőszimbólumokat. Ez nem a megszokott forma.
Értem. Írtad, hogy normális a 250V is. Folyamatosan mérve bekapcsolás után kb 15 sec mulva ez az érték hirtelen felfut 300V-ig majd onnan 2-3 sec mulva esik vissza 250V-ra. Szerinted akkor nyugodtan használjam így?
Nem én írtam, de válaszolok. Ahogyan kezdenek bemelegedni a csövek, úgy növekszik az áramfelvételük. Nagyobb áram, kisebb feszültség. Mivel az egyenirányító csőnek is kell idő a bemelegedéshez, ezért mérsz ilyen értékeket az idő előrehaladtával.
Sziasztok!
Ennél a műszernél egy autó akkut akarunk megmérni,jól írom hogy a Com-ba megy a fekete drót ,a piros meg a baloldali 10 A -ba ? Köszönöm!
Feszültséget vagy felvett áramot szeretnél mérni?
Hello! Hogy akarod az autó akkut megmérni? Mert egy DVM-el feszültséget és áramot lehet mérni. Ha az aksiból kifolyó terhelőáramot mérnéd, azt lehet mérni a 10A-es méréshatárba, de ovatosan kell eljárni, mert a biztit ki lehet verni. De az is lehet hogy a 10A méréshatárban nincs is bizti. Amit meg tudni kell, hogy a 10A méréstartományt tartósan nem lehet terhelni, mert a sönt megnyúlik!
Sziasztok!
Ennél a műszernél egy autó akkut akarunk megmérni,jól írom hogy a Com-ba megy a fekete drót ,a piros meg a baloldali 10 A -ba ? Köszönöm! A töltést, de gondolom akkor a pozitív drót a jobb szélsőbe megy.
Ha a töltési feszültséget akarod mérni akkor a piros a jobb oldali lyukba megy és a kapcsolót egyenfeszültség 20 V állásba kell tekerni.
Mármint, mit mérni rajta? Én nem mérnék autóakkun áramot 10 A-es méréshatárú műszerrel (még hatalmas sönttel sem, mert nem jó rövidre zárni az akkut). Feszültséget igen, akkor a =V jelűbe megy a másik zsinór (COM az egyik). Még 50 W-os reflektor izzó áramát sem, mert a kezdeti áramlökés 10 A felett lehet.
Üdv mindenkinek! Kérdésem, hogy az alábbi alkatrészeknek mik a helyettesítői?
-BFR91a -BF199 -2N4427 -2N3924 -BLY88C
Gooogle -nak be kell írni "BFR91 replacement" Bővebben: Link
A többit hasonlóan...
Sziasztok ! Van egy 1995 ös Opel Omegám 2.5td egyik percről a másikra elment a világitás elől és hátul is és még a féklámpa is csak az első hejzet jelző és a távolsági működik ! A biztiket átnéztem azok jók lehet hogy egy relé ment ki de nem tudom hol keressem ! Tud valaki ebben segiteni? Előre is köszi !
Tudtommal ilyen relé nincs az autóban. Inkább valami test problémára gondolnék. De van erre konkrét téma is. Bővebben: Link
Még egy szavazat a lámtestek testelésének (rozsdás csavar, stb.) felülvizsgálatára. Saját tapasztalat, hogy nagyon vicces dolgokat tud művelni, és sok esetben csak utólag nyer logikus magyarázatot a hibajelenség. Gondolj csak arra, hogy a többi lámpa izzóján/izzóin is kap testet, és akkor nem ott, és nem az, és nem úgy világit (különösen ha belevesszük a hideg és üzemi ellenállásban lévő nagyságrendi különbséget is).
Sziasztok!
Egy 230V-os szivattyút szeretnék működtetni egy inverterrel, és az lenne a kérdésem hogy mekkora teljesítményű legyen az inverter ha a villanymotor 600W-os. Ez a valós teljesítménye, pontosabban 575W tegnap lemértem. Mivel bekapcsoláskor nagy áramot vesz fel, gondolom egy 1000W-os inverter nem lenne elég. Vagy igen? Pl. egy ilyen: https://www.bestmarkt.hu/somogyi-sai-2000usb-feszultsegatalakito-p402385 Esetleg nem lehet valahogy megoldani pl, lágy indítással hogy a bekapcsolás pillanatában ne vegyen fel olyan nagy áramot? Erre a célra a módosított szinuszos inverter jó? Előre is köszönöm a segítséget!
Tudtommal a módosított szinuszos kimenetűek nem jók motorhoz
Jól tudod, valós szinuszos kimenetű kell. Pl.: Bővebben: Link.
|
Bejelentkezés
Hirdetés |















