Fórum témák
» Több friss téma |
- Ez a felület kizárólag, az elektronikában kezdők kérdéseinek van fenntartva és nem elfelejtve, hogy hobbielektronika a fórumunk!
- Ami tehát azt jelenti, hogy a nagymama bevásárlását nem itt beszéljük meg, ill. ez nem üzenőfal! - Kerülendő az olyan kérdés, amit egy másik meglévő (több mint 17000 van), témában kellene kitárgyalni! - És végül büntetés terhe mellett kerülendő az MSN és egyéb szleng, a magyar helyesírás mellőzése, beleértve a mondateleji nagybetűket is!
Szép nagy "uborkásüveg" csövecske kellene ahhoz.
Nem sütni akarja a tojást, hanem keltetni...
Újmódiban láttam olyat, ami jelzi (írja) a feszültséget is, nem csak a fogyasztást. Van egyedi, konnektorba dugós fogyasztásmérő is. Lehet, hogy csak 10-16 A-ig?
Szép estét!
Megerősítést szeretnék kérni. Keringető szivattyúban van egy 2.5µF 450V kondi. Elfáradt. Milyen értékűvel helyettesítenétek? 2µF vagy 3uF, ha lehet választani. Én a 3 µF at tenném bele. ![]() Melyik fogja jobban gyilkolni a motort? Köszi
Akár mindkettő. Ha kicsi nem pördül fel és a fő fázis árama nagy lesz. Ha nagyobb a segédfázis árama lesz nagyobb. Talán az utóbbi jobb, ha a motor terhelt.
Hali!
Kapható a sarki közértben, pl: Bővebben: Link
Na az tökéletes lenne. Sajnos nekem most nem barátom a google hiába keresem.
Hello! Nem találhtó?
Köszi. Én nem így kerestem nekem egész másokat hozott ki. Túltoltam a széket most egy kicsit
![]() Már ki is néztem egyet hamarosan meg is rendelem ha a hálózat felújítás után is problémás a rendszer. A hozzászólás módosítva: Feb 23, 2021
A fő kérdés az, hogy a feszültség kimaradozik, akár pillanatokra, vagy változik?
A változásra azt ajánlom: Feszültség kijelző. Ha eljössz érte Újpestre, akár adok is egyet. A kimaradást elég jól lehet detektálni egy órás rádióval, ami hálózati feszültségből számítja az időt, és nincs benne elem, hogy feszültségkimaradáskor megőrizze.
Létezik olyan almérő, ami valamilyen interfészen elküldi az adatokat (feszültség, áram, fogyasztás), de ebbe nem ástam bele magam. Ezt folyamatosan rögzítheti egy megfelelően felkészített mikrokontroller. Az is lehetséges, hogy a kijelzett értéket egy sorozatfelvételre alkalmas (pontosabban time-lapse) kamerával, vagy más eszközzel megörökítsd.
Nem hiszem hogy kimaradna mert akkor a lámpa is lekapcsolna. Eddig nem tette egyszer sem. Inkább ingadozás. Sajnos messze vagy így inkább megrendelem. Figyelgetni van időm és ha beigazolódik a gyanúm akkor hívhatom is az eont pontosabban email mert annak nyoma van. Majd ők hozzák a hitelesített mérőt aztán foglalkoznak vele tovább.
A szomszédjaidnak is vanna ilyen problémái?
Nemigazán beszélek velük. De mikor kérdeztem nem volt bajuk. Mondjuk a laptop annyira nem érzékeny a hálózat hibára. De majd a műszer kimutatja hogy mi is van.
A laptop kvázi szünetmentes, már ha állandóan rajta van egy akármilyen állapotú akku.
Szia!
Ha olyan a szivattyú, amiket én "ismerek", akkor ez a sarki közértes nem lesz jó. Hacsak nem vezetékeli ki mellé.
Szia!
Inkább a 3-ast, mert többnyire már új korukban is a névleges kapacitásuk alatt vannak.
Sziasztok,
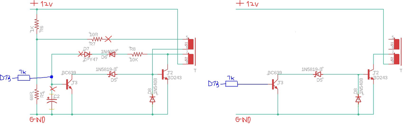
Egy villanypásztor transzformátorát szeretném 5V-os digitális jellel vezérelni. Vásároltam egy működő villanypásztort amin tudok kísérletezni, visszarajzoltam a nyák lemezét, a piros X-el jelölt pontokon megszakítottam az áramkört, a D13 és GND pont közé kötöttem egy mikrokontrollert, azonban hiába generálok négyszögjelt a mikrokontrollerrel (2000 uS magas szint, 18000 us alacsony szint), a tranzisztorok kimenetén semmi se jelenik meg. Csatoltam a kapcsolási rajzát annak amit próbáltam, a bal felében van az eredeti rajz, a jobb felében pedig a leegyszerűsített rajz. A D5 dióda helyére próbáltam 100 ohmos ellenállást is tenni, de az se segített. Próbáltam MOSFET-el is meghajtani a tekercset, de a MOSFET annyira felmelegedett hogy a Drain lábról pár másodperc működés után leolvadt a kábel. Tud valaki ajánlani rajzot a transzformátor meghajtására? A segítséget előre is köszönöm.
Nem is csodálom. A D8-nak nincs vezérlő jele. Ez egy blocking oszcillátorra emlékeztető kacsolása van. Kell a combosabb bázisáram a D8-nak.
Nem úgy tűnik, hogy jól rajzoltad vissza. A T3 (BC639) -nek nincs tápfeszültsége, a D5 pedig fordítva van, már ha egyáltalán ott van, ahova rajzoltad. Sokkal inkább a T2 tranzisztor kollektora, és emittere között lenne a helye.
Az áramkört gondolom impulzusokkal szeretnéd vezérelni, nem digitális jellel. Maga az áramkör két részből áll, Egy blocking oszcillátorból, és egy kapcsoló végfokozatból. Teljesen feleslegesen nyúltál a blocking oszcillátorba, inkább azt kellett volna megnézned, hogy milyen paraméterű impulzusokat állít elő. A mikroprocesszorodnak is hasonló paraméterű impulzusokat kellene előállítani, és azt a szétválasztott D13 pontra csatlakoztatni. A hozzászólás módosítva: Feb 25, 2021
Multiméter, egy telefonnal meg videózod a kijelzőjét. Előnyös lenne, ha nem kapcsolni ki a multi automatikusan
Köszönöm szépen a válaszokat.
Arra minden esély meg van hogy rosszul rajzoltam le, viszont ami a T3 tápfeszültségét illeti: találtam egy rajzot(Bővebben: Link), mintha azon se lenne tápja a T1-nek. Egy logikai analizátorral sikerült felvetessem a BD243C bázisán lévő jelt (ezt csatoltam). A másik kérdésem az lenne hogy ez 10 vagy 90%-os kitöltési tényezőjü jel? A logikai analizátor GND-ját a villanypásztor +12V-os bemenetére kötöttem, az analizátor bemenetét pedig a BC243C bázisára, van egy olyan érzésem mintha ez invertált jel lenne. Ha egy logic level MOSFET-et használnék azzal kellene működjön? Ha igen akkor milyen védelem szükséges a MOSFET-re?
A továbbiakban át kellene térni a Villanypásztor topikba.
A villanypásztorokhoz nem értek, nem tudom milyen jelalak a jó. Csak tisztán áramköri működőképesség szempontból tudom értékelni. A linken van a kapcsoló tranzisztort meghajó tranzisztornak tápja, mert nyitott állapotban a kapcsoló tranzisztor BE diódáját nyitja, ha pedig lezár a vezérlő tranzisztor, akkor a kapcsoló tranzisztor bázisa "levegőben lóg". korrekt úgy lenne, ha ott is lenne egy ellenállás. Hogy a kitöltési tényező mekkora kell legyen, azt nem tudom, de ha kicsi, akkor a szerkentyű kevesebbet fogyaszt, ha nagyobb, akkor többet. A kapcsoló elem lehet MOS FET is, ugyanazt a védelmet igényli, mint egy tranzisztor. Egy ilyen áramkörnél fontos a gyorsaság, a kapcsolási idők minél kisebb értéke. Ettől függ ugyanis a trafó szekunderében keletkezett jel nagysága. A hozzászólás módosítva: Feb 26, 2021
Hello! Elsőként is el kellene dönteni, mit is szeretnél készíteni. Ha tényleg egy villanypásztor lesz, akkor ott a helyed a topikban. Ha elárulod a hozzáértőknek mi is a szándékod, akkor majd adnak tanácsot. Ha pedig más, akkor pedig a DC/DC konverter topikba kellen átmenned.
De mindenek előtt némi elméletre szert tenni a tranzisztorokkal kapcsolatban. Mert az úgy látom nagyon hiányzik Neked. Egyébként az első rajz akár jó is lehet. Az egy önrezgő kapcsolás. A végtranzisztor munkapontját az R5/R6 feszültségosztó szolgáltatja és a bázisáram (ami alapból nyitja a végtranyót) az az R7 és S1 tekercsen keresztül folyik a bázisba. A vezérlésnél pedig a pozitív visszacsatolást az S2/S1x csatolása adja. Ekkor az R7 és az R5/R6 osztó ellenállása korlátozza a vezérlő bázisáramot. Amikor a tranyó kinyit, áram folyik az S2-be. Ez átindukálódik az S1-be és a tranyót még jobban kinyitja. Amikor a trafó telítésbe kerül (nem képes a fluxus már tovább nőni), csökken az S2 vezérlése és a kollektoráram el kezd csökkeni. Így az áramirány megfordul, a végtranyó lezár. Amikor elfogyott a tekercsen felhalmozott energia, előlről kezdődik a folyamat. Így lesz oszcilláció, aminek frekije "automatikusan igazodik" a trafó paramétereihez. Általában ez egyszerű és jó megoldás, bloking oszcillátorként működik az áramkör. De van egy szabályozása is a dolognak, amikor a T2 kinyit, az S2 tekercsre a 12V kerül. Amikor pedig a tranyó lezár, ugynevezett nyitási indukció keletkezik. Vagy is a tekercs feszültsége ellentétes irányban akkor a feszültséget indukál, míg valamiben fel nem tud emésztődni. (A tekercs paramétereitől és a kapcsolási sebességétől függően akát több 100V-ra is felmehet a feszültség.) Itt pedig mikor a feszültség eléri a D7 47V feszültségét, a zéner kinyit és feltölti a C2 kondit. Ez pedig nyitni fogja a T3 tranyót, ami csökkenti (söntöli) a T2 vezérlőáramát. Így mintegy kb. 47V-ra korlátozza az S2 ellenindukált feszültségét. Nos amit ebből Te zanzásítottál, annak nincs sok értelme. Te a mikrokontrollerrel szeretnéd kapcsolgatni a T2 tranyót, miközben annak nincs is bázisárama sehonnan. Mivel nincs S1 tekercs, a tranyó nyitásához szükséges áramot neked a 12V-ból kellene biztosítani. A T3 ezt csak elszívni tudná, biztosítani nem. Hogy a Fet füstölt az nem csoda. Egy tranyó bázisárammal működik, ami it ugye nincs biztosítva, tehát kollektoráram sincs. De egy Fet Gate az feszültség vezérelt, így nem lóghat a levegőben, mert a Fet kinyithat bármitől, és akkor csak az S2 Ohm-s ellenállása biztosítja az áram korlátozását. Az analizátor nem szkóp, az négyszögjeleket vizsgál. Itt is ilyesmi lesz, de nem teljesen. A tranyó vezérlése pedig az emitterhez képest van, tehát a +12V a legrosszabb hely ahova tehetted volna az analizátor GND pontját. Egyébként is mint említettem, a tranyó árammal működik, a Bázis-Emitter pedig egy dióda. Vagy a tranyó nyitásakor ott maximum 600..800mV feszültséget lehet mérni, záráskor (ha az S1-en keresztül van vezérelve) a D8 korlátozza a feszültséget, ami egy Schottky dióda esetén itt kb. -400..600mV-lesz. Ezeket csak azért írtam le, hogy valamelyest elméletileg tisztán láss a dolgokba, amit tennél. Mert itt messze nem úgy van a dolog, hogy ezt-meg azt elhagyom, meg ide-oda teszek valamit.
Szia.
Nagyon szépen köszönöm a részletes választ. Amiután sikerült az általad említett dolgokat megértsem, fogok írni a villanypásztoros topicba és ott folytassuk, rengeteg kérdésem van még .
Sziasztok! Segitséget szeretnék kérni mérés probléma miatt. Egy sony hifi tápegységét mérem , AC 32,6 v egyen áamot mérve egy pillanatig mutat 18v és ha rajta tartom mérő hegyet tovább már nem mutatja ,lehet a diodák hibája vagy a műszer?
Hello
Idézet: „AC 32,6 v egyen áamot mérve” az egyenáram az DC |
Bejelentkezés
Hirdetés |









. 




