Fórum témák

» Több friss téma
Fórum » Elektronikában kezdők kérdései
- Ez a felület kizárólag, az elektronikában kezdők kérdéseinek van fenntartva és nem elfelejtve, hogy hobbielektronika a fórumunk!
- Ami tehát azt jelenti, hogy a nagymama bevásárlását nem itt beszéljük meg, ill. ez nem üzenőfal!
- Kerülendő az olyan kérdés, amit egy másik meglévő (több mint 17000 van), témában kellene kitárgyalni!
- És végül büntetés terhe mellett kerülendő az MSN és egyéb szleng, a magyar helyesírás mellőzése, beleértve a mondateleji nagybetűket is!
Lapozás: OK   474 / 4034
(#) El_Pinyo válasza KeRTi hozzászólására (») Ápr 9, 2009 /
 
Szia!
Gyanítom az a baj, hogy nem nyit ki rendesen a tranzisztor, és az áram ami átfolyik rajta szép kevés ahhoz, hogy a motor elinduljon.
A tranzisztor bázis ellenállását cseréld le 1 k- ra és tedd közvetleül a PIC kimenetére, tehát ne a LED anódjára. A Led előtétjét is csökkentheted -ha gondolod- 500 Ohm- ig lemehetsz nyugodtan. Egy diódát is tehetsz a motor két kapcsa közé záró irányban, az induktív tüskék miatt.
A többi kiegészítés a PIC- hez megvan? Pl.: MCLR, kvarc (ha használsz), rendesen be van konfigurálva a kontroller, ilyesmik.
Üdv.
(#) KeRTi válasza El_Pinyo hozzászólására (») Ápr 9, 2009 /
 
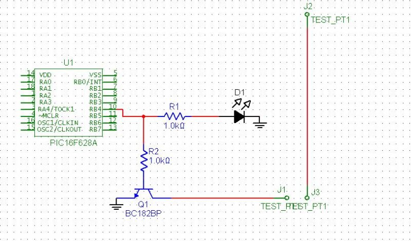
először is köszi a gyors választ. a pichez minden kieg. megvan csak egy gyors skiccrajzot csináltam róla hogy lássátok mégis hogyan csináltam.
amit javasoltál, mindjárt megpróbálom megcsinálni, ha sikerül szólok!
(#) wg_kezdo válasza Müszi hozzászólására (») Ápr 9, 2009 /
 
Köszönöm a felajánlást, itt eléggé el vagyok vágva mindentől és mindenkitől.
Az sem volt jobb amikor repülőmodellezni kezdtem 50.000 ft-os gépet minden segítség nélkül összerakni, beállítani és reptetni , arról is lehetne mesélni, de majd csak megoldom ezt is valahogy
(#) proli007 válasza brezinajanika hozzászólására (») Ápr 9, 2009 /
 
Hello!
Nagyon nem mindegy, mekkora feszültséget és áramot szeretnél, és mekkora az eredeti feszültséged. De ha sima háromlábú stabira gondoltál, akkor sehogy. És ha erősítőnek szeretnéd a +- tápot, akkor is kb. ezt válaszolnám, mert nincs értelme.
Amúgy valamilyen kapcsolóüzemű cuccal...
üdv! proli007
(#) wg_kezdo hozzászólása Ápr 9, 2009 /
 
L298-as hídhoz kéne egy kis segítség.
DC vezérlés l298-al

Ezt szeretném megcsinálni teszteléshez.
A motor helyett egy multit tettem amivel a feszt mérném, hogy jó-e.
PIC-et nem kötöttem rá és áramforrást is csak egy 5V-ost (4db ceruza akksit).
Lehet itt követtem el a hibát, a logikai 1 ugyanis nálam úgy néz ki, hogy rákötöm a + -ra a 0 meg a - -ra.
Ezen kívül a lábak:
Két sor van ugya az egyikben 7 a másikban 8 láb.
Ha a feliratokat nézem (vagyis a kiálló 8 láb van velem szemben) akkor a nekem bal oldali kiálló láb az 1-es, a mellette lévő azonos sorban lévő a 3-as és így tovább? (A "hátsó" sor meg a páros?).
Előre is köszönöm.
(#) KeRTi válasza El_Pinyo hozzászólására (») Ápr 9, 2009 /
 
a 39K-s ellenállást kicseréltem, előbbre kötöttem, ahogy javasoltad: a motor felzizzen, de nem forog..
a led előtétjéhez még nem nyúltam, de valószínűsítem hogy nem fog segíteni - legalábbis nem nagyban.. biztos ami biztos azért megpróbálom.. :no:
(#) adamisbalint hozzászólása Ápr 9, 2009 /
 
sziasztok
Van két mikrofonbetétem és két hangszóróm.
Ezeket össze szeretném kötni egy házon belüli vezetékes telefonnak. Tud valaki küldeni kapcsolási rajzot egy mikrofon működtetéséhez?
(#) KeRTi válasza adamisbalint hozzászólására (») Ápr 9, 2009 /
 
szia,

a fórumon keresve találtam ilyesmiket, ha segít:

egyik

másik
(#) c27 hozzászólása Ápr 9, 2009 /
 
Sziasztok.
Van egy régi HDD motorom komletten a winyó áramkörével, de nekem csak a motor kéne és a vezérlője. Megtaláltam a vezérlő chippet is és találtam róla egy leírást is.Bővebben: Link Azt szeretném kérni, hogy valaki segítsen nekem mi mit jelent és mit érdemes hová kötni a motorból kijön 11 vezeték a szenzorok a motorban vannak csak a vezérlőt kell leforrasztanom és bekötni, csak annyi a gond, hogy a motort nem tudom szétszedni, hogy meglátssam mit is hová kéne. Valami ötlet hogy lehetne szétszedni egy hdd motort és úgy hogy utánna össze is lehessen rakni?
(#) kiskacsa2009 hozzászólása Ápr 9, 2009 /
 
Sziasztok!
Sietségemre tekintettel valaki tudna 1 percen belül válaszolni?
11DB ledet 5V-ról szeretnék potméterrel szabályozni. Mekkorát vegyek?

A válaszotokat köszi!
(#) Droot válasza kiskacsa2009 hozzászólására (») Ápr 9, 2009 /
 
hogy vannak kötve a led-ek sorba v párhuzamosan?
(#) kiskacsa2009 válasza Droot hozzászólására (») Ápr 9, 2009 /
 
Párhuzamosan
(#) Droot válasza kiskacsa2009 hozzászólására (») Ápr 9, 2009 /
 
én úgy számolon, hogy olyan 50 Ohmos bőven elég, de én inkább 22 ohmosat tennék (lin.)
(#) kiskacsa2009 válasza Droot hozzászólására (») Ápr 9, 2009 /
 
Nem érted!
azt szeretném, hogy a potméterrel (szabályozható ellenállással) szeretném fel-le tekergetni a ledek fényerejét!
(#) Droot válasza kiskacsa2009 hozzászólására (») Ápr 9, 2009 /
 
értem én, hogy mit akarsz. a potit bekötöd ellenállásként és csavarhatod, bár én még vele sorosan tennél egy ellenállást hogy ne lehessen "túlcsavarni" a potival a led-eknek a fesz.t mer akkor felrobbannak.
(#) adamisbalint válasza KeRTi hozzászólására (») Ápr 9, 2009 /
 
kössz
de ez nekem túl bonyorult
(#) kiskacsa2009 válasza Droot hozzászólására (») Ápr 9, 2009 /
 
Én azt akarom!
igaz a mellékletről az az ellenállás lemaradt, de képzeld oda.
Mekkorának kéne lennie az potméternek?

01.png
    
(#) Droot válasza kiskacsa2009 hozzászólására (») Ápr 9, 2009 /
 
Az ellenállásnak amit bekötsz a pozitív ágba annak 8 ohm-osnak kell lennie, a potinak meg 20 ohmosnak (asszem a szabvány az 22ohm) .
(#) kiskacsa2009 válasza (Felhasználó 13571) hozzászólására (») Ápr 9, 2009 /
 
Én már építettem ilyet, csak nem pótméterrel!
Gyönyörűen működik, de most ki szeretném egészíteni.
10k-s elég lesz?
(#) kiskacsa2009 válasza (Felhasználó 13571) hozzászólására (») Ápr 9, 2009 /
 
Köszi szépen!

Ja és még valami: Bocs: szerettem volna ezeket megkérdezni!
(#) KeRTi hozzászólása Ápr 9, 2009 /
 
Még mindig segítségre szorulok
Adott egy kapcsolás pickel. Ha a led világít, akkor azt akarom hogy a motor pörögjön. kicsi dc villanymotor, nem ő a hibás, mert ha sima tápfeszt kap pörög elég durván.
tranzisztorom van kapcsolóüzemben, de valami nagyon nem jó... és egyszerűen nem lelem a megoldást!
A kollega fentebb már kicseréltette velem az ellenállásokat, igaza is lett, a motor már meg-meg mozdul kapcsolásnál, de pörögni még mindig nem pörög...
Mit tegyek?

Köszönet előre is!
(#) bladika válasza KeRTi hozzászólására (») Ápr 9, 2009 /
 
Szia!

Csinálj egy próbát légyszíve, hogy kiveszed a PICet és simán a tranzisztor bázisára persze az 1kOhm -os ellenálláson keresztül, a tápról ráadod az 5V-ot!

Forog úgy a motor vagy sem?

Meg igazából megpróbálhatod, hogy nem 1kOhm-ot, hanem mondjuk 500 Ohm-ot raksz oda!

Nekem a tanárom néha mondta, ha nem működött valami és kapcsolóüzemben ment a tranzisztor, hogy ne sajnáljuk küldjük meg azt a bázist árammal! Aztán, ha már megy minden rendesen akkor visszavehetjük!
(#) KeRTi válasza bladika hozzászólására (») Ápr 9, 2009 /
 
kivettem a picet, mert igazából még nem próbáltam nélküle megküldeni, de így sem sikerült megmozdítani a motort, tehát a hiba valóban nem a picben van..
megpróbálhatom lejjebb venni az ellenállást, de előbb a fentebb javasolt darlington ötletét próbálom ki szerintem, mert belegondolva, lehet hogy az segít.

köszönöm szépen mindenkinek!
(#) El_Pinyo válasza KeRTi hozzászólására (») Ápr 9, 2009 /
 
Szerintem legelőször azt kéne tisztázni inkább, hogy mennyi áramot vesz fel a motorod. Írtad, hogy meg-megmoccan a motor, ha úgy kötöd be ahogy javasoltam. Ebből arra lehet következtetni, hogy az a motor nem is annyira picike teljesítményű. A BC182- es egy kis teljesítményű tranzisztor 100 mA maximális Collector árammal. Azt írtad, hogy próbáltad Fettel is a meghajtást. Nos az azért nem működött, mert az eredeti bekötésed szerint nem kapta meg a minimális nyitófeszültséget sem. Két lehetőség jut eszembe, az egyik amit már javasolt Köbzoli, a Darlington kapcsolás, a másik pedig, hogy lecseréled a BC tranzisztort Fetre (megfelelő teljesítményűre), Source az emitter, gate a bázis, drain pedig a collector helyére. Az eredeti bázisellenállást 500 Ohm körülire cseréld és úgy kösd a gate- re.
Üdv.
(#) hüblerattila hozzászólása Ápr 9, 2009 /
 
Sziasztok! Van egy kapcsolásom amit le szeretnék másolni, és van rajta kettő alkatrész, amit nem tudok hogy micsoda. Az egyik egy "C12 st" feliratú dióda, de nem találtam neten róla semmit sem, milyen tipus lehet? A másik alkatrészről pedig mellékeltem egy képet, azt tudom hogy valami kondenzátor de azt nem hogy milyen meg hogy hogy kérjem a boltban Köszi a segítséget! Üdv

DSC03235.JPG
    
(#) Szobiati hozzászólása Ápr 9, 2009 /
 
Köszönöm mindenkinek aki segített a próbanyákkal kapcsolatban. Csak most tudtam megnézni, de a linóleumvágó késes megoldás bejött.

Valamint legközelebb már okosabban vásárolok és nem forsávosat veszek. ^^

Köszönöm a segítségeket...
(#) proli007 válasza wg_kezdo hozzászólására (») Ápr 9, 2009 /
 
Hello!
- És a két tápfesz negatív pontját közösítetted?
- Lehet a motor helyett kellett volna egy terhelés. (ellenállás, lámpa..) Mert a multi akármit bemérhet a 10Mohm-al.
- A logikai jelszint beadásnak jónak kell lenni így is. De a vezérlés logikáját átnézted? (nekem nincs ilyenem, csak kérdeztem)
Bekötés
üdv! proli007
(#) proli007 válasza hüblerattila hozzászólására (») Ápr 9, 2009 /
 
Hello!
- A kondi, egy 470nF-os, de 275V váltófeszültségű és X2 kategóriás. A "275V~" és az "X2" feltétlenül legyen rajta!
- A dióda, gyanítom, hogy egy 12V-os zéner pld. BZX55C12
üdv! proli007
(#) hüblerattila válasza proli007 hozzászólására (») Ápr 9, 2009 /
 
ez egy 220 voltos kapcsolás vagy attól még lehet benne 12 voltos dióda?
(#) proli007 válasza adamisbalint hozzászólására (») Ápr 9, 2009 /
 
Hello!
- Ha a "mikrofon betét" alatt a régi telefon mikrofont érted, akkor esetleg simán sorba kötheted az egészet, plusz egy elem (azt is sorba) De lehet, hogy a hangszórók nem fognak elég hangosan szólni. Akkor illesztőtrafó kell eléjük, lehet az segít. Ezt régi zsebrádiókból bányászhatsz. Mérd meg az áramot mit fogyaszt a telepről. De ezt csak úgy használhatod, mint egy telefon kagylót. Mint kihangosítót nem.
- Ha egy elektret mikrofonra gondoltál, akkor oda erősítő kell. És akkor nincs egyszerű megoldás.. mint amire gondoltál. De szerezz két régi telefon kagylót, vagy kaputelefont és akkor megoldhatod a dolgot.
üdv! proli007
Következő: »»   474 / 4034
Bejelentkezés

Belépés

Hirdetés
XDT.hu
Az oldalon sütiket használunk a helyes működéshez. Bővebb információt az adatvédelmi szabályzatban olvashatsz. Megértettem