Fórum témák
» Több friss téma |
- Ez a felület kizárólag, az elektronikában kezdők kérdéseinek van fenntartva és nem elfelejtve, hogy hobbielektronika a fórumunk!
- Ami tehát azt jelenti, hogy a nagymama bevásárlását nem itt beszéljük meg, ill. ez nem üzenőfal! - Kerülendő az olyan kérdés, amit egy másik meglévő (több mint 17000 van), témában kellene kitárgyalni! - És végül büntetés terhe mellett kerülendő az MSN és egyéb szleng, a magyar helyesírás mellőzése, beleértve a mondateleji nagybetűket is!
Ez elem. Kb azt írják rá, hogy ha töltöd szétrobbanhat.
ok, bocsánat ha túl vulgáris voltam. Egyébként a vazelin dolog bejött. Csak azért mondthattátok volna, hogy ne finomkodjak vele, hanem nyomatni kell mint az állat
.
Sziasztok. Egy kis segítséget szeretnék kérni. Az USB láb kiosztását szeretném megtudni. Egészen konkrétan arra vagyok kíváncsi hogy ha én 5V-ot (úgy tudom ennyi az USB feszültség) szeretnék leszedni akkor melyik vezetékekre kell kötnöm? Előre is köszi
Szia!
Segítség:Bővebben: Link
Üdv!
Tudja-e valaki, hogy egy 10A-es kismegszakító elbír-e egy olyan terhelést, ami 30A-ről indul, de 100 ms alatt már 10A alá esik az árama (exponenciálisan csökkenő áramgörbéről van szó)?
Nekem van egy ilyen 2000W-os flexem, s biza még a 16A-ost is lecsapkodja.
Hát az biza' nem jó.
![]() Bár az én terhelésem inkább egy izzó bekapcsolásához fog hasonlítani, tehát ha ráadom a feszt, akkor a hideg ellenállása miatt nagy áram folyik rajta, de amint melegszik az izzószál, rohamosan csökken az átfolyó áram, és beáll a névleges értékre.
Tegyél elé lágy-indítót. Vagy fázishasítóval fokozatosan ráadni a feszültséget. Ha a poti helyett kondi töltődik, már kész is a fázishasításos lágy-indító. De esőként egy sorosan kötött 2000W-os hősugárzóval próbálkoznék. Persze itt akkor kézileg kell egy fokozatkapcsolóval kapcsolgatni.
Ha 0,1s alatt 10A alá esik az áram, akkor elégnek kell lennie egy B karakterisztikás 10A-es megszakítónak is, de a C jelleggörbéjű mindenképpen megfelelő.
nagyon szepen megkoszonnem ha valaki szanra ram annyi idot hogy elkeszitsen egy nyakrajzot ehez a spektrum analizatorhoz !!
Bővebben: Link Koszonom szepen elore
Köszi. Ez magamtól is eszembe juthatott volna :
De nézzétek el kezdő vagyok. Mégegyszer kösz
Sziasztok!
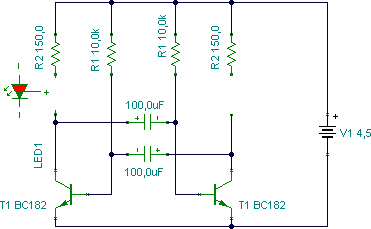
Fel teszem a kérdésem ujra mert mondtak sokan sok félét és egyik se müködöt. melékeltem egy kapcsolást és abba a kapcsolásba szeretném a közös katódos ledet bele rakni. a válaszotokat előre is köszönöm.
Üdv mindenkinek!
Olyan problémám lenne hogy egy autó kormánykerekének a tekerőgombjára (pl kamionokon szokott ilyen lenni) szeretnék 1 kapcsolót feltenni. A baj az, hogy ugye 1 vezetéknek elég sokat kéne csavarodnia.....létezik olyan vezeték ami hosszútávon kibírja ezt a csavargatást vagy vezeték nélkülit lehet olyan kicsire csinálni hogy elférjen vagy milyen megoldást lehetne erre találni?? Válaszokat előre is köszi.
No akkor tegyük tisztába a dolgot ha már senki nem tudott olyat mondani a mi jó lett volna...
Az nem tiszta hogy igazán mi lett volna a kérdés? Ami nekem lejött: - Van egy klasszikus astabil multivibrátor (újkori néven "kétledes villogó" ) laposelemről táplálva, NPN tranzisztorokkal.- Van egy közös katódos LED amiről sokat nem tudunk (a rajzon mondjuk közös anódos van és annak a rajzjele sem jó, de mindegy), de gyaníthatóan piros/zöld. - Azt viszont nem tudjuk hogy mit szeretnél vele: -- egy LED villogjon úgy hogy egyszer piros, egyszer zöld (szerintem ez lenne az igény); -- vagy két LED villogjon (piros/zöld/narancs permutációiból lehet válogatni ).Csak az első esetre térnék ki most: 1.) (ez csak akkor igaz ha tényleg közös katódós a LED). - NPN tranzisztor helyett PNP-t használj (BC182 -> BC212 például); - A tápfeszültséget (laposelem) fordítsd meg; - Ennek megfelelően a két kondenzátort is fordítsd meg (mivel fordított tápfeszültségről van szó); 2.) (Igazán ez a lényeg). A LED közös pontját kösd a tápfeszültsége, az ellenállások pedig a LED-ek "egyedi" kivezetése és a kollektorok közé kerüljenek (azaz a LED-et és az ellenállást gyakorlatilag felcseréljük).
Szia neked a legfelső kell.Bővebben: Link
ugyan úgy akondikal és az ellenállásokkal tudod a villogás sebességét változtatni
köszönöm szépen a segitséget ezt mámma meg csinálom.
remélem ez müködni fog.
Hát, pont ugyanezt dobtam össze az EWB-ben, s nem ment. Sőt mi több, egyik sem akar menni.
Ez azért van, mert a kéttranzisztoros astabil multivibrátor arra épít, hogy a két tranzisztor gyártásából adódóan különböző paraméterekkel rendelkezik. A szimulátor viszont két azonos tranzisztor esetén ugyanazokkal a paraméterekkel számol, emiatt nem működik.
sziasztok meg épitetem igy a kapcsolást és nem csinál semit ég mind a két szin
Azt mondtad, közös katódos a LED-ed. Akkor a rajzjelén miért két - van? Mert akkor egynek kéne lenni.
Az a jó ami a rajzon van csak a hivatalos jelét sajnos nem tudom 1+ és 2- lába van a lednek ezt akarom be épiteni a két ledes villogóba.
Nem lehet két - lába. A LED-nek a katódjára kötöd a - feszültséget (nyitóirányba feszíted elő), ha közös katódos, ebből csak 1 lehetne. A két anód a két + kivezetése. Ha viszont ilyen, akkor a Run által linkelt megoldás jöhet csak szóba.
két negativ lába és egy + lába van a lednek most néztem meg mert ez duó led piros és zöld.
Akkor viszont közös anódos. Fogd azt a laposelemet (az ellenállással), és próbáld le már végre, hogy milyen is az a LED.
Üdv Mindenkinek! Nem igazán tudom, melyik topikba írjak a problémámmal, ezért ide írok
Tudna segíteni nekem valaki, a következő alkatrész működtetésében? Csak egy példa kéne, mit hova kell kötni, hogy az adott rész világítson. Képeket mellékelem! Előre is köszönöm!
A 13-as és a 14-es lábra kell kötni a pozitív vagy í negatiív ágat, attól függően, hogy közös anódos vagy közös katódos a kijelződ. Ezt egyszerűen le tudod tesztelni. Ha rákötöd a 13-as és a 14-es lábra a negatívat és akármelyik másikra a pozitívat, akkor világítania kell, ha nem, akkor meg kell fordítani a polaritást és már működni is fog! Azt, hogy melyik láb melyik szegmenshez tartozik azt a csatolt kép alapján vagy kísérletezgetéssel nagyon egyszerűen meg lehet állípatani!
Zöld, közös katódos.
két negativ lába és egy + lába van a lednek most néztem meg mert ez duó led piros és zöld.
melékeltem egy rajzot |
Bejelentkezés
Hirdetés |




. 
De nézzétek el kezdő vagyok. Mégegyszer kösz 










