Fórum témák
» Több friss téma |
Azt megköszönném!
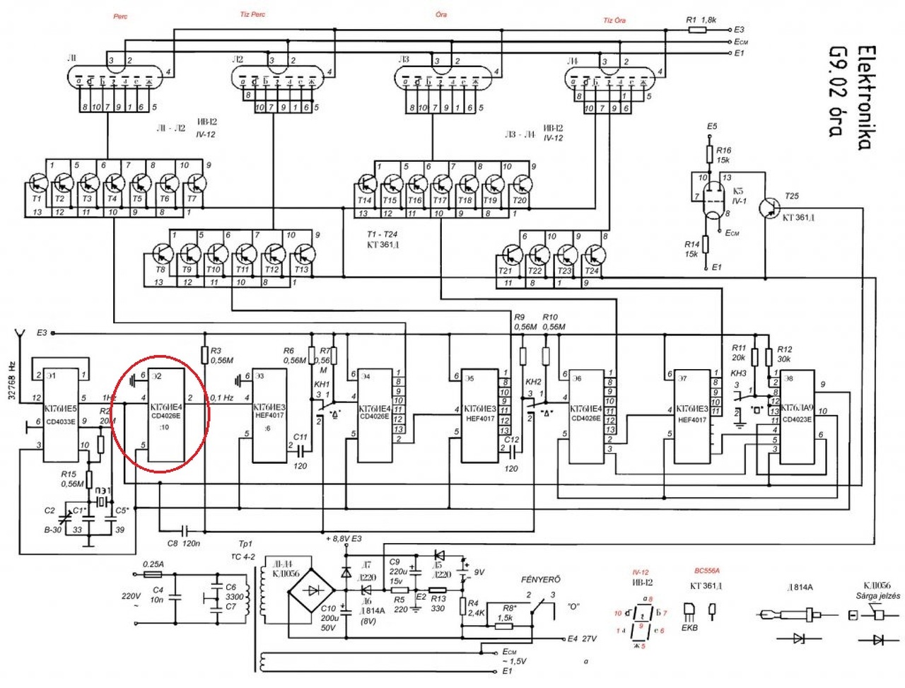
Ez elektronika 7-21-1-órának a belseje? Mert nekem ilyen ic-m van és ilyen órára gondolok: Ezt szeretném "összekötözgetni" Azért mertem bevállalni, mert csak 4 db. alkatrész kell hozzá, de az is megfogott...
Üdv.
igen az, csak két féle Ic-vel találkoztam eddig nem állítom hogy két félével került forgalomba, de akkor úgy látom nem úszom meg a szétszedést Hétvégén megoldom..
Èn a kèpekről kèrdeztem amiket felraktál.hogy az is 7-21-1-e.
okè,várom!
Én is arra válaszoltam, hogy az az is csak más IC-vel van szerelve
Ezért megnézem mert szerintem az enyém 2 közül biztos az egyik ezzel van
Üdv,
Készítettem képeket ide felteszek egy párat, de van még a weblapomon is. Orosz órák A hozzászólás módosítva: Márc 1, 2014
Köszönöm szépen!
Nagyon sokat segített!!! Elölről is készíthettél volna és a feszültségeket és az értékeket is oda írhattad volna... ![]() Persze csak viccelek!(úgy is mindig nehezen értjük meg egymást )Még egyszer köszönöm! Ha sikerül összehoznom, dobok fel képeket! Bár itt a "híradástechnika" boltban se óra kvarc, se forrcsíkos panel nincs... Az elektronika 2-06 tápjával még mindig bajba vagyok. Kössem a 2 kondira a betápot?
ÉS jól látom, hogy nincs trimmer kondi?
1 ic 1 kondi és egy kvarc az egész(persze a gombok és a táp kivételével)? A kijelzőt majd elfelejtettem... A hozzászólás módosítva: Márc 1, 2014
Nincs mit, igen jól látod, amit látsz.
Feszültséges témát pedig éreztem, hogy fel fog merülni a sok piros vezeték láttán, azért ezt érdekes lenne hatástalanítani Elölről meg úgy néz ki ahogy feltetted Te is a képet Na ha lesz még egy kis időm megméregetem neked, de egyszerűbb lenne ha elküldenéd a cuccot mert nekem van órakvarcom és összepakolom
Nekem is kezembe akadt egy ilyen szerkentyű. Sajnos az eredeti tápja hiányzott egy szétbombázott VFD-s dvd kapcsolóüzemű tápjával sikerült életre kelteni. Sajnos kiderült hogy az ic 20-as lába üzemképtelen ez a láb az óra első számjegyének és a pontok rácsára megy ebből adóan sajnos más funkciói sem működnek nem lehet beállítani. Kérdés hol lehetne ilyen ic-t beszerezni? A segítséget előre is köszönöm
A hozzászólás módosítva: Júl 20, 2014
Szia!Ebay-ről!
Bővebben: Link Bővebben: Link Ugyan az az eladó,érdemes többet és hozzá kijelzőt is rendelni! Van paneltervem is ha kell!? Hibás link javítva. Használd a link gombot! -moderátor- A hozzászólás módosítva: Aug 4, 2014
Hello from Bosnia to all , found that you are discussing b6-403 on this forum....
can someone help me.. I got elektronika b6-403 at flea market and I was using it for about a year without cover ... always thinking to buy some acrylic case for it ...but had no time...few days ago when I was cleaning I somehow shorted some contacts... ;( Now it does not count time ... only the small tube tics and shows seconds ... I can adjust time manually via the buttons but they do not change So if you have suggestions which chips to replace ...and what to check...thanks... Another symptom is ... the button to reset hours is not working ... If that can help something..
Hello!
The K176NE5 divide 1Hz signal from the main oscillator, and operate the small tube, so this was good. The problem may with the K176NE4 (next from K176NE5), this IC is divide 1Hz to 0,1Hz for the next step (K176NE3). This IC-s are replaceable (may the pin layout is not the same) with CMOS IC-s. I hope this can help you, and sorry for my bad english.
Hello, I'm sorry but this forum is a Hungarian who does not speak Hungarian at least take the trouble to make the text below in google translate Hello
Ebben igazad van Béla, de szerintem jobban jártunk az angollal, mintha google translate fordítja le, a világ legnehezebb nyelvével érdekesen boldogul szegény.
Angol fórumon sem láttam még orosz hozzászólást ....
Köszönöm a választ, azt hiszem, hogy könnyebb megérteni, ha írok angolul, mint a Google Translate. De translate fogom mondani
KÖSZÖNÖM
Write in english, because the google translate is not too good...
Post above says write in Hungarian , so I said thanks in Hungarian
Sziasztok!
Segítséget szeretnék kérni egy Elektronyika-01 típusú órával kapcsolatban. (Bagoly óra , olyan, mint amit kondorzs mutatott itt )Jó tíz éve kaptam, akkor sajnos nem jutottam vele sokra. Utoljára 5 éve volt áram alá helyezve, a hibákat megpróbálom pontosan felidézni.A hibajelenség a következő: Pár percig szépen üzemel, nyomógombok működnek. Ezután "befagy" a kijelzés és a legkülönfélébb dolgokat kezdi el kiírni a kijelzőre; 44:44, 88:88, visszafele számol, órát ugrik és a legtöbbször a gombokra sem reagál már. Mintha lett volna valami betűs kiírása is, az "A" betűt szinte biztos láttam ilyenkor. Most nem próbáltam ki, nehogy súlyosbítsam az állapotát. Eddig kizárólag a kerámia burkolatból lett kiemelve-megvizsgálva, piszkálgatva nem volt. A nyomógombok végét nem tudtam még lehúzni, így viszont nem lehet leemelni a panelt a hátlapról. Létezik, hogy a gombok végét odaragasztották a kapcsolóra? ![]() A résen keresztül kémlelve három 47uF,63v-os elkót láttam, ha jól sejtem érdemes lenne ezek cseréjével próbálkoznom először? A kondenzátorok kiszáradása tud ilyen mértékű kijelzési hibákat produkálni? Esetleg itt jóval nagyobb probléma lehet?Előre is köszönöm!
Szia!
Nem csak a kiszáradásról van szó. Ezeket az órákat még a 220V -ra tervezték és semmi tartalékuk nincs a kondenzátor feszültégben, és igen korosak is. Mindenképen érdemes az elektrolit kondenzátorokat cserélni minimum 10 - 16V -osakra. Egy piros orosz kocka órában kinyílt a puffer elko - csere után működött. A másik gyakori hiba a quartz szakadása. 32.768 kHz -es óra quartz kell bele.
Szia!
Köszönöm a válaszodat! Elég keveset tudtam még foglalkozni az órával, egyelőre sikerült az egészet leemelni a hátlapról. Így már hozzá tudok férni a másik oldalához is. Csináltam róla képet. Nem tudom mennyire látszik, de az egyik elko kissé meg van duzzadva. Így már jól le tudtam őket olvasni, mindhárom 47µF/63V-os típus. Megpróbálok 3db 47µF/100V-ost keresni itthon. A gombok végét fölösleges volt lehúznom, attól még ugyanúgy nem jött le a lap. ![]() Azért egészen döbbenetes, hogy mi minden bele tudott menni a bagoly szemén keresztül a faliórába. Sajnos ha valami beleesik/mászik, akkor az az IC lábainál köt ki. Igyekszem majd egy kicsit áttakarítani, mielőtt összerakom.
Sajnos az orosz elkóknál nem látszik a kapacitásvesztés. Igen csak gyatra minőségű kondikat gyártottak annak idején. Cseréld ki az összest.
Kedves Elektronika 413 órám egyszer csak nagyon halvány lett.
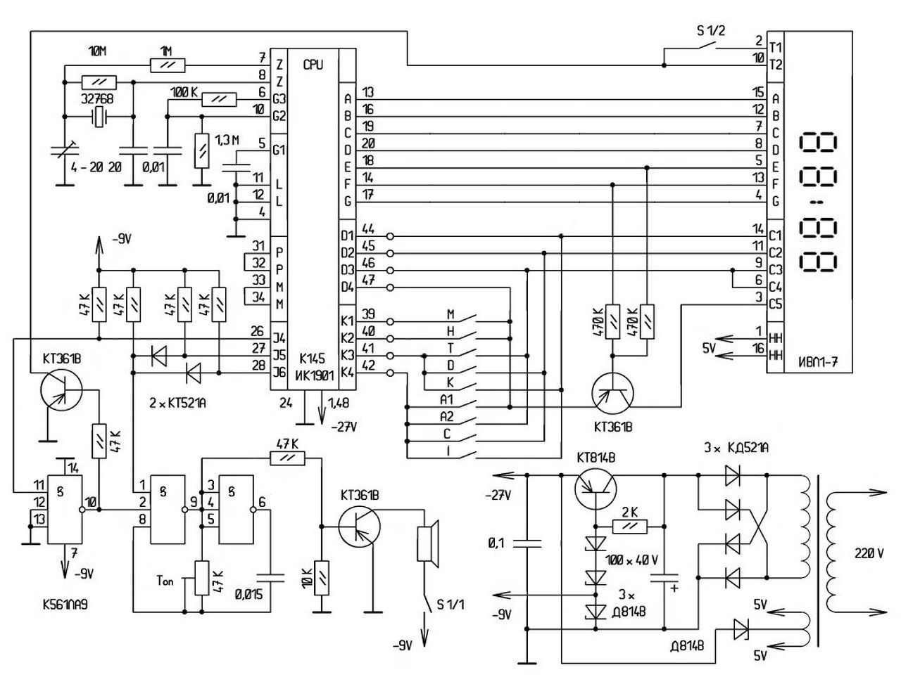
Bekapcsoláskor még dereng egy kicsit, aztán lassan teljesen elsötétül. Ekkor az anódfesz 17V körülire csökken. A tápegység tranzisztora, és a fütés középleágazása és a tápfesz köztti zener melegszik. Valami tipp, mit nézzek meg, mi romolhatott el? Kapcsolási rajzom nincs, valaki tud segiteni? Akár hasonló is jó lenne. Az óra 2db IC-vel К145ИК1901 -t és К176ЛА9 -et tartalmaz. A tápegység megegyezik a ELektronika 2-06 -tal, kondorzs rajza szerint. Amúgy a kijelző meghajtását jól szemlélteti az alábbi cikk: VFD kijelzők A hozzászólás módosítva: Szept 29, 2014
Találtam egy kapcsolási rajzot az Elektronika 4.13-ra, ami a digitális részt tekintve jónak látszik,
de a tápegység rész teljesen más.
Üdv.
A tápegység kondikat cseréld ki aztán mérd meg a feszültségeket, ezt a jelenséget a fűtőszál öregsége is okozta már nekem, aztán szépen meghalt a kijelző, de érdemes kondicserével indítani és feszültségek ellenőrzésével. A hozzászólás módosítva: Szept 29, 2014
Szia!
Igazad lesz.... A táp kondijának cseréjével a feszültségek helyreálltak, de a fényerő halovány maradt. Haldoklik a kijelző? Mit lehet tenni? A hozzászólás módosítva: Szept 30, 2014
Elektronika 4.13 kapcsolási rajza. Hogy meglegyen
Igen, elképzelhető, mert nem erre feszültség szintre lett tervezve és a kondik hibája miatt kapott terhelést. Ilyen kijelzőt nehéz szerezni illetve elég drága külföldről...olcsóbban ki lehet fogni egy hasonló órát.
A rajz már megvan, de kösz
Miután meggyőződtem, hogy a kijelző gyenge -emissziószegény- a régi képcsöveknél
használt módszert kipróbáltam. Nevezetesen túlfűtöttem, megizzitottam a fútőszálakat.. Kb. 11V Ueff-ig mertem menni, vagy 2 percig rajta hagytam, Utána a normál fútés mellett kicsit foltosan, de erősebben világitottak a szegmensek, Sajna, fél nap után láthatóan visszagyenggült. Szóval, kisebb, de tartós túfűtést kéne próbálni. Esetleg valakinek ötlete, hogy lehetne ezt egyszerűen megoldani? A hozzászólás módosítva: Okt 2, 2014
Nos, kicseréltem a 4.13 órámban a ИВЛ1-7/5 kijelzőt egy ebay-en vett újra.
Siker! Tanulságok: - a kijelző kiforrasztása sem egyszerű, ám az új hajlékony lábainak beigazgatása a nyákba, hát igazán türelmet igényel -Az új üvegbura vastagsága nagyobb, mint az eredetié, nem fér bele a tartóba. Valamit majd eszkábálok, a puha lábakon nem sokat bírna -Az új kijelző fűtőszála láthatóan izzik, a régié nem. Ez azt jelentheti, hogy a fűtőszál a hosszú évek alatt "lefogyott". Nagyobb lett az ellenállása ->kisebb áram -> kisebb emisszió ->gyenge fényerő -Ha valakinek kellene a kiszerelt, fényszegény, de használható kijelző, postaköltség ellenében odaadó. Ha érdekel, lsz. személyes üzenetben jelentkezz érte! |
Bejelentkezés
Hirdetés |





Hétvégén megoldom.. 





)
Utoljára 5 éve volt áram alá helyezve, a hibákat megpróbálom pontosan felidézni.
Esetleg itt jóval nagyobb probléma lehet?
Sajnos ha valami beleesik/mászik, akkor az az IC lábainál köt ki. Igyekszem majd egy kicsit áttakarítani, mielőtt összerakom. 






