Fórum témák
» Több friss téma |
Mi nem látjuk a panelt, így csupán tippelgethetünk. Az áthidalást betetted?
igen a vezeték átkötés is benne van,meg megpróbáltam azt is hogy marattam még egy panelt hozzá hátha az volt a rossz de nem összeraktam azzal és nem jó úgy sem :/a kimenetére az előfoknak a hangfalamat kötöttem és ugy teszteltem.
Anyám borogass!
![]() Ez előerősítő, nem végerősítő! Erre nem lehet hangsugárzót kötni! A hozzászólás módosítva: Dec 2, 2013
Bocsi,ezt nemtudtam csak gondoltam így kipróbálom hogy tisztán szól e volt egy olyan gyanúm hogy lehet h hangfalat nem kéne rákötni mert a hangfal impedanciája bekavar de mostmár tudom akkor ugy próbálom ki hogy a végfokom bemenetére rákötöm és ugy megnézem hogy mit szól.Még egy kérdés hogy a végfok hangerőpotiját az előerősítő elé vagy után kössem?
Az előerősítő után, a végfok elé.
És nincs hangfalad, hangsugárzód van.
Sziasztok.Valaki tudna e nekem egy jól működő egyszerű kis előerősítő áramkört ami TL072 vagy MC1458 stb. IC vel működik.Hangszínszabályzás meg ilyesmi funkció nem kellene,csak Síma erősítés
megköszönném nagyon CSatoltam egy előerősítő nyákrajzot szerintetek ez jó e?erről van mintázva:Előerősítő-mikoroshop A hozzászólás módosítva: Dec 3, 2013
Szia! Nekem is az általad el készített elő fok dolgozik,és nekem semmi baj nincs vele,ha jól emlékszek én ajánlottam anno neked.
Nekem 4558D ic-vel üzemel.
És te magad készítetted vagy megrendelted a weboldalról?
Én magam készítettem el,de a nyákot egy haverom csinálta.
Ha neked nem működik,akkor nálad lehet a hiba.
Még nem építettem meg csak akarom
kérdés lenne hogy a két potival az erősítést állítom ?
Az előző hozzászólásodba azt mondtad hogy meg építetted.
(#) Korolasz hozzászólása Válasz • Hé, 16:47 / Sziasztok.kicsit bajban vagyok:/építettem egy előerősítőt ezt:ElőerősítőÉs próbáltam tl072 es IC-vel azzal is torzan és halkan szól meg MC1458 al is és azzal is ezt csinálja:/Próbáltam úgy is hogy a 4,7 K ellenállást kikerülve adtam neki a tápfeszt de semmi változás.itt a Nyákterv is ezt nyomtattam ki és vasaltam rá szerintetek mi lehet a problem miért torzan szól és halkan ?
az egy teljesen más előerősítő nem szarakodok vele valamiért nem akar rendesen működni 3 fajta ic vel is próbáltam de nem jó igy ezt a mikorshoposat szeretném megépíteni.amit meg megépítettem már a torzul szól meg az egyik oldal az mc1458 al jól szól de a másik oldal meg torz ugyan ugy nemtudom mi lehet vele a baj így arra a döntésre jutottam h megépítem a másikat.
A hozzászólás módosítva: Dec 3, 2013
Nekem ugyanannak a rajznak tűnik,de ha nem az,akkor nem az.Nekem jól üzemel.
sziasztok megépítettem a fent említett előerősítőt ami a mikroshoposról van koppintva,nagyon jól szól és működik csak olyan probléma van vele hogy ha a hangerőpotit gyorsan tekerem fel vagy le akkor a védelem leold az erősítőben ezt nem tudom miért, de ha kiveszem az előerősítőt és viszakötöm símán a bemenetet akkor nem csinál ilyet csak ha benne van az előerősítő :/ próbáltam azt is hogy külső tápról adom neki a tápfeszt de akkor is ezt csinálja :/ mi lehet a baj?
Köszi előre is a válasZOKAT.
Szia! Tégy egy csatolókondenzátort a potenciométer elé, mert valószínűleg egyenfeszültség van rajta amit le kell választani. A jelenség arra is utal, hogy a potenciométer utáni csatolók kapacitása túlméretezett, persze nem tudom milyen gyorsan tekered
Ezt Építettem meg !!Szia .gondolom az előerősítő kimenetére tegyek akkor sorbakötve egy kondit?Milyen értékűt szerinted?a potit meg ugy tekergetem mintha DJ "lennék " gyorsan de csak azért hogy mit reagál de ha szép lassan tekerem akkor nem old le a védelem
jah és a kapcsolásban az előerősítő kimenetein nincs csatolókondi most nézem én is. A hozzászólás módosítva: Dec 5, 2013
Erre bizony feltétlenül kell kondi, ha potira kötöd. Milyen értékű a potenciométer és ha tudod add meg a poti utáni fokozat bemenő ellenállását. Adatok hiányában 10µF 25V-ost javaslok, az elkó pozitív menjen az előerősítő kimenetre.
Szia.sikerült megoldani a problémát a 2 db 10 µF-os kondit bekötöttem ahogy mondtad és mostmár nem old le a védelem és szépen is szól az erősítő.Köszi hogy segítettél megoldani a problémát
Sziasztok! Mit kell változtatnom a kapcsolási rajzon, hogy 60-75hznél kezdjen vágni?
Szia! Ez alapján meg tudsz vele bírkózni? (4-es ábra)
Oké, köszönöm!Csak nem sikerült az a fránya panel. Most nagyon letört a dolog, mert napok óta próbálkozom a panellel és semmi. Régen sikerült egész normális, mostmeg mindjár kézzel kezdem el rajzolni.
Akarsz róla beszélni? Bővebben: Link
Sziasztok!
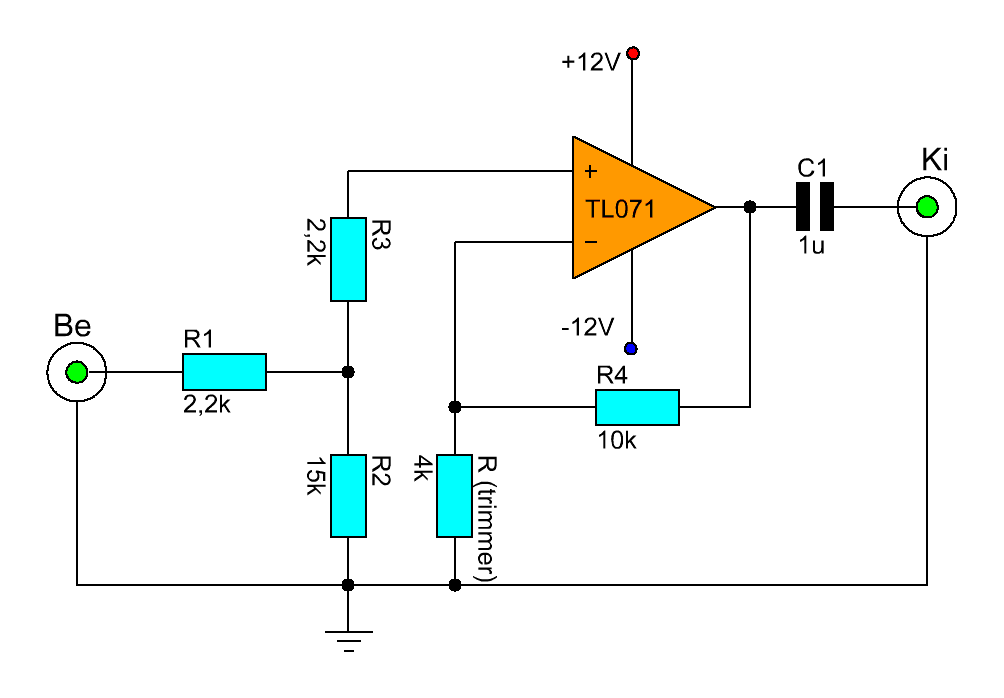
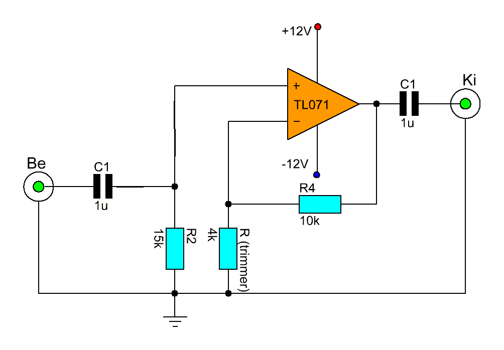
Kísérletezgetek egy univerzális előerősítővel. Mellékletben csatolom. Szeretném kérni tapasztalt kollégák véleményét erről a rajzról! Előre is köszönöm!
Szia! R1-et és R3-at elhagynám. A trimmerrel tennék sorba egy 100 ohm körülit, hogy szélső állásban is ésszerű mértékű legyen az erősítés. A bemeneti csatoló kondenzátort meg kell fontolni, ha előfordulhat olyan jelforrás aminek kimenete egyenfeszültségű komponenssel is bír, akkor el ne maradjon!
Köszönöm az észrevételed!
Miért hagyjam el az R1 R3-at? A bemeneti kondenzátoron én is gondolkodtam. Milyen értékűt javasolsz ? A tirimmert azért is jelöltem sima ellenállással mert oda rendes ellenállás kerül a bemérés után. Tehát soha nem lesz tekergetve.
Az R1 az R2-vel egy feszültségosztót alkot, de minek, pont az erősítés lenne a célunk.
Az R3 olyan mintha ott sem lenne, pláne egy olyan nagy bemeneti impedanciájú műveleti erősítőnél mint amit a rajzon jelöltél. A bemeneti csatoló kondenzátorral felüláteresztést is megvalósíthatsz, ha nincs ilyen terved 1-10µF jó lesz. A hozzászólás módosítva: Dec 26, 2013
Ráadásul az R2 nek az R4 és Rtrimmer párhuzamos eredőjének kellene lennie, az offset miatt. Hogy mindkét bemenet azonos ellenállásokat lásson.
A hozzászólás módosítva: Dec 26, 2013
Tehát azt mondod hogy az ellenállás értékek nem jók?
Az ötlet Eliot oldaláról van. Az értékeket onnan vettem, egy nagyobb előfokból ollóztam ki. |
Bejelentkezés
Hirdetés |





megköszönném nagyon 






