Fórum témák
» Több friss téma |
Köszönöm! Igen, az egyik 6v. A másik 14v.
A 14v az jó is lesz meghajtani! Az erősítőn meg van konnektor a ki-be kapcsoláshoz, úgyhogy működhet! Ezek a kimenetek táplálják a fejegységet, annak vfd kijelzőjét, stb. A hozzászólás módosítva: Márc 17, 2019
Az "AC" váltakozó feszültséget jelent, egyenirányítanod, pufferelned és szűrnöd kell!
Ügyes vagy, tényleg azt jelenti!
Az ac jó is lesz, mert az csak bekapcsolt állapotban "van"! Irányít, szűr és kész! Puffer biztos van 25w-nál! A hozzászólás módosítva: Márc 17, 2019
Testhez képest mekkora váltakozó feszültség mérhető az AC1 és AC2 pontokon? Körül kell ezt járni alaposan, mert rosszul is elsülhet.
Most olvasom milyen baromságot írtam a 25w meg a pufferel kapcsolatban...
Majd megmérem az ac1, ac2-t, de az már igazából mindegy, mert egy szabályozható feszültség állítóval oda állítom, ahová kell, a linkelt készüléknek, meg elég széles a tűrése(9-36v.)
Sziasztok!
TL 081el tudna valaki csatolni egy mukodo eloerositot? Szimpla 12Vdc taprol szeretnem hasznalni.
Szia! Bővebben: Link
Sziasztok!
Van valakinek közületek "jelösszegző kapcsolása'? Sztereó jelet szeretném monósítani. Eddig egy ilyet használtam Bővebben: Link,ami amúgy tökéletesen működik, de gondoltam megkérdezlek titeket hogy van-e esetleg másnak bevált kapcsolása. Előre is köszi. B
Szia! Jó ez, az R3 elhagyható belőle.
Köszi, gondolkodtam, hogy kötök utána egy buffer vagy erősítő fokozatot, de arra jutottam, hogy nem bonyolítom túl.
Sziasztok! Véleményt szeretnék kérni erről a kapcsolásról hogy ez mennyire helytálló autóba készül mert a bentlévő erősítőn nem lehet állítani vágási frekit. Amit furcsának találok az a fázisfordítás
Sziasztok!
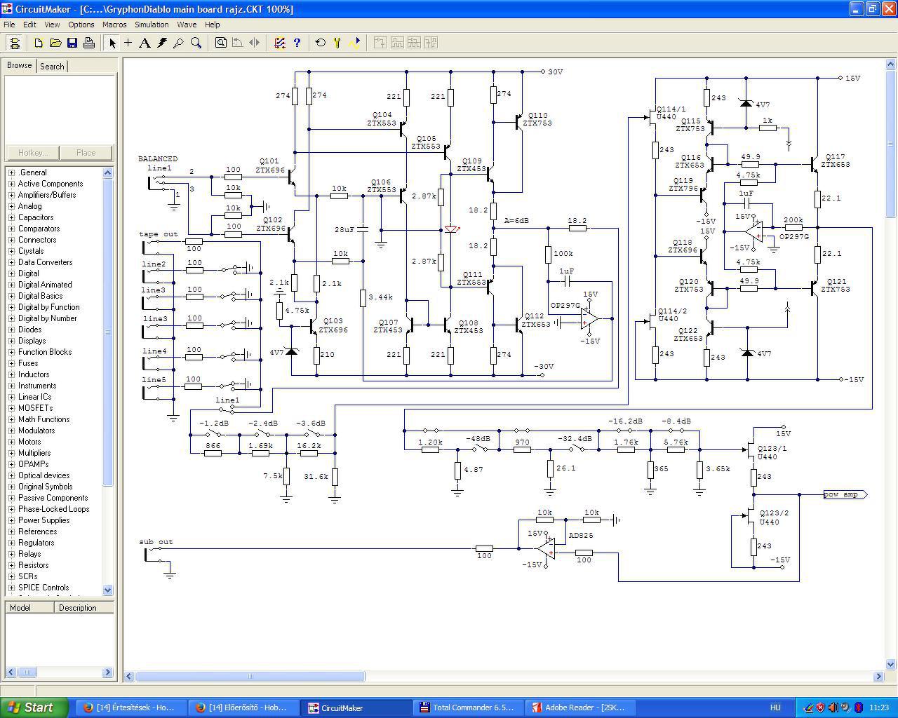
Hátha valakit érdekel felöltöm ide. Nelson Pass B1 jelkövető előfokozatát, tápját saját ötletem alapján, terveztem egy panelt ALPS potméterrel. A maszk dry fóliához van. Ha lesz aki kipróbálja, írja meg véleményét. Nekem tetszik. A hozzászólás módosítva: Szept 7, 2019
Szupi, de Q4 mitől nyit ki? És soha nem értettem mit csinálnak azok a védődiódák, de végül is elférnek ott. Én valamekkora source ellenállást tettem volna bele, hiszen úgyis ott van a kimeneten az 1k... akkor azt ki lehetett volna hagyni.
(Bocs, hogy belekötöttem. Egyébként jó kis kapcsolás és szépen megcsináltad.)
Köszi
![]() Hopp, igazad van, a layout-on ott van de a schemaról lemaradt. Később kicseréltetem egy moderátorral a javítást. Mellékletben pedig találod a szerző gondolatait: A hozzászólás módosítva: Szept 7, 2019
Attól, hogy valaki Nelson Pass még követhet el hibát. Más is használja ezt a kapcsolást, de dual jFET-tel (U440), ami vagy beszerezhetetlen, vagy egy kisebb vagyon. És Béla is az imént rajzolt ilyet.
Az a gondom vele, hogy a jFET-nek állítólag nem szabad pozitív UGS feszültséget adni. Source ellenállás nélkül viszont 0V az UGS, tehát már nem folyhat rajta nagyobb pozitív áram. Persze be lehet úgy válogatni, hogy az áramgenerátor legyen a kisebb áramú, de akkor meg a karakterisztikák nem lesznek azonosak és az a torzítási görbe nem lesz igaz. Az is lehet, hogy csak szőrszálat hasogatok, vagy túlzottan maximalista vagyok. És az is biztos, hogy ezzel a fetes impedancia illesztéssel százszor olyan jól szól egy végfok, mintha csak simán a poti lenne elé kötve.
Értelek. De panaszaidat nálam hiába teszed meg. Annak ellenére, hogy értékelem észrevételeidet és köszönöm is.
Egyébkènt tényleg szuper kis cucc. Szó szerint, ahogy említed, hallhatóan fellélegzik a rendszer tőle. Mindenesetre egy volt a cèlom: nekem bevállt, úgy gondolom én is hozzátettem és mivel olyan sok segítséget is kaptam már ezen az oldalon ezért szerettem volna valamivel viszonozni. A hozzászólás módosítva: Szept 7, 2019
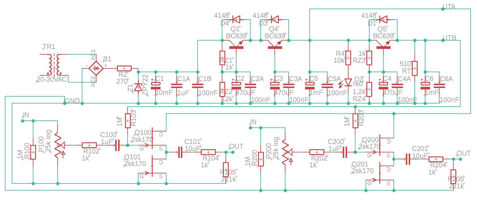
A jFET válogatás az alábbi kapcsolásnak is gyenge pontja, de szimpatikusabbnak találom.
2SJ74-et már sehol nem lehet találni a boltokban. Minden jó alkatrész gyártását megszüntetik lassan. Érthetetlen.
Néhány száz forintért sajnos csak gyenge utángyártottat, vagy hamisat lehet kapni. Az eredetiek pár ezer forintos áron mennek darabonként, azonban egy pár eredeti 2sk170/2sj74 akár 10eFt-ba is kerülhet. Az első linkeden szerintem csak hamisat kapsz, de biztosan nem eredetit. Az eredetiről jó leírások és képek találgatóak a neten -> google.
Elég megmérni az Idss paramétert villámgyorsan feltűnik a kisérteties hasonlóság a 2sj103 2sk246 fetekkel. Magyarul átcimkézett hulladékot árulnak. Istenkém, de sok embert becsaphatnak... ezért nagyon haragszom rájuk...
És még az se tünik fel, hogy a belinkelt google-ös keresőben egyetlen épkézláb elektronikai boltot se dob fel. Hát így könnyű is becsapni az embert... A hozzászólás módosítva: Szept 9, 2019
Ez a legjobb trükk amivel a hulladékot is el lehet adni.
Egy ismerősöm mesélte, hogy kitette a rossz hűtőt az utcára, hátha elviszi az etnikum és nem kell elszállítania a szeméttelepre. De még egy hét múlva is ott volt. Kiírta rá, hogy eladó: 5000 Ft. Másnap reggelre már nem volt ott...
Apám anno a fém kerítésen belülre rakta, ami nem kellett neki, másnapra benyúlt(ak) érte...
Sziasztok!
Hogyan tudom leellenőrizni sima digitális multiméterrel, hogy egy előerősítőből, miért nem megy jel a végfokra, és miért a tápja megvan az előerősítőnek. Egy DUAL CR 1750 előerősítőjéről van szó. Köszönettel: M.Feri
Nagyjából sehogy. Csak azt tudod ellenőrizni, hogy a vezetékek össze vannak-e kötve. A jel útját egy sokkal érzékenyebb, és megfelelő sávszélességű műszerrel tudod csak ellenőrizni.
Szia !
Mi van akkor, ha a hangerőre semmit nem reagál semmilyen hang nem jön ki az erősítő végfokán, ha külön csak a végfokot vezérlem jön ki hang vagyis a végfok jó, de a szabályzórész balansz magas, kapcsolók, szűrők, mély, hangerő szabályzók full semmit nem csinálnak, nem reagálnak, táp 32V meg van, de kifelé a végfokra semmi jel nem megy, vagy legalábbis nincs kellő nagyságú. a rádió jelét sem viszi rá a végfokra! Mi lehet , hol mit keresgéljek, lehet az elkók kiszáradtak, mert a nyákon láthatók folyás nyomok! Köszönöm válaszod! Feri
Szerintem hiányzik 2db in/out áthidaló dugó.
Szia!
Köszönöm válaszod, oké lehet hogy neked is igazad lehet majd megnézem! De eddig hónapokon éveken keresztül e dugók nélkül is jól működött a tulaj elmondása szerint! Üdv: Feri |
Bejelentkezés
Hirdetés |














