Fórum témák
» Több friss téma |
Fórum » Érdekességek
Én tegnap röhögtem mert a guglis fordító úgy alakította át az angol szöveget hogy:
A brumm -ot angolul hum -nak nevezik. A guglinak amúgy is baja van a ragozással. De nem csak a guglinak.
A hozzászólás módosítva: Márc 8, 2019
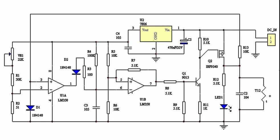
Találtam egy érdekes kapcsolást. A google képkereső adott egy ilyen találatot (nem tudom már mire kerestem), amit valaki egy aliexpress termék alatti kommentbe rakott be: Bővebben: Link
Ez elvileg egy T12 forrasztópáka vezérlője lenne. Ezek általában úgy szoktak működni, hogy az első opamp erősíti a hőelem jelét, a második pedig komparátorként kapcsolgatja a FET-et. Na ez két komparátorral van megoldva. Ki nem próbáltam, nem tudom, hogy pákaszabályzóként mennyire működik, de a megoldás számomra érdekes volt. (Mivel nem tudom, hogy szerzői jogilag mennyire van rendben egy más honlapon linkelt képet ide feltölteni, ezért inkább csak linkeltem. Nem szeretnék problémát okozni se magamnak, se az oldal üzemeltetőinek. Újrarajzolni pedig nincs kedvem.)
Még eléggé hülyén néz ki de az első tranzisztor sem volt egy nagy "hűha".
És csodálkozunk hogy olvadnak a jégsapkák...
Egyszer az EU-ban elfogyasztott áram 2-3%-át írja, máskor pedig az "az Európai Unió teljes energiafogyasztásának 2-3%-át".
Kicsit pongyola, clickbait cikknek tűnik nekem...
Nem is mondtam, hogy nincs, de a két állítás közül nyilván csak az egyik lehet igaz.
Van az a része, hogy nem szakszerű a fordítás, meg kell cikket produkálni időre a fizetésért (ez mondjuk mindig is így volt, szerintem).
Ezért is szeretem megkeresni az eredeti cikket, nem a magyar sajtóban megjelent változatát (sokszor hogy úgy mondjam jelentős különbsége vannak a kettő között). ![]() Abba pedig nem szoktunk belegondolni, hogy mennyire sok (villamos) energia felhasználásába kerül a "sok kütyü" (internet, mobil hálózat, felhő, stb.). Legutóbb amikor néztem, akkor a "labortáp" műszere 2.450 A-t mutatott (ami még 52 V-on sem kevés).
Újságírók, meg a fogalmazás. Hányszor látni egy mondatban egymást kizáró állítást? Néha már bosszantó.
Tegnap láttam. Jártam a Kelenföldi pályaudvar előtti Etele téren, a frissen épülő 1 -es villamos végállomásánál. Több vágány is van a peron felett esővédő tetővel. És mit látok, az egyik peron melletti vágánynak egyszer csak vége szakad, tovább szintben szépen leaszfaltozva. Azt nem igazán értem, hogy miért nem került pénz arra az egy szem nyomorult váltóra, pár méter sínre, vagy és egy keresztezésre. Merthogy majd ha tovább építik (19, 49) megint fel kell hogy bontsák.
Ahogy a Fehérvári úton is történt, a keresztezés miatt újabb majd egy évre szétverték a Fehérvári utat, mert azt sem lehetett beépíteni annakidején. És mikor kell aszfaltozni az Etele tér előtt? Természetesen a péntek délutáni csúcsforgalomban. Igen sok ember szentségelt, akik lekésték a vonataikat. A hozzászólás módosítva: Márc 23, 2019
A hétvégi munkabér kifizetése többe kerül.
Hétköznap 10 - 15 óra között a forgalom is töredéke, plusz pénzbe sem kerül. Na de pénteken 16 18 óra között?
Hofi megállapítás: Miért este van ármaszünet? Azért, hogy lássák, hogy nincs. Gondolom a péntek délutáni csúcsban többen látják, hogy dolgoznak.
Miért rágódtok ilyesmin? Napirenden van mindenhol...
Merto pótlás előkészítése az Üllői úton: Péntek délután, csúcsforgalomban a Nagyvárad térnél, a kifelé menő sávban egy markoló kotorászta a leendő buszmegálló helyét. Pár éve tavasszal több munkanap áthelyezés volt, amikor is szombaton is munkába kellett menni. A lomtalanítás időzítésekor ezt nem "tudták előre", így a IX. kerületben nem lehetett közlekedni a lomokat pakoló teherautók miatt. És még lehetne sorolni... A hozzászólás módosítva: Márc 23, 2019
Nem tudom volt-e már, de én most találtam, gondoltam megosztom veletek.
![]() Egy kis nosztalgia film, ami 1992-ben készült a BRG salgótarjáni gyáregységéről. Jó lett volna elmenni üzem látogatásra. ![]() Bővebben: Link A hozzászólás módosítva: Márc 23, 2019
Azért, mert érteni értjük, csak nem toleráljuk.
Szomorú.
![]() Lehet, hogy a maradék alkatrészeket föld alá temetek. Legalább a MEV helyén van valami. A hozzászólás módosítva: Márc 24, 2019
A Google térkép szerint egy üres épület, de egy másik weboldal szerint pedig csak zöld terület.
Már jóelőre elnézést, ha netán-tán valami rossz helyre írtam, de sehol és sehová sem találtam a témájában neki való helyet.
Van egy kisméretű, 5V-tal működő WiFi +-os erősítőm, melynek pontos elnevezése (WiFi range extender - 300Mbps). Ezeddig a gyakorlatban bárhol és bármikor tudtam használni, ahol szabad (free-WiFi) hálózat van. Egy ideje (kb. 3-4 hete) azonban egyszerűen semmit sem tudok. A kis WIFI erősítőbe való bejelentkezéshez annak alkalmazott weboldala - melyen az említett plus erősítés kiterjesztését szépen s pár perc alatt simán be lehetett állítani - most egyszerűen semmi sem jön be!. Erről valójában sehol semmiféle értesítést nem kaptam. A weboldal címe: usbwifi.cn, vagy az IP címe: 192.168.19.252. Mit lehet ilyenkor tenni? Nálunk az otthoni hálózatot még erősíti (valójában az benne az utolsó "kiterjesztett erősítésű" beállítás), viszont már semmi újat nem lehet vele belőni. Mi lenne a ténykedés? Teljesen megszünt volna ez a weboldal? Mit lehet ilyenkor - és helyette - tenni? Valamikor én az XLO nevű cégnél vettem, de már láttam azóta másutt is. Most akkor mi van? Lehet eldobni? A hozzászólás módosítva: Márc 25, 2019
Hali!
Pedig egy csomó WiFi-s téma van. Ezt leszámítva ez egy belső IP cím és a hozzá tartozó webcím. Tehát ez nem az interneten van, hanem a range extender-en. Valószínűleg elállítódott valahogy. Csinálj egy gyári visszaállítást, biztos van rajta reset gomb. Azt hogy miképp kell kivitelezni, az a leírásába benne kell legyen.
jaja, nem számit ez érdekességnek. Ha sokat megy, lehet az 5V táp elgyengült (főleg szekunder elkok). A saját routeredbe nézz bele, ott látni lehet milyen eszköz milyen ip-t kapott (ha dhcp aktív mind a két eszközön ez az eszköz is kap) Vagy ping, vagy ipscan a hálózatodon, és látni mik vannak jelen.
Nekem az.
Különösen azért, mint ahogyan írod: - "lehet az 5V táp elgyengült (főleg szekunder elkok)"- Nos - a kis szerkezet nálam itthon csodálatosan működik, csak másutt a más wifikre nem igazán tudom átállítani, mert az adott (és valóban belső IP címe) nálam meg se jelenik!. Ezeddig azzal SOHA semmi bajom nem volt. Bejelöltem a venni kivánt free Wifit, aztán a szerkezet szépen megkereste és kiterjesztette rá az erősítést. A tápja egyébként egy 5V-os USB aljzatos mezei telefontöltő. (konnektorba dugható) De mint mondtam (illetve írtam) - itthon a lakásban meg semmi baja nincsen. Ez a gyakorlatban a routeremtől teljes mértékében független, így abba nem is akarok belepiszkálni ...
Ez a téma az érdekességekről szól, különösen az elektronikai témájúakról. A Hobbielektronika oldal pedig dedikáltan nem informatikai/számítástechnikai témájú weboldal.
A fentiek okán kérjük, keress a kérdésednek megfelelő helyet!
El kezdtem olvasni, de az angol tudásom nem a legjobb. A google fordító meg....
Pedig ez nem is egy sárkányos szöveg. Ha szeretnél az angolodon javítani, akkor ez tök jó kiszótárazásra, mert - csak gyorsan átfutva - nem nagyon vannak benne egzotikus szavak és igeidők.
Röviden: április 6-7 éjjel, éjfél körül fognak valamit bindzsizni. A jó hír, hogy az 1999 után eladott GPS-eknek ez jó eséllyel nem fog problémát okozni. Javasolt megnézni, hogy a gyártó adott-e ki fw frissítést a készülékre. Bár én az ilyesmivel tapasztalatból úgy vagyok, hogy "if it ain't broken don't fix it"... |
Bejelentkezés
Hirdetés |















