Fórum témák

» Több friss téma
Fórum » Érintőkapcsoló
 
Témaindító: fureszk, idő: Ápr 27, 2006
Témakörök:
Lapozás: OK   6 / 7
(#) Pgeorge80 válasza Johnycorp hozzászólására (») Márc 18, 2019 /
 
Viszont kipróbáltam egy egyszerű dolgot, gondoltam hátha működik! A rugóra rácsavartam egy vezetéket, amit bekötöttem a relé mozgóérinkezőjébe, az NO éintkezőbe pedig bekötöttem egy kb 20 cm hosszú vezetéket, csak úgy szabadon, és működik! Mikor húz a relé, csodálatosan kapcsolja! És még az érintőfunkció is működik, mert ha majdnem megérintem a rugót, úgy is kapcsol!
(#) Pgeorge80 hozzászólása Márc 18, 2019 /
 
Már csak egy négycsatornás relépanel kellene, hogy össze is tudjam rakni!
(#) Bakman válasza Pgeorge80 hozzászólására (») Márc 18, 2019 /
 
Azzal azért számolj, hogy ez könnyen bizonytalan működésű lehet az idő előrehaladtával.
(#) Pgeorge80 válasza Bakman hozzászólására (») Márc 18, 2019 /
 
Miért? Gondolod, hogy később magától fog ki be kapcsolni?Vagy már egyáltalán nem is fog működni? Hát nem tudom, de bevallom őszintén, hogy nekem is megfordult ez a fejemben?
(#) Johnycorp válasza Pgeorge80 hozzászólására (») Márc 18, 2019 /
 
Ezt nem teljesen értem, mármint kapcsolástechnikailag.
Valahogy nekem nem áll össze miként is dolgozik.

Egyébként az olyan kapcsolások, amelyek csak valamilyen "szórt jelre, zajra" kapcsolnak, nem igazán biztosak, ahogy Bakman is írta.
Bárminemű változás az egészet bizonytalanná teszi. Egy relé ki vagy bekapcsolása, kapcsolóüzemű táp által hozzáadott zaj probléma lehet.

Láttam már Arduino (pl: nano) panellal megvalósított érintős kapcsolót, úgy hogy az analóg bemenet volt szimplán használva. Az is egy érdekes "jószág", de valamennyire működhetett akár. Kérdés, mennyire.
(#) Pgeorge80 válasza Johnycorp hozzászólására (») Márc 18, 2019 /
 
Ma most gondolj bele, hogy te nem érted mérnökkénk, akkor én sima mezei villanyszerelőként, hogy nézek erre az egészre?Nekem még annyi fogalmam sincs róla, mint neked de rendeltem egy 4 csatornás relépanelt, és össze fogom rakni, aztán meglátjuk fog e működni! Remélem jól!
(#) proba válasza Pgeorge80 hozzászólására (») Márc 18, 2019 /
 
Hamár ennyire belemerültél, én inkább a panelen lévő valamely feszültségágat (gnd,Vcc) kötném a jelfogóra, mondjuk egy 100-470K ellenálláson keresztül. Vagy PIC esetén van egy olyan hardver elem, ami egy oszcillátor jelét küldi ki, és ennek elhangolódásából következtet a gombnyomásra, ennél esetleg egy kondenzátor rákapcsolása is segíthet.
(#) Toroco hozzászólása Máj 22, 2019 /
 
Sziasztok!

Egy kis segítségre lenne szükségem. Egy touch os kapcsolót szeretnék beépíteni az autóba, és ehhez kapcsolódva lenne pár kérdésem, mert van pár dolog amihez már kevés a tudásom.

1.
A képen amit egy videóból néztem van egy flip-flop IC. Ez azért kell bele, hogy érintéskor kapcsoljon a led, és a következő érintéskor kikapcsoljon? Mondjuk ezt a funkciót tudja a touch panel is, de talán tartósabb ha nem ad ki huzamosabb ideig jelet.

2.
Meg lehet azt oldani, hogy 12V-os relét kapcsoljon az 5V-os helyett? Egy gondolat volt, hogy talán a BD140 helyett másik, de milyen? Tudtok olyat ami behúzva tudja tartani a relét órákig anélkül hogy megsüljön? Vagy pedig az 5V-os relével kell kapcsolnom a 12V-os relét?

3.
Ha jól vettem ki a datasheetből, akkor ezzel két relét is lehet működtetni, két kapcsoló jellel?

Köszi előre is a segítséget!
(#) proli007 válasza Toroco hozzászólására (») Máj 22, 2019 /
 
Hello! Nem BD140-et, hanem BD139-et kell alkalmazni. Emitterét a GND-re kötni, és a relé másik végét pedig a +12V-ra. De a relére reverz dióda is kell. Az R1/R2 nem tudom minek szükséges. A tuch panel ha 5V-ot ad ki, nem kell leosztani a CD részére, az is erről az 5V-ról fog járni. A flip-flop-nak célszerű alaphelyzetet adni, mert táp bekapcsolásakor bárhova állhat be.
A tuch panelnek milyen kimenete van? Lezáró ellenállás a GND felé csak akkor kell, ha nyitott kollektoros PNP a kimente. (A CD másik oldal szabad [u][/u]bemeneteit, a GND-re kell kötni.)

Most megnéztem az adatlapját. A kimenet "normál CMOS", oda nem kell semmi. De ha TOGLE mód is van benne, mi a fenének a CD4013? Egyből vezérelheti a BD139-et egy 1koh-on keresztül..
A hozzászólás módosítva: Máj 22, 2019
(#) Toroco válasza proli007 hozzászólására (») Máj 22, 2019 /
 
a tuch a TTP223B névre hallgat.

a TOGLE mód az a beállítási lehetőség ami a képen szerepel?
És akkor nekem a B-t kell összeforrasztani hogy jó legyen.

Az jó ha nem kell az CD sokkal kisebb helyre betudom zsuppolni az egészet
(#) proli007 válasza Toroco hozzászólására (») Máj 23, 2019 /
 
Igen, a "B"-t kell rövidre zárni.
(#) Toroco hozzászólása Máj 23, 2019 /
 
Na nagyon ügyes voltam ma, össze raktam működött viszont a relét nem kapcsolta. találtam egy használt DB135öt itthon, de lehet hogy rossz volt. Vagy az lehetett a nem működés oka, hogy a ledet a bázis ellenállása elé tettem?

Aztán nagy örömködésben nem figyeltem és kinyirtam a tuchot :S Összeért a táp meg a test csipesz és már nem kapcsolható hanem fixen bekapcsolva marad...
Hülyegyerek biztossá lehet tenni valahogy ha netán feszkót kapna megint testre ne ölje meg?

Meg korábbihoz, mi az a reverz dióda?
(#) proli007 válasza Toroco hozzászólására (») Máj 23, 2019 /
 
Jaj!
Mindössze ennyit kellett volna tenned. A Led diódát miért kellett a bázisba tenni? A D1 a relén a tranyó védődiódája.

Tuch.png
    
(#) Toroco válasza proli007 hozzászólására (») Máj 23, 2019 /
 
Mert 5 voltról akartam üzemeltetni

Régen csináltam már ilyesmit, újra bele kell rázódnom. Köszi a rajzot. Most a projekt megáll egy hétig, mert csak jövő héten tudok hozni másik tuch-ot pestről.
(#) Firefighter1 hozzászólása Jún 18, 2020 /
 
Sziasztok!
Szeretnék egy "tapizós kapcsolót" csinálni... helyesebben..
A mellékelt képeken szereplő lámpa "búráit" szeretném kapcsolóként használni!
Annó gyerekkoromba keresztanyumnál voltak olyan kapcsolók, és két asztali kislámpa, hogy amihez ha hozzáértem akkor fokozatosan halványodott meg erősödött a fénye.

Namost ennek csak az elvét szeretném használni, és egy nodemcu bemeneteihez illeszteni!
De nem tudom milyen kapcsolásra van szükségem... mert a kapacitív ott 2 réteg van.... nekem itt meg csak egy fémréteg!
Utána néztem ezt a videót és megoldást... de itt a +5 v hez magamat is kontaktolnom kell.....

Annó elég volt "csak tapizni a lámpa fémes testét" és működöt...

Amugy kimértem, a burák között nincs galvanikus kapcsolat!
(#) proba válasza Firefighter1 hozzászólására (») Jún 18, 2020 /
 
Lehet fém lámpáknál nem működik, mert azokhoz szükséges a védőföld. Ezek a kapcsolók úgy működtek, hogy az emberen keresztül némi áram folyt a fázisvezetőhöz. Ha kellően érzékeny volt az ember, még némi bizsergést is érzékelt. A te áramkörödnek is ebből kifolyólag galvanikus kapcsolatba kell lennie a hálózattal. A másik lehetőségként talán a PIC-ekben található CCP modul lehet, bár ezt sosem próbáltam. Ez egy oszcillátor elhangolódását figyeli, hálózati kapcsolat nélkül is jónak kellene lennie.
(#) Firefighter1 válasza proba hozzászólására (») Jún 18, 2020 /
 
Az nem gond! rá tudom kötni a hálózatra!

Viccet félretéve azért jo hogy galvanikusan nincsenek kapcsolatban, mert az egyik lehet a "hangosít"a másik a "hallkit"...
Hát még nézelődők..... megpróbálom annak a "régi rendszernek" kapcsolását fellelni.
Meg ennek a ccp modulnak is utánnanézek!
(#) Firefighter1 hozzászólása Jún 18, 2020 /
 
Ha mást nem akkor valami ilyesmit csinálok és akkor a led helyére kerül az ESP..
Csak ennél kétkézzel kell tapizni. Középső búrával kontaktolok és a két szélsővel meg "kapcsolok"
(#) Tomi111 válasza Firefighter1 hozzászólására (») Jún 18, 2020 /
 
(#) proli007 válasza Firefighter1 hozzászólására (») Jún 19, 2020 /
 
Hello! A 230V-os hálózat környezetében, elég sok elektroszmg van. Tehát az emberi rest és a hálózat, vagy földpotenciál között váltófeszültség van. Ezt kihasználva lehet érzékelőt készíteni. Természetesen arra ügyelni kell, hogy az érzékelő felületnek kis kapacitása legyen a hálózat felé. különben azt fogja érzékelni, nem az érintést.
Természetesen lehet használni más CMOS IC-t is, akár CD40106-ot vagy két HCt1G14 invertert is, ha a méret fontos.
A hozzászólás módosítva: Jún 19, 2020
(#) proba válasza proba hozzászólására (») Jún 19, 2020 /
 
Bocsánat Capacitive Sensing (CPS)Module ami ide talán használható.
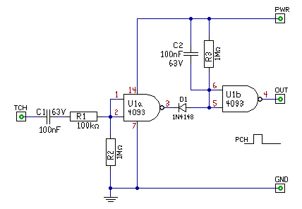
(#) Zoltano1 hozzászólása Jún 23, 2020 /
 
Sziasztok. Ez a kapcsolás így jó?
(#) pipi válasza Zoltano1 hozzászólására (») Jún 23, 2020 /
 
Megnézted a TTP adatlapját? A Kimenete bírja a 12V-ot, és a relé áramát?
A TTP emlékem szerint addig aktiválja kimenetet, amíg tapicskolod, jó ez így neked?
(#) Zoltano1 válasza pipi hozzászólására (») Jún 24, 2020 /
 
Helló. Nem tudom bírja e. Megnéztem az adatlapot de csak az üzemi áramot láttam. Akkor teszek oda egy 1N1418 diódát. Ha a B pontot összeforrasztom akkor csak a következő érintésnél kapcsol ki.
(#) proba válasza Zoltano1 hozzászólására (») Jún 24, 2020 / 1
 
Q kimenet egy CMOS kimenet, tehát 1-2mA. A dióda pont nem segít semmin, mindig nyitó irányban van. Esik rajta 0,6V ( ami kevés) azt ki is merült az összes előnye....
Ezen szerintem egy logikai fet segítene csak. A gate-ra a ttp kimenete, a kimenetére meg a ledszalag.
Bővebben: Link
A jelfogó helyett a ledszalag.
A hozzászólás módosítva: Jún 24, 2020
(#) Zoltano1 válasza proba hozzászólására (») Jún 24, 2020 /
 
Igen ez így jobb! C945 tranzisztor helyettesíthető bc547 tranzisztorral?
(#) wbt hozzászólása Jún 24, 2020 /
 
Sziasztok, bocsánat, hogy nem pontosan a problémáról szól a kérdésem.
Ezeknél a kis moduloknál kétfélével találkoztam és nem jöttem rá (vásárláskor), hogyan tudnám megkülönböztetni. Az IC típusszáma mindig ugyan az, de fő különbség, hogy az egyik szereti a statikus szinteket (tehát 3 napig is rápakolhatom a macskát) a másik pedig 15 másodperc múlva elejt, tehát újrakalibrálja magát (amit bekapcsoláskor mindegyik megtesz). Valami ötlet? (így most van egy-egy vödörrel mindkettő csillagjegyűből...)
J.
(#) proba válasza Zoltano1 hozzászólására (») Jún 24, 2020 / 1
 
Én inkább picit nagyobb áramossal próbálkoznék. A relének mennyi a fogyasztása? ha azt bőven tudja, akkor szerintem igen.
(#) Zoltano1 válasza proba hozzászólására (») Jún 24, 2020 /
 
Relé van itthon.
(#) Zoltano1 válasza Zoltano1 hozzászólására (») Jún 24, 2020 /
 
Következő: »»   6 / 7
Bejelentkezés

Belépés

Hirdetés
XDT.hu
Az oldalon sütiket használunk a helyes működéshez. Bővebb információt az adatvédelmi szabályzatban olvashatsz. Megértettem