Fórum témák
» Több friss téma |
Hello!
Az eredeti kapcsolásban, van egy tervezési hiba is. Ezt javította, az értékek módosításával. Az ezt követő integrálást és komparálást nem találtam szellemesnek. Úgy kritikus a komparátor szintje, és a jelhez kell igazítani. Ráadásul, azt írtad, hogy csak 4V-ra jön le. Egy komparátor kimenete nem lehet "fél egy". Az vagy magas, vagy alacsony szintű. Ha nem annak méred, akkor kapcsolgat. Ami egy hiszterézis mentes nullkomparátornál, ami ebbe volt beépítve nem csoda. Ezért választottam más utat. Itt ha az érzékelő felőli jel eléri a küszöbszintet, a dióda kisüti a 100nF-ot. Ha meg nem mert tapizod, akkor feltöltődik a 100kohm-on keresztül, és a CMOS hiszterézises komparátor határozottan átvált. Szerintem ez a módszer, még sokkal egyszerűbb is. üdv! proli007
Sziasztok
Jó ez a kis rajz s működik, egy kis segítség kellene hozzá nekem pedig. az 555- részénél, hogy kell megoldani, hogy érintés után a 3-as lábon ne maradjon kint a jel? Mert most úgy működik, hogy megérintem s kimegy a jel újbol megérintésnél leveszi a jelet, nekem meg addig kellene a jel kiadása ameddig megérintem vagy pedig pl . 2 másodpercig. A hozzászólás módosítva: Jún 13, 2013
Hello! Elvileg nem működhet így. Mert az 555 monostabil módban működik. Ha megérinted, akkor bebillen, és R1*C2 idő alatt, (ami jelenleg kb. 0,5sec) kellene visszabillenjen. (Már amennyiben az 555 3-as lábáról van szó.) Ha a kondi nem tud feltöltődni, akkor nem billen vissza. Valamint nem billen akkor sem, ha a 2-es láb állandóan L szinten van. Ekkor hiába töltődik fel a kondi. Viszont ha ez után kerül magas szintre a 2-es láb, akkor azonnal L szintű lesz a 3-as kimenet.
A kapcsolás tulajdonképen nem korrekt. Mert a 2-el láb magas szintjét, csak a dióda viszárama biztosítja. Bemeneteket nem szoktunk "lógva hagyni".. üdv!
Kösz a segítséget, már meg is van a hiba. kondit fordítva tettem be. Okos vagyok mi?
Most úgy működik ahogy akartam. üdv.
Ezért írtam azt, hogy "Ha a kondi nem tud feltöltődni.." üdv!
Hello!
Nekem olyan kapcsolásra lene szükségem ami - 1 elektródával működik. ebből találtam 1-2- kapcsolást - 8 áramkört kellene kapcsolni és el kellene férjen egy 60-as átérőjű szerelvénydoboz méretű nyákon. Találtam egy ilyet. erről tud valaki valamit? Megkérdeztem ez a 2 van és nem is lesz több, jó régi, de sehol sem találtam adatlapot vagy kapcsirajzot vele. Valami hasonló van esetleg helyette? A hozzászólás módosítva: Aug 2, 2013
Bocsánat a közbekotyogásért, de már van sokkal egyszerűbb megoldása a Qprox nevű gyártónak: touch sensor
Én is nézelődtem, és van belőle több csatornás is, az én problémámra is jó lesz, ráadásul találtam microchip-től is a CAP1xxx szériát. Aki keres talál
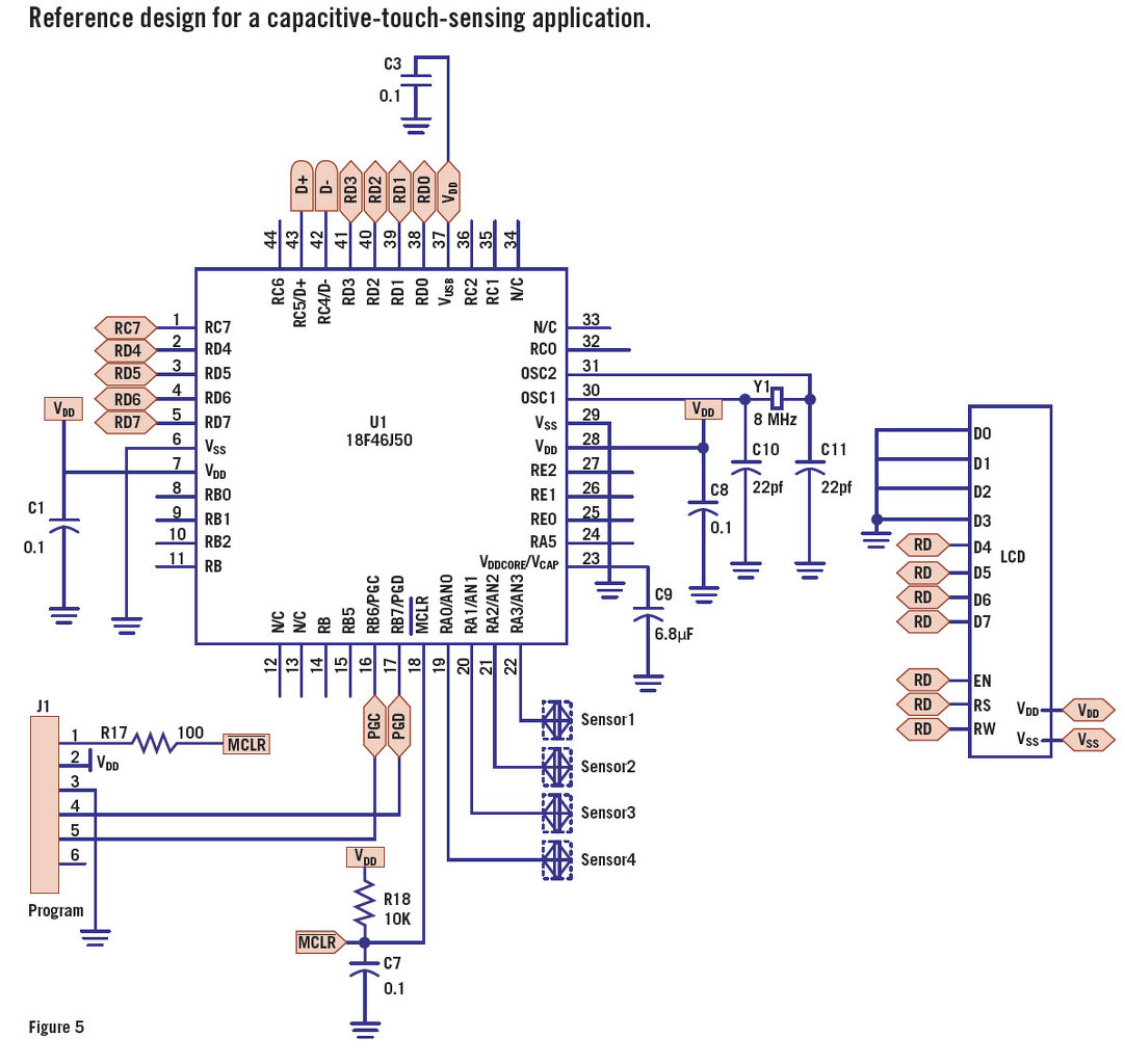
![]() Ráadásul olvasgattam a témában, és találtam mikrokontrolleres kapcsolást, van egy csomó PIC amiben benne van az CTMU modul. Íme a kapcsolás. A hozzászólás módosítva: Aug 15, 2013
Sziasztok!
Lenne egy érintőkapcsoló ami nem akar működni. Felkapcsolták és kiégett az izzó, utána bármilyen lett belerakva, egyikre sem reagál. Hol kéne keresni a zárlatot?
Hello! Elsőként a biztit kellene benne megnézni nem ment-e ki.. üdv!
Szia!
Ezekben külön van bizti? Betudod karikázni a képen,hogy hol van az? :$
Szia!
Igen, ezekben van biztosíték. Ott a felirat az alumínium hűtőlemezen, utal a biztosíték cseréjére. Az elektronika a hűtőlemez alatt van, ott van a biztosíték is. Üdv.: Feri
Ez a foglalata, amit ki kell húzni, és cserélni a betétet. majd visszanyomni.
Na igen. Csak megdöbbenten tapasztaltam, hogy a közönséges 5 mm -es bizti nem jó, el is törtem a tartóját. Sajnos 4,5 mm -es kell bele, az meg szinte beszerezhetetlen.
A hozzászólás módosítva: Okt 23, 2013
Sziasztok!
Bár nem teljesen ideillő a kérdésem, de nem találtam, jobatt!És végülis bár, nem fém érzékelő de hasonló. érzékelő Ezt szeretném megépíteni de ilyen ic-t idehaza nem találok, vane módja mással hejetesíteni? Vagy esetleg nem e ismertek hasonló kapcsolást,beszerezhető alkatrészekből?? Amit elszeretnék érni vele az az hogy egy fém tárgy felett éríntés nélkül legyen visszajelzésem. Köszönettel,és elnézést ha nagyon rossz hejre írtam.
Szia!
Mejik pic-ben találtálál CTMU-t? Keresgetem de nem találtam. A kapcsolás esetlegesen nem publikus? A felrakott kapcsolást nagyobban nem tudnád elküldeni?
Szia!
Bocs, de nem volt beállítva az értesítőm, nem láttam, hogy kérdeztél. Ám ha rákattintasz a képre kinagyítja. CTMU-t meg bekapcsolod a Microchip Advenced Part Selector-ban, vagy amit én jobban preferálok és inkább ezt használom a Parametric Search Tool és kidobja az összes olyan PIC-et amiben van.
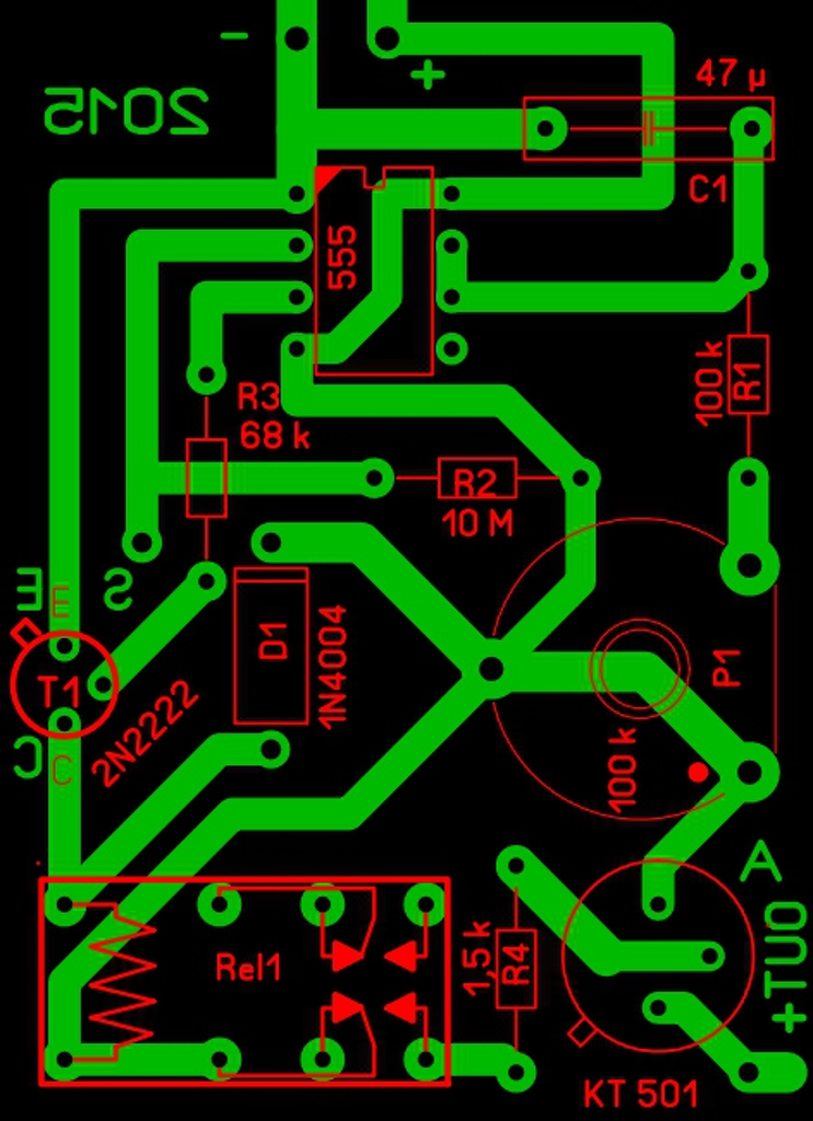
Pár hete a "kapacitív érintéskapcsoló" témában tettem fel kérdést, de javaslat nem érkezett. Időközben sikerült találnom egy egyszerű kapcsolást, amit elkészítettem, és kitűnően működik. Az érintőkapcsoló egy riasztó rendszer része. A rendszerre a tápfeszültséget egy táv jeladóval kapcsolom (élesítés). A próbák során a szenzor egy kb. 15 cm2-es alulemez volt. A szenzor érintésére a kapcsolás kimenetén kb. 5 mp-ig megjelenik a tápfeszültség. Ezt az impulzust egy tirisztorra vezettem, ami a tápfeszültség lekapcsolásáig egy relé után kapcsolt szirénát működtet. A kapcsolást a motorcsónakom védelmére fogom használni, ahol a szenzort a szélvédő alumínium kerete jelenti majd. A kapcsolási rajz csak az érintőkapcsolót tartalmazza, a nyák-terven már a kapcsoló tirisztor is szerepel.
Hello! Ha tirisztort használsz, akkor bekapcsolás után az nem kapcsol ki. De a relé - tranyó szükségtelen. Ha az R4 végét (nyákrajzon) egy diódán keresztól bekötöd az 555 3-as lábára, ugyan erre az eredményre jutsz.
A hozzászólás módosítva: Feb 10, 2015
Hello! Köszönöm az észrevételed! Hiába, én még amatőrnek is kezdő vagyok. A kapcsoláson már nem fogok változtatni, mert már kiviteleztem, kipróbáltam. Mások viszont hasznosíthatják a javaslatodat. Azt azonban megjegyezem, hogy a tirisztor éppen azt a célt szolgálja, hogy az érintő impulzus után a sziréna folyamatosan, mindaddig szóljon, amíg a távirányítóval megszüntetem az élesítést (elveszem a tápot).
Egy egyszerű Arduino-hoz szeretnék egy speciális érintőkapcsolót.
Van egy ping-pong asztal aminek a váza valószínűleg horganyzott acél vagy hasonló fém. A cél az lenne, hogy elég legyen hozzáérni a mostani gombnyomogatás helyett. Meg lehet ezt oldani? Ha igen hogyan lehetne a legegyszerűbben? Van digitális bemenetem és analóg is. Egyszer csináltam már hasonlót, de már nem emlékszem, hogy hol-hogyan és mivel csak, hogy valami 5xx tranzisztor kellett hozzá.
Sziasztok!
Kínából rendeltem egy érintőkapcsolót amibe természetesen bele is kukkantottam .Az első kérdésem az lenne, hogy ebben a formában biztonságos-e beépíteni.(Pl. nem látok semmiféle galvanikus leválasztást a hálózatról. Lehet hogy nem is kell?) A második kérdésem, érdemes-e szűrést tenni a kapcsolásba, amennyiben igen azt hova érdemes tenni. (Van egy rossz -más típusú- érintőkapcsolóm abban találtam 0.22 mikroF-os x2 kondit és egy 1.9 mH tekercset. Tippelem ez volt az LC szűrő benne.) Maga a kapcsoló egy "klasszik" TRIAC-os megoldás, szerintem a képen jól látszik. A hozzászólás módosítva: Aug 26, 2018
Sziasztok! Van egy készülékem, amin van 3 érintőkapcsoló, és ezeket szeretném vezérelni 3 relével! Hogyan lehetséges ez? Hogy lehet megvalósítani?
Mármint a három érintőkapcsolóval a három relét? Milyen relé? Milyen készülék? Milyen érintőkapcsoló?
Nem! Ez egy párásító készülék, amin van három érintőkapcsoló. Az egyik a bekapcsoló, amivel a fokozatokat is lehet állítani, egy másik az ionizáló funkció, a harmadik, pedig a melegpárásító!és ezeket a gombokat szeretném kapcsolni egy egy relével! Az érintőkapcsoló, a műanyag burkolat alá van beépítve, tehát gondolom valami kapacitív érzékelő lehet!
A tervem az, hogy egy Nodemcuval tudjam vezérelni a párásító három kapcsolóját, vagyis érintőgombját!
És íme így néz ki maga a panel! Ha valaki tud segíteni ennek a megvalósításában, azt megköszönném!
A hozzászólás módosítva: Márc 18, 2019
Szia.
Ennek a panelnak a másik oldaláról tudnál képet készíteni? Esetleg arról a panelről, amihez ez csatlakozik? Csak kíváncsiság, hogy mivel is oldották meg az érintőpanelt. Egyébként a TTP224 (digitális kimenet csatornánként) vagy MPR121 (I2C kommunikáció) megoldás lehet ide. Attól függ, hogy melyik jobb neked majd.
Szia! Köszi a választ, csináltam képet a panelroól, de minden lényeges alkatrész jelzésnélküli!
|
Bejelentkezés
Hirdetés |












.












