Fórum témák
» Több friss téma |
Mielőtt kérdezel, a következő két dolgot ellenőrizd!
I. A helyes tápfeszültségek megléte.
II. A kimeneten van-e egyenfeszültség.
Élesztés.
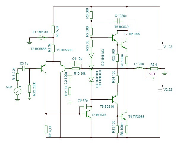
Szia! A Műterhet visszavettem 8 ohm-ra le is hűlt borda hőfokra. Akkor a megoldás? Több darabb végtranyó?
Lehet így is tervezni, de akkor nem kell csodálkozni ha egyszer csak elvillannak a biztik. Az igaz hogy ezek a tranyók 200W-ot tudnak 25 fokon, de azon a hőmérsékleten ahova felfűtöd őket, ott már csak kb. 90-et. A három tranyóval ez 270W, a disszipációs csúcs meg 400W. Ha ezt bírják akkor szerencséd van, ha nem, akkor lásd az első mondatot.
Vagy több végtranyó, (bár ez a kapcsolás eleve nem a legjobb erre), vagy alacsonyabb tápfesz. Úgy kalkulálj, hogy a kivehető teljesítmény ne legyen több 80-90W-nál tranyónként. Tehát a 3 pár végtranyóból ne vegyél ki 270W-nál többet, és akkor nem kell majd később (legalábbis e miatt) javítani.
Azt bocs nem értem, disszipációs csúcs. Be teszek egy linket, kérdésem ez így már jobb lenne? Köszi a válaszokat. Ime a kép
http://www.google.hu/imgres?imgurl=http://files.oficialiei.webnode....ur=387
Találtam itt egy képet, és ugye nekem a VR47-es van elszenesedve... A rajzon 4,7 van, de mértékegységet, és terhelhetőséget nem látok rajta... Csak megerősítésként kérdezem, hogy az Ohm, valamint, hogy érdemes 5-10W-osat venni bele?
Köszönöm!
Szia! Most arra a kapcsolásra gondolsz amit belinkeltem, vagy amit Reloop barátommal építettünk.
A hozzászólás módosítva: Márc 2, 2013
Arra gondoltam amit építettél. Ebben nem akarok tanácsot adni (majd ad valaki más), mert ekkora teljesítményre én semmiképpen nem építenék tranyós végfokot. Inkább fettel (ami harmadannyiba kerül) egy VF2 modot, de inkább egy D osztályút.
Szia!
A 800B-ben sorosan is vannak kötve a végtranyók ami azt jelenti, hogy egy tranyón 40Volt van, ha a táp 80Volt az meg nagyon nem sok!
Sziasztok! Tudom sok hasonló téma van, de nem találtam megfelelőt.
Szeretnék építeni egy hordozható hangszórót. Valami ilyesmit ( http://hangshop.hu/spd/mo-ma101c/Mipro_MA_101C_hordozhato_akkus_han...ekes_m vagy http://www.zajaruhaz.hu/pro_audio/hangtechnika/hangfalak___pa/skyte...st_010 ) nagyjából ugyan az a kettő.. Ezek 12V al is 30W erősek? Milyen akkumulátorra lenne szükségem? Megoldható a külső táp csatlakozása? Valaki tudna adni egy megfelelő kapcsolási rajzot ehhez? Kb mennyibe kerülne egy ilyen megépítése? Fontos nem mikrofonnal akarom használni hanem pl telefonrol zene..
Most kb. megőrülés határán járok. Most vettem észre hogy az IC hátulja valamiért összeköttetésben van a negatív tápfeszültséggel pedig nincs is rárakva a bordára.
Most mit tudok tenni?
A mipro gyenge utánzata a skytech ,de ez olyan olcsó, hogy ennyi pénzért nem tudsz ilyet csinálni!
Heló! Nem jársz az őrület határán,mert az Ic hátlapján negatív tápfesz van.Ezért kell nagyon óvatosan eljárnod mikor el szigeteled a bordától.
De ha már egyszer összeköttetésben van a negatív tápfesszel akkor miért kell elszigetelni a bordától, ami szintén negatív tápfeszt kap?
Hát ha a borda nem ér a testhez nem kell el szigetelni,de ha mégis hozzá ér,és nincs el szigetelve,akkor füstgép effektust fogsz tapasztalni.
Igen ezt gondoltam, h vmi gyenge koppintás.. De gondolom 60 ezernél olcsóbban kilehetne hozni... Nem kell h így nézzen ki nyílván..
Gondolom ami kellene... Hangszóró 4 ohmos Akkumulátor 12V kb 3-4Ah ás Valamilyen erősítő 30w de ezt nem tudom pontosan milyen lenne jó.. Nincs szükségem annyi lehetőségre mint amit ezek a kész termékek kínálnak.. Csupán egy jack csatlakozoraamire pl. telefont lehet dugni.. A szabályzatban le van írva, hogy nem használunk az oldalon chat szlenget, és egy kérdést, csak egy témában teszünk fel, nem mindenütt ahol gondoljuk! Ez volt az utolsó figyelemfelhívás! mod. A hozzászólás módosítva: Márc 2, 2013
Értem. Közben elszigeteltem a borát az erősítő falától, összekapcsoltam de meg se szólal. Nem füstölt pukkant melegedett vagy egyebek. Leszedtem az IC-t a bordáról de úgy se szólalt meg. Kimenő feszültség pedig eddigi 0,08VDC-ről 0,1VDC-re nőt
Valami autós végfokot keress, a tda 7375 -tel már csináltam végfokot az egyszerű és jó.
Hangszóró lehet 2 db 8 ohmos, párhuzamosan, legalább hangosabb lesz. Feltétlenül nagy érzékenységű hangszóró kell, mert 12 V-ből nem lehet nagy teljesítményt kihozni! A hozzászólás módosítva: Márc 2, 2013
Sziasztok !
Szeretnék építeni egy kb 10W -os (a hangszóró 15W-os) mono végfokot. Van egy +/- 16.5 V-os kb. 20 VA-es trafóm, meg vannak 2n3055 -jeim. Néztem a 10 W -os JLH kapcsolást, de brutál nagy trafót kér állítólag. Meg lehet ezt oldani az én mütyür trafómmal ? Az sem baj, ha mondjuk csak 7W jönne le belőle, az is elég lenne. Vagy valami más egyszerű kis kapcsolást nem tudtok ezzel a tranzisztorral ? A neten csak 20-60 W-osakat találtam. Kösz !
Inkább belinkelem: Bővebben: Link
Mint korábban említettem, ebben a témában minden le van írva, a hűtés és az is, hogy most épp miért nem szól. Kicsit olvass bele! Ha nem találnád, ott kérdezz!
Sziasztok! Egy AS 2020 as erősítőt javítok, először összeraktam valahogy egy csatornát ment elég zajosan, a másik meg egyáltalán. Amelyik meg egyáltalán nem ment most szép tisztán megy, szebben mint a zajos. Mikor megnéztem műszerrel a zajos csatornát észrevettem ott valami baj van. A pozitív végtranyó meghajtót ki kellet cserélni, újra van kondizva, új ellenállások vannak benne, és még most is a negatív és kimeneti gyűjtősáv, illetve + táp és gyűjtősáv között nem egyenlő a feszültség.
Szia, ez egy egyszerű kapcsolás és ha később lesz nagyobb transzformátorod, akkor ahhoz is jó lesz.
A hozzászólás módosítva: Márc 2, 2013
Szia! T3 nagyon meleg, R7, R8 lehetne picit nagyobb?
Köszönöm..
Valami pontos javaslatok a hangszórót illetően is? És valami konkrétabb erősítő javaslat? Egyáltalán megvalósítható ez? ![]() Köszi
Szia! Ez a hidalásos kapcsolás nagyot szól 12V-ról.
T106 Kollektorja és GND hez képest vagy 23V van 0,63 helyett !!!
Itt lehet nagyon jó hangszórókat venni! A hangszórón van a lényeg, ha jót akarsz az nem olcsó, ha valamilyet akkor meg úgy szól mint a sokol. Ezért mondtam hogy 35-ből nem jön ki, mint a gyári.
Ha megvan a hangszóró lehet neki dobozt tervezni a TS paraméterek alapján. Aztán egy akusztikusan elválasztott üregbe de a külvilág felé hűlni tudó részbe elhelyezheted a végfokot,a hangerő potit meg a jack csatit, én a tda 7375-őt ajánlom, majd végül az akku, aminek egy polaritás felcserélésmentes töltéscsatlakozót szerelhetsz. A hozzászólás módosítva: Márc 2, 2013
Heló, megmértem a kimeneteket, jobboldali végfokon semmi nem mérhető úgyhogy az jó, baloldalon viszont 30V váltó fesz van.
Köszönöm..
Ilyen célra erről valami vélemény? Bővebben: Link Hány A lehet max teljesítményen? Link javítva! ( a LINK gomb nem dísz) A hozzászólás módosítva: Márc 2, 2013
Csak a fejléc jön be!
|
Bejelentkezés
Hirdetés |












