Fórum témák
» Több friss téma |
Mielőtt kérdezel, a következő két dolgot ellenőrizd!
I. A helyes tápfeszültségek megléte.
II. A kimeneten van-e egyenfeszültség.
Élesztés.
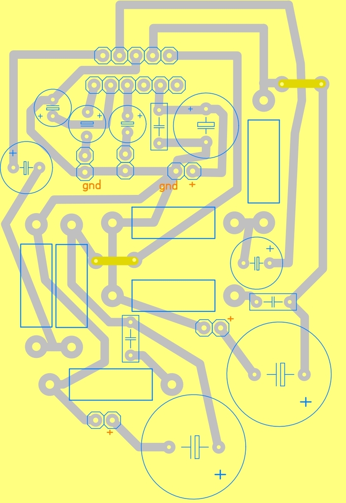
Szia! A rajzot lehetne képi formátumban? A docx-et nem tudom mivel megnyitni.
10 es láb nincs összekötve C11-gyel! (C9 másik lábáról hozd)
Szeritem igy már rendben lesz , észre vettem a hibát!
Szerintem is jó. A hangszóró testet szétválasztanám a jelföldtől, lásd melléklet!
Sziasztok
Van egy régi kb 20éves de nagyon jó hangú sony hifim.Az utóbbi időben mintha kicsit halkabban szólna.... de ami nagyobb gond hogy nagy hangerőn a kijelző eléggé villog gondolom rángatja a tápot,130W-ot vesz fel a hálózatból de fogyasztásmérővel mérve nagyon ritkán eszik ennyit vagy kicsit többet átlagba 90W körül így szerintem nem a táp kicsi.Ha kezd kiszáradni a pufferkondi az okozhat ilyen hibát és lehet az miatt rángatja a tápot?
Szia! Köss a meglévővel párhuzamosan még egy puffert, megmutatja ha a beépített már kapacitáshiányos lenne.
Azlessz csak kifogytam már a nagyobb kapacitásúakból,kell vennem kettőt legalább 4700 vagy nagyobbat.
Addig annyit tehetsz, a multiméter AC állásában rámérsz a tápra terhelés alatt (esetleg pár 100nF közbeiktatásával). Ha V nagyságrendű feszültséget mérsz, lehet bátran cserélni.
A hozzászólás módosítva: Aug 7, 2013
Rendben megnézem mennyi esik a fesz terhelésen,végülis nem mai gyerek már meg van neki engedve ha kiszáradtak az elkók
Kicsit összébb húztam az egészet.
A régi Word, automatikusan felajánlt egy ingyenes konverziót ha docx-et akarsz megynyitni. Letölt hozzá egy átalakító programot, ami frankón nyitja az új formátumot. (Legális programmal biztosan így van, minden gépünkön így megy -feltört változatokban bizonytalan vagyok.)
Szia! Kompatibilitási pakk a cuccnak a neve és microsoft oldalról ingyen le lehet szedni. Bővebben: Link Üdv!
Sziasztok! Szereztem TDA 7294 es erősítő IC-t. Kaptam hozzá 2x33v os Toroid Trafót, meg hozzávaló diódahidat amivel elvileg létrehozható a szimmetrikus feszültség. +/-/GND.
Tudnátok nekem adni egy egyszerű bekötést az IC-hez? ( Errefelé nincs bolt ahol lehetne kapni kondenzátort, ellenállást...STB de van itthon pár darab. ) Minnél kevesebb alkatrésből kéne kihozni, a lényeg, hogy szóljon. Illetve a kérdésem, hogy a mute és a Stand By funkciót úgy tudom aktiválni benne, hogy ha a megfelelő lábaira egy kapcsolóval rákötöm a tápfeszt? Előre is köszi a segítséget!
Ma volt egy kis időm babrálni az erősítővel. A ball oldalon +30mV van a kimeneten, de a jobb oldalon +19.5mV. Ez elfogadható? Lejjeb nemtudom vinni, mert már igy is a poti a legvégén van, persze gyári állapotban. Kondit kicseréltem a védelemben. Beraktam a 220µF-et. Mindjárt kipróbálom, hogy hogyan muzsikál a gépezet. Egyébként a ball oldalon magasabb a nyugalmi áram is amit irtam is.
Szia! Ilyenre van szükséged?
A 2x33V egyenfeszültségnek jó, ha a szekunderek AC feszültsége ennyi, akkor sajnos nagyon sok lesz.
Szia. Igen, ez jó lenne. Kapcsolási rajzot tudsz adni? vagy rajzoljam át a nyáktervről. A Szekunder kimenet 2x33V legalábbis a trafóra ez van írva,
és ugyanúgy TDA7294 et hajtott pár hónapja. Annyi külömbséggel, hogy 2darab IC volt benne, de én is úgy csinálnám, hogy sztereó legyen.
Ezt a pár alkatrészt nyugodtan firkantsd le, hamarabb elkészül mint a rajzot előkeresném.
A 33VAC szekunderfeszültség tudod mennyi lesz egyenirányítva, pufferelve? Mérted esetleg a korábbi erősítőnél? Az adatlap azt ajánlja ne menjünk +/-40V fölé, érdemes megszívlelni.
Váltófeszültség szorozva négyzetgyök 2-vel = egyenfeszültség. Nem? ~47V DC :/ lejjeb tudom esetleg valahogy vinni? nincs másik toroid. 2darab IC-lessz a kapcsolásban. az nem segít?
Nem a számolás okoz nehézséget, mért eredményre lettem volna kíváncsi. Egy dolog a trafóra írt érték, a gyakorlat mást is hozhat. Meg tudnád a valós AC feszültséget mérni, akár üresjáratban is jó lenne.
Az is lehet a trafódon terhelve esik annyit a feszültség, hogy jelentősebb terhelésnél egészen elfogadható lesz a tápfeszültség, ezt innen sajnos nem tudom elbírálni. Ismert a trafó névleges terhelhetősége?
Tipus: EHT 200-H
Pri: 203V/50Hz Sec: 2x33V/200VA Hőbiztosíték: TSF129 133˘C/10A Ez van ráírva, nincs bekötve jelenleg, holnap tudnám neked megmérni.
Ezen nem lesz számottevő feszültségesés terhelés hatására. Nem ajánlhatom jó lelkiismerettel, hogy lépd túl az IC gyártó által meghatározott tápfeszültségkorlátot, még akkor sem, ha ezt korábban a kapcsolás elviselte. Arról nem is beszélve, hogy a hálózati feszültség ingadozása miatt feljebb is mehet pár százalékkal.
A toroid feszültsége (ha a közepe nincs bonthatatlan módon kiöntve) szerencsére könnyen módosítható. Le lehet tekerni belőle, vagy ha nem szívesen bontasz, pár menetet felhajthatsz a tetejére és ellenfázisban bekötöd. A pár volt többletet el is lehet disszipálni, mely némi stabilizálással párosítva már előnnyé is válhat. Ne szaladjunk ennyire előre, először is mérd meg azt a trafót A hozzászólás módosítva: Aug 8, 2013
Szia! megmértem. 38.5-39.4V AC Között ugrál !? mindkét kimeneten.
Szia reloop!
Bocs közbekérdezek, de ha csak az egyik szekunder lenne használatban két darab diódával egyenirányítva ugyanúgy használható lenne a trafó? Csak fele akkora DC lenne a trafó kimenetén és rosszabb lenne a hatások is.(egyutas egyenirányításra gondolok) A hozzászólás módosítva: Aug 8, 2013
Nem egészen értem a kérdést. Ilyenre gondolsz?
Ebből több mint +/-50V egyenfeszültség jön létre a pufferkondenzátorokon. Minden elismerésem azoknak a TDA7294-eseknek amik ezt elviselték.
A szekunder menetszámának megváltoztatásához mennyire érzed felkészültnek magad? Addig számolgatnék, hány ohm-os hangsugárzók lesznek rákötve?
4ohm-os hang(falaim)*sugárzóim vannak. 40W-osak (4darab) A Pufferkondiai is 50V-osak és 10.000uf, megtaláltam azokat is. Megmondom őszintén, utálom a nagyfeszt, meg a váltóáramot. nem szivesen babrálnék a toroiddal.
Nem vagy te kőműves, ne falazz! mod A hozzászólás módosítva: Aug 8, 2013
Igen erre gondoltam. Ilyenkor nem lesz kisebb a tápfesz?
Nem hoz érdemi megoldást. A táp elsősorban hullámosabb lesz azonos puffer mellett, másodsorban terhelés hatására nagyobb lesz az esés. Ez utóbbira nem szívesen bírnám az IC életét
A transzformátorod nem igazán illik a TDA7294-hez. Természetesen szöszöltem már annyit ezzel az IC-vel, hogy nem kell megoldási lehetőség nélkül hagyjalak: Bővebben: Link
Az egyenirányítás ilyen kétütemű lehetne. A várható teljesítményt innen tudod megbecsülni. (1x52V, 4 ohm terhelés, kb. 50W) Méréseim szerint ekkora tápfeszre ráköthetsz párhuzamosan is 2 db 4 ohm hangsugárzót. Ha kimondottan TDA7294 specifikus kérdéseid lennének, menjünk át a saját témájába. Onnan származnak a fenti linkek is. |
Bejelentkezés
Hirdetés |












