Fórum témák
» Több friss téma |
Mielőtt kérdezel, a következő két dolgot ellenőrizd!
I. A helyes tápfeszültségek megléte.
II. A kimeneten van-e egyenfeszültség.
Élesztés.
Legfőbb bajom hogy wattmániás vagyok és csak az erősítőnél is a wattok, nemtudsz ajánlani valami weboldalakat(esetleg privátban is) ahol lehet nézni használt végfokot.
Nem tudom, hogy itt lehet e ajánlani oldalakat. Nem szeretném ha a Moderátorok lefagyasztanának.
Szeretném megkérdezni, valaki megépítette e már a Rádiótechnika 1989 1-2 számában megjelent "Kiváló minőségű előerősítő" -t? Érdemes e foglalkozni vele?
Szia!
Csak ha van hagyományos lemezjátszód mozgótekercses hangszedővel.
Szia! A TDA7294 híd nem fog csalódást okozni, de nem mindegy hogyan fog hozzá az ember.
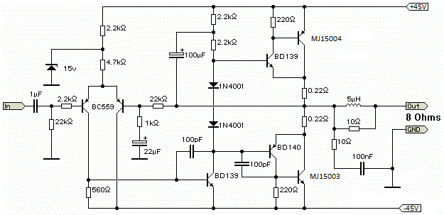
Mivel magad tekered a transzformátort járj el a következő képen: készíts két 50VAC terheletlen feszültségű 5A leadására képest szekundert, (wattmániás tekerhet 55VAC-t is, én beértem 36VAC-vel) valamint egy 9,5VAC-s 500mA-est. Az elektronikát itt találod, Alkotó által gondosan dokumentálva. A témában melyre a link mutat, egyéb hasznos kivitelezési tanácsokra is bukkansz. Példa. Eddig úgy néz ki elnyűhetetlen ![]() Arra a trafódra mely ±70V tápfeszültséget szolgáltat építheted bátran azt az erősítőt amit Koncsar Gyuri ajánlott. A két pár végtranzisztor elegendő 8 ohm-os terhelésre, ha belevágnál, majd átszámolom az áramkorlátozót. A tranzisztoros erősítő kivitelezését azért macerásabbnak tartom. Már csak a több alkatrész - több hibalehetőség elve alapján is.
Van, igaz mozgó mágneses. Ortofon FF15. De azt a részt teljesen elhagynám róla.
Köszi. Könnyen rábeszéltél, mert az az RT-cikk tele van hibával. A kapcsolás és a nyák nem stimmel. Mondjuk az az OPA elég húzós árú. A RET-nél majd egy ezres. Remélem a minőség arányos vele.
A hozzászólás módosítva: Dec 16, 2013
Szia Reloop, itt van a kapcsolás amit kértél.
Annyi különbség van, hogy LM3875 az IC. A hozzászólás módosítva: Dec 16, 2013
A visszacsatolás 680 ohm ellenállásának csökkentésével növelném az erősítést. Amennyiben a 22k-t választod, a neminvertáló bemenet ellenállását is ugyan olyanra célszerű módosítani a kimeneti DC változatlanul hagyása érdekében. Az alacsonyabb bemeneti lezáró ellenállás viszont az alapzajt növelheti.
Tehát ha csak a 680 ohmot csökkentem, akkor se az alapzaj se már zenét romboló tulajdonság nem fog erősödni?
Idézet: „Az alacsonyabb bemeneti lezáró ellenállás viszont az alapzajt növelheti.” Úgy érted, hogy a 22K ellenállásnál nagyobb zaj tapasztalható, mintha 47K lenne mind a visszacsatolásban, mind a bemeneten?
Ezt elírtam, a magasabb bemeneti lezáró ellenállás lehet zajforrás.
Teljesen igazad van, hogy macerásabb a tranyós mint a hidacska. Öszintén még én is híd párti vagyok egyszerüsége miatt. 2 darab trafóról fog menni, amik sorba lesznek kötve. (EI mag és fektetve) mert nagyon szeretnék 2 U nál maradni. Megpróbálok összehozni valamit, mert folyamatosan tervezgetek, hogy lenne jobb viszont olcsobb is. Alkoto panelje ugye nem kétoldalas? csak amiatt van más szinüvel huzva mert ott megkel ónozni.
Ezt ollóztam össze. Mondanál róla véleményt? Kösui.
Akkor még egy kérdés. A végtranzisztorok miért így vannak benne? Arra gondolok, hogy miért a kollektor lábak vannak a kimeneten?
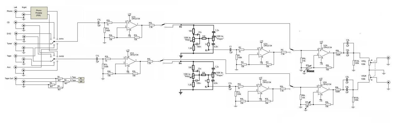
A lepke hangszínhez köt valami, vagy csak épp erre bukkantál rá? Egy Baxandall jobb lenne, az például középállásban lineáris átvitelű.
A balanszot nem változtatnám, jó az Elliott-féle. Mekkora lesz az előerősítőt követő fokozat bemeneti ellenállása? Az előerősítő egybe lesz építve a végfokkal? Az impedancia illesztéseket eszerint kéne megvalósítani.
A végtranzisztor a meghajtójával úgynevezett kompozit darlingtont alkot.
Még egy értekezés az előnyökről, hátrányokról: Bővebben: Link
Természetesen nem ragaszkodom a lepkéhez.
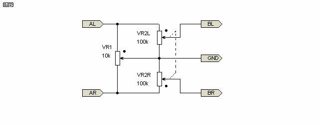
A ballansznál az zavart meg, hogy a ballansz poti pár kilója párhuzamosan kapcsolódik a hangerőszabályzó 100kilójával. Még nem végleges a végfok. Vagy STK4132 55kOhm vagy TDA7294 100KOhm vagy QUAD405 22KOhm bemeneti impedanciával. Külön dobozolva. A hozzászólás módosítva: Dec 16, 2013
Szia! Én már többször össze raktam ezt a kapcsolást,és gond nélkül indult,csak a nyugalmival kell variálnod kissé,és a kimeneti DC szintet kell belőnöd 0- ra.
Egyébként nekem van ehez a kapcsoláshoz egy modernebb át alakítású nyákterv,és beültetési is.Ha kell el küldöm szívesen.
Na itt az igazság ebbe a kapcsolásba.
A balansz úgy értendő, hogy előtte 1,5k van az IC kimenetén, azt osztja le a balansz-poti.
Amit Elliott ír a 100k lineáris potira kötött 15k terhelésről szintén remek elgondolás, nagyon jó együttfutást eredményez. A csúszka és a test közé kötött ellenállás a végfok bemenővel együtt kell kiadja a 15k-t. Természetesen a potinak nem kell feltétlen 100k-nak lenni, a szabály: a lezáró ellenállás mindig a poti érték 1/6-a. Javaslatom szerint tehát 6dB-es előerősítő, Baxandall hangszín, mely szintemelést is végezhet, ennek kimenetén 1,5k ellenállás, majd az általad belinkelt poti felállás. Ennek lerázó ellenállását pedig a fentiek szerint kell méretezni.
Sziasztok!
Van egy Ágota ds300 típúsú végfokom a régi fajta és most éppen javítom torzított mind a 2 oldala kicseréltem benne az össze diódákat 1n4148 és a kis meghajtó bc182,bc212 tranyókat sikerült is megszólalnia szépen a jobb oldal szól szépen a másikkal az a baj hogy ha bekapcsolom az erősítőt szól szépen rendesen egy darabig kb 1 perc aztán eltorzul a hangja és krákogva torzítva szól.Ez miért lehet?jah és a "rossz" oldalba nem cseréltem ki a végfokokat csak a bal oldalba.
Sziasztok!
Felújjítottam egy Ágota DS-1200 as végfokot. SMD alkatrész csere, végtranzisztor csere stb. Rákapcsolom a tápfeszt (persze 2 db izzó van áramkorlátnak) és nem kapcsol át a védelem. A 0.47 ohmos ellenállásokon 9 mV-ot mértem. Mekkora nyugalmi áram kell ennek a ketyerének? Valamint van ötletetek miért nem húzz be a relé? (kimeneten nincs DC)
Szia! Nézd meg a koppanásgátlóban mely tranzisztorok vannak nyitva (Uce 1V körül).
|
Bejelentkezés
Hirdetés |




Rendben. 




Köszönöm szépen. 




