Fórum témák
» Több friss téma |
Mielőtt kérdezel, a következő két dolgot ellenőrizd!
I. A helyes tápfeszültségek megléte.
II. A kimeneten van-e egyenfeszültség.
Élesztés.
Azt a hiba jelenséget produkálja,hogy halkan szól,de viszont a vég tranyók,amik kt818-kt819 kb egy fél perc alatt fel melegednek.Már ezerszer át néztem,s nem tudok rá jönni hogy mi lehet a baj.
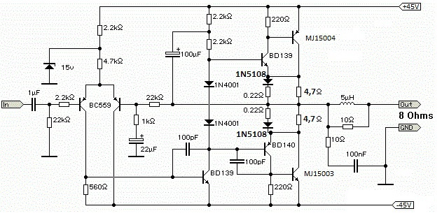
Az kis hiba, könnyen javítható, a diódás munkapontbeállítónál lehet hiba vagy gerjed, meg kell mérni mekkora a nyugalmi árama és ha sok akkor megvan miért melegszik, illetve szkóppal kell mérni a kimeneten rövidre zárt bemenettel először persze
Nem cserélted fel véletlen a két végtranzisztort egymással, vagy esetleg a meghajtókat? Nyugalmi árammal minden oké?
Szia! T6-T7-en nem feltétlen folyik nyugalmi áram, T4-T5 részben nyitva van nullátmenetnél. Tekintsd D1-T4-et és D2-T5-öt egy-egy áramtükörnek!
Szia! Miért építed be előre a végtranzisztorokat? Nem egyszerűbb megmérned mekkora feszültség esik a 100 Ω ellenállásokon? DC egyensúly végtranyó nélkül is kell legyen.
Holnap reggel haza megyek a melóból,s újra neki ugrok.Le cserélek minden tranyót,hátha el siklottam valami felett.
Ez a kis sz...r ki fog rajtam,az Apex b250 meg pöccre indult.
Végtranyók nélkül füstöltek a bd249-250 tranzisztorok bázis emitter ellenállásai, 100ohm,
A hozzászólás módosítva: Máj 19, 2019
Ebben az esetben a NYÁK és a beültetés közül legalább az egyik biztos rossz, persze lehet, hogy mindkettő.
Egy eredet s egy másik nyák terv
Tápfeszültségben és teljesítményben is pontosan illeszkedő alternatíva lehet ez a kapcsolás.
Minőségben is többen dicsérik.
Melyik terv alapján építettél?
Az a tranziszorpár 40V-ra van specifikálva. Nem az a gond?
Ha a 100Ohm-os ellenállások füstöltek akkor lehet hogy felcserélted a T4-et meg a T5-öt.
A hozzászólás módosítva: Máj 19, 2019
https://www.hobbielektronika.hu/forum/getfile.php?id=336177
Ez terv alapján
Többször is meg néztem,minden alkatrész a helyén volt.
Ma minden tranyót cserélek,s meg nézem +- 35v ról
Igen először úgy kapott tápot végtranzisztorok nélkül,de pár másodperc múlva el kezdtek a 100 ohmos ellenállások füstölni.
Ennél a tervnél a T2 és T4 tranzisztorok lábkiosztására kell ügyelni, mert eltér a szokásostól. Az ellenállások pozíciószámozása a 66. ábrára hivatkozik, olyan viszont nincs a bemutatottak között, itt is lehet keveredés. A D1, D2 helyes bekötését nem látom a terven, ha itt vétettél, az megmagyarázza a 100 Ω-os ellenállások füstölését.
Nem hinném, hogy tönkrement valamennyi tranzisztor, céltalannak látom a teljes cserét.
Ennek a kapcsolásnak alapvető gondja, hogy esetleges a nyugalmi áram nagysága, mivel 2 dióda állítja be azt(amit a hütőbordára kellene szerelni) és ezek nyitófeszültsége illetve a tranzisztorok nyitófeszültségének aránya eléggé esetleges, és nem állítható.A két dióda helyett egy tranzisztor (a hütőbordán) persze kiegészítve trimmerrel ellenállással sokkal korrektebb lenne, és kevesebb hibával járna.
Ha végtranzisztorok nélkül kapott tápfeszt, akkor természetes a 100 Ohmos ellenállások melegedése. Ez a kapcsolás nem Darlington, ugyanis amíg ott végtranzisztorok nélkül hiányzik két PN átmenetnyi feszültség a meghajtók teljes nyitásához, itt nem. Végtranzisztor nélkül a meghajtók akarnak a két fél Ohmos ellenálláson akkora feszültséget létrehozni, hogy a nyugalmi áram beáljon. Természetesen ez nagy falat. Amennyiben mindenképpen végtranzisztorok nélkül szeretnéd tesztelni, javaslom hogy a két meghajtó tranzisztor bázisait összekötő két dióda közül egyiket zárd rövidre. Így nem lesz nyugalmi áram, nem terhelődnek túl a meghajtók.
Ha nem rendelkezel elég rutinnal, kicsit méregesd a tranzisztorokat. Először a kivezetések beazonosítása multiméterrel dióda állásban. Egy láb tévesztés nagy bajt is okozhat, nem csak a félvezető halálát. Nekem is volt ilyen végfokom, talán Texas volt a neve. Elsőre indult hiba nélkül. Egy régi Vermona vége lett ezzel lecserélve, mert az akkor nekem annyira értelmetlen kapcsolásnak tűnt, hogy inkább kiszedtem. A hozzászólás módosítva: Máj 20, 2019
Ez nem a Texas végfok, az müveleti erősítővel indul, ezt elvileg Motorola fejlesztésnek irta Sipos, de nem az ami feltétlenül elsőpre indul
Igazad van, utána néztem. Ennek ellenére azonnal életképes volt.
Az a két diódát inkább a meghajtókkal hoznám termikus kapcsolatba, mert a végtranzisztorok bázis-emitter feszültségének változása kevésbé gond ebben a kapcsolásban. Ha a meghajtók melegszenek, akkor azok UBE feszültségük amennyivel csökken, az a két 0,47 Ohmos ellenálláson fog megjelenni. 50 fok meghajtó hőfok emelkedés esetén kb 200mA-el növekedhet a nyugalmi áram.
Az Apex B250 nyákját te csináltad? Mert ha igen, akkor ez azt jelenti hogy van lehetőséged egy komolyabb panel készítésére is. Ebben az esetben ezt a jelenlegi nyákot érdemes áttervezni. Ez a sok vezetékezés tele van hibalehetőséggel, inkább a direkt beültetéssel lehet pontosabban dolgozni. Amúgy is eléggé elnagyolt. Ha esetleg elakadsz, itt kapsz segítséget.
Ez visszatérő problémája a kollégának Bővebben: Link.
Megbütykötem annak idején. Bővebben: Link Amúgy a diódás előfeszültség a Sziklai darlingtonnak nem ördögtől való, tapasztalatom szerint a végtranzisztor itt úgy viselkedik mint a tápáramvezérelt dumper. A szokásos 100 Ω-on 4-500 mV-ot mértem emlékeim szerint, persze ez félvezetőnként eltérő is lehet.
Tisztelt fórumozók!
Nem találtam ilyen jellegű témát, de nem akartam ezért egy újat nyitni, ezért itt kérdezem meg. A szájlik mellé vagy helyett hogyan lehetne néhány gyakran használt karaktert idebűvészkedni? Van az a bizonyos karaktertábla, de kényelmetlen nyitogatni. Ha itt a hozzászólásoknál megjelenne, csak be kellene másolni, esetleg rákattintva megjelenne a szövegben. Ilyen karakterekre gondoltam, mint például: Ω, ºC, U², μF. Ezeket, vagy ilyeneket gyakran írunk (írnánk), csak nincs. Helyettük Ohm, Celziuszfok, unégyzet (U2) talán ez még megy. Valamint µF az elérhető. oC A celziusz, meg a négyzet az megy sima felsőindexel. A hozzászólás módosítva: Máj 20, 2019
Az OFF/Pihenő pákások témában szoktak megjelenni az oldal működésével kapcsolatos hozzászólások, ezt praktikus egyenesen Topi-nak adresszálni.
Az már vitát válthat ki, mi kerüljön bele és mi az ami csak rontaná az áttekinthetőséget. Párral csatlakoznék: √; β.
Köszönöm, igen Sziklai. Ha valaki nem akar bajlódni a hőkompenzációval, annak van más megoldás. Nem én találtam ki, hanem egy gitátkombóban láttam.
Ismételten Vermona, vagy Regent, de annak idején ezekből volt sok. Szóval hasonló elven oldották meg a nyugalmi áram elmászkálását valamelyik erősítőben. Nem kell állítgatni, csak összerak és hallgat. Persze nem minőségi dolog, de döngetni megfelel. Magam is terveztem/építettem ilyen elven működő erősítőt.
Nekem megtenné az alt+num kombináció is, de az omega kódja bár alt+234, de nekem ezt adja:
ŕ Tehát valami nem jó nálam. Win7 64Bit magyar bill. De talán valóban jobb a békesség.
Igen, ha a D1-2 diódát ha fordítva forrasztotta be akkor azok záróirányban vannak és a T4-5 teljesen kinyit és ekkor füstölhetnek a 100Ohmok.
A hozzászólás módosítva: Máj 20, 2019
|
Bejelentkezés
Hirdetés |
















