Fórum témák
» Több friss téma |
Mielőtt kérdezel, a következő két dolgot ellenőrizd!
I. A helyes tápfeszültségek megléte.
II. A kimeneten van-e egyenfeszültség.
Élesztés.
Én így képzeltem el ezzel a fázisfordítóval hogy a bal csatorna állandó fordított jelet kapna ha átkapcsolom. (azaz nem állandó)...
A fázispanelről kivezetékelve (Neked ismerős lesz mert te módosítottad annó) egy kis kapcsolóval lehetne a sztereó vs híd közt váltani ha már ott van használjuk ki...
A vizsgálandó, mérendő berendezést kell leválasztó trafóról táplálni. Azt is, hacsak szükség van rá. Egy erősítőnél mindig van hálózati trafó, legalábbis én még nem láttam hálózattal galvanikus kapcsolatban levő erősítőt. Nem is lehet, mert akkor nem tudnál egy általános műsorforrást rákötni, csak telepes táplálásút, hálózattól függetlent.
Hogy mit sikerült a szkópoddal összehozni, azt nem tudom. A mérőfej (mindig célszerű használni) test kivezetését bátran kötheted az erősítő föld pontjára, de akár a pozitív tápra is. Már csak ezért sem érdemes az erősítőbe bekötni a hálózati védőföldet, nem is beszélve a kialakulható földhurokról. Ha mégis tűzijáték lenne, akkor valami csúnyán el van kötve. A mérőeszközök csatlakoztatása előtt érdemes szemrevételezéssel, vagy hideg állapotban "kicsöngetéssel" meggyőződni arról, hogy nincs fatális elkötés, összeföldelés.
Emlékszem. Viszont egy hibát még találtam most rajta. Nem jelentős, talán nem is hallható, de a négy műveleti közül a nem használtnak lebeg a nem invertáló bemenete. Tehát a 4in+ lábat a 3in+ lábbal egy vezetékkel, vagy egy 1M Ohm alatti ellenállással össze kell kötni. De mivel ott fut mellette a GND fólia, egy ónpacával össze lehet húzni vele, mert úgy is oda kell kötni. Az is jó. Lényeg, hogy ne a levegőben lógjon.
Azért említettem az állandó ellenfázisú Pafi módot, mert közös táp esetén hallható a különbség. Főleg ha klippelésig van hajtva a basszus. Külön tápnál nyilván nincs előnye. Meg úgy rémlik, csak otthoni kis erősítőnek szántad, ott meg nem kell csúcson járnia folyamatosan. De mint opció bármikor kéznél van.
Köszönöm az észrevételt. Ahhoz képest voltak rajt gondok hogy egy egyszerű panel.
A +- egész egyszerűen meg volt cserélve feliratban. Már majdnem kötöttem a tápra teszteléskor amikor észrevettem hogy a -lábra fut be a + oldal a tl074cn műv. ic n. Nos akkor kihagyom akapcsolót és az egyik fele lesz állandó hídban. a bal mondjuk.
Köszönöm a segítségeteket! A C898-al jelölt kondi volt a hibás. A búgás megszűnt. A 0.22F-os megrendelve, mert azt nem kaptam. Tanulmányozva a kapcsolási rajzot, a segítségeddel kezdem megérteni és értelmezni. Mégegyszer köszi!
Nézegettem,s azért is kérdeztem hogy lenne e értelme össze rakni
Azt javasolom, hogy menj el a GE mintaboltba és vásárolj egy 2000W-os reflektor izzót. Ez az egy darab egy életre elég lesz és bármekkora erősítőt ( 3500W max) el tudsz vele indítani.
2000w A hozzászólás módosítva: Okt 19, 2019
Én ilyesmivel indítok ha a lakásban kell bekapcsolni ismeretlen állapotú készüléket. A két dugalj sorosan van kötve. Egyikbe értelem szerűen a kétes állapotú készüléket, a másikba az asszonytól ellopott valamit. Ez teljesítmény igénytől függően lehet hajszárító, vasaló, vagy anyámtyúkja.
Sziasztok!
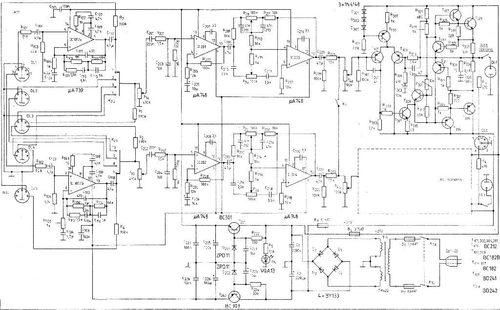
Van egy, a képen látható erősítőm. A végfok egyik oldala nagyobb teljesítményen pattogva szól. Az adott oldalon a nyugalmi áram is jóval nagyobb a kelleténél, jobban is melegszik. Először a potméterrel próbáltam a munkapotot beállítani, de nem igazán tudom vele befolyásolni. Merre keressem a hibát?
Szia! A nyugalmi áram állító poti milyen állapotban van? Nem érett a cserére? Jó lenne egy kép a végfokról.
Szia!
Itt a végfok panel, hűtőborda leszerelt állapotban. Ránézésre nincs rossz állapotban. A kondik újak, most tettem be őket a 30 éves elkók helyett. A hiba előtte is fennált, de nincs köze hozzá igazából. A hozzászólás módosítva: Okt 19, 2019
Tényleg várakozáson felül jó állapotú.
A potik sajnos nem megbízhatóak. Nem is annyira a cseréjét, mint inkább a fix ellenállással pótlását javaslom a jó oldalon is. A beállított potit kiforrasztva mérd le. A kellő pontosság kedvéért a fix ellenállást kettő, vagy több darabból is összeállíthatod. A melegedős oldalnál, a potihoz kapcsolódó tranzisztor bázis-kollektorát összekötve (ez lenne a poti egyik végállása) a nyugalmi áramnak le kell esnie. Ha ez bekövetkezik, akkor a poti érintkezése rossz, ha nem akkor méréseket fogunk végezni a hiba behatárolása végett. Ami a reccsenést illeti, elsőként az áramkorlátozót vesszük célba. A vizsgálatot megelőzően keresztcserével zárd ki a hangszóró hibáját, ha ezt még nem tetted volna meg. A hozzászólás módosítva: Okt 19, 2019
Köszi a választ!
A hangszóró hiba kizárva, keresztcserénél a másik recseg. Holnap megnézem amit mondtál, aztán kiderül.
Csak úgy elképzeltem, hogy hogyan pattog az anyámtyúkja.
Sziasztok! Van egy class d erősíatő egy pár oldallal előrébb lett kibeszélve egyszerűen alulméretezett a zéner ezekben ráadásul párhuzamosan vannak kapcsolva. A feszültségét ahol letörése van hogyan tudnám beazonosítani? Áramgenerátorral? És ahol már nem nő a kapcsain a feszültség az a jó megoldás? Vagy hogyan?
Szia!
A tranzisztor kollektor-bázist összekötve leesik az áram, most alig melegszik. A kimenetet rövidzárva a DC offszet áramot mérve a rossz oldalon továbbra is másfélszerese a jónak.
Bocsánat, az előbb magamnak válaszoltam.
Egy megbízható potenciométerrel végezd el akkor a nyugalmi áram beállítását és továbbra is ajánlom a helyén a fix ellenállást. Sajnos a tervező nem a bázis-emitter közé rajzolta a potit, így a probléma bele van gyártva az erősítőbe.
Az offset mérésnél remélem a bemenetet zártad rövidre és a kimenetet szabadon hagytad. Mekkora az értéke a kifogásolt oldalon, ±100 mV-ig ügyet sem vetünk rá. A hozzászólás módosítva: Okt 20, 2019
A jó oldalon 140 mV, a másikor meg 180. Akkor ez így nem függ össze a problémával gondolom, hanem az alkatrészek tűrésen belüli eltérése okozza gondolom.
Most ide való csere potméterem nincs, de a héten lesz. Utána helyettesítem ellenállással, aztán nem lesz gon reméljük. Majd írok a fejleményekről.
Csináltam egy 22v DC állítható stabil tápot, ráakasztottam záróirányban a diódát, egy 2.2 K akadt a kezembe, sorba a katóddal kötöttem. Méréskor 16v +- nál tovább "nem engedte" letörte a feszt akkor kb 15-16v os lehet a dióda??? Köszi az infót.
Még ezek az értékek sem indokolnak beavatkozást. Ha mégis finomítani szeretnél rajta, azt az első tranzisztor kollektora és a negatív táp közötti ellenállás változtatásával érheted el. A rajz elég homályos a pozíciószámot R303-nak, az értéket 2,2-nak olvasom. Itt is ideiglenesen használnám a trimmert.
A reccsenés azért még ezzel nem hiszem, hogy megoldódna.
A névleges zéner feszültség a névleges áramnál mérhető. Egy zéner 0,3-1,3W közötti disszipációra képes, de a biztonság miatt az alsó értéket érdemes megcélozni. Először úgy ahogy csináltad meg lehet találni a könyök elejét, majd ebből kikalkulálva a névlegeshez közeli árammal kell terhelni. 300mW/16V=18,75mA. A 22V-os tápodból levolva a 16V-os zéner feszültséget, 6V marad. Ebből kiszámítható az előtét ellenállás értéke. 6V/18,75mA=320 Ohm. Nem kell ennyire szigorúan venni, 270-330 Ohm között valami. Ezen az áramon kapsz pontosabb értéket, de örömre semmi ok, hiszen ezeknek a zénereknek is van szórásuk. Akár 5% is. Éppen ebből adódóan nem értem, miért alkalmazott a gyártó párhuzamos diódákat. Inkább kapcsolt volna sorba kisebb feszültségűt.
Engem a kimeneti ofszet nem zavar, a hangszóró se panaszkodik ilyen kis érték miatt.
A recsegég a gond, az mitől fordulhat elő?
Csökkenő valószínűség sorrendjét így állítanám fel:
áramkorlát, forrasztás "kihidegedés" - amit csak újra kell futtatni, hangszóró csati, hangerő potemciométer, félvezetők és passzív alkatrészek.
És ugye hozzájön még a termikus állapot is. Ezt én sem értem...
Reloopnak köszönöm a segítséget, a Marantz megkapta az új végtranzisztorokat és működik.
|
Bejelentkezés
Hirdetés |














